随着消费电子科技的快速发展,许多的互联网内容及服务提供商也进入了终端市场,旗下产品搭配自身成熟的软件应用,能够为消费者提供更优的体验。KUGOU酷狗作为国内知名的在线音乐流媒体平台,深耕音乐领域多年,拥有着海量曲库和庞大的用户群体,并精心打造了许多精良的音频硬件产品,辅助用户更好地享受音乐。
小酷M7 Pro真无线耳机是酷狗旗下新一代智能ANC主动降噪耳机,采用DualMIX滤噪系统,搭配Audio酷狗音频互消算法技术,提供高达约-42dB的深度降噪效果,并可抗4级以下风噪干扰;支持4级降噪深度调节,满足不同噪音场景下的舒适降噪体验。通话降噪方面,搭载神经网络算法滤化杂音,能够提供清晰精准的人声。
音质方面,小酷M7 Pro真无线耳机搭载了钕铁硼仿生物振膜单元,带来更优的动态和瞬态响应,提供更丰富的音频细节,从而可以适配各种曲风和音效的变化;酷狗APP还为其个性化定制了300+款蝰蛇音效,满足用户的各种爱好和需求。小酷M7 Pro还支持38ms超低延时游戏模式,搭配主动降噪功能,带来更具沉浸感的游戏体验。续航上,支持单次约6-7小时,综合24小时的*放播**时间。下面就来看看这款产品的详细拆解报告吧~
一、小酷M7 Pro真无线降噪耳机开箱

小酷M7 Pro真无线降噪耳机包装盒采用深灰配色,正面仅设计有“K”品牌LOGO。

包装盒背面产品参数信息,产品型号:小酷M7 PRO,喇叭阻抗:32Ω/TYP,耳机类型:真无线蓝牙耳机,喇叭单元:10mm,频响范围:20Hz~20kHz,灵敏度:94±2dB@1kHz;制造商:广州音超信息科技有限公司。

包装盒侧边贴有产品标签, 小酷M7 PRO主动降噪耳机,雅黑色。

包装盒内部物品有耳机、耳塞、充电线、产品操作指南和使用说明书。

USB-A to Type-C充电线。

两副不同尺寸的硅胶耳塞,耳机上预装一副,总共有大/中/小三种尺寸。

小酷M7 Pro真无线降噪耳机充电盒采用了椭圆形设计,哑光质感,正面设计有金色品牌LOGO,以及一颗用于反馈充电和蓝牙配对状态的指示灯。

充电盒背面外观一览,转轴采用了银灰配色。

充电盒底部设置Type-C充电接口和蓝牙配对功能按键。

打开充电盒,内部耳机采用了“背靠背”的对称式设计,突出于座舱便于取放。

取出耳机,耳机采用柄状的入耳式设计。

盒盖内侧印有产品部分信息,产品型号:小酷M7 PRO,输入:5V-400mAh,电池容量:3.7V 400mAh 1.48Wh,制造商:广州音超信息科技有限公司。

另外一侧印有小酷品牌LOGO,酷狗音乐出品。

座舱上雕刻有L/R左右标识,便于用户快速区分放置耳机。

座舱内部为耳机充电的金属顶针特写。

KUGOU酷狗 小酷M7 Pro真无线降噪耳机整体外观一览。

小酷M7 Pro耳机采用了两种工艺结合,外侧磨砂质感,耳机柄上设计有品牌LOGO,触控区域设计有装饰环指示。

耳机内侧外观一览,音腔采用亮面工艺处理,搭配柔软硅胶耳塞,提供舒适佩戴。麦克风拾音孔设计在耳机柄上方内侧,用于提升抗风噪性能。

耳机另外一侧外观一览,麦克风双向开孔,提升收音效果。

麦克风拾音孔特写。

另外一侧的麦克风拾音孔特写。

耳机柄底部连接充电盒充电的金属触点特写。

耳机内侧泄压孔特写,用于使腔体内部空气流通。

取掉耳塞,椭圆形出音嘴特写,金属盖板防护,内部还设置有后馈降噪麦克风。

耳机调音孔特写,内部细密防尘网防护,用于保障音腔内部空气流通。

经我爱音频网实测,小酷M7 Pro真无线降噪耳机整机重量约为43.6g。

单只耳机重量约为4.0g。

我爱音频网采用CHARGERLAB POWER-Z KM002C对小酷M7 Pro真无线降噪耳机进行充电测试,电压约为5.08V,电流约为0.30A,输入功率约为1.50W。
二、小酷M7 Pro真无线降噪耳机拆解
通过开箱,我们详细了解了小酷M7 Pro真无线降噪耳机的详细外观设计,下面进入拆解部分,看看内部结构配置信息~
充电盒拆解

拆开充电盒外壳,取出座舱结构。

充电盒外壳内侧结构一览。

座舱底部结构一览,通过螺丝固定主板单元。

座舱侧边通过高温绝缘胶带固定电池。

座舱另外一侧结构一览。

卸掉螺丝,取掉座舱上的所有组件,包括电池、主板和霍尔元件小板。

座舱底部结构一览,设置有三颗磁铁用于吸附耳机和充电盒盖。

霍尔元件小板电路一览。

小板上丝印8891 2A的霍尔元件特写,用于感知充电盒盖打开/闭合时的磁场变化(霍尔效应),通知充电盒MCU和耳机与已配对设备连接/断开。

充电盒主板一侧电路一览。

充电盒主板另外一侧电路一览。

蓝牙配对功能按键特写,贴片焊接。

Type-C充电母座特写,用于电源输入。

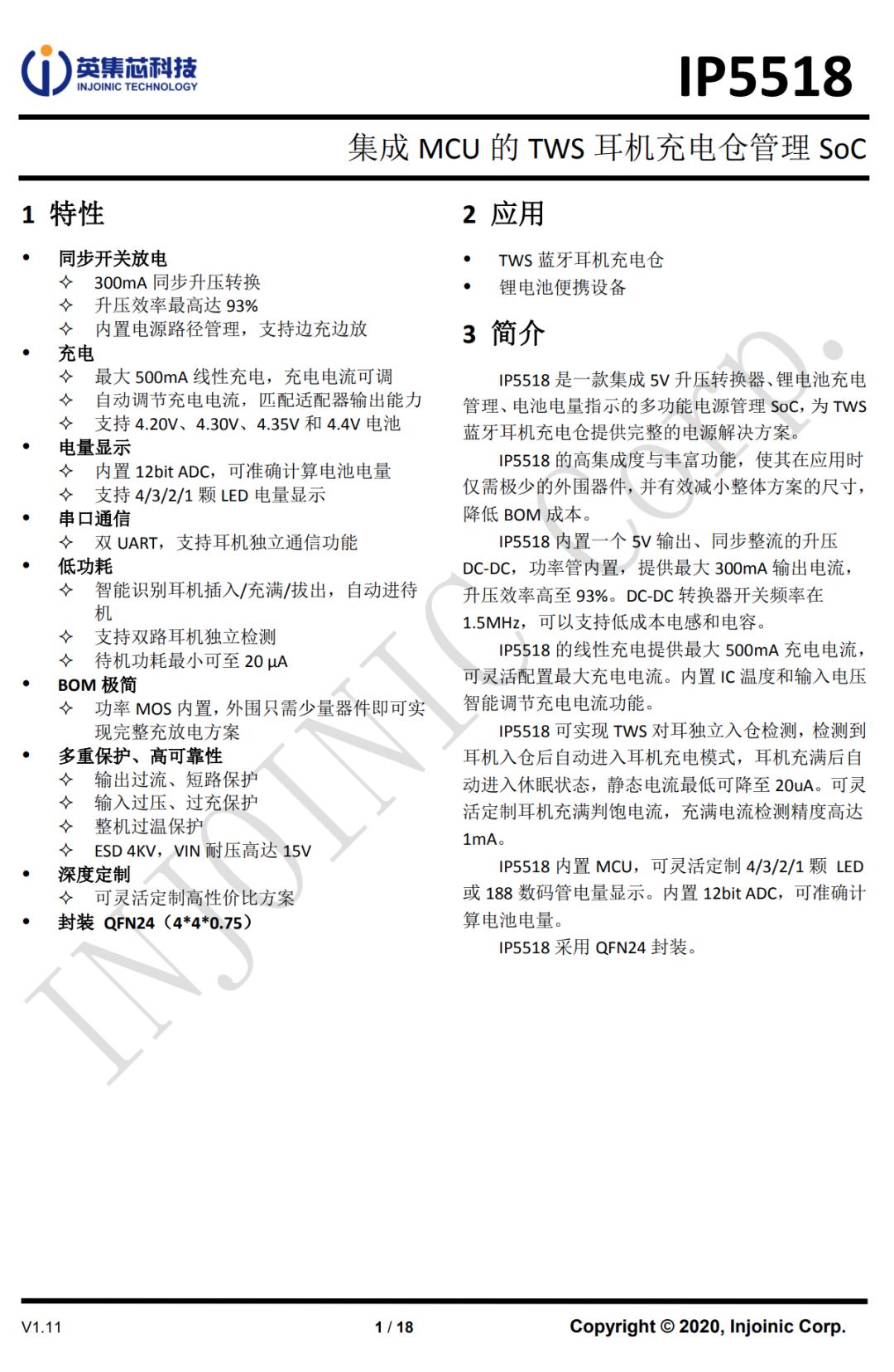
Injoinic英集芯IP5518 TWS耳机充电仓管理SoC,是一款集成MCU,集成了5V升压转换器、锂电池充电管理、电池电量指示的多功能电源管理SoC,为TWS蓝牙耳机充电仓提供完整的电源解决方案。
IP5518的高集成度与丰富功能,使其在应用时仅需极少的外围器件,并有效减小整体方案的尺寸,降低BOM成本。IP5518芯片内置一个5V输出、同步整流的升压DC-DC,功率管内置,提供最大300mA输出电流,升压效率高至93%。DC-DC转换器开关频率在1.5MHz,可以支持低成本电感和电容。
IP5518的线性充电提供最大500mA充电电流,可灵活配置最大充电电流。内置IC温度和输入电压智能调节充电电流功能;IP5518可实现TWS对耳独立入仓检测,检测到耳机入仓后自动进入耳机充电模式,耳机充满后自动进入休眠状态,静态电流最低可降至20uA;可灵活定制耳机充满判饱电流,充满电流检测精度高达1mA。
IP5518内置MCU,可灵活定制4/3/2/1颗LED或188数码管电量显示。内置12bit ADC,可准确计算电池电量。
据我爱音频网拆解了解到,目前已有荣耀、漫步者、中兴、JLab、海贝、倍思、网易云音乐、喜马拉雅、Pioneer先锋、魔声、PIHEN品恒、公牛、傲基、MPOW、BoAt、诺基亚、联想、山水、Ambie、诺必行、充客等大量品牌的TWS耳机充电盒采用英集芯的电源管理方案。

Injoinic英集芯IP5518详细资料图。

丝印2R2的升压电感,配合电源管理芯片为内置电池升压给耳机充电。

丝印02丨132Y的输入过压保护IC。

充电盒为耳机充电的Pogo Pin连接器特写。

LED指示灯特写,用于反馈充电和蓝牙配对状态。

充电盒内置锂离子电池型号:XD 751345,标称电压:3.7V,额定容量:400mAh/1.48Wh,来自东莞鑫电能源有限公司。

电池保护板一侧电路一览,设置有DW01H锂电保护IC和8205A MOS管,用于电池的过充电、过放电、过电流等保护。

保护板另外一侧与导线和电池正负极镍片连接。
耳机拆解

进入耳机拆机部分,首先取掉耳机柄背部盖板。

盖板内侧结构一览。

触摸检测贴片特写,用于触摸控制采集数据。

腔体内部结构一览,固定主板单元,左侧末端通过连接器连接为耳机充电的金属尾塞。

取出主板单元和金属尾塞。

耳机柄腔体内部结构一览,中间排线连接耳机头内元器件。左侧是抗风噪设计的圆形麦克风声学结构。右侧还有一个麦克风声学结构,但未设置麦克风单元。

耳机主板一侧电路一览。

耳机主板另外一侧电路一览。

镭雕SC52 219S的MEMS麦克风特写,用于主动降噪、语音通话等功能拾音。

连接触摸检测贴片的Pogo Pin连接器特写。

Bluetrum中科蓝讯“讯龙二代”BT8922C2蓝牙音频SoC,采用40nm ULP工艺,内置32位高性能RISC-V CPU,支持DSP指令,运行频率最高125MHz;内置8M bit闪存,256KB RAM;内建高性能蓝牙射频电路,符合蓝牙5.3和BLE规范,无线接收灵敏度达到-94dBm,发射功率最大值+9dBm,适应不同的产品形态及天线结构。
BT8922C2具有高性能立体声DAC,信噪比98dB,支持单端或差分模式;具有双通道高性能ADC,信噪比90dB;支持1路MIC放大器输入,支持灵活的音频均衡器调整,支持8、11.025、12、16、22.05、32、44.1和48KHz采样率;支持AAC、mSBC音频解码,支持低功耗触摸键、低功耗入耳检测;内置PMU,如充电器/降压/LDO等。
据我爱音频网拆解了解到,目前已有魅族、倍思、魔声、喜马拉雅、NOME、传音、乐视、AMOi夏新、公牛、NOME诺米、喜马拉雅、魔声、科大讯飞、bilibiliGoods、联想、飞利浦、绿联、360、网易云、铁三角、山水、凡蒂尼、夏新、天猫精灵、唱吧、Defunc、Coocaa酷开等品牌旗下产品采用了中科蓝讯解决方案。

Bluetrum中科蓝讯“讯龙二代”BT8922C2详细资料图。

陶瓷蓝牙天线特写,用于无线信号收发。

连接金属尾塞的连接器特写,用于为耳机内置电池充电。

连接耳机头内部组件排线的BTB连接器母座特写。

24.000MHZ的晶振特写,为蓝牙芯片提供时钟。

丝印R01 8a的锂电保护IC。

沿合模线打开耳机头腔体。

前腔内部扬声器单元结构一览,通过排线连接。

后腔内部设置软包电池,通过高温绝缘胶带包裹。

取出电池单元,电池导线连接到排线上,排线过孔连接到耳机柄内主板,通过大量胶水密封。

耳机内置锂离子电池丝印信息,型号:YD 551012,标称电压:3.7V,额定容量:45mAh 0.1665Wh,来自湖南亿等新能源有限公司。

断开电池,取出排线。

取出前腔内部扬声器单元,腔体内部结构一览,开孔均通过细密防尘网防护。

扬声器内侧排线上设置有耳内降噪麦克风。

镭雕SC52 219S的MEMS硅麦特写,用于从耳道内部拾取噪音。

取掉排线,扬声器正面特写,振膜通过金属盖防护。

扬声器背面特写,左侧调音孔,通过防尘网防护。

扬声器与一元硬币大小对比。

经我爱音频网实测,扬声器尺寸约为10mm。

KUGOU酷狗 小酷M7 Pro真无线降噪耳机拆解全家福。
三、我爱音频网总结
小酷M7 Pro真无线降噪耳机在外观方面,充电盒采用了椭圆形设计,哑光质感,轻巧便携;金色品牌LOGO和银色转轴结构,使产品更具质感。耳机采用了柄状的入耳式设计,入耳曲线圆润饱满,佩戴舒适贴合耳廓;耳机外侧触控区域环形设计,搭配品牌LOGO,使其更具辨识度。
内部主要配置方面,充电盒内置XD鑫电400mAh锂电池,配备电路保护板负责过充电、过放电、过电流等保护;主板上,采用Type-C充电接口,搭载Injoinic英集芯IP5518 TWS耳机充电仓管理SoC,集成了5V升压转换器、锂电池充电管理、电池电量指示的多功能,单芯片为充电盒提供完整的电源解决方案。
耳机内部搭载了10mm动圈单元,单耳内置两颗MEMS麦克风拾音,主控芯片为Bluetrum中科蓝讯“讯龙二代”BT8922C2蓝牙音频SoC,内置32位高性能RISC-V CPU,支持DSP指令,具有高性能立体声DAC和双通道高性能ADC,符合蓝牙5.3和BLE规范,集成PMU;内置电池容量45mAh,来自亿等新能源。