「材料」没想到“马赛克”还能这样设计!
(本文来源于微信公众号“ dop设计 ”,供于学习和交流,向原作者致谢,若有涉及到版权及内容问题请联系我将在第一时间处理! 每天进步一点,就会离目标更近一步! )

今天来聊聊关于马赛克的那些事,
以一个极具马赛克肌理感、色彩感的艺术装置项目
(恒大童世界乐园——蓝鲸艺术装置)为例,
呈现高端艺术马赛克的设计施工流程,
主要解决以下问题:
- 1、 马赛克艺术装置设计流程怎么做?
- 2、 马赛克的铺贴形式与施工工艺
- 3、 马赛克在家装与公装中的应用

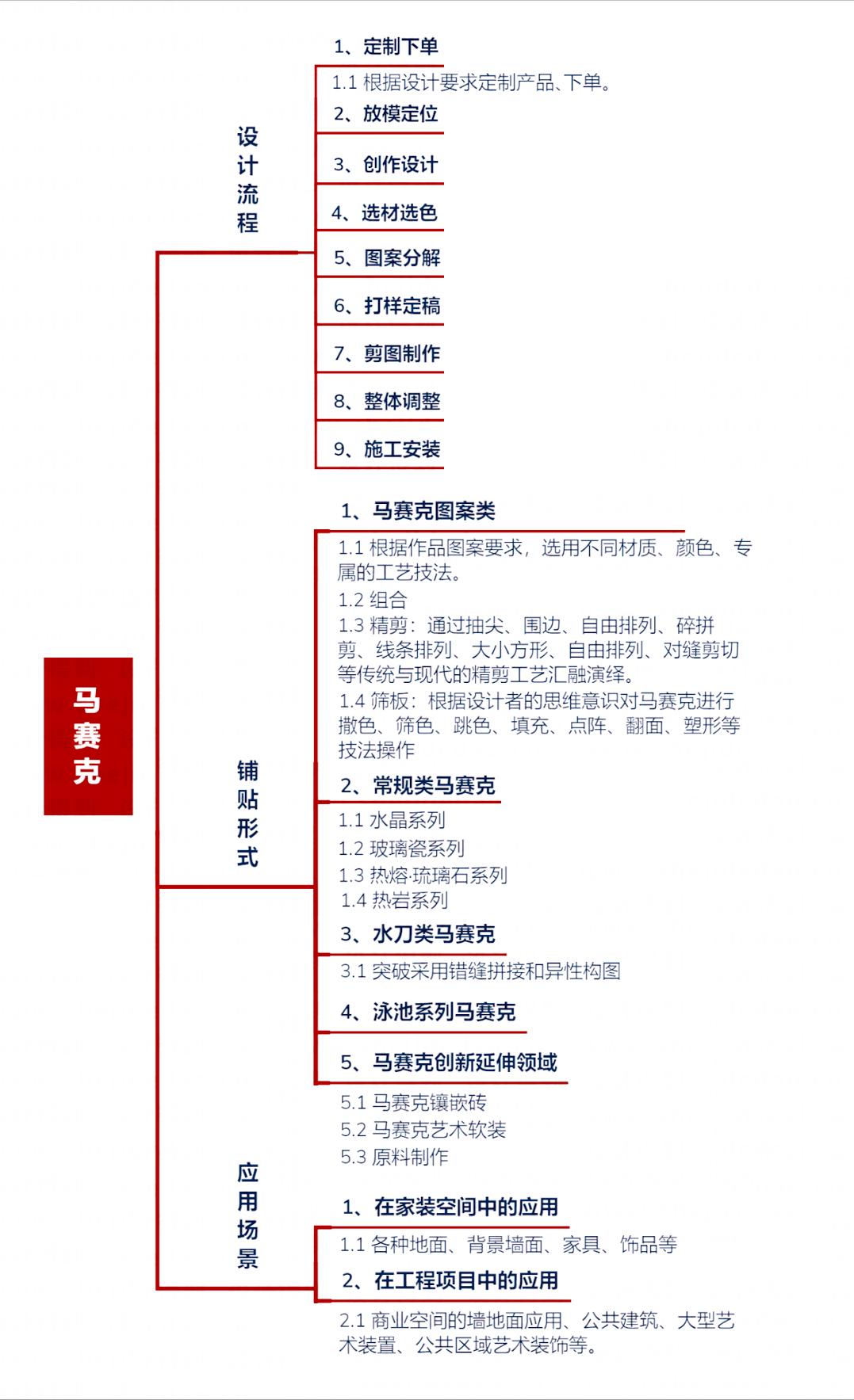
一.马赛克艺术装置设计流程怎么做?



1、 马赛克艺术装置设计流程
a、 定制下单( 根据设计要求定制产品、下单。 )
b、 放模定位

c、创作设计


d、 选材选色



e、 图案分解


f、 打样定稿

g、 剪图制作





h、 整体调整

I、 施工安装





通过大蓝鲸的一步步华丽变身, 让我们对马赛克艺术装置的设计施工流程有了一定的了解 。正是因为马赛克的介入,可以为千篇一律的生活与空间,唤醒一种全新的可能性。同时也激发我们对马赛克更加深入的探索。
二.马赛克的铺贴形式
1、 马赛克图案类
图案类是根据作品图案要求,选用不同材质、颜色、专属的工艺技法(有多种技法结合)而制,融工艺与审美一体,塑造美感轮廓的精细裁剪,以工艺实现一切的设计创想。
a、 组合


JNJmosaic作品《图腾·洋》应用效果及局部工艺


JNJmosaic作品《雀跃》应用效果及局部工艺
b、 精剪

通过抽尖、围边、自由排列、碎拼剪、线条排列、大小方形、自由排列、对缝剪切等传统与现代的精剪工艺汇融演绎。


JNJmosaic作品《圆·翎》应用场景及局部工艺


JNJmosaic作品《群鹤咏》应用场景及局部工艺


JNJmosaic作品《高山墨影》应用场景


JNJmosaic作品《池塘·睡莲》应用场景


JNJmosaic作品《鎏金熔动》应用场景及局部工艺


JNJmosaic作品《花姿琳华》及场景实拍局部
c、 筛板


筛板作为一门传统的马赛克工艺,根据设计者的思维意识对马赛克进行 撒色、筛色、跳色、填充、点阵、翻面、塑形等技法 操作,从而形成数字化和像素化的色块构成图形。



2、 常规类马赛克
a、水晶系列
水晶马赛克是采用高白度的平板玻璃,添加各种色彩,经过高温再加工,熔制成色彩艳丽的各种款式和规格的马赛克。硬度高、耐酸碱,丰富的颜色及晶莹剔透视觉效果,让其成为玻璃马赛克的代名词。


b、 玻璃瓷系列
玻璃瓷是由玻璃粉干压而成的新型环保材质 ,通过繁复、特殊的工艺使产品表面形成晶体色,赋予其独特的美感。主要应用于走道端景、休闲区背景、卫浴背景、室内地面及泳池等。








c、 热熔·琉璃石系列


d、 热岩系列




3、 水刀类马赛克

水刀作为一种传统工艺,打破常规铺贴方式和审美判定,突破采用错缝拼接和异性构图,使作品更为灵动。



水刀作品鉴赏
4、 泳池系列马赛克
a、 单品




b、 图案




5、 马赛克创新延伸领域
从以上马赛克的分类,我们不难看出,马赛克的应用极为广泛,从背景墙面、地面、泳池等,无不彰显马赛克的魅力。
不同的材质、质感、色彩、形状,它们的组合可以千变万化 ,形成了更具质感和色彩冲击力的现代马赛克艺术,同时也给设计行业带来无限可能性,受到了更多人的青睐。随着技术手段的发展和材料升级,马赛克的发展也更具创新性、多样性,具体表现在以下两个方面:

a、 马赛克镶嵌砖


由马赛克与混凝土结合而来的马赛克镶嵌砖,采用自然浇注一体成型,标准化出模。
以粉碎的玻璃颗粒为骨料,制作成超高性能混凝土,以硬度指数高的玻璃马赛克图案为表面,增强了产品结构密度、强度、硬度。图案、色彩丰富,可量身定制产品,用于地面墙面等。




b、 马赛克艺术软装


艺术镶嵌作为最马赛克的传统工艺,最能体现工匠的镶嵌技艺, 通过对颜色变化的把握和形状的组合,给作品带来不一样的惊喜。
马赛克镶嵌艺术通过和软装单品结合 ,不同形态元素相互碰撞,撩拨观感的同时令空间层次更为丰富。






马赛克之所以可创作丰富多样的作品,展现其独特的艺术魅力,背后都得益于 对原材料的升级把控 、 设计创新 、 精湛的工艺技法、安装施工的相互配合 , 每个环节都需要严格把控 ,确保最佳效果和完美品质。

原料制作:
原料制作是首个步骤,每道工序流程严格把守——配色、熔浆、注模、退火、裁边、环环相扣缺一不可。




三.马赛克的应用场景
1、 在家装空间中的应用
在家装空间中, 广泛应用于各种场景 ,如各种地面、背景墙面、家具、饰品等。


2、 在工程项目中的应用
在工程项目中的应用主要体现在,如 商业空间的墙地面应用、公共建筑、大型艺术装置、公共区域艺术装饰等。





马赛克艺术建筑项目-山东烟台金沙滩扬帆广场海星天地
3、 在艺术美化方面的应用



△上海普陀区高陵路街道壁画文化墙



Star Residences(马来西亚吉隆坡-星之宿)-户外壁画项目
阅读到这里,如果有收获,给我也给自己点个赞吧!一起加油!
今天关于 「材料」 没想到“马赛克”还能这样设计! (本文来源于微信公众号“ dop设计 ”,供于学习和交流,向原作者致谢,若有涉及到版权及内容问题请联系我将在第一时间处理! 每天进步一点,就会离目标更近一步! )就分享到这里,希望对你有所启发,欢迎留言补充,大家一起探讨学习……
