(报告出品方/分析师:万联证券 陈雯 李滢)
1 专注能量饮料赛道,成为国内首家能量饮料上市公司
1.1 发展历程
东鹏饮料成立于1994年,主营业务为饮料的研发、生产和销售,主要产品包括东鹏特饮、由柑柠檬茶、陈皮特饮、包装饮用水等。
作为能量饮料的先行者之一,公司致力于推动能量饮料的发展,“年轻就要醒着拼”的宣传标语深入人心。

根据公司年报披露,2021年,东鹏特饮在我国能量饮料市场的销售量占比31.70%,位居市场第一;销售额占比23.40%,位居市场第二。
第一阶段(1994-2003年):
东鹏创立之初以生产凉茶和水饮料为主,东鹏特饮于1997年面市并于1998年获得卫生部颁发的《保健食品卫生证书》,此时东鹏特饮并不是公司的主打产品。国有制下的东鹏由于粗放管理导致经营不善濒临破产,公司现任董事长林木勤等人以254万元的价格受让东鹏100%的股权,东鹏饮料由国企改制成民营股份制企业。
第二阶段(2003-2010年):
改制后的东鹏主营业务逐渐转向东鹏特饮维生素功能饮料,林木勤从成本端入手降低生产成本,推出比市场上主要竞争者更便宜且成分含量相当的功能饮料。同时,林木勤对产品包装进行差异化处理,2009年推出带有防尘盖的瓶装东鹏特饮,符合东鹏初期目标人群——建筑工人的工作环境需求,迅速获得消费者青睐。改制后的东鹏飞速发展,公司产值从2003年1500万元提升到2010年的2.5亿元。
第三阶段(2010-至今):
公司初期主要在广东省内进行品牌推广,邀请《外来媳妇本地郎》中的康祈祖与唐小姐作为公司代言人。2013年,东鹏开始全国化布局,并签约谢霆锋作为东鹏特饮品牌代言人。
2015年,东鹏特饮确定“品牌年轻化”战略,“累了困了喝东鹏特饮”“年轻就要醒着拼”等一系列充满正能量的广告语深入人心,东鹏特饮迅速成为一个消费者熟知的品牌。2021年5月27日,东鹏饮料在上交所A股主板上市。
2022年6月29日,东鹏饮料发布公告称公司拟筹划境外发行全球存托凭证并在瑞士证券交易所上市,有望扩大品牌影响力并多维度提升竞争力。目前,东鹏饮料集团设立了广东、广西、华中、华东等事业部,并形成广东、安徽、广西等辐射全国主要地区的生产基地,销售网络覆盖全国约250万家终端门店。

1.2 东鹏饮料大单品表现亮眼,贡献超 90%营收
东鹏饮料近年来销售收入增长迅速。
公司营收从2017年的28.44亿元上升至2022年的 85.01亿元,年复合增长率达24.48%。由于2021年高基数以及2022年疫情的影响,2022 年上半年公司营收增速回落至16.54%,下半年增速有所提升,2022年全年营收同比增长21.84%。
公司旗下产品包括东鹏特饮和其他饮料两大类型,东鹏特饮为主导产品。其他饮料包括能量饮料、非能量饮料、包装饮用水,具体来看:其他饮料中的能量饮料主要包括东鹏加気、东鹏0糖特饮、东鹏气泡特饮;非能量饮料主要包括东鹏大咖、由柑柠檬茶、陈皮特饮、冬瓜汁、菊花茶及清凉茶等。
其中,东鹏特饮是公司的主导产品,2021 年贡献收入65.92亿元,占公司总收入的94.47%;其他饮料2021年营业收入为3.72亿元,占比5.33%。

东鹏饮料能量饮料产品品类齐全,高性价比席卷市场。
为满足能量饮料消费者对于不同场景及不同价位的多种需求,公司推出了250ml金砖特饮、250ml*瓶金**特饮、250ml 金罐特饮、250ml金钻特饮、335ml金罐特饮、500ml*瓶金**特饮、500ml气泡特饮等多种能量饮料产品,其中2017年公司推出的500ml大容量*瓶金**,低价高性价比的策略迅速获得消费者青睐,销售收入从2017年的5,954万元增长到2021年的50.24亿元,复合年增长率达到203.08%,带动公司的营业收入和净利润稳定增长。
东鹏饮料产销量同步上升。
其中,能量饮料产量从2018年的53.37万吨上升至2020年的108.15万吨,年复合增速达42.35%,销量从2018年的54.21万吨上升至2020年的 105.29万吨,年复合增速为39.36%,产销率在100%附近上下波动。
非能量饮料和包装饮用水2018-2020年的产量年复合增长率分别为29.38%、6.05%,销量年复合增长率分别为29.07%、8.81%。产能利用率上,公司整体产能利用率保持在较高的水平,能量饮料的产能利用率逐年上升,2020年高达83.52%。


广东区域创超四成营收,全国化进程稳步推进中。
2021年广东/华东/华中/广西/西南/华北等地区的营收占比分别为45.94%/11.08%/10.81%/10.13%/6.20%/4.87%。
广东以外地区的销售占比从2017年的32.76%上升至2021年的43.09%,随着生产基地完工投产和渠道建设的完善,公司全国化进程将会进一步加快,广东以外区域的营收占比将会持续提高。

1.3 盈利居行业前列,控费能力可优化
东鹏饮料的盈利能力与上市饮料企业比较处于较高水平。
从公司销售毛利率来看,2018-2021年东鹏饮料的销售毛利率稳定在45%左右,低于承德露露和养元饮品50% 左右的毛利率,高于香飘飘。2022H1由于原材料价格上涨,东鹏饮料毛利率下降至 42.68%,为近5年的最低水平。
从净资产回报率来看,得益于2019年后产能的快速释放带来的营收大幅增长,东鹏饮料近三年的净资产回报率较2018年有大幅的提高。
2020年净资产回报率为45.77%,是其他上市饮料企业的两倍以上。2021年,由于公开上市带来的所有者权益增加,东鹏饮料的净资产回报率下降到38.79%,但仍远高于其他传统饮料企业,2022H1仍保持领先水平。

费用管理较同行仍有下探空间,精细化管理联合规模效应提升控费能力。
由于公司规模的提升,逐步加大在管理人员薪酬、路演酒会及新品研发等方面的投入,公司的管理费用和研发费用有所上升。
而得益于营收的高速增长,东鹏饮料的管理费用率、研发费用率稳中有降。
管理费用率从2018年的4.73%下降到2021年的3.61%,2022H1进一步下降为3.05%;研发费用从2018年的0.72%下降到2021年的0.61%,2022H1进一步下降为0.48%。同饮料行业的承德露露、香飘飘、养元饮品2021年的管理费用率分别为1.67%、6.61%、1.22%;研发费用分别为0.75%、0.81%、0.90%。
与同业比较,后续管理精细化联合规模效应*管双**齐下,东鹏饮料的管理费用率仍有较大下探空间,而研发费用率由于产品聚焦于大单品,已处于行业较低水平。

东鹏饮料的销售费用率、财务费用率有较大改善,积极灵活运用资金提升收益。
2018 年-2021年销售费用率呈现明显下降趋势,降幅逾10pcts,主因系自2019年公司营销策 略重心由高密度高价格的“高空广告”(包括央视、卫视、影视剧植入等形式)切换成以高覆盖低成本的“地面广告”(包括公交、候车亭、*牌T**及墙体广告等形式),销售费用结构的改变带动费用率下行。
与A股其他上市饮料企业相比,东鹏饮料的销售费用率偏高,2021年为19.61%,比养元饮品高出5.65pcts,比承德露露高4.32pcts,2022H1公司销售费用率继续下降为16.38%,与承德露露和养元饮品销售费率基本持平。
财务费用率整体呈现波动态势,自2018年的0.17%下降至2021年的-0.16%,主因归为销售规模增长叠加销售回款良好,保障企业现金流充足,利息收入增加,但与 2021年上市企业承德露露、养元饮品的-1.61%、-1.16%比较仍有优化空间。
2022H1公司财务费用率增加为0.48%,主要原因是公司为了提高资金利用率,通过信用证及票据贴现的方式获取低成本资金用于购买银行理财产品及大额存单等较高收益的金额产品增多,使得信用证及票据贴息支出大幅增加,但实际公司通过购买银行理财产品及大额存单所获取的收益(计入投资收益及公允价值变动损益)金额为6,017.57万元,较上年同期的1,513.44万元增加4,504.13万元,涨幅为298%,远高于同期贴现利息支出金额。

1.4 股权结构与激励措施
创始人兼公司实控人林木勤持有东鹏饮料49.74%的股份。此外,天津君正投资管理合伙企业持有股份8.6469%(减持前持股9%),深圳市鲲鹏投资发展合伙企业持有 6.44%,林木勤关联方林木港、林戴钦持股比例均为5.22%。其中,君正投资持有的公司首次公开发行前取得的股份,自2022年5月27日起解除限售并上市流通。
据2022年 9月21日公司公告披露,因自身资金需求,君正投资计划以集中竞价交易方式和大宗交易方式减持公司合计不超过12,000,300股股份,即不超过公司总股本的3%,截止 2023年1月17日,本次减持计划期限届满,已减持总股本的0.3528%。
2023年1月20日公司公告披露,君正投资将在未来6个月内继续减持公司股份,减持比例不超过公司总股本的6%。

公司通过股权激励来增强经营核心团队的动力,共同助推公司发展。
为提升员工士气,建立员工、股东与公司共同发展的良好关系,2019年东鹏饮料通过股权激励方案,君正投资、刘丽华、卢义富、蒋薇薇、东鹏远道、东鹏致远、东鹏致诚合计认购公司 1,000万股股本。
其中公司高管刘丽华、卢义富、蒋薇薇通过直接持股方式共以914.28万元认购120万股;东鹏远道、东鹏致远、东鹏致诚为员工持股平台,以4228.58万元共认购740万股,中高层以上技术骨干、经营骨干等通过员工持股平台参与股权激励。
2 能量饮料赛道长坡厚雪,潜在发展空间大
2.1 国内能量饮料近几年发展较快,软饮料中增速第一
能量饮料较传统饮料有更好的产品属性。传统饮料行业由于进入壁垒低、可替代性强,产品的更迭速度较快,随着新口味、新包装的推出市场份额往往会有较大的变化。

而能量饮料,①首先,由于添加了牛磺酸、氨基酸、咖啡因等成分,具有一定功能性、成瘾性,消费群体的粘性更高、产品周期更长;
②其次,具有国家食品药品监督管理局批准的“蓝帽子”保健食品标志的产品才可以宣传保健效果,近年来随着国家对食品安全越来越重视,“蓝帽子”的审批难度较大,能量饮料行业具有一定的进入壁垒。
整个软饮料行业中,能量饮料市场是近几年增长最快的市场。2020年受到疫情的冲击,中国软饮料销量同比增速下降到0.8%。除2020年以外,近几年中国软饮料销量增速保持稳定,在4%左右。其中,能量饮料、即饮咖啡、包装饮用水的增速最快,2014-2019年三者的年复合增速分别为15.02%、14.60%和10.78%;果汁、即饮茶、浓缩饮料的增速最低,市场进入萎缩阶段,年复合增速分别为-0.68%、-1.54%、-5.51%。

2.2 能量饮料市场发展空间大
与国外市场比较,中国能量饮料市场人均饮用量及零售单价均有巨大的发展空间。中国能量饮料市场起步较晚,1995年红牛进入中国市场后,中国的能量饮料市场才开始发展。
从功能饮料人均饮用量来看,2017年市场数据显示,中国功能饮料人均饮用量为2.2升,同期美国作为成熟市场代表,功能饮料人均饮用量达24.6升,为中国的11.18 倍;与中国饮食文化较为相似的日本人均饮用量为13.9升,为中国的6.32倍;中国香港人均饮用量为4升,为中国的1.82倍。
与其他国家相比,中国市场对能量饮料的接受度仍比较低,未来随着市场教育程度的提高、以及消费场景的多元化,中国的人均饮用量将有较大的提升空间。
从能量饮料零售单价来看,与国际市场比较,中国的零售单价仅略高于泰国,而远远低于西欧、美国、日本。未来随着国内竞争格局逐渐清晰,能量饮料公司间的竞争趋于缓和,将遏制零售单价不断下降的趋势,甚至开始提升向国际售价靠近。

在国内,能量饮料在软饮料市场中占比较低,未来份额有望提高。
2019年中国软饮料市场中,按销售额占比来看,市场份额最大的子行业分别为包装饮用水、即饮茶、果汁、碳酸饮料,销售额占比分别为34.55%、21.12%、15.60%、14.93%。能量饮料销售额占市场销售额的比例为7.92%,位居软饮料行业第五位。
未来,在即饮茶、果汁市场持续萎缩、碳酸饮料市场保持低增速的情况下,近几年保持着最高增长速度的能量饮料市场有望继续抢占其他子行业份额,销售额占比持续提高。

2.3 红牛商标之争,给予第二梯队成长空间
2.3.1 红牛发展历程
红牛是全球首先推出且被人熟知的能量饮品之一。最早由泰国许书标在20世纪70年代研制,是一款内含水、糖、咖啡因和维生素B等成分的“滋补性饮料”。
1987年由奥地利商人马特希茨引进奥地利。马特希茨在泰国红牛的基础上加入了碳酸来迎合欧洲的饮食习惯,创立了奥地利红牛品牌,成为欧洲首家推出能量饮料产品的公司。
奥地利红牛凭借其独特的产品业务和营销战略,在市场上取得了快速的发展。在奥地利推出两年后,1989年红牛就进入了新加坡市场,开启其全球化扩张的进程。
1992年进入匈牙利市场,1994年进入德国市场,1995年进入中国、英国市场,1997年进入美国市场。
截至目前,红牛已在172个国家上市销售,全球消费总量超过750亿,是全球最大的能量饮料产品。

2.3.2 华彬集团与天丝集团商标之争
1995年泰国天丝集团创始人许书标与华彬集团合资成立了中国红牛饮料公司,授权中国红牛饮料公司在中国独家经营红牛品牌。
红牛作为国内第一款能量饮料开辟了国内能量饮料市场,随着华彬集团在线上线下的大力宣传,红牛在中国迅速打开市场。
2011年红牛在中国的渠道网点多达400多万,销售额市占率达到89.57%,一度成为能量饮料在中国的品类代名词,“困了累了喝红牛”的口号深入人心。

在双方合作了二十年后,2016年泰国天丝对华彬集团提起诉讼。
泰国天丝指责红牛二十年来在中国的销售并未给予天丝集团任何分红,且认为1995年许光标与华彬集团签订的是二十年的商标授权,核心证据是“中国红牛”注册时的营业期限仅为二十年。而华彬集团称当年合约签订的是五十年独家商标授权,具有排他性。
从股东分红纠纷开始,演变到商标授权使用期限等多个方面,天丝集团和华彬集团的这场纷争持续至今,双方打了多场诉讼,涉及范围波及华彬红牛经销商、渠道商、供应商等。
2021年 1月5日,最高人民法院394号终审判决驳回华彬集团旗下红牛维他命饮料公司的上诉,明确“红牛系列商标”归天丝集团所有,双方关于商标所有权的纷争终于落地。
虽然华彬声明将通过一切可能的法律救济途径,包括申请再审及提请抗诉,依法维护自身 的合法权益,但最高法院的判决在中国具有权威性,所有权的问题大局已定。
自最高院作出394号终审判决后,泰国天丝在全国多地发起了多起针对华彬及其相关公司的 侵权诉讼。
目前判罚的华彬江苏工厂和广东工厂及其关联公司的判决均为华彬方败诉,一审判决中,华彬及相关公司目前累计判赔金额逾 3亿,其中江苏工厂1亿,广东工厂逾2亿。但红牛维他命并未就此服输,计划提起上诉,2022年12月,深圳前海合作区人民法院判“50年协议书”有效,目前双方仍在进行诉讼战。
值得关注的是,关于红牛维他命饮料公司分红、商标授权使用期等问题仍未有结果,还需等待最高人民法院第二国际商事法庭的最终判决结果。

红牛陷入商标纷争以来,在中国的销量停止了上升的趋势。
首先,由于商标所有权不明确,华彬集团不能对红牛进行广告宣传,削弱了消费者对红牛的认知度。
其次,在纠纷过程中,华彬集团推出了能量饮料品牌“战马”,渠道资源一定程度上向战马倾斜;而泰国天丝集团2019年起也在中国推出了红牛安奈吉、红牛维生素风味饮料、红牛维 生素牛磺酸饮料以及红牛维生素能量饮料四款产品,在包装及定价上均与中国红牛十分相似,使消费者对红牛的品牌认知出现混乱,极大损伤了“红牛”的品牌力。
红牛作为能量饮料第一梯队,商标纷争以来给予了第二梯队其他品牌充分的发展空间,其中东鹏饮料发展前景最好。
根据欧睿数据显示,2011年至2021年,红牛的销售额市占率从89.57%下降至52.16%,目前仍是能量饮料市场最大的品牌;东鹏特饮发展迅速,销售额市占率从3.92%提升至16.70%,近几年稳居能量饮料第二大品牌的位置。
2021年,体质能量、乐虎、战马、XS、怪兽的销售额市占率分别为5.63%、8.08%、3.08%、2.02%、1.07%。
其中,体质能量是河南中沃实业有限公司旗下产品,目前仍无保健品批文,市场集中于河南、江苏等地;
乐虎由达利集团2013年推出,目前达利集团发展重点转向了植物蛋白饮料方面,乐虎的发展陷入停滞;
战马背靠华彬集团,拥有丰富的渠道资源,只是目前华彬集团重心仍在中国红牛,若华彬集团对红牛的商标使用权被判处已到期,获得全部渠道资源的战马预计会有较好的发展;
XS由安利集团2017年起在中国展开运营,产品定位高端,单位零售价高达12.5元,在能量饮料主要受众为蓝领阶级的中国预计难以取得较好的突破;
怪兽是美国能量饮料行业最大的龙头之一,进入中国市场以来,虽然有可口可乐强大的渠道资源,但由于口味、外观、定价等因素导致市场接受度不高。
综上,在红牛纷争还未完全落地,第二梯队发展环境优异,其中专注于能量饮料的东鹏饮料预计有最佳的发展前景。

3 公司看点
3.1 大单品引爆市场,差异化策略大有可为
3.1.1差异化策略取得成功,大单品引爆市场
东鹏产品上市初期采用跟随龙头策略。1998年东鹏特饮就取得了保健品批文,推出后一开始在产品外观上一直跟随着红牛,都是黄底蓝字的罐装包装;口味上也大同小异,两者都在产品中添加了牛磺酸、咖啡因、肌醇、维生素B等。

2009年开始进行差异化竞争:
首先,在产品包装上差异化。
东鹏饮料推出了带防尘盖的瓶装东鹏特饮,开始与红牛在产品包装上进行差异化竞争。
PET瓶装的推出让东鹏特饮和其他能量饮料区分开来,同时PET瓶装以更低的成本让东鹏特饮具有更高性价比;而防尘盖的设计,既解决了当时罐装能量饮料开瓶后不方便携带和容易积灰的消费问题,使产品受到更多蓝领工人的喜欢;同时防尘盖也让东鹏特饮在陈列柜上更容易被消费者看见,成了特有的产品形象,加深了消费者对产品的印象。除了产品包装,东鹏特饮还在价格上与红牛进行差异化竞争。
红牛品牌的超高知名度使得其他能量饮料品牌在同价位都无法与红牛进行竞争,因此东鹏饮料瞄准了中低端价位市场。在2009年推出终端售价3元的250ml*瓶金**装之后,2017年又推出了250ml 金砖、250ml金罐及 500ml *瓶金**,终端零售价格分别为 2、4、5 元。
产品目前已覆盖了2~5元的价格带,相比于红牛250ml金罐6元的价格有较高的性价比。2021年新推出了250ml利乐钻包东鹏特饮,相比普通盒装更加美观,更加贴合消费者手型,可提 高产品定位。
2022年5月推出东鹏气泡特饮,打造轻度碳酸化的能量饮料,且定价为 5元500ml,提升口感的同时保持着性价比优势。
此外,东鹏饮料还在容量上与红牛形成了差异化竞争,500ml*瓶金**出圈单品持续放量增长。
容量差异化策略的代表产品是2017年底推出的500ml*瓶金**,与传统250ml、330ml 的罐装产品有明显的差异,该产品以大容量及低价格迅速打开市场,贡献了近几年公司绝大部分的成长,未来有望继续高速增长。
500ml*瓶金**装2017年刚推出,2018年营业收入就达到7.99亿元,2021年增长到50.24亿元,三年CAGR达84.59%,与此同时东鹏饮料总收入CAGR仅31.95 %。
500ml*瓶金**收入占比从2018年的26.44%增长到2021年的76.22%,已成长为公司的支柱产品,贡献了公司绝大部分的利润。
目前,公司500ml *瓶金**的需求依然旺盛,2018-2020年产能利用率持续爬坡,从60.35%增长到高达89.12%,2021年因产能增长约83.2%,产能利用率下滑到71.42%,但产销率提高至99.7%。
预计未来随着新生产基地建设完成、全国化进程的持续推进,500ml*瓶金**产能加速释放,供需端同步增长以帮助提高公司市场份额。



3.1.2 对标怪兽饮料,差异化策略未来大有可为
怪兽饮料发展历程。怪兽饮料是由新鲜果汁厂商转型而来,前身是成立于1930年左右的汉森天然饮料公司。
90年代中期,公司董事长萨克斯敏锐观察到能量饮料在欧洲十分迅猛的发展趋势,汉森开始进行能量饮料的研究,并于1997年推出第一款轻碳酸能量饮料产品,成为美国最早推出能量饮料的本土品牌之一。
但由于同年红牛进入美国市场占据了大部分的市场份额及原先品牌认知与能量饮料的冲突,该产品并没有亮眼的表现。
直到2002年,公司推出能量饮料品牌怪兽饮料,从品牌名、包装设计、目标客户等进行全新的改变,快速得到市场的认可成为公司的核心产品。
2003年,怪兽饮料的销售额就达到了1亿美元,此后开启了快速增长的道路。
2008年,在金融危机的冲击下美国的能量饮料市场增长放缓,此时在美国已占据较大市场份额的怪兽饮料顺势开始了全球化的进程,依次进入西欧、大洋洲、中东欧等多个国家。
2015年,可口可乐收购了怪兽饮料16.7%的股份,双方达成了合作关系,怪兽饮料凭借可口可乐丰富的渠道资源,持续进行全球化扩张,进入亚洲、南美、非洲等市场,目前其全球化进程已基本完成,截至2020年怪兽饮料的营业总收入高达近46亿美元。

怪兽饮料近20年的快速增长,离不开它对客户群体的精确定位及产品端差异化策略的执行。
怪兽饮料的目标群体定位在18-34岁的年轻群体,是能量饮料最主要的消费群体。
为吸引此目标群体,在包装上,怪兽饮料经典款能量饮料包装采用黑色背景及三道绿色爪印,鲜明的颜色搭配及前卫的设计感与其他能量饮料产品形成显著的差异;加上在宣传上,“释放野性”的标语均契合美国年轻人追求个性、活力、自由的特征,深受年轻人的喜爱。
除了包装与宣传,怪兽饮料在新产品方面花了大量精力,新产品推出速度处于能量饮料行业的前列;通过在能量饮料中加入咖啡、果汁、茶等推出具有独特口味的产品,同时为健身行业等特定人群推出专属产品,每个新产品都为公司销售额带来新的增长点。
怪兽饮料在年轻人中的渗透是其维持高增长的基础。在产品差异化方面,面对着红牛一家独大的市场环境,怪兽能量饮料在美国刚推出时就实施大容量、低价的高性价比差异化策略。怪兽能量饮料2002年推出了16盎司的大容量包装,与红牛8.4盎司的铝罐装形成差异化竞争。
2005年,怪物饮料又推出容量高达24盎司的Monster Energy XXL,在大容量市场上继续领跑。
价格方面,2007年红 牛8.4盎司定价为2.09美元/罐,而怪物饮料16盎司定价为2.39美元/罐,略高于红牛,但容量约是红牛的两倍。
在对价格比较敏感的能量饮料市场,怪兽饮料以高性价比优势持续抢占红牛的市场份额。对标美国怪兽饮料的成长,大容量及低价的差异化策略未来大有可为,可帮助东鹏持续抢占红牛的市场份额。2002年美国市场红牛的市占率近70%,而怪兽饮料不到5%。
以大容量、低价的差异化策略为主,加上不断推出新口味、进行品牌年轻化宣传等,怪兽饮料十多年来保持高速增长,15年营业总收入复合增长率为18.76%。
到2018年,以销售额计的市场份额,怪兽饮料为40.1%、红牛为38.9%,在美国首次超过红牛。怪兽饮料的成长充分证明了能量饮料市场大容量及低价差异化策略的正确性,在中国预计也将助力东鹏继续抢占红牛的市场份额。

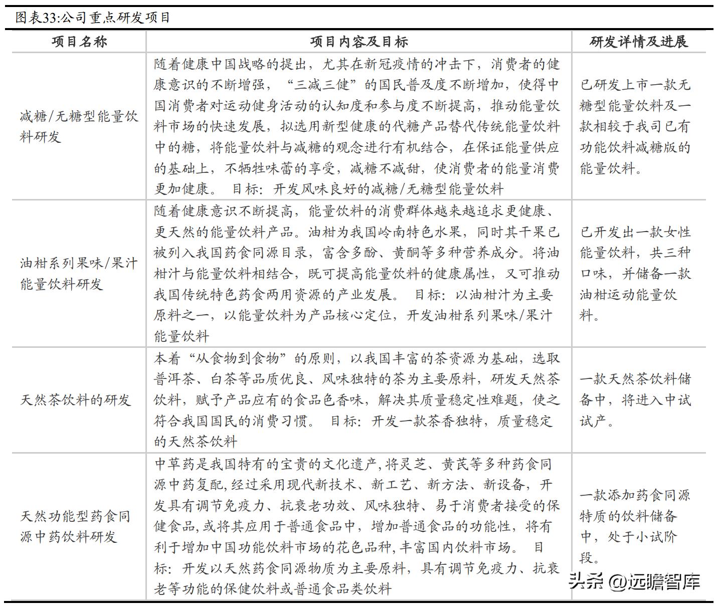
3.2 多元化布局“能量+”产品,咖啡品类有望开启第二增长曲线
3.2.1 制定“品牌年轻化”战略,多元化布局
“能量+”产品制定“品牌年轻化”战略,深挖年轻人消费场景。东鹏饮料在软饮料行业深耕多年,对市场的变化十分敏感,2016年公司就敏锐地察觉到饮料行业年轻化的趋势,制定“品牌年轻化”的战略。在主要消费群体为年轻人的能量饮料市场,抓住年轻人就是抓住了发展的机遇。
在品牌宣传上,由“累了困了喝东鹏特饮”转为“年轻就要醒着拼”,原来的消费场景限制在加班、运动后等疲劳场景,强调了产品的抗疲劳属性;新的广告语出来后,宣传的消费场景更加多元化,向休闲娱乐等消费场景拓展,实现仅由功能性向品牌精神塑造的跃迁。
在广告投放渠道上,过去东鹏是以电视及线下广告为主。
近几年,公司跟随年轻人生活方式的变化,广告方面首先更多对综艺节目及热播剧进行冠名赞助,在视频*放播**中以压条形式出现,例如2019年的《欢乐喜剧人》、《三生三世十里桃花》、《人民的名义》、《欢乐颂》,2020年的《天天向上》、《爱情公寓 5》、《盗墓笔记-重启》等;其次,加大了对体育赛事的赞助,2018年公司成为 CCTV 世界杯赞助商、中超联赛赞助商,东鹏特饮也成为葡萄牙足球队官方能量饮品;同时加大了对电竞、音乐节的冠名赞助,东鹏特饮成为了“王者荣耀职业联赛官方指定能量饮料”、“RNG指定官方能量饮料”。经过这几年的发展,东鹏饮料拓展出的“运动、加班、驾车及电竞”四大消费场景。
在产品上,公司推出系列产品向年轻化靠拢,向中高端消费人群渗透。
公司迎合年轻人的口味在2020年6月推出了东鹏加気,2021年4月推出0糖特饮新系列,2021年9月推出低糖咖啡饮料“东鹏大咖”摇摇拿铁,2021年12月在电商平台推出着力女性消费潜力的“她能”果汁能量饮料,2022年5月推出轻度碳酸化的东鹏气泡特饮,2023年1月推出电解质水“东鹏补水啦”,会聚焦运动场场景深入运动人群。
同时在包装上更年轻化,采用苗条的罐装包装,推出之后市场给予较好的反应。另外,东鹏对250ml*瓶金**进行包装改进,通过赞助大型会议、在写字楼投放广告等,将产品向白领市场渗透。同时通过新品“东鹏0糖”、“东鹏大咖”布局CBD、科技园区,开拓中高端网点,突破饮用人群,增加单点产出。





3.2.2 咖啡品类有望接力能量饮料,开启公司第二增长曲线
新产品的推出完善了公司的产品矩阵,拓展了消费场景,减少了公司单一产品的风险,并带来新的增长点。
新产品的推出:①降低了公司单一产品的风险,假设主要产品受到意外因素影响时整个公司业务不至于陷入完全停滞。
②新产品给公司带来了新的增长点,例如在度过前期高投入阶段后,东鹏的茶饮和包装饮用水均扭亏为盈,开始为公司贡献新的利润来源。
③在渠道方面:
其一,新产品可以借助原先东鹏特饮丰富的渠道资源在市场进行快速的推广,缩短产品从推出到盈利的时间;
其二,东鹏饮料目前的渠道资源利用有限,新产品的推出可以提高渠道单店产出,增加公司销售人员的人均产出和渠道投放费用的产出,有效缓解目前公司销售费用比较高的情况;
其三,通过新品“东鹏0糖”、“东鹏大咖”布局CBD、科技园区,开拓中高端网点,突破饮用人群,增加单点产出。
在新品种中,公司将主推“东鹏大咖”。
“东鹏大咖”于2021年9月推出,在广东、广西试销的一年时间里,资源投入较少的情况下,带来了新增用户群,且有较好的自然动销,有较好的发展潜力。2022年“东鹏大咖”进行了口味升级,2023年公司除了广东、广西市场之外,会选择全国二十几个城市进行售卖,同时,会在品牌宣传及消费者等方面做一些资源的投入,助力“东鹏大咖”的发展。
咖啡品类有望接力能量饮料,开启公司第二增长曲线。
我们判断“东鹏大咖”有望成为下一个明星产品,原因在于:
①即饮咖啡与能量饮料一样具备成瘾性,且行业增速快。根据产业信息网数据(图表17),在软饮料行业中,即饮咖啡市场规模增速仅次于能量饮料,2014-2019年的年复合增速为14.60%。
②产品定位年轻人,时尚健康,与公司品牌调性一致。“东鹏大咖”为低糖拿铁咖啡,采用纯正阿拉比卡咖啡豆,臻选新西兰进口奶源,且不含反式脂肪酸,口感清爽顺滑。此外,在国产瓶装咖啡产品中率先使用非全包标签,“雪顶瓶”环保美观,创新咖啡品类独特包装形式。
3.3 持续推进全国化、全渠道、数智化战略,拟围绕主业进行产业链投资
3.3.1全国化的营销网络布局初步完成,因地制宜打造渠道政策
公司目前以经销模式为主,结合直营、线上等多种模式,设立了广东营销本部、全国营销本部、全国直营本部三大部门,形成了全方位全覆盖的销售体系。
截至2022年6月底,东鹏饮料在全国已有2590家经销商,经销商覆盖全国31个省级行政区、329个地级行政区,地级城市覆盖率达到98.79%,销售网络覆盖全国约250万家终端门店。
①经销模式:东鹏饮料根据销售地区的实际情况因地制宜制定渠道政策。
在广东、华中、广西、华东等核心市场,公司采用精耕的运营模式在这些地区配备经验丰富的营销团队,与经销商、邮差/批发商、终端网点直接对接,指导产品陈列摆放等,提高产 品铺市率、加强产品陈列辨识度和精确度,以此强化公司渠道渗透力及销售网络的把控力,实现与终端消费者的近距离接触和及时反应;而在华北、西南、北方则采用大流通的运营模式,选择当地实力雄厚、经验丰富的经销商进行合作,分利用经销商自身的服务能力及市场资源,由经销商对终端网点进行管理和维护。
②直营模式:公司直接与零售企业合作,由公司将产品直接销售给零售企业,然后通过零售企业的各终端门店将产品转售给消费者的销售。
③线上模式:公司与主要的电商平台合作,运营品牌旗舰店并向终端客户销售产品,在传统的领先电商平台(如淘宝、天猫、京东、拼多多和有赞)均有旗舰店,并且在抖音、快手和小红书等社交电商平台上销售产品。
经销渠道收入占比89%左右,线上渠道增速最快。按销售模式划分,2021年经销收入占比88.63%,直营收入占比9.42%,线上收入占比1.53%,其他收入占比0.34%。
经销渠道为主要销售渠道,但直营和线上的收入增长较快,增长率分别为达到43.29%和 88.42%,增长速度超过公司整体收入的增长。
2022年由于疫情的影响线下零售终端,导致直营渠道收入增速下降,2022Q1-Q3直营收入同比降至10.20%,低于线上增速47.68%和经销增速20.07%。


推进全国化战略走出舒适圈,广东外全国区域正成为公司新的增长点,并尝试竞逐海外市场。目前公司全国化进程正在快速推进,已初步取得一定成效。
首先,按区域划分的收入来看,2018-2021年广东区域收入从18.46亿元增长到31.99亿元,复合增长率达20.11%。
但是广东区域收入占比不断下降,从2018年的61.10%下降到2021年的 45.94%,2022Q1-Q3进一步降为40.29%。广东省外全国区域正高速增长,尤其是原先市场渗透率较低的西南、华东、华中、华北(含北方)四个区域2018-2021年的CAGR 超过30%以上,为公司贡献越来越大比重的收入及利润。
其次,从各区域经销商数量来看,广东、华东区域2018-2021年经销商数量基本保持稳定,广西、华中区域有小幅增长,西南、华北区域和直营本部快速增长。
2022年前三季度,广东经销商数量略微减少,华中、西南、华东区域经销商数量较年初增长15%-20%,广西区域一反常态增长38.61%。
广东外全国区域经销商数量的增长是全国化的基础,经销商数量的增长将提高相应区域的市场渗透率,带来收入利润的增长。
此外,公司尝试竞逐海外市场,2022年公司开始借助贸易商资源开拓海外市场,目前已有部分贸易商有返单情况,未来海外市场也有望成为公司新的业务增长区域。


布局特通/现代渠道,加强冰柜投放,锁定消费场景绑定消费需求。
特通/现代渠道主要包括加油站、高速公路服务区、连锁便利店、大型卖场、工厂店及网吧、KTV等娱乐场所。消费需求决定消费场景,上述消费场景分布广泛且与目标消费群体吻合度高,是能量饮料的高效渠道。
驾驶员及多数体力劳动者价格承受区间较低,偏好高性价比的抗疲劳饮品,这与东鹏特饮走中低端亲民路线不谋而合。2020年我国加油站总计 11.9万座,网吧2019年共计11.68万家,未来市场空间可期。
公司以“冰冻化是最好的陈列”为思路,持续加强在渠道端的冰柜投放,拓宽铺货面,增强产品的曝光率和终端动销。截至2022年6月末,一共投放约7.4万台冰柜,未来将根据市场情况持续投放冰柜。
对比本土品牌体质能量、乐虎,东鹏饮料胜在“格局”。
从市场战略来看,东鹏特饮作为公司爆火出圈大单品,势必随着全国化战略的稳步推进,在产能提升、渠道建设及营销推广等方面加紧协同布局,远视格局助其成为本土龙头;体质能量采取农村包围城市的战略,优势区域多为北方乡镇或县郊等,消费人群数量及单价限制了其业绩天花板;乐虎自然成为了主打植物蛋白饮料的达利集团中被忽视的一员,市场占比较 小。
从渠道网络来看,东鹏特饮利用全渠道精耕,实施精细化管理,走出广东舒适圈后志在全国,渠道把控力和推力成为三者最强;体质能量和乐虎则资源较为缺乏。
从宣传推广来看,东鹏特饮重视媒体软广及陈列展示硬广,立足长远重产品也重品牌建设;体质能量和乐虎则相对忽视品牌建设。


3.3.2 新生产基地的建设为产品全国化推广奠定坚实的基础
公司已建成投产增城基地、华南基地、东莞基地、安徽基地、南宁基地、重庆基地、海丰基地七大生产基地,合计产能达约280万吨/年(2022年半年报数据)。
同时,伴随不断增长的市场需求,公司前瞻性地进行全国产能布局,长沙基地、衢州基地正在积极推进建设中,公司总产能将会在两大生产基地投产后进一步提升;生产基地在全国范围内的多点布局可以有效降低物流成本,提高产品供应的及时性和稳定性,不断提高规模效应,更好的满足全国市场的需求。
未来,公司将继续在华南基地、安徽基地、重庆基地和南宁基地新增产品生产线,并对现有生产设备进行技术升级改造;继续推进长沙基地和衢州基地的建设工作,稳步推进光明基地和汕尾基地的筹建相关事宜,为全国化销售市场的巩固和发展提供坚实的保障。

公司新产能的建设完全贴近较大的消费市场,新产能的消化有较好的保障,公司全国化战略的推进十分稳健。
根据2020年各省市的软饮料产量,前九大的软饮料生产省从高到低分别为广东、四川、湖北、浙江、陕西、福建、湖南、河南、贵州。
公司的三个新生产基地两个位于广东、广西,刚好覆盖了最大的软饮料市场,也是公司的传统优势区域,有助于在这两个地区继续保持公司的领先地位,同时也有利于向浙江、福建两个软饮料大省的拓展;另一个生产基地位于重庆,虽然重庆并未处于前八大软饮料生产省中,但是刚好位于四川、湖北、陕西、湖南、贵州中间,对于向这几个软饮料大省的市场拓展奠定了坚实的基础,同时也为将来经销网络在饮料市场发展潜力较大的北方区域推进深耕打下坚实的基础。
图表43:2020年中国前九大软饮料生产省产量(万吨)

3.3.3 积极推进数智化赋能,科技赋能提高效率
瓶盖扫码活动积累用户信息,拓宽品牌护城河。依靠互联网二维码技术,公司2015年就推出了瓶盖扫码的活动,内含折扣券及现金红包。
相比之前须拿着瓶盖到店兑换“再来一瓶”等活动,在便捷性上有了大幅的提高,减少了过程中人工成本高、手续复杂的问题,极大刺激了消费者的参与热情。
通过二维码技术,东鹏将消费者引导到了自己的公众号平台,使后续优惠活动的宣传更容易达到消费者群体,提高活动的效用;同时,消费者登录公众号时提供的基础信息,使东鹏饮料能更好地描述消费群体的特征,了解各个地区、各个年龄段人的消费习惯,为之后公司发展战略提供思路。
截至2022年6月30日,基于微信小程序的消费者互动平台,实现累计不重复扫码消费者超1.5亿人次,累计扫码次数超40亿次,其中,复购消费者(指过去12个月内消费扫码两次及以上)占比超过50%,截至目前,通过新品累计带来的新增用户为203万个。
这种互联网大数据上的用户沉淀和信息技术积累的领先优势,拓宽了公司品牌的护城河。
科技赋能提高效率,实现全链条、精细化管理。
2017年东鹏饮料成立了子公司鹏讯云商,运用二维码、大数据等技术,将线下业务员管理、渠道库存监控、终端销售网点服务等融为一体,形成信息汇总和交互的平台。
首先,公司通过鹏讯云商的产品管理系统可以监控产品从入库、出库、经销商流转、终端网点销售到消费者的全流程,通过对终端网点的监控可以有效防止窜货乱市;对经销商出入库的监控可以了解经销商的库存,防止商品积压,同时提高配货的效率。
其次,通过鹏讯云商开发的门店小程序可以对门店店主进行统一管理,店主进行身份认证后,扫描外箱包装码即可获得红包现金奖励,提高终端网点的积极性。
此外,鹏讯云商平台还可以规划业务员拜访路线,记录并考核拜访时间、地点以及商品陈列效果,定期记录经销商库存情况,传递销售网点的补货信息,提高渠道维护的效果。

3.3.4 拟开展境内外产业链投资,提升协同效应,保障关键资源供应
公司拟于未来1年开展境内外产业链战略投资,投资总额不超过21亿元。公司于2023年2月16日董事会决议通过《关于开展境内外产业链相关投资的议案》,拟秉承“紧紧围绕主业,服务公司战略”的出发点,以证券投资方式,对境内外产业链上下游优质上市企业进行以长期持有为目的的产业战略投资,投资总额不超过21亿元,有效期限自本次董事会审议通过之日起12个月内有效。
投资范围具体包括境内外产业链上下 游相关上市公司的股票、可转换债券以及其他权益类投资品种;投资方式包括但不限 于新股申购、二级市场证券买入、集合竞价、协议转让、大宗交易、参与定向增发等 法律法规允许的方式。
产业链战略投资有望加强公司与全球产业链的协同与合作,保障关键资源的供应。能量饮料是一个国际化充分竞争的行业,公司作为国内能量饮料行业领先企业,进行产业链战略投资,有如下好处:
①进一步加强产业链合作及协同,提高资源利用效率,提升公司市场竞争力;
②契合公司业务长期发展需求,有利于推进全球化战略布局;
③保障行业关键资源的供应;
④提升资金的使用效率,提升投资回报率。
3.4 原材料价格回落提升毛利率,规模效应和产品结构升级提升盈利能力
3.4.1 短期:原材料价格高位回落,有望缓解成本压力
东鹏特饮生产成本中直接材料占比高达80.64%,原材料价格变动对毛利率影响很大。
东鹏特饮和其他饮料的成本结构,直接材料占比分别高达80.64%和73.41%,原材料价格变动对毛利率影响很大。
东鹏饮料的主要原材料有白砂糖、瓶胚、纸箱、香精、外帽和瓶盖。其中,白砂糖的采购金额占比最大,其次是瓶胚、纸箱。
采购成本从2021年开始有所上升,东鹏饮料毛利率下降。从2018-2020年的采购均价看,公司采购的主要原材料均价大体与同年市场价格保持相同的变动。
白砂糖价格 2021年开始价格缓慢上升21年初的,从 5520元/吨涨至22年6月末的6250元/吨,涨幅达 13.22%。
瓶胚的主要材料是聚酯切片,从CCFEI的价格指数可以看到价格从2020年年尾开始经历一轮上涨周期,受环保政策和俄乌战争影响,2021年价格有所回升,2022年上半年仍然维持上涨,从20年11月上旬的4350元/吨涨至22年6月末的7800元/吨,涨幅高达79.31%,价格处于最近几年高位水平。
纸箱用到的瓦楞纸价格在2018年中旬到2019年中旬有一个明显的下降,其后处于震荡修复的阶段,2021年下半年开始处于下降周期。
总体来看,从21年到22年上半年末,除了瓦楞纸价格处于下降周期,白砂糖和瓶胚主要材料聚酯切片的价格都处于上涨周期,尤其中聚酯切片价格上涨幅度较大。
原材料涨价导致公司毛利率有所下降,从2020年的46.6%降至2021年的44.37%,2022年上半年进一步下降为42.68%。
从22年下半年开始主要原材料价格呈现持续回落态势,毛利率有望触底回升。
从22下半年开始,之前处于涨价周期的白砂糖、聚酯切片价格均开始呈现回落态势。其中, 白砂糖的价格从22年6月末的6250元/吨降至22年底的6020元/吨,降幅为3.68%,23年1-2月维持在6000~6100元/吨;聚酯切片的价格从22年6月末的7800元/吨降至22年底的6450元/吨,降幅达17.31%,并且23年1-2月价格维持在6500-6700元/吨区间盘整。
与历史价格对比来看,目前白砂糖和聚酯切片价格仍处于高位,仍有进一步下降的空间。
瓦楞纸从21年开始就处于下降周期,22年下半年进一步下降,降幅达10.31%。原材料价格的下降将带来公司毛利率的触底回升,有利于公司盈利能力的提升。
且长期来看,公司直接人工和制造费用占比将随规模效应逐步显现而趋于减少。此外,运费 占比可随生产基地的全国布局逐渐完善而降低。




3.4.2 长期:规模效应和产品结构升级有望推动毛利继续提高
各产品成本比较中,500ml*瓶金**的成本持续下降。
根据招股说明书披露的2018-2020年公司各产品的成本,非能量饮料生产成本有所提升,包装饮用水的生产成本不断下降;同时得益于规模效应带来的成本降低,东鹏特饮系列产品中500ml*瓶金**、250ml金罐、250ml*瓶金**的每吨生产成本均有所下降,250ml金砖维持稳定。
500ml*瓶金**的生产成本已下降为除包装饮用水之外公司成本最低的产品,为2006.84元/吨。
东鹏特饮系列毛利率方面,500ml*瓶金**产品毛利不断提高。其他东鹏特饮的毛利率表现不佳,在成本略微下降的情况下毛利率依然小幅降低,主要原因是产品单价大部分出现了一定下滑。
而在成本端的帮助下,500ml*瓶金**在2018-2020年产品单价由51.62元/箱下降到50.43元/箱的情况下,毛利率由43.06%提高到52.25%,目前是东鹏饮料毛利率最高的产品。
预计随着规模化效应使得分摊固定成本减少,500ml*瓶金**产品在公司收入占比中继续提高,会带动公司整体成本的下降、毛利率的提高,公司盈利能力增强。

东鹏饮料的茶饮、瓶装水系列扭亏为盈,毛利率水平大幅提高。
东鹏的茶饮、包装瓶装水系列产品处在一个较成熟的市场,竞争者众多。前些年为了在竞争激烈的市场中打开市场,东鹏在茶饮和包装瓶装水产品的宣传推广中投入较多,时常以搭售形式低价卖出,导致两条产品线一直处于亏损状态。
随着产品宣传逐渐发挥作用,东鹏茶饮和包装瓶装水有了一定的市场知名度,度过了前期高投入的阶段,2019年、2020年包装饮用水和茶饮分别扭亏为盈,毛利率水平大幅提升。
东鹏饮料逐渐进军高毛利的中高端能量饮料市场。过去东鹏特饮一直瞄准的是中低端的能量饮料市场,以此避开和红牛的直接竞争,差异化战略帮助东鹏取得了巨大的成功。但是高毛利率的高端能量饮料市场是公司持续增长必须进入的市场。
东鹏在2021年、2022年分别推出东鹏零糖特饮、东鹏气泡特饮两个新系列,借助新概念的加持提高产品的价格,目前京东自营店定价均为3.829元/罐,逐步向中高端市场渗透。
预计随着产品逐渐成熟,有望依靠自身高毛利率的特征提高公司的盈利能力。

4 盈利预测与估值
盈利预测主要假设如下:
1)东鹏特饮:东鹏特饮的销售收入从2017年的27.35亿元增至2021年的65.92亿元,年复合增速为24.59%,我们看好中国能量饮料行业的增长空间和增长速度,也看好公司在产品、品牌、渠道的竞争力和产能提升后带来的规模效应,预计未来仍将保持较快增速,预计2022-2024年营收增速分别为22.54%、30%、25%。
毛利率短期受原料涨价影响,原料价格处于高位,从22年Q3开始逐步下降,加上产能提升带来的规模效应,预计毛利率短期下降后将逐步回升,预计2022-2024年毛利率分别为45.8%、47.0%、46.5%。
2)其他饮料:公司多元化布局能量+产品,最近两年加大新品推出力度,新产品短期内还处于推广阶段,增速不高,23年公司加大力度推广“东鹏大咖”,致力于打造第二增长曲线,未来增速有望逐步提升,根据2022年上半年的增速情况,预计2022-2024年营收增速分别为10%、40%、35%。
毛利率短期受原材料成本上涨影响有所降低,未来随着原材料供需缓解,以及产能释放带来的规模效应,毛利率有望逐步提升,预计2022-2024年毛利率分别为12%、15%、20%。
根据假设,我们计算出公司2022-2024年的营收分别为85.01 /110.91 /139.19亿元,YOY 分比为21.84%/30.46%/25.49%,归母净利润分别为14.42/19.05/24.44亿元,YOY分别 为20.85%/32.12%/28.31%,对应EPS分别为3.60/4.76/6.11元。
我们选取A股和H股上市的饮料类公司进行对比,考虑到公司所处赛道成长性以及公司竞争优势,我们给予公司对应2023年EPS48倍PE,对应目标股价为228.58元。



5 风险提示
1)原材料价格上涨的风险。
公司产品原材料主要包括瓶坯、瓶盖、白砂糖、柠檬酸(钠)等,该等原材料占公司主要产品的生产成本比重较高。原材料的采购价及供应将在一定程度上波动,并受商品价格及市场供求变动的影响。如果主要原材料短缺或价格大幅上涨,或内部购买管理措施未能有效实施,公司可能无法及时或以合理价格购买生产所需的原材料,从而对公司的毛利、毛利率及业务营运造成不利影响。
2)疫情反复的风险。
虽然疫情防控放开后,国内消费市场得到有效恢复,但参考国外经验,每3-5个月会有一波疫情小高峰,可能对消费造成负面影响,会对能量饮料需求总量、消费场景、产品销售及运输造成一定影响。
3)新产品推广不及预期的风险。
为培育新的盈利增长点,近年来公司不断进行新产品的研发及推广,上市了“东鹏大咖”、“东鹏0糖特饮”、“东鹏气泡特饮”等新产品,进一步拓宽了消费群体,丰富了公司现有的产品线。尽管公司每次正式推出新产品前,均经过全面的市场研究、内部分析及区域实验,但无法保证即将推出的新产品能获市场和消费者充分认可。
此外,新产品线的开发及培育需要投入大量研发费用、时间投入以及营销推广开支,公司推 出的新产品的收益存在一定的不确定性。
——————————————————
报告属于原作者,我们不做任何投资建议!如有侵权,请私信删除,谢谢!
报告选自【远瞻智库】文库-远瞻智库