导语
家长们注意啦!部分区3天内转学手续申请截止!被统筹调剂的孩子,可以转学吗?只要符合这些条件,赶快申请!
16区的转学政策各不相同,都是什么样的?部分区网申或微信预约,快和学海君一起看看!
新学期马上就来啦,打算为孩子办理转学的家长们注意啦!上海16区的转学政策陆续发布,部分区明确新学期开始的5天前结束申请,想转学的家长要抓紧!部分惨遭统筹调剂的孩子,快看!
松江、普陀和徐汇3区已结束转学登记,开学前是否还能再办理转学,需要电话咨询区教育局确认。崇明、青浦2区没有发布转学相关信息,需要家长们去教育局咨询。
浦东,杨浦、黄浦、闵行、宝山、静安等区陆续开启转学申请,最晚的下周(开学前5天)就要截止受理,即8月27日停止,三天内截止!金山等区没有详细规定转学时间,家长们需要去教育局具体咨询。
由于文章篇幅较长,家长们可以直接跳到您所要转学的区,学海君将按照闵行、宝山、静安、金山、黄浦、嘉定、普陀、奉贤、松江、长宁、杨浦、徐汇、虹口、浦东的顺序来盘点!
闵行区转学规定
申请时间
转学手续在学期开学和结束前一周办理。每周二、周五上午 9:00--11:30
办理机构
部门:闵行区教育考试中心(学籍管理办)及各中小学校
地址:上海市闵行区沪光路 120 号
办理条件
全家迁居(本市迁往外省市、或由外省市迁回本区;本区迁往外区县、或 外区县迁回本区),或确有其他特殊困难须转学的义务教育阶段学生。
本区户籍在外省市就读的高中学生申请回本区就读,学校在有学额的前提 下,经测试后,报区教育考试中心协调落实,方可办理转学手续。本市范围内的高中学生一般不转学。学生受处分期间一般不予转学。起始年级第一学期以及毕业年级第二学期不予转入。
办理材料


图片来源:闵行区教育局官网
办理程序
学生或监护人应先向原就读学校提出转学申请,并由原就读学校开具“转 学申请表”。
1.高中学生转学,需到区教育考试中心办理手续。
2.义务教育阶段学生转学,可直接到转入地所属学校申请。转学申请经区教育考试中心或学校核准并安排落实后,由转学区县网上发 起跨省转学或市内转学。
宝山区转学规定
申请时间
申请转学手续应在新学期开学前5个工作日内提出,或学期结束前5个工作日。学期中途原则上不予转学。
公益化

图片来源:宝山教育局官网
申请对象


图片来源:宝山区市政府官网
申请手续
本市范围内申请转学的学生,家长先向转出学校提出申请并由转出学校在上海市基础教育学生信息系统中打印转学信息表并盖章,家长持该表及其他申请材料到转入学校办理转学手续,由转入学校在系统中完成网上转学。
申请转入本市的非本市学生,由其家长携带申请材料向转入学校提出申请并提供在当地就读的全国学籍号及学籍状态,由转入由学校在系统中完成网上转学。
静安区转学规定
申请条件
1.义务教育阶段符合下列条件之一的,可以转学:
(1)本区户籍学生户籍随家长在本市内跨区迁入;
(2)本区户籍学生从外省(或境外)回本区就读。
2.义务教育阶段符合下列条件之一的可申请登记,转入本区有空余学额的学校:
(1)本市在籍学生居住地跨区变更(父母一方持居住证的需积分达到标准分值);
(2)符合本区当年度招生条件的非本市学籍学生(父母一方持居住证的需积分达到标准分值)。
申请材料
本市范围内申请转学的学生须提供学生的转学信息表、身份证明、户籍证明、居住证明、学生成长记录册等。
由非本市学校申请转入本市学校的学生须提供学生的身份证明、户籍证明、居住证明、原就读学校就读的相关证明材料、全国学籍号及学籍状态、家长在本市工作或生活的相关证明材料等
申请时间
新学期开学前5个工作日或学期结束前5个工作日。
申请流程

图片来源:静安人民政府官网
金山区转学规定
申请对象

申请材料
本市范围内申请转学的学生须提供学生的转学信息表、身份证明、户籍证明、居住证明、学生成长记录册等。
由非本市学校申请转入本市学校的学生须提供学生的身份证明、户籍证明、居住证明、原就读学校就读的相关证明材料、全国学籍号及学籍状态(无全国学籍号须写情况说明)、家长在本市工作或生活的相关证明材料等。
申请转入普通高中的学生还需提供转出地中考成绩证明以及录取通知书。
申请程序
家长或监护人提出转学申请
由家长或监护人向原就读学校提出转学申请。对符合转学条件的,由原就读学校开具《上海市中小学生转学信息表》,并加盖学校公章。
核准登记
申请人持相关转学材料到转入学校提出申请,转入学校审核材料后在《上海市中小学生转学信息表》上加盖学校公章并办理相关转学手续。
黄浦区转学规定
本区居住
7月12-23日、8月9-30日,8:00-22:00,学生父母登录“上海市黄浦区中小学生转学系统”,填写信息,预约递交材料时间。


本区户籍
7月11日-8月30日,8:00-22:00,学生父(母)登录“上海市黄浦区中小学生转学系统”,填写信息,预约递交材料时间。

嘉定区转学规定
申请时间
6月23日至7月5日,8月25日至31日
转学条件
1.中小学义务教育阶段符合下列条件之一的,可以申请登记,转入本区有空余学额的学校:
(1)本市户籍学生户籍随家长在本市内跨区迁移至嘉定区;
(2)本区户籍学生从外省(或境外)回本区就读;
(3)本市在籍学生居住地跨区变更至嘉定区;
(4)符合本市当年度义务教育阶段招生条件的非本市学籍学生。
2.普通高中学生符合下列条件之一的可申请转入本区有空余学额的普通高中:
(1)学生为本区户籍;
(2)学生父母一方持有《上海市居住证》满3年且积分达到标准分值(学生信息须在本市居住证积分管理系统中查询确认);
(3)学生父母一方为在沪高校、科研机构博士后流动站(工作站)人员;
(4)学生父母一方及学生本人持有《上海市海外人才居住证》。
(5)本市范围内普通高中在籍学生原则上不予转学。
转学流程
嘉定区义务教育阶段转学流程图

图片来源:嘉定区政府官网
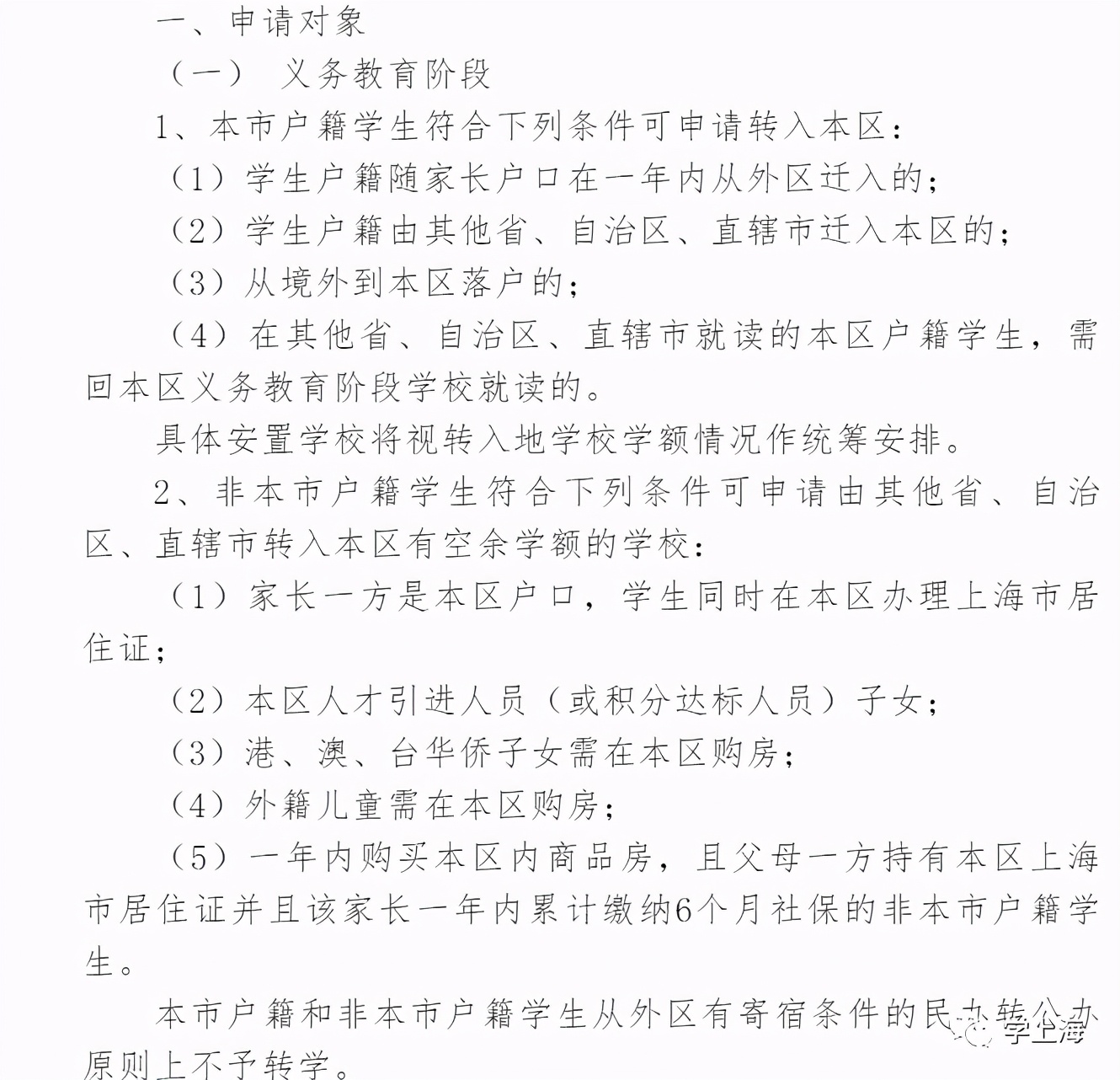
普陀区转学规定
转学条件
1.义务教育阶段(小学、初中)


2.高中阶段(普通高中)
(1)学生本人为本区户籍,在外省市参加中考并录取普通高中,并取得普通高中学籍的,可申请普通高中学籍由外省市学校转入本区学校。
(2)学生父母一方持有效期内的“上海市居住证”连续满3年,且积分达到标准积分(目前标准积分为120分),积分需在本市居住证积分管理系统可查询确认,居住证登记住所在本区,且居住证登记住所在本区(居住证登记住所地址与产证或《上海市居住房屋租赁合同登记备案通知书》地址相同的),可申请普通高中学籍由外省市转入本区学校。
(3)学生父母一方为在沪高校、科研机构博士后流动站(工作站)人员,可申请普通高中学籍由外省市或外区学校转入本区学校。
(4)学生父母一方及学生本人持有“上海市居住证”海外证,可申请转入本区学校。
(5)升高三年级及高三年级不受理转入申请。
(6)本市范围内普通高中之间不予转学。
转学流程
1.小学生转学由各小学、一贯制学校受理本校招生地段内符合转学条件的学生及家长的转学申请和相关转学材料,由学校在规定的时间内统一交区教育局审核,由区教育局根据学额统筹安排。
2.外省市、本市外区初中学生申请转入本区的,由家长在规定时间到区教育局指定地点申请。
3.申请本区内转学的初中学生,由转出学校在区教育局规定的时间统一将申请材料交区教育局审核。
4.高中学生转学,由学生及家长自行联系本区内普通高中,学校同意接收后,由接收学校在区教育局规定的时间统一将申请材料交区教育局审核。
申请材料
1.义务教育阶段(小学、初中)


2.普通高中
(1)户口簿原件和复印件(复印家庭住址页和学生本人页)。
(2)原学籍所在学校开具的“转学信息表”,“信息表”上应提供学生“全国学籍号”,若学生暂无全国学籍号的,必须提供原学籍所在学校和上级教育行政部门出具的无“全国学籍号”书面证明。
(3)初中毕业证书原件及复印件。
(4)高中录取通知书复印件。
(5)初中升学考试每门科目的考试成绩及每门科目的满分标准(需学生参加中考当地中招办或教育行政部门盖章)。
(6)学生父母一方持“上海市居住证”连续满3年,且积分达到标准积分的,还需提供:
①“上海市居住证”及积分通知书原件和复印件。
②“上海市居住证”登记地址为本区购房的,提供房产证原件和复印件。居住证登记地址须与房产证登记地址相同。
③“上海市居住证”登记地址为本区租赁房屋的,提供正规的租赁合同和房屋租赁登记备案证明原件和复印件。居住证登记地址须与房屋租赁合同、房屋租赁登记备案证明登登记地址相同。
转学程序
1.小学
(1)小学转学由各学校受理转学申请和转学申请材料,并将学生“转学信息表”与“相关证明材料”在规定的时间内统一交区教育局审核,由区教育局根据学额统筹安排。
(2)区教育局统筹安排转入学校并盖章确认后,转入学校方可在学籍管理平台发起转学异动。
2.中学


3.注意事项
(1)外省市转入我区的学生,因教材差异,需经转入学校测试后确定就读年级。
(2)转往外省市学校学生的转学信息表、学籍卡及外省市转学审批表等证明材料须区教育行政部门盖章的,学生家长应将相关材料提交学生原就读学校,由学校统一交区教育局基础教育科盖章。
(3)除外区、外省市申请转入本区初中的学生外,区教育行政部门不受理学生和家长个人的转学申请。
(4)所有转入学生,均需通过全国中小学生学籍管理系统中成功调取电子学籍信息后,方能生成转入学校新的学籍。
转学时间和地点
1.小学转学受理时间:
2021年6月16日—6月30日,各小学、一贯制学校受理本校招生地段内符合转学条件的学生及家长的转学申请。
2021年7月9日(周五)前,由各学校将转入学生申请材料交区教育局基础教育科审核。
2.本区内初中转学受理时间:
2021年7月5日(周一)前,各初中将申请转出本校,且在本区范围内转学学生的申请材料(需学校初审符合转学条件)交区教育考试中心。
3.外区、外省市初中学生转到本区受理时间和地点:
(1)2021年7月12日—7月16日(周一至周五)上午9:00—11:00,下午14:00—16:30
(2)2021年8月23日—8月24日(周一至周二)上午9:00—11:00,下午14:00—16:30
受理地点:上海市普陀区教育考试中心(中山北路3489弄24号103室)。
奉贤区转学规定
申请时间
2021年8月21日—8月24日
申请材料
1.本市户籍:
(1)《上海市中小学生转学信息表》或原就读学校的学籍证明(一式三份)。
(2)能证明与产权人关系的户口簿。如父母为再婚家庭,还需提供学生抚养权归属的证明材料(学生的抚养权必须是再婚夫妻一方)。
(3)有效的商品住房房地产权证原件(有效商品住房产权证产权人须是父母、学生本人,或祖父母、外祖父母,并共同共有全部产权)。
(4)申请人出生医学证明。
2.非本市户籍:

转学流程
1.家长向原就读学校申请转学,学籍校出具盖章的《上海市中小学生转学信息表》或学籍证明(一式三份)。
2.8月21日-24日,家长访问“奉贤区教育事务受理中心”微信公众号或扫描二维码,根据页面提示填写基本信息及上传佐证材料。(家长上传和补正材料时间截止8月24日)
3.教育行政部门对家长上传的材料进行审核。
未通过初审者,将短信提醒,请家长及时进入转学平台了解退回原因或联系所属街镇受理部门咨询,并根据提示重新补正相关佐证材料。
通过初审的,教育行政部门根据实际统筹安排学校。
4.8月28日-29日,拟转入学校电话通知家长办理转入手续,请家长及时接听电话。如家长未在通知时间内办理手续的,视作自动放弃。
重要提示:家长提供的材料应真实有效,如材料不实,后果自负。
注意事项
1.本通知要求上传申请材料的对象为申请转入本区的学生。转出本区的学生家长可于6月22日-29日(工作日)向现就读学校提出转出申请,由学籍校出具《上海市中小学生转学信息表》,加盖转出学校公章。若转入学校要求区县教育行政部门盖章,可在工作日规定时间内到区教育事务受理中心学籍管理部盖章备案。
2.各学段新生(一年级、六年级)第一学期不予转学。
3.拟转入民办学校、少体校、特殊教育学校,请家长先与学校联系,上传的转学信息表上需有接收学校盖章。
4.因中考政策要求,非本市户籍学生在外省就读八、九年级原则上不予转入受理。
5.同一街镇的学校之间原则上不予转学。
6.拟转入学校如无空余学位,由区教育行政部门统筹安排。
7.遵循“籍随人走,一生一籍”原则,不接受重复学籍、问题学籍转学。若家长提供虚假学籍信息不能完成转学流程,后果自负。
松江区转学规定
转学对象
符合2021年松江区义务教育阶段学校转学条件的中小学学生。
安置原则
1.转入本区公办学校:全部统筹安置,人户一致优先。
2.转入随迁子女学校:按上海市居住证地址统筹安置。
注:本区对“人户一致”的认定为:户籍地(户主须为直系亲属或儿童、学生本人)与居住地(居住类房产产权人须为直系亲属或儿童、学生本人)相一致的。其中,居住类房产产权人为祖父母(外祖父母)的,户籍须为祖孙三代在一起,方可认定为“人户一致”。
转学条件


申请流程
(1)家长访问“云间智慧教育”。点击右侧“家长频道”图标进入;或访问“松江区教育考试中心“网站,点击主页底部的“家长频道”图标进入。
(2)已注册过家长请直接用原用户名密码进入;未注册过家长请先进行注册,通过点击登陆窗口中的注册按钮,再点击新页面中“我已阅读填写须知,注册新用户”选项,依次输入监护人姓名,身份证件号码、电子邮箱、手机号码等信息进行注册。
(3)家长进入家长频道后,点击右上角“自助服务”图标,在“自助服务”中选择“中小学转学申请”,进入转学申请填写页面。
(4)家长根据实际情况选择“本区学校之间转学”还是“外区(外省市)转入”。本区转学家长账号如果已关联“在籍学生信息”,系统可自动获取学生信息,家长只需填写其他转学申请信息;若关联绑定多个“在籍学生信息”,家长选择其中转学的学生即可。
(5)进入填写页面后,家长如实依据转学的相关材料依次填写有关信息,如房产信息、转入区域(街道、乡镇)等。
申请时间
网上申请时间:2021年7月1日~7月14日。
说明:安置学校不受申请时间先后的影响,为保证系统顺畅,请各位家长错开高峰期。
家长在网上申请成功后,按以下要求进行验证:
申请转入的家长须于2021年7月18日、7月19日两天内持相关材料原件及复印件,到各街镇安排的验证点进行现场审核、备案并确认。逾期未现场确认的学生,视为转学申请流程终止,不再受理。
长宁区转学规定
申请时间
小学:2021年6月24日(周四)、8月26日(周四)
初中:2021年6月24日(周四)、8月26日(周四)
接待时段:上午9:00-11:00,下午1:30-3:30
申请地点
小学:
居住在长宁区江苏街道、新华街道、华阳街道、虹桥街道、周桥街道、天山街道等地块,至小教一学区(法华镇路186号);
居住在仙霞街道、程桥街道、北新泾街道、新泾镇等地块,至小教二学区(新渔东路242号)。
初中:
长宁区教育招生考试中心(茅台路472号)
小学、初中港、澳、台、外籍学生及侨胞子女:
小教二学区(新渔东路242号)
转学说明
长宁区政府公布了一个具体的转学附件,详细的说明了转学的具体要求包括转学程序和要求




杨浦区转学规定
杨浦区政府的转学规定中,只给出了办理时间和办理地点。

图片来源:杨浦政府官网
我们根据往年信息,给家长们整理了杨浦区的转学条件:
符合以下条件之一:
1.本市户籍学生户籍随家长在本市内跨区迁移到本区的;
2.本区户籍学生从外省(或境外)回本区就读的;
3.来沪人员随迁子女从外省市随父母到本区居住的(需父母一方《上海市居住证》积分达标或在杨浦购房)。
徐汇区转学规定
转学对象
1.符合下列条件之一的,可以申请转学:
(1)本市户籍学生户籍随家长在本市内跨区迁移(至徐汇区);
(2)本市户籍学生(徐汇区户籍)从外省(或境外)回本区(徐汇区)就读。
2.符合下列条件之一的需申请,待批准后,转入本区有空余学额的学校:
(1)本市在籍学生居住地跨区变更;
(2)符合本市当年度义务教育阶段招生条件的非本市学籍学生。
3.下列情况原则上不予办理转学:
(1)学期中途和已在本区就读的,原则上不予转学;
(2)起始年级的学生第一学期,不予转学。
转学材料
1.本区户籍:
(1)本区户口簿(户主须是学生的父母、祖父母、外祖父母或本人之一)原件及复印件;与户口簿地址一致的居住类房产证(产权人为户主本人全部或共同共有产权) 原件及复印件;
(2)本市转学:由学籍所在学校出具《上海市中小学生转学信息表》原件及复印件(小学段可提供《上海市电子学生证》);
外省市转学:由学籍所在学校出具学籍信息表或在读证明(若小学六年级毕业,出具小学毕业证)原件及复印件;
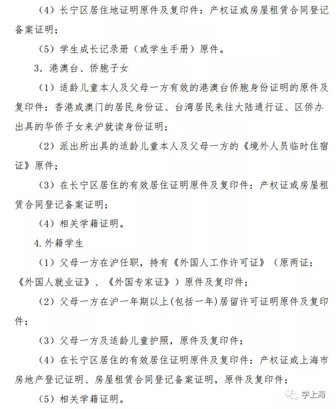
2.非本市户籍学生随家长到本区居住的:
(1)家长:
户口簿(户籍地址页、家长页)、有效期内的《上海市居住证》(有积分通知书一并提供)、《上海市基本养老保险缴费单》(缴费记录须符合当年义务教育阶段招生条件)原件及复印件 ;与居住证地址一致的居住类房产证原件及复印件。
(2)学生:
户口簿(户籍地址页、学生页)、出生证明、有效期内的《上海市居住证》或《居住登记凭证》原件及复印件;
(3)本市转学:由学籍所在学校出具的《上海市中小学生转学信息表》原件及复印件(小学段可提供《上海市电子学生证》);
(4)外省市转学:由学籍所在学校出具学籍信息表或在读证明(若小学六年级毕业,出具小学毕业证)原件及复印件。
转学程序
1.根据防疫要求,实行预约制:
微信扫码预约,预约成功后即收到预约短信。
2.凭预约短信携带转学所需材料原件及复印件(见第二条),到徐汇区教育局招生考试中心验证、登记;
3.徐汇区教育局统筹安排符合条件的学生,招考中心开具“转学通知单”;
4.凭“转学通知单”及转学材料到统筹学校报到,按照学校要求完善转学手续。
办理时间与点
1.验证、登记:2021年7月4日~ 2021年7月5日、2021年8月8日~ 2021年8月10日。上午8:30--11:00 下午1:30--4:00
2.领取转学通知单:2021年8月 22日
3.办理地点:徐汇区教育局招生考试中心(百色支路28号)
虹口区转学规定
转学对象
小学:
1.符合下列条件之一的小学生,可以转学:
(1)本市户籍学生户籍随家长在本市内跨区迁移;
(2)本区户籍学生从外省(或境外)回本区就读。
2.符合下列条件之一的小学生可申请登记,转入本区有空余学额的学校:
(1)本市在籍学生居住地跨区变更;
(2)符合本市当年度义务教育阶段招生条件的非本市学籍学生;
(3)学生户籍随家长在本区内跨联合招生地块迁移的。
起始年级第一学期以及毕业年级第二学期不予转入,学期中途原则上不予转入。
初高中:
办理转学的对象
1.本市户籍学生小升初后户籍随全家迁入本区;
2.本区户籍学生从外省(或境外)回本区就读。
3.在外省市就读的本市户籍人员的子女(初中),且学生本人持有投靠类《上海市居住证》连续满三年。
4.外省市按政策户口迁入本区的高中学生。
5.父母一方持有效期内的《上海市居住证》且参加本市职工社会保险满6个月(至2021年6月23日)或父母一方持有一定期限的来沪灵活就业人员《就业失业登记证》(连续三年从首次登记日起至2021年6月23日)和一定期限《上海市居住证》(满三年)的外省市学籍的初中学生。
6.父母一方持有效期内《上海市居住证》(满三年)且积分达到标准分值的外省市学籍的高中学生。
不得转学情况
下列情况者,不予办理转学
1.已在本区就读的初中学生、已在本市就读的外省市户籍学生和已在本市就读的高中学生。
2.起始年级和毕业年级的学生。
3.升入中预年级时户口或学籍(小学)已在本区,选择在外区就读的初中学生。
4.曾在本市参加中考,选择在外省就读的高中学生。
5.户口单独迁至本区的中学生。
转学去向
小学:
小学学段转学学生按申请材料中的户籍地址或居住地地址统筹安排进入公办学校,原则上民办小学不得转入。
初高中:
1.初中学段转学学生一般根据户籍或上海市居住证登记地址统筹安排入公办学校。
2.符合转学条件的外省市高中生转学,由区教育行政部门安排至有空余学额的高中学校。
转学程序
虹口区的转学程序包括转入和转出两步

浦东新区转学规定
转学对象
1.符合下列条件之一的,可以申请转学:
(1)本市户籍学生户籍随家长在本市内跨区迁移(至浦东新区);
(2)本市户籍学生(浦东新区户籍)从外省(或境外)回本区就读。
2.符合下列条件之一的,可申请转入本区有空余学额的学校:
(1)本市在籍学生居住地跨区变更;
(2)符合本市当年度义务教育阶段招生条件的非本市学籍学生。
小学、初中、高中起始年级第一学期不予转学。小学五年级第二学期、初中初三年级第一学期、第二学期,高中高三年级第二学期不予转学。
转学条件
浦东新区的转学条件包含初小和高中,各要求不同。

办理方式
浦东新区各中小学在规定时间统一办理转学登记手续。
办理流程
浦东区的转学流程包括转出、转入、材料等

信息来源:各区政府官网、各区教育局官网
本文转自:学上海公众号,未经授权不得转载。