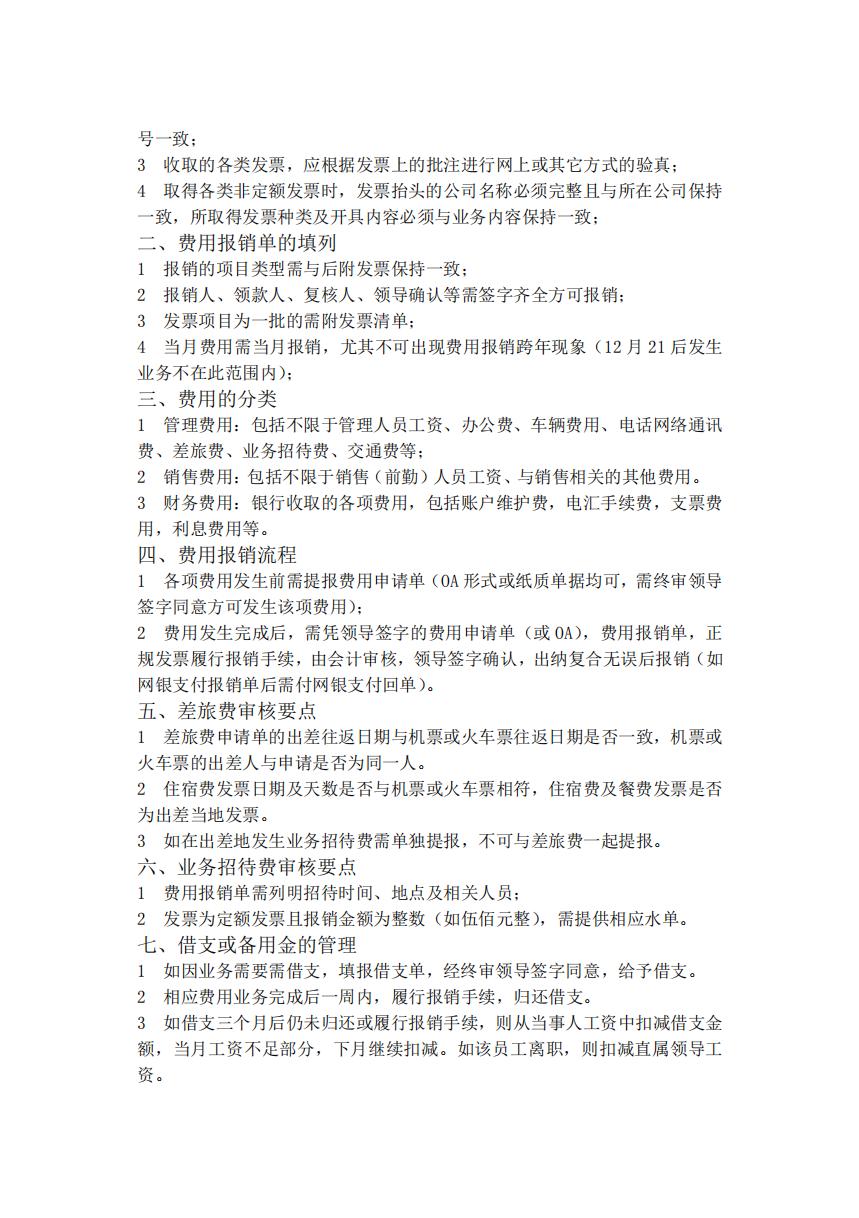
财务管理制度是关键,作为财务部的负责人来讲,给企业制定规范合理的财务制度是首要的工作!发现很多公司财务管理制度不够健全!所以,今天才整理了不同行业的财务管理制度范文,大家可以参考一下!
超全各行业财务管理制度范文汇总(pdf格式)
文末抱走

一、餐饮公司财务制度范文

二、房地产公司财务管理制度范文


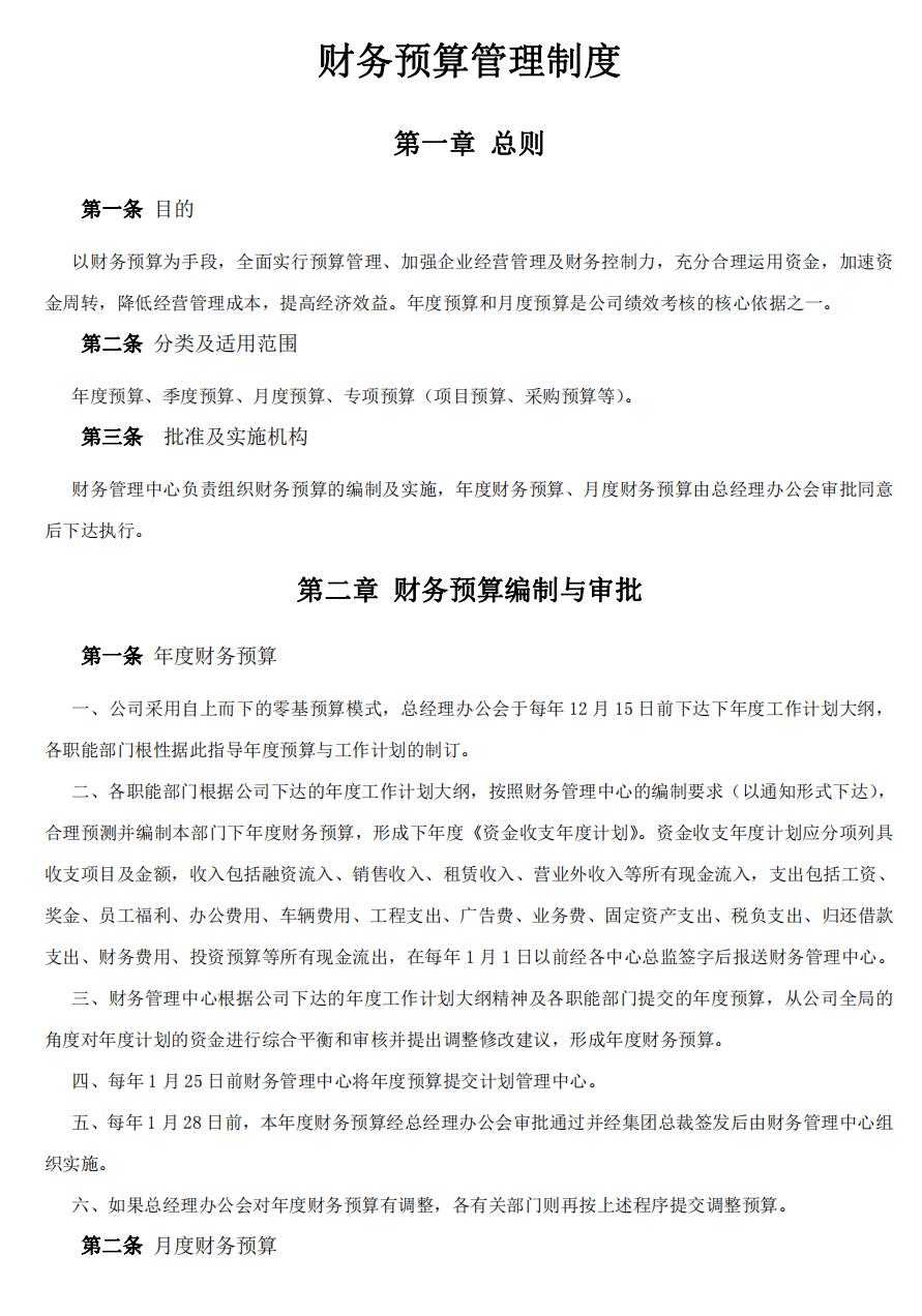
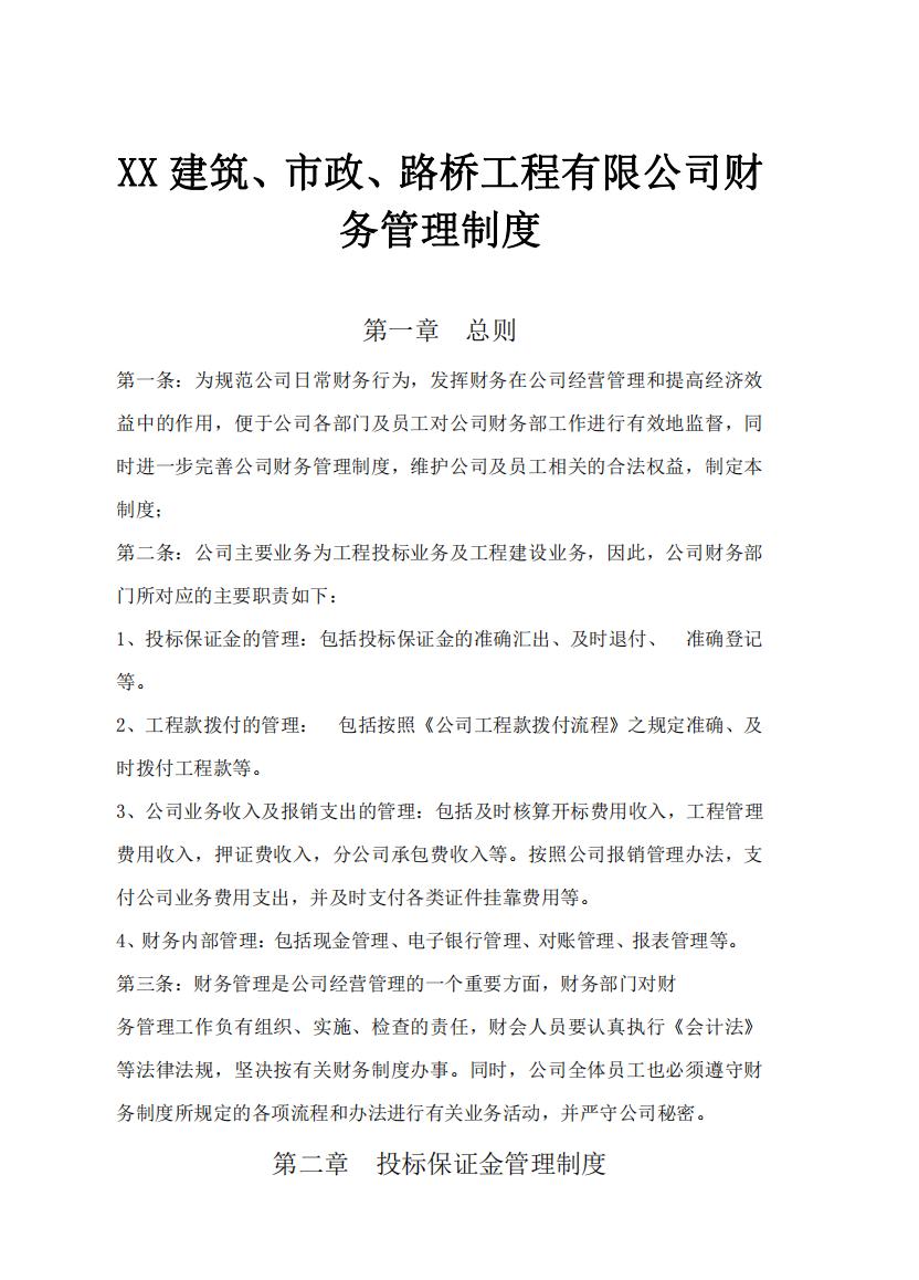
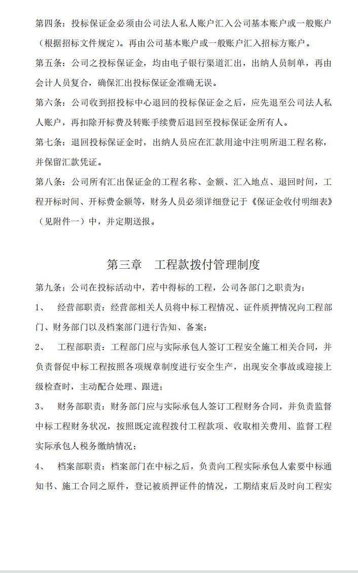
三、建筑公司财务管理制度范文


四、上市公司财务管理制度范文

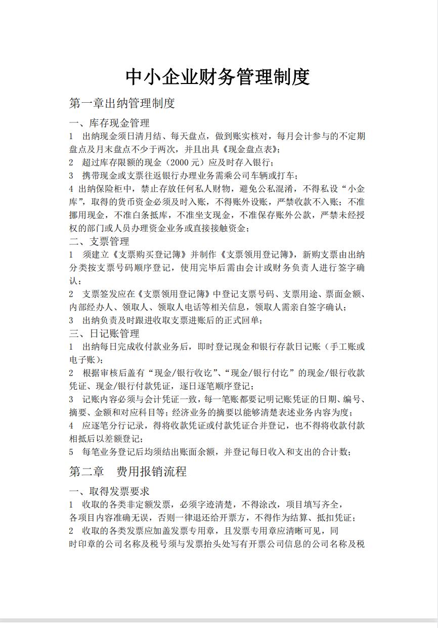
五、中小企业财务管理制度范文


六、酒店财务管理制度范文

……篇幅限制,剩下的行业财务管理制度就先到这里了。有做代理记账的会计,各类公司的财务管理制度也是必不可少的。希望能够给大家的财务工作带来帮助。
