有很多同学关心初中化学实验的相关内容,老师帮大家整理了一份,快来看!
(一)化学实验常用仪器
1、能直接加热的仪器

2、能间接加热(需垫石棉网)的仪器

3、不能加热的仪器

4、计量仪器

5、用作过滤、分离、注入溶液的仪器

6、其它仪器

例1下列玻璃仪器名称错误的是( )
A.普通漏斗 B.锥形瓶 C.集气瓶 D.长颈漏斗
练习1掌握化学实验中常用仪器的特征和用途,有利于开展化学学习和研究。
(1)请从下列常见仪器图示中,选择恰当的字母序号填空
A B C D E F G H I
①可以直接在酒精灯火焰上加热的玻璃仪器是 () ;
②镁条燃烧时,用来夹持镁条的仪器是 ();
③用酒精灯加热时需要垫上石棉网的仪器是 () ;
④取用粉末状固体药品用到的仪器是 () ;
⑤吸取和滴加少量液体试剂的仪器是 () ;
⑥排空气法收集气体用到的玻璃仪器是 () ;
(2)实验操作要规范化。下列操作中,正确的是 () 和 () 。(填序号)
A.点燃氢气、一氧化碳、甲烷等可燃性气体前,先检验气体纯度
B.用pH试纸测定溶液酸碱度时,先将pH试纸润湿,然后再测定
C.释然浓硫酸,将浓硫酸沿杯壁慢慢倒入盛水的烧杯中,并搅拌
D.用量筒量取一定量的液体时,仰视或俯视读数
(3)做化学实验要养成良好的整理习惯。若某同学在实验结束后,将仪器按下图放置,其中正确的一项是()。(填序号)
参考答案:
(1) ①I②A③D④G⑤B⑥C或I或C、I
(2) A和C
(3) C
(二)化学实验基本操作
1、在实验室里,不管什么药品,都要做到“三不”:
不要用手接触药品;不要把鼻孔凑到容器口去闻药品(特别是气体)的气味;更不得品尝药品的味道。
2、剩余药品的处理:用剩的药品不要放回原瓶,也不要随意丢弃,更不要拿出实验室,要放入指定的容器内。
3、酒精灯的使用
酒精灯中的酒精少于酒精灯容积2/3;
绝对禁止向燃着的酒精灯里添加酒精;
绝对禁止用酒精灯引燃另一只酒精灯;
酒精灯不可用嘴吹灭,要用灯帽盖灭,不用时盖上灯帽(原因:①防止酒精挥发,浪费酒精;②酒精挥发后水留在灯芯上,下次不易点燃或燃烧不旺);
酒精着火,用湿抹布或沙土扑灭,不可用水浇(原因:用水浇会使火势蔓延)。
4、用试管给固体加热,试管口要略向下倾斜(防止产生的水倒流回试管底部,引起试管炸裂),铁夹夹在离管口约1/3处(或试管中上部),先预热,后集中加热。
用试管给液体加热,试管倾斜与桌面约成 45°角,液体量不超过容积的1/3,先预热,后集中加热。管口不要对着人。
可直接加热的仪器:试管、蒸发皿、燃烧匙等
需垫加石棉网才能加热的仪器:烧杯、锥形瓶、烧瓶等
不可加热的仪器:量筒、集气瓶等
5、药品的取用
实验时若没有说明用量,应取最少量,液体取1ml~2ml,固体只要盖满试管底部。
取用固体:粉末状用药匙(一平二送三竖直),块状用镊子(一平二放三慢竖)。
取用液体:
① 取多量,用倾倒法,瓶塞倒放,倾倒时标签向手心(防止残留液腐蚀标签),试管倾斜,瓶口紧挨着管口,倒完后标签向外,放回原处。
② 取少量,用胶头滴管(吸取时在液面上赶跑空气,滴加时不要伸入容器中,应垂直悬于容器口上方;取液后的滴管不要平放,不要倒置;用过后要清洗,滴瓶上的滴管不要清洗)
③ 取定量,用量筒、胶头滴管(视线与液体凹液面最底处水平,不要仰视、俯视读数)
6、装置的连接
① 玻璃管与橡皮管、橡皮塞的连接:先将要插入的玻璃管的一端用水润湿,轻轻旋进。
② 整套装置的连接顺序:从左向右,由下而上
7、玻璃仪器的洗涤
① 用水和试管刷刷洗;
② 若试管内壁附有油污,用热的纯碱溶液或洗涤剂清洗;
③ 若试管内壁附有不溶性金属氧化物、碱、碳酸盐等,可先用稀盐酸浸泡,再用水冲洗。
玻璃仪器洗涤干净的标志:仪器内外壁水膜均匀,既不聚成水滴,也不成股流下。
8、检查装置气密性
将导管的一端放入水中,双手捂住试管的外壁,若看到导管口有气泡产生,松开手导管口有水柱产生,说明气密性良好。

9、过滤
过滤是从液体中分离出不溶性固体的一种方法。
用到的仪器有:铁架台(带铁圈)、烧杯、漏斗、玻璃棒、滤纸。
其操作要点:

⑴一贴 滤纸紧贴漏斗内壁
⑵二低 液面低于滤纸边缘 、滤纸边缘低于漏斗边缘
⑶三靠 烧杯口紧靠玻璃棒中部、玻璃棒下端轻靠三层滤纸一边、漏斗下端紧靠烧杯内壁。
玻璃棒的作用: 引流 。
过滤一次后,滤液浑浊,接着的操作是: 再过滤两到三次
如果过滤两三次后,滤液仍浑浊,可能的原因是:
⑴ 液面高于滤纸边缘 ⑵ 滤纸破了 ⑶ 仪器不干净
10、蒸发(蒸发皿中液体量不超过容积2/3)
用到的仪器有:铁架台(带铁圈)、蒸发皿、玻璃棒、酒精灯等。
注意事项:
⑴加热时应用玻璃棒不断搅拌,使液体受热均匀,防止液体飞溅。
⑵当蒸发皿中出现多量固体时应停止加热,用余热使剩余水份蒸发。
⑶取用蒸发皿用坩埚钳,不能用手拿,加热后的蒸发皿应放在石棉网上,不能放在实验台上,以免烫坏实验台。

例2下列是实验室常用的几种仪器。

(1)写出用于吸取和滴加少量液体的仪器标号___________。
(2)除去FeSO4溶液中混有的少量CuSO4杂质,通常要加入过量的______________,相应的化学方程式______________________________,充分反应后过滤,必须用到上述仪器中的___________________________________(填标号)。
(3)配制500g溶质质量分数为0.5%的高锰酸钾溶液对种子进行消毒,需高锰酸钾________g,称取药品时用到的仪器是_________(填标号),在准确称得所需高锰酸钾后,量取所需水时,若俯视读数,则所配得的溶液,其溶质质量分数会_______(填“偏大”或“偏小”)。
答案(1)E (2)铁(或铁粉,化学式也可),Fe+CuSO 4 =FeSO 4 +Cu,B (3)2.5,C,偏大
练习2根据下图回答问题:

(1)给试管中的液体加热时,通常采用图A的加热方法,即将试管倾斜成大约450角,其原因是 ,避免采用图B的加热方法,原因是 。
(2)图C或图D向试管中加入粉末状固体时,用长柄药匙或纸槽伸到试管底部,原因是
;
(3)给试管里的液体药品加热,液体不能超过试管容积的1/3,原因是 。
答案:(1)增大受热面积,有利于液体回流;防止试管底部温度过高,出现暴沸喷出;
(2)防止粉末状药品粘在试管内壁上或可使药品集中在试管底部。
(3)液体太多,加热时容易喷出。
例3下列图示的 “错误操作”,与相对应选项的“可能产生后果”不一致的是( )

练习3下列图示的实验操作正确的是( )

A.向试管中加锌粒 B.点燃另一酒精灯 C.检查装置的气密性 D.稀释浓硫酸
答案:C
(三)常见化学实验
1. 氧气、二氧化碳及氢气的实验室制法

H2实验室制法
用锌与稀硫酸反应 Zn+H2SO4=ZnSO4+H2↑
注意:这里不用盐酸是因为盐酸反应会挥发出氯化氢气体,制得的气体含有氯化氢杂质。

例4下列有关“固—液反应,不需加热”的气体发生装置合理的是

答案:D
练习4利用下图所示装置,能完成实验室制取气体的是()

A.用①③制取氧气B.用②③制取二氧化碳
C.用②④制取氧气 D.用①⑤制取二氧化碳
答案:C
例5如图是实验室常用的两个气体制备、收集、净化的多功能装置。

(1)若用于制氢气,且产生的气体中不含酸性杂质气体,则试剂X常用___ _____,用图示放置的乙装置收集氢气,A应与________ (填“B”或“C”)相连。
(2)若X是稀盐酸、Y是石灰石,用甲、乙两装置可组成发生、净化、收集CO2气体的系列装置。若乙中放入饱和NaHCO3溶液,则该溶液的作用是除去_____ ___;若乙中放入浓硫酸,浓硫酸的作用是_____________________。
(3)若X是水,Y是CaC2固体,则从A中放出乙炔(化学式:C2H2)气体,同时还生成一种碱。乙炔微溶于水,密度与空气接近。若用乙装置收集乙炔,则乙中还应该装入____;生成乙炔的化学方程式是
答案(1)稀硫酸 ; C (2)氯化氢气体;干燥气体或除去水蒸气 (3)水 ;CaC 2 +2H 2 O = C 2 H 2 ↑+Ca(OH) 2
练习5通过化学学习,你已经掌握了实验室制取气体的一般规律,以下是老师提供的一些实验装置。

请结合上图仪器回答问题:
(1)写出图中标号仪器的名称:a () ,b () 。
(2)写出实验室用A装置制取氧气的化学方程式 () 。
(3)通过查阅资料得知:①氨气(NH3)是一种密度比空气小且极易溶于水的气体,其水溶液称为*水氨**,显碱性;②氨气在加热条件下能与氧化铜反应生成铜、水和空气中含量最多的气体。小芳同学将加热氯化铵和氢氧化钙的固体混合物制取氨气,她应该选择的反应发生装置是 () ,收集装置是 () (填字母编号);
(4)小芳将收集满氨气的集气瓶倒扣在滴有无色酚酞的水中,观察到的现象是
。
(5)请写出氨气和氧化铜在加热条件下反应的化学方程式 。
答案

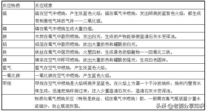
2.物质与氧气反应

例6下列有关实验现象的描述正确的是( D )
A.硫在氧气中燃烧产生淡蓝色的火焰 B.磷在空气中燃烧产生
C.氢气在空气中燃烧产生黄色火焰 D.硫酸铜溶液滴入氢氧化钠溶液中产生絮状沉淀
练习6 下列关于燃烧现象的描述中正确的是( )
A.木炭在空气中燃烧后,生成黑色的固体 B.硫粉在氧气中燃烧,产生大量白烟
C.镁条在空气中燃烧,发出耀眼的白光 D.红磷在空气中燃烧,产生蓝紫色火焰
3.物质的鉴别、鉴定
(1)几种常见气体的鉴别

(2)几种常见物质的鉴别
例7下列是某化学兴趣小组对该次活动设计的4个实验方案,其中方案一、方案二都合理的是(D)

练习7根据你的知识和经验,以下实验在家庭中不能完成的是( D )
A.除去热水瓶中的水垢 B. 区分纯碱和食盐
C.区分硬水和软水 D.除去C和CuO反应后的残留在试管壁上的红色固体
例8有四瓶失去标签的溶液,它们分别是:①CuCl2溶液、②稀盐酸、③硫酸钠溶液、④氢氧化钠溶液,不用其他试剂就可以将它们加以鉴别,则鉴别出来的先后顺序是(B)
A.①②④③ B.①④②③ C.④①②③ D.②③①④
练习8不另选试剂,仅利用组内物质之间的相互反应,就能将它们鉴别出来的是( B )
A.FeCl3 NaOH HCl H2SO4 B.HCl KNO3 Na2CO3 Na2SO4
C.AgNO3 HCl NaCl HNO3 D.BaCl2 Na2SO4 Na2CO3 HCl
例9某实验小组对实验室中A、B、C、D四瓶无色溶液进行鉴别,它们分别是硫酸钠、稀硫酸、澄清石灰水、四种物质的一种。可供使用的实验用品有:稀盐酸、稀硫酸、碳酸钠、紫色石蕊溶液、硝酸钡溶液、硝酸银溶液、稀硝酸溶液、玻璃棒、试管、胶头滴管。请利用提供的实验用品,鉴别出四种物质,并完成实验报告:

【发现问题】做完实验②后,该小组在网上查阅资料的时候发现,用稀硝酸酸化的硝酸钡溶液进行检验

【实验探究】请你将下列实验填写完整。

写出亚硫酸钠溶液与硝酸钡溶液发生复分解反应的化学方程式: () 。
【得出结论】要鉴别一种离子的存在,必须排除其它离子的干扰,不然会得出错误的结论。
答案:

练习9在化学实验技能考试中,有一题目是鉴别碳酸钠溶液和氢氧化钠溶液,小红等几位同学进行了如下图所示的实验。

⑴写出试管②中碳酸钠与氢氧化钙反应的化学方程式:
。
⑵实验结束后,小红同学将①、②两支试管中的废液倒入同一个干净的烧杯中,看到废液浑浊,就对废液进行了过滤,小红等几位同学对滤液的成分又进行了探究。
【提出问题】滤液中除水外还含有哪些物质?
【猜想】 小红认为:只含氢氧化钠;
小明认为:可能含有氢氧化钠、碳酸钠和氢氧化钙;
小亮认为:可能含有氢氧化钠和碳酸钠;
你认为还可能是 ( ) (写一种猜想)。
【讨论】你认为小红、小明、小亮三位同学中谁的猜想不合理,请说明理由。
【实验设计】设计一个简单的实验证明你的猜想正确。

【实验分析】小亮同学针对自己的猜想进行了如下实验:

你认为小亮同学对实验结果判断是否正确?请说明理由。
【反思拓展】
①在分析化学反应后所得物质的成分时,除考虑生成物外还需考虑
();
②通过以上探究,你认为应怎样处理上述实验后的废液才能倒入下水
道?
答案:

声明:本文来自“初中化学”,若涉及版权问题,请尽快联系删除,谢谢!