
从造型上看一栋 古建筑明显分为三个部分:台基、屋身、屋顶。北宋著名匠师喻皓在《木经》中称之为“三分”,并指出“凡屋有三分,自梁以上为上分,地以上为中分,阶为下分”。 根据古建筑房屋这三部分的构成机能,古建筑构造可以分为以下几个部分。

一、下分——基础、台基、地面
二、中分——屋身
墙体、木构架、斗栱
三、上分——屋顶
四、装饰装修

本篇介绍古建筑中分——墙体和木构架。
古建筑中分概述
古建筑屋身由墙体、木构架、斗栱(仅在高等级建筑中使用)等部分组成。屋身构造按照受力方式有 ①梁柱造(梁柱承重,墙体只起分隔作用而不承受屋顶重量);②承重墙构造(屋架落在墙体上,墙体承受屋顶的全部重量);③混合构造(梁柱和墙体共同起承重作用,一般后檐为墙承重构造,前檐为梁柱构造)。
古建筑墙体作用
(1)承载作用,主要应用于砖木混合结构的房屋中,常见做法为:后檐墙不设木柱,屋架荷载由前部木构架和后檐墙共同承担,或者整个建筑均不设木柱,屋盖和楼盖重量直接搁置在砖墙上。
(2)围护与分隔空间,主要应用于传统木构架结构的房屋中。房屋主体结构为抬梁式或穿斗式木构架。外墙为围护结构。内墙为分隔结构,通常将室内或分成左、中、右三部分,形成“一堂二内”的基本格局,也有少数建筑除了左右划分外,还进行前后划分,在建筑内部形成前堂后寝的格局。
(3)防火作用,古建筑墙体材料多为砖、土坯、石等,其防火性能远高于木材,在古代城市建筑中,尤其是沿着商业街道两侧,建筑相互毗邻建设,为了防止发生火灾后火势蔓延,常常将相邻两幢建筑的边墙高出屋顶设置,形成防火山墙。另外在古代凡有藏书要求的建筑,也常常采用砖石结构来替代木结构,也是利用了砖石结构良好的防火性能。还有一些大型的建筑群,如北京故宫,由于两侧的庑廊过长,在庑廊中部还设置了厚度达3米多的墙体专门用作防火墙。
(4)装饰作用,古建筑在墙体砌筑中有着严格的工艺要求,不同的墙面表现出不同的艺术效果。干摆墙墙面浑若天成,宛如一个整体,俗称“一块玉儿”。丝缝墙,灰面白缝,缝若细丝。还有的墙面青砖描黑缝,对比鲜明,常用于园林中的墙体。除此之外,古建筑墙面所用砖石具有较好的雕刻性能,精美的砖石雕刻镶嵌于窗槛、廊心、墀头、博缝等部位,不但起到装饰美化的作用,而且在赋予建筑人文内涵方面也发挥了积极作用。
(5)界定空间,古建筑墙体应用于室外,常常用来界定用地边界,如院墙、围墙、花栏墙等。
(6)拦土作用,砖石砌体常应用于地形有高差变化之处,形成挡土墙,俗称驳岸。
(7)安全防御作用,古建筑墙体扩大建设可形成城墙、寨墙、长城等,是防御性构筑物的集中体现,在古代战争中,起着重要的防御作用。
古建筑中分-墙体概述
古建筑墙体应用于城墙,单体建筑屋身,群体建筑的院墙,地形有高差的边缘部位,构筑物与树木、花卉等外围保护范围等。
知识点1:古建筑墙体类型
需要清楚
古建筑墙体类型及命名
按照墙体在建筑中的位置划分有山墙、檐墙、槛墙、扇面墙(后金墙)、隔断墙等类型。
(1)山墙,它是位于建筑物两端位置的围护墙,因建筑的形式不同有不同的做法和名称,屋顶为硬山称为硬山山墙,屋顶为悬山称为悬山山墙,依次类推还有庑殿与歇山山墙。在硬山建筑中若山墙伸出屋顶,当毗邻的建筑发生火灾时能有效地阻隔火势蔓延的,又称为封火山墙。
(2)檐墙,它是位于檐檩之下,柱与柱之间的围护墙。在后檐位置为后檐墙,在前檐位置为前檐墙。古建筑中前檐部位一般不设置前檐墙,多为槛墙与槅扇门窗。
(3)槛墙,位于建筑前檐或后檐位置,在槛窗踏板之下的墙体。
(4)扇面墙,又称金内扇面墙,主要指前后檐方向上、金柱之间的墙体。
(5)隔断墙,又称架山、夹山,砌于前后檐柱之间与山墙平行的内墙。

古建筑房屋中各类墙体
知识点2:古建筑墙体墙体的立面形式
需要清楚
墙体的不同表现形式
(1)平面形式,有: 直墙、曲墙(罗圈墙)、八字墙、折线形墙。
(2)立面形式,有: 云墙、花墙、迭落墙、爬山墙、罗汉墙。
(3)按照不同的功能与用途划分,有 院墙、影壁、挡土墙与迎水墙、女儿墙与护身墙、城墙、宇墙、夹壁墙、金刚墙等。

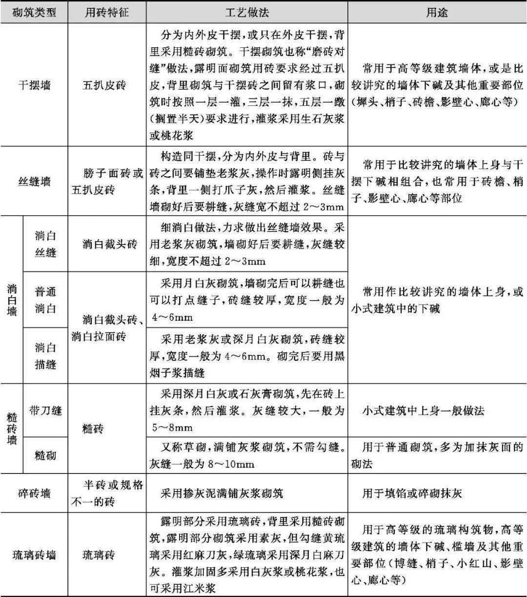
砖墙的砌筑类型及其工艺做法

墙体立面形式
知识点3:墙体砌筑类型的组合与使用
需要清楚
了解基本的砌筑类型的组合

各种砌筑类型的组合与使用
知识点4:墙体中砖的摆置、组砌方式
需要清楚
摆置方式不同,名称不同
(1)砖的摆置方式有 卧砖,陡板砖,甃(zhòu)砖、线道砖、叠涩等 几种。卧砖,砖大面朝上平放,长身面露明,是古建筑墙体砌筑中最常见的摆放方式;陡板砖,砖立放,陡板面露明,这种摆放方式多见于南方建筑与民居中;甃砖,砖立放,丁头面露明,多见于台阶、台明、南方建筑墙身、窗台等部分;线道砖,砖摆放时,从外皮向内层层收进,多见于城墙;叠涩,砖摆放时,从里皮向外层层挑出,使用不多,见于无量殿。
(2)北方官式古建筑砖墙的构造方式可以分为 细砌墙面和糙砌墙面两种。细砌墙面由墙面和衬里两个部分组成,糙砌墙面则不分墙面和衬里。
(3)古建筑墙面常用的组砌方式有 十字缝、一顺一丁式、三顺一丁式、五顺一丁、落落丁(全丁式)、多层一丁(多层顺砖,一层丁砖)。
(4) 江南墙体组砌方式可分为实滚、花滚、空斗三种。

细砌墙面构造

砖的摆置方式

古建筑青砖墙面常见的组砌方式

江南墙体组砌方式
知识点5:古建筑砖墙勾缝
需要清楚
墙面灰缝的形式
古建筑墙面 灰缝有平缝、凸缝、凹缝三种形式。凸缝又称鼓缝,砖墙凸缝常做成圆线,石材砌体的鼓缝则有带子缝、荞麦棱、泥鳅背等形式。凹缝又称洼缝,又分为平凹、圆洼、八子缝。
(2)古建筑 灰缝的色调处理有两种形式,一种采用相近处理方法,另一种采用对比的处理方法,如:青砖黑缝,青砖白缝。
(3)墙面勾缝的方法, 窄缝做法有:耕缝、打点缝子、划缝、弥缝。宽缝做法主要有串缝。糙砖砌筑灰缝较大,采用月白或白麻刀灰分两次将砖缝填平或使其稍洼,串轧光顺。 假缝做法有:描缝、抹灰做缝。

古建筑墙面灰缝形式
古建筑中分-山墙构造
山墙是位于建筑物两端位置的围护墙体。唐宋时期,山墙多为土坯墙面,为了保护山墙不受风吹雨淋,屋顶多为悬山、庑殿、歇山。明清以来,砖材在墙体中广泛应用,小式建筑的山墙变为以硬山为主。
知识点1:庑殿、歇山山墙构造
需要清楚
山墙砌筑范围和构造特征
(1)庑殿与歇山建筑山墙的砌筑范围:从台明上皮至山面檐柱额枋下皮。
(2)构造特征,墙体分为三段,分别为下碱、上身、签尖。
(3)构造做法,庑殿、歇山等级较高, 山墙砌筑组合可以选择干摆到顶、干摆-丝缝组合、丝缝落地缝、干摆(丝缝)-淌白组合、干摆(丝缝)-糙砖抹红灰(黄灰)组合、琉璃-糙砖抹红灰组合等。

歇山山墙构造
知识点2:悬山建筑山墙构造
需要清楚
悬山建筑山墙有三种构造
(1) 挡风板式山墙,墙体砌至两山梁柁底部,梁以上露明,山花、象眼处的空档用木板或陡砖封堵。
(2) 五花山墙,墙体沿着排山柱、梁架、瓜柱砌成阶梯状。
(3) 整体式山墙,墙体一直砌到椽子、望板下面。第第一、第二种构造做法与庑殿、歇山山墙相似,第三种做法与硬山建筑相似。

悬山山墙形式
知识点3:硬山山墙构造
需要了解
硬山山墙上身的主要形式
(1)硬山山墙外立面由下碱、上身、山尖、博缝四个部分组成。
(2)外立面各部分比例权衡:下碱,高度为3/10檐柱高,采用本建筑最高等级做法,并常带有石活,如:角柱石、压面石、腰线石。另外在下碱柱根部位,应设置透风砖,以排除柱内潮气。
(3)上身,是从下碱(腰线石)上皮至以挑檐(石)上皮为界。上身应退花碱8~10mm,并采用比下碱低一个等级或相同的砌筑方法, 硬山山墙上身形式主要有:整砖上身、抹灰上身和带墙心上身,带墙心的上身又分为撞头墙式、五进五出式、圈三套五式三种情况。
(4)山尖, 有整砖或糙砖抹灰两种砌筑形式。整砖露明并采用三顺一丁砌法时,要求“座山丁”(在山尖对准正脊的位置应隔一层砌筑一块丁砖,称为座山丁)。
(5)砖博缝,砖博缝由拔檐和博缝两部分组成。

硬山建筑上身形式

方砖博缝与散装博缝

方砖博缝山尖形式

方砖博缝头形式

博缝分位
知识点4:硬山山墙内立面
需要清楚
廊心墙和室内墙面
(1)硬山山墙内立面由廊墙(廊心墙)和室内墙面组成。廊墙与廊心墙,硬山、悬山前出廊建筑中, 位于檐柱与金柱之间的山墙称为廊墙,廊墙内表面部分若做成“落膛墙心”装饰的,称为廊心墙。
(2)廊墙形式有 廊心墙式、素墙式和门洞式。
(3)廊心墙各部分组成,廊心墙是廊墙高等级的表现形式,由下碱、落膛墙心、穿插当、山花象眼四个部分组成。落膛墙心是廊心墙主要的装饰部分,由内至外依次为砖心、线枋子(小边框)、大边框、顶头小脊子。

廊墙的形式

廊心墙各部分名称

廊心墙方砖心图案样式

硬山山墙内立面
知识点5:硬山山墙端面——墀头
需要清楚
什么是踏跺,什么是礓䃰
(1)墀头是什么? 南方称为垛头、腿子、马头,是指古建筑山墙两端檐柱以外的墙体做法。庑殿、歇山、悬山建筑中,山墙无墀头。硬山建筑中,若前后檐部屋顶向外出檐(即采用老檐出做法),则有墀头构造,反之则无。
(2)墀头构造,在明清官式做法中,墀头由下碱、上身、盘头梢子三部分组成。。
(2)墀头立面(看面)组成 墀头看面由下碱、上身(垫花活)、盘头三部分组成。在很多地方建筑中,也有墀头没有下碱和上身部分,只有盘头,又称为垛头。墀头下碱高度同山墙下碱,砌筑方法一般也与山墙相同。上身除了退花碱外,还要做出仰面升,一般为上身高度的3/1000~5/1000。
(3)墀头下碱高度与山墙相同,一般为檐柱高度的3/10,砌筑方法也与山墙相同,如山墙下碱采用干摆砌筑,墀头也为干摆。此外,墀头下碱还可以采用角柱石和压面石进行加强。墀头正身厚度为山墙外包金另加墀头咬中的尺寸(约1寸),墀头下碱的外口从台明边缘向内退出一个小台阶尺寸,大式不小于4寸或6/10~8/10檐柱径,小式不小于2寸或3/10~6/10檐柱径。墀头上身部位除了退花碱外,按照视觉要求,还应做出仰面升,一般取上身高度的3/1000~5/1000。
(4)盘头梢子是用砖逐层向前挑出形成,具体由挑檐、盘头、戗檐砖三个小的构造部分组成。为支撑出挑,在盘头的下部加砌的石条或木枋,称为挑檐石或挑檐木。
(5)盘头是由山面的两层博缝拔檐自山前转至正面形成的,因形如古代妇女盘头而得名。 戗檐砖以博缝头下皮为起点斜砌至连檐,方砖面上带有各类雕刻,是官式墀头重点装饰的部位。

官式硬山建筑墀头
知识点6:江南封火山墙
需要清楚
什么是封过山墙
(1)封火山墙, 是一种屋顶与山墙的组合形式,多见于江南。其特征是山墙高出屋顶,这样可以有效防止火灾蔓延,故得名。封火山墙是硬山山墙一种变异,广泛应用于南方建筑和城市沿街建筑之中,除了能起到防火防盗的作用,还起到一种很好的装饰效果。
(2)封火山墙形式-马头墙,山墙随屋面坡度变化形成叠落的山墙。
(3)封火山墙形式-观音兜(猫拱背),观音兜多见于徽派建筑,硬山屋脊自金桁起作曲线至顶,类似佛像中观音菩萨所戴的帽子式样,又似猫舒展身躯或发怒时的神态。
(4)封火山墙形式-五山屏风墙(五岳朝天),以前后墀头墙进深分作五分半,中间屏风占1.5份,其余各占1份形成。

晋南民居中墀头做法

江南墀头的构造形式

封火山墙形式

观音兜与五山屏风墙构造
古建筑中分-槛墙构造
槛墙为窗槛之下至地面的矮墙,一般不作抹灰处理。 槛墙高度一般取3/10檐柱高(即与山墙下碱高度相同)。净房(厕所)等需要私密性防护的建筑槛墙应加高。书房、花房或柱子较高时,槛墙高度可适当降低。槛墙饰面应该采用本建筑最讲究的做法,常见的槛墙有干摆或丝缝做法、普通方砖心做法、中心四岔方砖心做法、海棠池做法。另外在宫廷建筑与寺庙建筑中还有琉璃槛墙、石材槛墙等。

常见槛墙做法
知识点1:檐墙构造
需要清楚
老檐出和封护檐构造区别
檐墙有前檐墙和后檐墙之分,古建筑中前檐部位多立门窗用于采光纳阳,所以前檐部位多设槅扇和槛墙。在多数建筑中前檐墙并不多见,如果有的话一般出现在普通民居建筑中。后檐墙的使用则十分普遍,除少数过厅式建筑和园林建筑无后檐墙外,大部分建筑中均有。 檐墙按照其构造做法可以分为老檐出和封护檐两种形式。

老檐出和封护檐构造比较

檐墙构造

檐墙细部构造
古建筑中分-院墙与影壁构造
院墙常使用砖材、石材、土、木、竹等材料。作为小型独立砌体,其形式较为自由活泼,常见的形式有普通院墙、砖瓦花墙、云墙、罗圈墙、爬山墙、迭落墙、罗汉墙等。
知识点1:院墙构造要点
需要清楚
常见的墙帽种类
(1)古建筑院墙基本上为水平三段式,分别为下碱、上身、墙帽。下碱构造要点,小式院墙下碱高度为墙身高度的1/3,大式院墙下碱高度为墙身高度的1/3但不超过1.5m。下碱砌筑与建筑山墙相比应等级降低,常采用普通淌白、糙砖等砌筑做法。下碱在院落最低处时要在下部做排水的孔道(俗称沟门)。
(2)上身构造要点,院墙上身应比下碱向内收进退花碱,尺寸为0.6~1.5mm。上身做法应较下碱粗糙,也可一样。
(3)院墙墙身多设有什锦门窗。洞门样式有长方形与八边形洞门、瓶形洞门、梅花形与圆形洞门。什锦窗样式有镶嵌式什锦窗、夹樘什锦窗、单层漏窗、洞窗等。

什锦门窗的样式

什锦窗构造
知识点2:墙帽构造要点
需要清楚
常见的墙帽种类
墙帽构造要点,墙帽部分由砖檐和墙帽组成, 常见的砖檐种类有直檐、鸡嗉檐、菱角檐、锁链檐(瓦檐)、砖瓦檐、冰盘檐等,常见的墙帽种类有宝盒顶、馒头顶、眉子顶、兀脊顶、鹰不落、蓑衣顶、瓦顶、花瓦顶、花砖顶等。二者之间常有固定的搭配关系。

砖檐和墙帽的搭配关系

各类墙帽构造
知识点3:影壁构造
需要清楚
影壁的种类
(1) 影壁也称照壁、萧墙,是在大门内或外所建的起屏障作用的单独墙体。
(2)按照影壁使用的材料划分 有砖影壁、石影壁、木影壁、琉璃影壁。
(3)按照影壁使用的位置与平面形式划分 有座山影壁、一字影壁、八字影壁、撇山影壁。

影壁的种类

硬山一字影壁

悬山一字影壁

庑殿一字影壁
古建筑中分-《宋营造法式》中的木构架构造
宋《营造法式》时期木构架的类型主要有三种,即殿堂(阁)型构架、厅堂(阁)型构架及柱梁作构架三种。
明清时期木构架类型主要有抬梁式木构架、穿斗式木构架、干阑式木构架和井干式构架。

宋殿堂(阁)型构架
知识点1:宋《营造法式》时期的木构架类型
需要清楚
宋《营造法式》的木构架
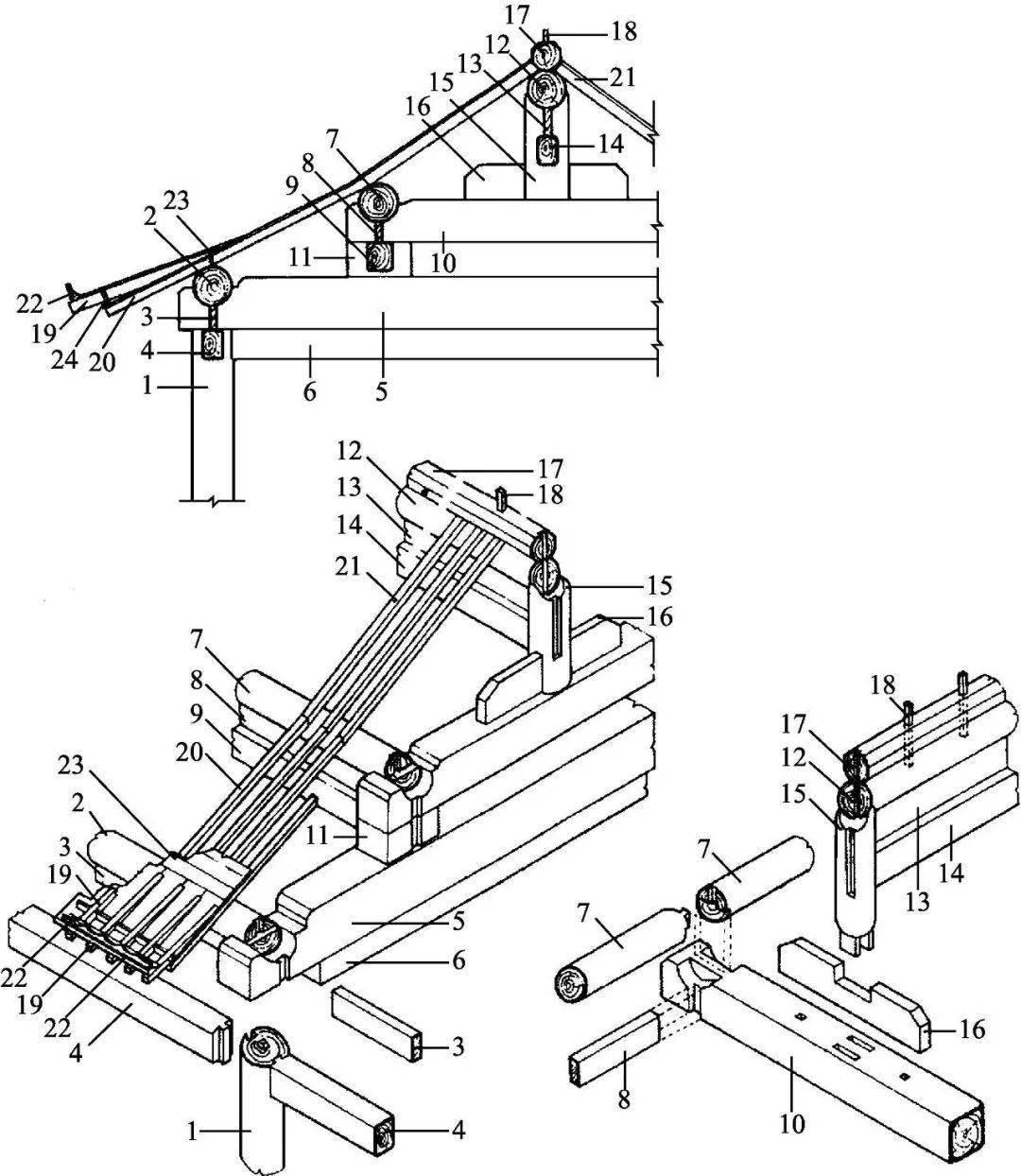
(1) 殿堂(阁)型构架,为高级殿宇所用构架,其主要特点是:①全部构架按水平方向分为柱网层、铺作层、屋架层,自下而上,逐层搭设而成。②柱网层由殿身檐柱和殿身内柱组成,殿身檐柱与殿身内柱同高,各柱头之间以阑额连接,柱脚之间以地栿连接。③铺作层由搁置在柱头之上的层层斗栱铺作组成,铺作之间由柱头方、明乳栿等拉结,形成坚固的水平箍,起到保持构架整体稳定和均匀传递荷载的作用,斗栱的结构机能在这里得到充分发挥。④屋架层由层层草栿、矮柱、蜀柱架立,各个槫缝与柱网层的柱缝可以对准,也允许错位。⑤ 殿堂(阁)型构架的平面均为长方形,并定型为分心槽、单槽、双槽、金箱斗底槽, 后三种平面中均可作副阶周匝。⑥殿堂型构架只需叠加柱网层和铺作层,即可形成殿阁型构架。
(2)厅堂(阁)型构架,厅堂(阁)型构架与殿堂(阁)型构架的主要区别是:①厅堂(阁)型构架为 梁架分缝的做法,它由长短不同的梁柱组成一组梁架,两缝梁架用槫、襻间连接成间,每座房屋的开间数理论上不受限制,只要相应地增加梁架的缝数即可。②厅堂(阁)型构架 内外柱不同高,内柱高于外柱。 ③厅堂(阁)型构架 没有规定定型的平面,各缝梁架只要椽长、椽数、步架相等,内柱的位置、数量和梁栿的长度可以不同,可以适应减柱、移柱等灵活的柱网布置。④厅堂(阁)型构架中,斗栱分散于外檐和室内柱梁节点, 斗栱的结构机能衰退。⑤厅堂(阁)型做法与殿堂(阁)型相比,大大简化,但结构的整体性有一定提高,并 逐渐演化为明清抬梁式构架。
(3)柱梁作构架,构架 仅用梁柱搭交,通常不使用铺作,或只使用“单只斗替”一类的简易斗栱。常用于民居和官式建筑次要房屋。

宋厅堂(阁)型构架
1—飞子;2—檐椽;3—橑檐方;4—斗;5—栱;6—华栱;7—栌斗;8—柱头方;9—栱眼壁板;10—阑额;11—檐柱;12—内柱;13—柱櫍;14—柱础;15—平榑;16—脊榑;17—替木;18—襻间;19—丁华抹颏栱;20—蜀柱;21—合 ;22—平梁;23—四椽栿;24—剳牵;25—乳栿;26—顺栿串;27—驼峰;28—叉手、托脚;29—副子;30—踏;31—象眼;32—生头木

宋式柱子生起的做法

宋式梭柱的做法

宋代梁栿类构件形式

宋代明栿(月梁)构造做法

《营造法式》中载有的驼峰样式

蜀柱、叉手与托脚

合㭼

宋式角梁的构造形式

宋《营造法式》中阑额、由额构造

宋式檐额与绰幕枋

攀间、替木、生头木
1—攀间;2—替木;3—生头木

替木构造形式
古建筑中分-清《工程做法则例》中的木构架构造
明清时期木构架类型主要有抬梁式木构架、穿斗式木构架、干阑式木构架和井干式构架。
知识点1:清《工程做法则例》时期的木构架类型
需要清楚
明清时期的木构架
(1)抬梁式木构架,又称叠梁式木构架,即在屋基之上立柱,沿房屋进深方向在柱顶架梁,梁上安置短柱,柱上再置短梁,按步架逐层缩短,直至屋脊,然后在梁头架檩,檩上布椽,面阔方向以枋连接。在明清木构架中,抬梁式木构架应用最为广泛, 多用于官式建筑和北方民间建筑。
(2)穿斗式木构架,又称立贴式,是先用穿枋把柱子串联起来,形成一榀榀的房架,檩条直接搁置在柱子上,沿檩的方向,再用斗枋把房架与柱子串联起来,由此形成一个整体框架。 这种构架形式多用于江西、湖南、四川等南方地区,而且常常与抬梁式混合使用,如抬梁式用于中跨,穿斗式用于山面,发挥各自的优势。
(3)干阑式木构架,又称为“悬虚构屋”。先在地面上打木桩,桩间架梁枋形成稳定的柱网底架,上铺木地板,构成房屋木构基架,再在其上架立房屋木构架,上部房屋构架可以是抬梁式也可以是穿斗式。干阑式木构架多用于我国西南少数民族地区的民居。
(4)井干式构架,采用原木横置,层层叠压形成井壁状木构墙壁和三角形山墙,在山墙之上直接架檩布椽。井干式构架多用于东北和西南多木地区的民居。

明清建筑木构架示意图

落地柱在平面中的位置

清式梁架分件图
知识点2:江南木构架的类型及构件
需要清楚
江南木构架的类型
(1)江南木构架类型, 江南木构架类型主要有抬梁式和穿斗式两种。穿斗式结构广泛应用于山区,在平原地区多用于硬山边贴部位。
(2)建筑类型,依旧《营造法原》所述, 江南建筑类型主要有三类,即殿庭类、厅堂类、普通房舍。
(3)殿庭类建筑, 一般为寺庙建筑和皇家建筑群中规模、体量最大,位置最重要的建筑。该类建筑通常设有斗栱,大多为歇山屋顶。
(4)厅堂类建筑,广泛使用于江南民居、园林中的主要建筑。按照其梁类构件做法的不同可以分为“厅”和“堂”两种,厅的梁断面为方形,堂的梁断面为圆形。 厅堂类建筑屋顶多为歇山或硬山,室内多使用轩架。
(5)普通房舍,除了殿庭类、厅堂类以外的建筑。江南木构架特征,是以四界大梁为主体,房屋六界进深,则前后各加一步廊川,房屋七界进深,前部加廊川,后部加双步梁,房屋八界进深,前后各加双步梁。 若界深继续增加,则改以六界大梁。
(6)江南木构架木构件几个重要名词
贴式屋架:江南古建筑中,对一列包括柱、梁、枋等组成的一组木结构排架称为一贴。根据所处的位置不同分为正贴、次贴、边贴。设在中间位置则称为正贴,设置在正贴两侧的称之为次贴,设置在建筑左右两端的则称之为边贴。
界与界深:同一贴屋架中,相邻两柱(或两桁架)之间的水平距离称为一界。作为计算建筑进深的单位。界深为界的具体尺寸,相当于《工程做法则例》中的步架。界深按建筑的规模不同有三尺五、四尺、四尺五,最大为五尺。《营造法原》采用鲁班尺作为营造尺,1鲁班尺=27.50cm。
轩:是江南建筑中,在屋面下增设一道弯弧形顶棚,以增加室内高爽典雅之气氛的一种顶棚装饰。轩从位置上分有前轩、后轩、满轩、廊轩;从顶棚形式上分有茶壶档轩、弓形轩、船篷轩、菱角轩、鹤颈轩、一枝香轩等;从高度上分有抬头轩、磕头轩等。

江南木构架主要构件名称

江南木构架主要构件名称
知识点3:《营造法式》《工程做法则列》《营造法原》屋顶曲线名称不同
需要了解
古建筑的屋顶曲线
(1)我国传统建筑屋顶曲线包含 檐口曲线、 屋面曲线和 屋脊曲线。
(2)檐口曲线,是由于檐柱逐间向两边升起的结果。为了使角部升得更高,除了使用由昂和仔角梁外,还在檐檩端部垫以生头木,形成往上翘的形状, 古称翘角。
(3) 屋面曲线,包括 纵向曲线和横向曲线。战国《周礼·冬官考工记》载:“上尊而宇卑,则吐水疾而溜远”。汉代班固《西都赋》:“上反宇以盖戴,激日景而纳光”,表明我国建筑的屋面很早就已经呈曲线了。从唐代南禅寺大殿来看,唐代屋架举高较低,可知早期建筑的屋面曲线一般较为平缓,宋以后举架渐增,则屋面横向曲线也更陡。此外在唐宋时期,由于在建筑梢间的槫上安置了生头木,所以屋面依檩槫的纵向轴线向两端翘起,它与屋面横向曲线相配合,使屋面略呈一双曲面。
(4) 屋脊曲线,即在古建筑屋脊部位,呈现出中间低、两边高的曲线状态。
(5) 古建筑的屋顶曲线(此处指的是横向曲线)是由若干根折线组成,每根折线长就是屋顶两檩之间的斜距。
(6)其中折线的水平投影长, 宋《营造法式》称为椽平长, 清《工程做法则例》称为步架, 江南《营造法原》称为界深;
(7)折线的垂直投影长(高度)称为 举高。对于确定屋顶折线的方法, 宋《营造法式》称为“举折法”, 清《工程做法则例》称为“举架法”,江南《营造法原》称为“提栈法”。

宋·举折法屋顶曲线的确定

清式举架规则

江南·提栈法屋顶曲线的确定

江南·提栈法屋顶曲线的确定
本篇介绍了古建筑中分的构造,下期将推出古建筑中分的斗栱构造介绍,欢迎关注。
本文选自:王晓华《中国古建筑构造技术》第2版