肠内营养指经口服或管饲,通过胃肠道提供营养的一种方式,具体方式包括口服、口胃管、鼻胃管、鼻十二指肠管、鼻空肠管、胃造口管和空肠造口管。

腹泻是肠内营养治疗期间常见的并发症之一,发生率可达61.22%。腹泻的发生会引起电解质紊乱、大便*禁失**、压疮、感染等临床问题,同时也会增加患者的医疗负担,并进一步增加营养不良的风险。

问题一:到什么程度才算腹泻?
排便次数 每日超过3次 , 含水量>80% 且不成形。
问题二:发生腹泻就要停止肠内营养,启动肠外营养吗?
评估腹泻发生原因, 给予相应干预措施3-5天仍不能满足60%目标需要量时才需启动肠外营养 。肠内营养因其能够维持肠道黏膜屏障结构与功能的完整性,调节全身免疫反应,且治疗费用比肠外营养低,所以不变的原则就是只要肠道有功能,我们就要尽可能使用肠内营养。
问题三:战胜腹泻有什么好的的办法吗?
要先评估可能引起患者腹泻的原因,然后采取相应措施改善腹泻。具体原因分为 药物因素 、 疾病和患者因素 、 肠内营养因素 。
药物因素:药物因素是肠内营养并发腹泻常见因素。常见引起腹泻的药物有抗菌药物、抑酸药、通便药、促胃肠动力药和口服钾制剂。
应对措施:
1.应减少抗菌药物和抑酸药的不合理应用,进而减少药物相关性腹泻,或者在使用抗菌药物和抑酸药时补充益生菌大有裨益。
2.通便药和促胃肠动力药引起的腹泻,停药可停止,此外补充膳食纤维可缓解便秘和腹泻。
3.口服钾制剂时建议温水稀释,避免空腹服用,改用其他方式补钾可以减少口服补钾引起的渗透性腹泻。
疾病和患者因素:
1.对于血糖波动且腹泻的糖尿病患者,进行肠内营养时联合持续皮下注射胰岛素可改善腹泻。
2.对于行肠内营养治疗的危重症患者,应尽早纠正低蛋白血症。
3.对于乳糖不耐受的患者,可选择不含乳糖的肠内营养制剂,如安素和瑞代。
4.对牛奶蛋白过敏的患者可选用氨基酸型(维沃)或短肽型(百普力)肠内营养制剂。
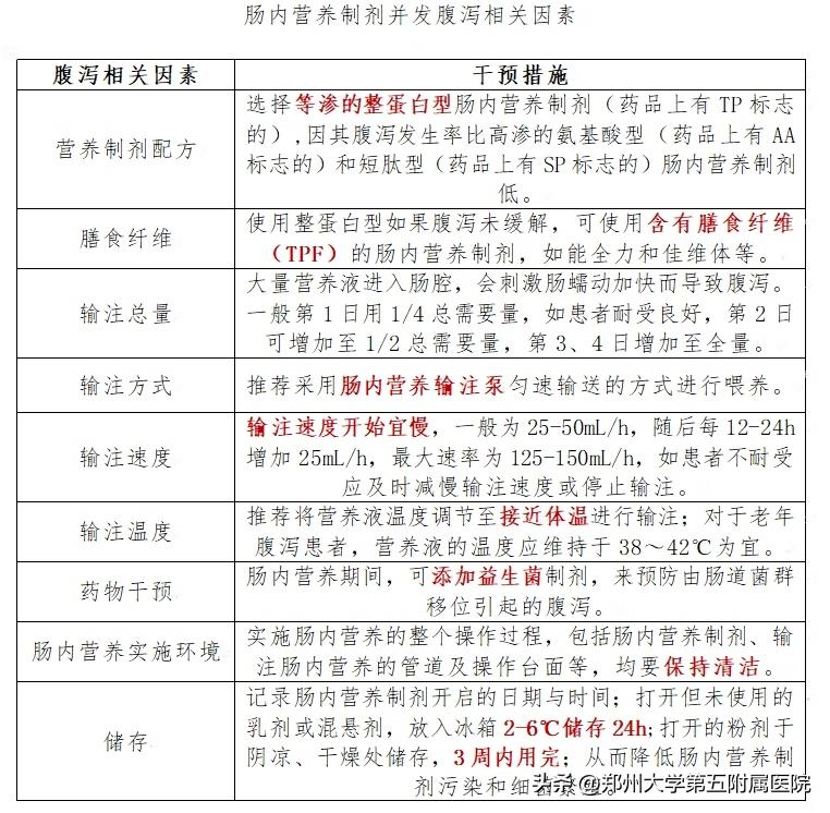
肠内营养因素:主要涉及制剂配方、肠内营养总量、输注方式、输注速度、输注温度、实施环境、储存条件和药物干预,具体见下表。

根据临床经验,药物因素和疾病因素是营养治疗时腹泻的主要原因,规范的肠内营养支持治疗不仅不会导致腹泻,反而可以改善肠粘膜屏障功能,利于腹泻的控制。
参考文献
1. 张昕悦,王颖,何梅,等.临床护士肠内营养相关性腹泻知信行现状及影响因素分析[J].护理学杂志,2022,37(23):92-95.
2. 米元元,黄海燕,尚游,等.中国危重症患者肠内营养治疗常见并发症预防管理专家共识(2021版)[J].中华危重病急救医学,2021,33(08):903-918.