近期,全国本土新冠疫情呈现传播范围广、传播链条多、疫情波及面扩大的严峻复杂态势。同时,沈阳本地也出现了疫情。
11月23日,沈阳日报与市政务公开办联办的《民生连线》栏目,邀请沈阳市疾病预防控制中心有关专家做客沈阳日报社5G直播间,就沈阳最新疫情、来(返)沈政策及疫情防控二十条优化措施等内容进行详细介绍,并现场回答读者和网友提出的问题。

本期嘉宾:沈阳市疾病预防控制中心应急管理所所长 连志勇
近期沈阳疫情如何 专家这样说
国内部分城市疫情形势严峻,随着人员流动造成疫情外溢,我市也不可避免受到冲击。受域外及周边城市影响,我市疫情主要由域外来(返)沈人员输入造成,域外来(返)沈人员多,发现前在沈阳有活动轨迹,病毒传播速度快,传染性强,造成一些续发病例,沈阳疫情防控容不得半点疏忽和大意,需要全市人民的共同努力和参与。
关于二十条优化措施 专家这样解读
国务院联防联控机制发布的二十条优化措施是对第九版防控方案的完善,这次调整不是放松防控,更不是放开、“躺平”,是为了最大程度保护人民生命安全和身体健康,最大限度减少疫情对经济社会发展的影响。措施调整以后,要求疫情防控工作要更科学、精准,反对“一刀切”、层层加码,尽可能减少对生产生活、民生的影响。
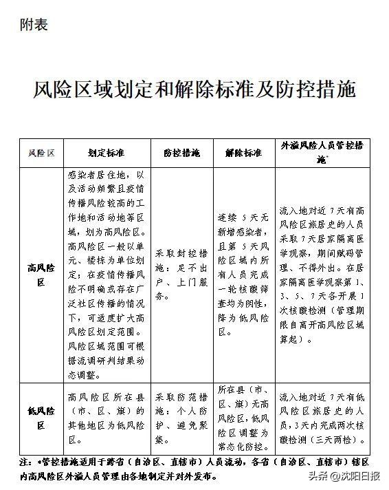
本次防控政策调整最大的是对人员的管控:
● 缩短了入境人员和密切接触者的隔离期限,由原有的“7+3”改为“5+3”,核酸检测的频次为第1、2、3、5、6、8天,集中隔离时间缩短了2天,减轻了防控的社会成本。
居家隔离、居家健康监测的人员大幅增加,要求基层社区(村)落实居家隔离3天要更加严格,社区(村)需要增派人手,加强管理。
● 及时准确判定密切接触者,不再判定密接的密接。对风险管控人群的研判要求更加精准、科学,难度更大,任务更重。
专业人员要做好技术和心理准备,要在详细流调基础上科学研判风险,将高风险人员尽可能纳入管控,不漏掉潜在的感染者。
● 将风险区调整为“高、低”两类,减少了“中”风险区,将高风险区降到低风险区的时限由10天降为5天,最大限度减少管控范围和人员。
原则上,将感染者居住地以及活动频繁且疫情传播风险较高的工作地和活动地等区域划定为高风险区,一般以单元、楼栋为单位划定,在疫情传播风险不明确或存在广泛社区传播的情况下,在科学研判的基础上,可适度扩大高风险区划定范围。外防输入任务更重,当前加强风险地区人员摸排,是早发现、早报告的主要手段。域外来(返)沈人员需持48小时内核酸检测阴性证明,抵沈前需提前24小时报备,抵沈后完成落地即检。要求每个域外来(返)沈人员要真实、主动申报来源地,自愿、自觉遵守当地的疫情防控要求,同时也要承担相应的法律责任。
● 对于密切接触者、高风险岗位、高风险区外溢人员、入境人员等明确提出了健康码赋码管理。
在人员管理中将更加频繁使用赋码手段,限制风险人员出行,避免到公共场所,将在疫情处置中发挥更大作用。同时也要及时调整赋码,开辟赋码申诉渠道。
● 明确了居家健康监测的相关要求。
给实施居家健康监测人员赋码管理,规定期间非必要不外出,确需外出的要做好个人防护,不前往人员密集公共场所、不乘坐公共交通工具。
第一发布
近日,国务院联防联控机制发布了《新冠肺炎疫情防控核酸检测实施办法》《新冠肺炎疫情风险区划定及管控方案》等4个文件。其中规定:

重点关注 来(返)沈政策
域外来(返)沈人员必须做好三个“必须”,一个“避免”:
必须提前24小时报备
抵沈前24小时要*载下**“盛事通”App、微信小程序搜索“盛事通”或扫描“来沈人员自主报备”二维码,提前24小时向属地社区(村)和单位完成自主报备,在机场、火车站、客运站、高速公路口等入沈通道接受报备查验。
必须提供48小时核酸检测阴性证明
域外来(返)沈人员必须要提供48小时内核酸检测阴性证明,方可通行。如果不能提供,必须等待落地即检阴性结果方可通行。
必须完成落地即检核酸
抵沈后第一时间免费进行落地核酸检测,即检即走,不用等待核酸检测结果。
避免非必要外出
抵沈5日内非必要不外出,不聚会、不聚餐、不乘坐公共交通工具、不到公共场所。按照沈阳市疫情防控分级管控的要求,完成居家隔离、居家健康监测,开展核酸检测。
连线实录
问:我是江苏无锡的,本周想来沈阳培训,在沈待三天,需要准备什么?用提前隔离吗?
答:在来之前,需要了解您所在地区的疫情流行情况,目前您所在的地区是常态化防控地区,可以正常来沈阳,需要提前自我健康监测,来沈后不需要隔离,来沈前要提前24小时向所去社区进行报备,提供48小时内的核酸检测阴性证明,完成落地即检,遵守当地的疫情防控要求。来沈后需要完成“五天五检*不五**”,这五天内不要参加聚会聚餐,不要去公共场所,不要乘坐公共交通工具。
问:昨晚接到流调电话,说我跟一名新冠肺炎确诊病例在同一天出入过同一个地铁站,需要跟单位报备吗?需要居家隔离吗?
答:接到我们疾控部门流调电话,可能是某个时间段与阳性病例有轨迹的交集,需要向单位进行报备。接到电话不一定就是密切接触者,不一定要居家隔离,要积极主动配合流调人员,真实详细地说明您的近期行程轨迹,以便流调人员科学客观评估您的感染风险,进行相应的管控。在这期间一定不要外出,积极配合按照规定完成核酸检测。
问:看到最近疫情发展情况,我有点担心,目前沈阳疫情可控吗?风险区如何划分?
答:受周边地区疫情外溢的影响,沈阳疫情形势还是比较严峻的,最近一些输入病例参加了一些聚会聚餐,社会活动面较大,造成在局部地区的续发病例,相关密切接触者和疫点得到有效管控,疫情总体可控,市民朋友不必紧张。
按照最新的疫情防控二十条优化措施,我市在疫情发生地区根据风险研判结果,将出现疫情的居住单元或楼宇划定为高风险地区,不会影响市民的正常生活秩序。
问:我这两天打算从大连瓦房店去沈阳,目前沈阳是什么政策?
答:大连瓦房店属于常态化防控地区。来沈以后落实“五天五检*不五**”,做好三个“必须”一个“避免”。
问:我家住沈北但不是公布的高风险地区,周末要去盘锦,想知道我家这儿算低风险地区吗?
答:目前沈北是低风险地区,近期去盘锦市的话,要咨询盘锦当地的相关域外人员管控政策。建议您近期非必要不离沈,更不要到疫情流行地区。
问:我是艺术类考生,这两天沈阳正在举行艺术类考试,同考试的还有很多外地考生,为顺利完成考试,我需要注意些什么?外地考生要注意些什么?
答:考试前,一定认真核对教育主管部门发布的《考生须知》落实相关要求,完成考前的居家健康监测,不符合条件的考生不能参加考试。来沈考试要做好三个“必须”一个“避免”,在出行时注意加强个人防护,全程佩戴口罩,行程中避开高风险地区,不到人群聚集的地方,保持有效的社交距离。
问:我这两天感冒了,有流鼻涕、咳嗽的症状,发烧有时候能超过38℃。最近流行的新冠病毒是什么症状?怎么判断我是感冒还是得了新冠?
答:当前国内流行的新冠病毒毒株仍然是奥密克戎变异株,主要的症状就是发热、咳嗽、咽痛的流感样症状。现在正值流感等冬季呼吸道传染病的流行季节,很可能出现新冠和流感的叠加,不易识别,如果出现上述的临床表现,您可以自行驾车到附近的医疗机构发热门诊及时就诊,途中不得乘坐公共交通工具,全程佩戴口罩。
问:这两天疫情又严重了,出门用戴N95口罩吗?
答:佩戴口罩是预防呼吸道传染病的最有效的手段之一。要科学佩戴口罩,市民朋友外出可以佩戴医用外科口罩或医用防护口罩,没有必要过度防护。
问:近期有朋友要结婚,能举办婚礼吗?
答:在疫情流行期尽量推迟举办婚礼,避免人群聚集,降低感染的风险。疫情当前,每个市民都应该履行应尽的义务和责任,配合政府防控措施,共同守护平安健康的沈城。
现场视频
沈阳疾控专家解读疫情防控二十条优化举措
沈阳日报、沈报全媒体记者:徐佳婷/文 高级记者:张文魁/摄
编辑:王沛霆
责任编辑:张红军