造成电解电容鼓包都有哪些原因?
一、关于电容鼓包的问题

现象:
上图是一块电源板,如上图红色框框内的是输入的主滤波电容,我们发现它明显吃胖了。我们把这种电容吃胖了的现象叫做电容鼓包。
电容鼓包有哪些危害:
电容鼓包势必造成其电容量的下降,电容量下降会造成输出电流的不平稳,就有可能会烧坏后面的电子元器件,当然也可能会损坏前面的整流二极管。
鼓包的原因:
电容鼓包最根本的原因是电源温度过高导致电解电容内部电解液气化,导致体内压力增大,从而产生鼓包。而温度高,与电源转换效率有很大关系,当转换效率高时,电源损耗电源小,产生的热量也就低,不容易出现高温,其次,与散热有关,如不少高端电源使用了自启停风扇,可以根据电源温度,调整风扇转速,这就能够让电源维持在一个较低的温度下,自然电容也不容易出问题。
电解电容鼓包常见原因汇总:
1、极性接反了
电解电容接反后通电,其漏电会急剧增大,导致其内部发热鼓包甚至于发生爆炸。
2、耐压不够
电解电容长期使用,尤期是长期工作在温度较高的环境场合时,其电解液会减少,导致其耐压下降。因此选择电容要留一定的余量,建议选择1.5~2倍余量。
3、电解电容本身存在质量问题
如若你细心的话就会发现,无论容量大小,大部分电解电容的顶部,会留有形状不一的小缝隙,他们具体起什么作用呢?欢迎留言区评论。图片

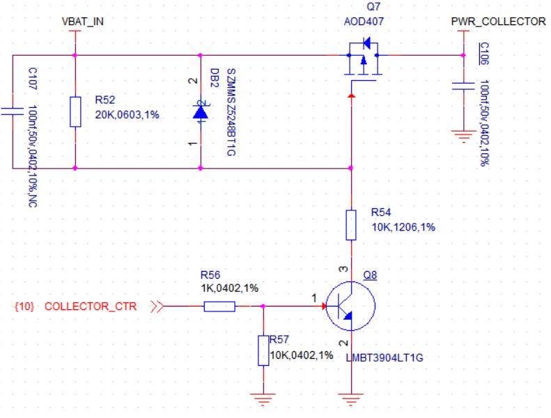
二、MCU为什么不直接驱动MOS管?
为什么有些mos管要用三极管驱动,单片机IO不能直接驱动吗?
对于很多小功率的MOS管,单片机是可以直接驱动的,因为其开启电压Vth要求不是很高,但是对于大多数的MOS管,其开启电压在2.5-4.5V之间,甚至更高,单片机直接驱动可能会出现问题,所以就需要通过三极管来转换一下。下图就是单片机通过三极管来驱动MOS管的例子。

MCU为什么可以直接驱动三极管?
三极管是流控型器件,具有三个工作状态,分别为截止区、放大区和饱和区。用作电子开关时需要工作在截止区和饱和区。以NPN三极管为例,三极管饱和导通时,基极和发射极之间的压差大约为0.7V,所以只要基极端的电压高于0.7V,三极管就能导通,而单片机在输出高电平时至少可达3.3V,所以单片机可以直接驱动三极管。
唯样商城 是本土元器件目录分销商,采用“小批量、现货、样品”销售模式,致力于满足客户多型号、高质量、快 速交付的采购需求。唯样自建高效智能仓储,拥有自营库存超100,000种,提供一站式正品现货采购、个性化解决方案、选型替代等多元 化服务。