冬春交替病毒多。国家流感中心发布的《流感监测周报》提示,多个省份流感病毒检测阳性率持续上升,其中99%为症状较重的甲型流感,主要毒株为甲型流感H1N1。
如何区分普通感冒和流感?怎样预防?感染后怎么办?知己知彼,百战不殆。近日,上海瑞金医院儿科医生余熠整理了这些热点问题的答案,跟大家详细聊聊“流感那些事”。
流感的危害与普通感冒不可同日而语
流感高发期一般在每年的11月至次年3月,而由于受到了新冠病毒的影响,本轮流感疫情严重滞后,如今仍处于上升期。流感的危害与普通感冒不可同日而语。据世界卫生组织估计,流感在全球每年可导致300万-500万重症感染和29万-65万流感相关死亡。
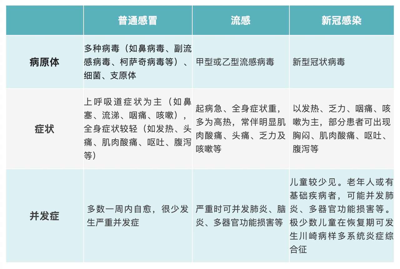
但是,当出现流感样症状时,如何区分是普通感冒、流感、新冠病毒感染呢?最准确的方式是进行病毒核酸或抗原检测。从症状上,也可以初步进行判断。
三者的主要区别见下表:

_
家有“三宝”,预防流感要特别注意
流感病毒全年龄段人群普遍易感,儿童罹患率高于成年人。每年流感流行季节,儿童流感罹患率约为20-30%,在某些高流行季节,儿童流感年感染率可高达50%左右。另外,孕妇和老年人因为容易出现严重并发症,也应提高防范,重在预防,早期干预。
接种疫苗。接种疫苗是预防流感最经济有效的手段。因为流感变异率高,每年的流行毒株可能不同,流感疫苗是根据病毒变异规律预测当年流行毒株而制备的。流感疫苗接种后产生的保护性抗体一般能持续6-8个月,并随时间推移而逐渐减弱。因此,流感流行前2个月左右是接种流感疫苗的最佳时间。
日常防护。流感患者和隐性感染者是流感的主要传染源,潜伏期及发病的急性期均具有传染性。主要通过呼吸道分泌物的飞沫传播,也可以通过口、鼻、眼睛等粘膜直接或间接接触传播。所以,要坚持以下简单有效的防护措施:
1、居家及教室注意开窗通风换气,保持室内空气新鲜清洁;
2、勤洗手,避免脏手接触口、眼和鼻;
3、咳嗽、打喷嚏时用纸巾捂住口鼻,避免飞沫传播;
4、避免去人群密集或密闭的场所,若不得不去可戴口罩;
5、合理膳食结构、加强户外运动、保证充足睡眠,提高免疫力;
6、教会儿童避免与有发热、咳嗽、流涕、呕吐等症状的人近距离接触。
流感有疗效明确的抗病毒药物,但没有必要因恐慌囤药
流感相对于普通感冒症状重、并发症概率高,但有疗效明确、治疗窗口期较窄的抗病毒药物,所以当出现流感样症状时,一定要及时就医,根据具体情况尽早使用相应的药物。
出现流感样症状后的48小时内使用奥司他韦,可使体温迅速降到正常(平均48小时左右),还可以有效减少流感并发症、降低住院患者的病死率、缩短住院时间。有研究报导,症状出现后12小时内使用,可使病程缩短3天。发病时间超过48小时的重症患者依然能从抗病毒治疗中获益。
需要注意的是,奥司他韦是一种预防或治疗甲型和乙型流感的处方类抗病毒药物,对流感病毒以外的其他病原无明确疗效,所以一般的感冒发热患儿进行对症处理即可,只有流感患者,可以在医生评估后使用奥司他韦。
但大部分非高危人群,感染后即使不使用抗病毒类药物也能自愈,按需使用解热镇痛药缓解症状,保证充足的休息、水分和营养摄入,一般在一周左右也能自行康复。
所以没有必要因恐慌囤药。若未经医嘱自行使用奥司他韦,可能无效且无端承受药物不良反应风险。
那么在什么情况下建议及时就医及用药呢?
1、儿童易发生并发症的高危人群,如5岁以下、肥胖以及患有慢性呼吸道疾病、心血管疾病、肾脏疾病、肝脏疾病等基础疾病者,可以尽早用药以缓解症状。
2、当有明确的流感患者接触史、且出现流感样症状时,建议及早使用奥司他韦和按需给与解热镇痛药治疗。
3、若孩子服药后症状无明显缓解或出现精神萎靡、咳嗽加重、呕吐腹泻等症状,必须及时就医。
4、流感患者服药5天仍有较明显症状或服药过程中出现症状反弹者,建议再次就诊,排除继发感染或其他并发症可能。
5、对于1岁以上、有重症流感高危因素的儿童,流感患者密切接触后48小时内,可以遵医嘱进行药物预防。
(光明日报全媒体记者孟歆迪)