海尔KFR-50LW/(BP)柜式变频空调器的电气系统由室内机和室外机两部分组成,室内机和室外机通过通信电路进行联系。
一、室内机电路部分

1、电源和过零检测电路部分
220V交流电压从室内接线端子的BR、BL端输入。N线接到B端,一路接到室外机去,一路接保险丝FU300、互感滤波器T301。L线经开关SW301接到室外机,一路接互感滤波器T301。220V电压经T301、C307滤除220V线路上的干扰,压敏电阻Z301防瞬间高压损坏电路后,给室内风机和同步电动机供电。
100Hz脉动直流电,控制高频三极管C3198反复截止和导通,从而转换为100Hz矩形波过零脉冲。该脉冲经R104输入单片机44脚,进行过零检测,最终控制室内风机的运转与停机。
12V直流电压输入三端稳压器7805, 降压为5V电压,为单片机等电路供电。

2、温度传感电路
单片机36脚、37脚、38脚为温度检测输入端。管温感温头与R130、R132构成蒸发器温度传感电路,温度电信号输入单片机36脚和37脚。室温感温头与R131、R133构成室温传感电路,室内温度变化电平输入到单片机的38脚。

空调器处于制冷状态时, 单片机将设定温度与38脚的室温感温头测到的室内温度进行比较,若设定温度低于室内温度, 单片机输出制冷指令, 使压缩机运转,系统开始制冷。
3、蜂鸣器驱动、 应急开关控制、 红外遥控接收和 指示灯电路部分
62脚为应急开关控制端,低电平有效。检修时,按下应急开关,使62 脚连续3秒以上保持低电平,蜂鸣器连续鸣叫两声,空调器进入应急运转状态,此时遥控器不起作用。当红外线接收器收到遥控器发出的控制信号后,经R114输入单片机46 脚。于是单片机结合室温感温头检测到的温度电信号,经比较运算后, 去控制空调器的工作状态。

当室内发送端单片机IC1的28脚发送低电平“0”时,光耦D305导通,D305的4脚输出电流经CN4的3脚、室内机接线端子3脚、室外机接线端子3脚、电阻R203、二极管VD201到光耦D3的1脚,使光耦D3导通,D3的4脚为低电平“0”。D3的4脚经R105接室外接收端单片机IC2的63脚, 所以室外机接收端也接收低电平“0” ;当室内发送端发送高电平“1”时,则光耦D305截止, D305的4脚无电流输出,所以室外机光耦D3截止,D3的4脚为高电平“1”,使室外机接收端 也接收高电平“1”。这样通信电路就实现了通信信号由室内机向室外机的同步传输。
二、室外机电气系统
由开关电源电路、复位电路、时钟电路、四通阀驱动电路、电压检测电路、电流检测电路、功率模块控制电路、通信电路等组成。通信电路的信号传输 过程我们在室内机电气系统中已经分析过了,这里再讲讲通信电路中几个关键元件的作用。

D305为室内机发送光耦、D303为室内机接收光耦,D5为室外机发送光耦,D3为室外机接收光耦, 它们都有隔离作用,防止通信电路上的交流电串入单片机内部,损坏芯片。R303、R306、R203、R204, R206为限流电阻,避免发送和接收光耦因流入的电流过大而烧毁。VD301、VD302、VD201、 VD202是分隔二极管,它们使室内发送室外接收状态与室外发送室内接收状态互不千扰。
1、开关电源电路
220V交流电压经 整流滤波后,得到的300V直流电 压送到插座CN401, 经保险管FU后,分为三路输出。
300V直流电压经R1、R2、C404、R3、L3、R4组成 的RLC网络降压滤波,产生取样电压,再经L4输入单片机17脚,实时检测电源电压的变化情况。
300V直流电压 经开关变压器的1〜2绕组,给开关管V2提供集电极电压。

2、电流检测电路部分

电源线互感,产生感应交流电,经二极管VD1, VD2、VD3、VD103组成的桥式整流电路整流和C118滤波,得到反映整机工作电流大小的直流电压信号,再经R111、L5送到单片机18脚,实时检测整机工作电流。
若电路连续出现两次过流,则单片机判定空调器工作异常,立即关闭室外压缩机和风机,并发出室外机故障信号送到室内机。室内机接到故障信号后,关闭空调器,并在室内液晶显示屏上显示故障代码。
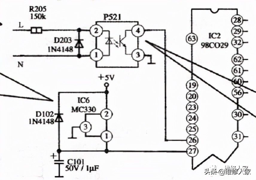
3、电压检测和复位电路部分

室外机接通电源时, 复位集成块IC6的1脚将复位脉冲加到单片机的复位端27 脚,使单片机复位, 复位完毕开始工作。
220V交流电压加在由电阻R205、二极管VD203、光耦D4(P521)组成的串 联电路两端,当电压过高时,光耦D4 (P521)导 通程度加深,导致单片机IC2的26脚电压下降, 发出停机保护指令。
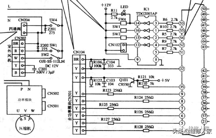
4、四通阀驱动、室外风机驱动和功率模块控制电路

如果设定温度与室内温度相差不大,室内机就向室外机发出低速运转指令。单片机55脚输出高电平,经R102输入集成反相器IC1的1脚,从16脚输出低电平,继电器SW1通电吸合, 室外风机低速运转,同时单片机从9〜4脚输出SPWM脉宽调制信号到功率模块,使压缩机通电工作。
如果设定温度与室内温度相差较大,室内机就向室外机发出满负荷工作指令。单片机54脚输出高电平,经R5输入集成反相器IC1的2 脚,从15脚输出低电平,继电器SW2通电吸合, 室外风机转为高速运转,同时单片机使压缩 机的工作频率从30Hz逐渐上升到125Hz,提高压缩机的运转速度。
空调器制热时,单片机从53脚输出高电平, 经R6输入集成反相器 IC1的3脚,从14脚输岀低电平,继电器SW4 吸合,四通阀通电工作,制冷系统换向,空 调器转为制热,同时指示灯LED发光,指示空调器的工作状态。