阿里云域名备案和解析流程 (阿里云域名解析与网站备案)

什么是域名备案:

域名备案是基于政策法规的强制要求,在中国内地(大陆)提供服务的网站都必须先进行ICP备案。也就是域名解析到大陆境内服务器的网站域名均需要备案,否则网站无法访问。如下图所示:

阿里云域名备案实操,阿里云域名备案实例

域名备案政策依据:

《互联网信息服务管理办法》(国务院292号令)和工信部令第33号《非经营性互联网信息服务备案管理办法》规定,国家对经营性互联网信息服务实行许可制度,对非经营性互联网信息服务实行备案制度。未取得许可或者未履行备案手续的,不得从事互联网信息服务,否则属违法行为。通俗来讲,要开办网站必须先办理网站备案,备案成功并获取通信管理局下发的ICP备案号后才能开通访问。

《互联网信息服务管理办法》(国务院292号令)

http://www.gov.cn/gongbao/content/2000/content_60531.htm

工信部令第33号《非经营性互联网信息服务备案管理办法》

http://www.gov.cn/gongbao/content/2005/content_93018.htm

ICP备案和ICP许可证区别:

经营性 ICP 备案是指:企业通过网站从事有偿信息服务根据相关部门规定需要办理进行经营性 ICP 备案,实际也就是我们常说的 ICP 许可证。大约需要1-3个月(20-60个)的时间。

非经营性备案是指:企业通过网站从事有偿信息服务(如:产品展示、企业文化展示等地)根据相关部门规定,办理普通备案即可。

云厂商实名认证要求:

域名备案的基本要求:

备案主体和域名所有者需要保持一致(华为云、阿里云)。

腾讯云要求更严格些

腾讯:备案的一个基本条件是:域名所有者、备案主体、账号主体必须保持一致。

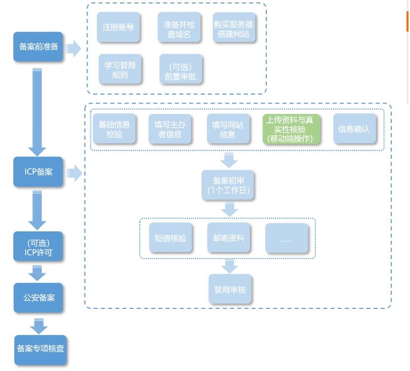
备案流程

  • 首次备案流程:

备案准备---》备案初审---》管局审核---》公安备案

阿里云域名备案实操,阿里云域名备案实例

整个备案周期大概在1-22个工作日左右。一般云平台的备案审核时间在1-2天,管局审核时间较长,管局审核时长最长不超过20个工作日。

依据 《计算机信息网络国际联网安全保护管理办法》相关规定,各网站在工信部备案成功后,需在网站开通之日起30日内登录全国互联网安全管理服务平台提交公安联网备案申请。

  • 接入备案:指主体和域名已在其他接入商备案过,现需将顶级域名或其子域名解析在其他云,可以申请新增接入备案,即变更或增加接入商
  • 变更备案:如果需要变更主体、或者变更网站信息,可以进行备案变更。
  • 注销备案:注销主体,删除主体在工信部的备案信息,即注销整个主体备案号。注销成功后,备案主体及主体下所有网站域名将全部成为未备案信息,主体下不可提供任何互联网信息服务(含网站)。如需再提供互联网信息服务(如网站等),需要重新申请ICP备案。

备案信息查询:

工信部: http://beian.miit.gov.cn/

如果已经备案,可以查询到网站备案号等信息。若查询为空,说明该域名还未完成域名备案。

阿里云域名备案实操,阿里云域名备案实例

总结:

如果服务器部署在大陆,ICP备案是政策的强制要求,若未进行备案则无法进行提供正常的web服务。备案所需的资料也需按照相关主管单位的要求进行提供方可顺利备案。尤其需要注意备案流程需要时间,如果新的业务需要上线或者业务在云厂商间迁移,需要提前进行域名备案,把握好时间。防止出现因为域名未及时完成备案导致的业务不可用。

后续预告:接下来会介绍云服务器的技术原理,选型配置、性能测试等内容,带你揭秘云计算的IAAS产品~