开篇邀请大家做个选择题。
你们办公室里,有没有一两个整天游手好闲的老油条,也有一两个不好讲话的刺儿头,还有几个干活特别卖力的小青年?

答案你看到了,几乎每个办公室都是这样的人员配置。
你问为何这样呢?公司为何还会养闲人?那几个老油条不应该辞退吗?
你带着疑问问你父亲,你父亲可能会说:孩子好好干,不要成为那些老油条。
你的父亲也可能说:别小瞧任何人,存在即合理,能留下来说明有TA存在的价值。
很明显,后面这个父亲水平高一些。
做完选择题,我们再来看个故事。
阿昌开了家医疗器械代理公司,聘用了四名刚刚毕业的大学生,小赵,小钱,小孙和小李,做为营销员,4个人的月薪相差无几,都在每月3000-4000之间,并按销售业绩12%的比例提成做为奖金收入。两个月后,四名营销员的业绩如下:
小赵:老实听话,但稍一放松管理就偷懒,工作不指派到头上决计不会主动动手,叫苦的时间远比干活的时间更多。他工作时间最长,但业绩为零,两个多月一无建树,没有完成一个订单。
小钱:聪明机灵,表面上对老板唯唯诺诺,其实自己另有鬼主意,特别会干面子活,是得到老板夸奖最多的员工。自从他进入公司以来,在第一个月和第二个分别完成两笔订单,共售出产品6台。
小孙:勤奋耐劳,善于死缠乱打,他除了跑业务还经常被老板指派一些其它方面的工作,目前他是唯一任劳任怨的员工。虽然他来的时间不长,却也在第二个月勉强完成一笔订单,售出产品1台。
小李:心思灵活,眼观六路,耳听八方,有小钱的聪明,但不像小赵那样懒,只是工作时不像小孙那样憨,目前小邓正在全力推动与一家大客户的商谈,对方有意向一次性订购产品60台。
3个月的试用期马上就要结束了,因为阿昌的公司较小,他决定4个人中只留下一个,予以重用。
那么你认为老板阿昌会留下谁?理由是什么?阿昌决定员工去留的标准又是什么?
□小赵?□小钱?□小孙?□小李?
说明:如果你选择留下的人是没有业绩和能力的小赵的话,说明你已经完成了职场进化的全部程序,可以纵横职场予取予求,无往而不胜了。
反之,如果你选择留下的人不是小赵,而是其它3个人中的1个的话,那么你的职场政治智慧还停留在初级阶段,你会在职场上遭遇到许多不快的事情,甚至会影响到你的事业和前程。

以上故事出自《职场动物进化手册》,书中很多观点都是颠覆性的,和我们之前的正统教育有所不同。
作者雾满拦江最初在天涯论坛上发帖连更,引起了很大的反响,受出版社邀请整理出书。
有关这本书的争议也很大,有些人说这本书的价值观不对,教人搞政治不学好。
还有人说作者写的很真实,读完之后醍醐灌顶!神书!
我读完后,发现需要辩证看待,哈哈。。
比如以下几点,我觉得就可以借鉴。我们中国市场经济20年了,现在很多人,包括我还停留在农业思维,确实需要更新一下思维。

一. 别做办公室的蠢驴
雾满拦江把职场员工根据是否有工作能力和是否服从上级划分成猪、野牛、刺猬和蠢驴4类型。
猪型员工: 没能力肯服从, 主管不太欣赏,但地位相当稳固。
野牛型员工: 有能力不肯服从, 常见的一种员工,能力强,但运气糟透了,多半下场不妙.
刺猬型员工: 又没能力又不肯服从, 能力不足,牢骚满腹,职场最不受欢迎的员工.
蠢驴型员工:有能力又愿意服从,最吃苦耐劳的员工,通常运气比野牛还要糟糕。
我自己看完后,发现原来我是一头蠢驴。读研期间就经常被导师压榨,越勤奋,给的项目越多,错的也多,经常是这个仪器坏了,那个材料要买,经常给导师带坏消息,也经常被骂。。
相反,同课题组的一个男生,游手好闲,课题拖着不做,但和导师走的很近,平时和导师吃吃饭,送送礼物, 即使课题做的很烂,但最后答辩的时候大导师到现场坐镇,还是顺利通过,毕业了。
现在回过头来,原来当初最看不起的这个男生,觉悟已经甩了我几条街。
作者谈到,职场人随着工龄和能力的增长,角色可能会在以上4种类型的动物中变换、进化。
其中,主管是你的第一障碍。如果你有能力,他就会强迫你进化成蠢驴(服从又肯苦干的员工),一头拼命苦干却绝无可能得到回报的蠢驴。如果你拒绝进化成蠢驴选择对抗的话,你就会进化成一头野牛(有能力但拒绝服从的员工)。
真正的现实是,蠢驴在职场中的生存空间已经被挤压到了形同于无的地步,他们往往会在第一时间被清除出局。
这其中真正的原因是:同样劳动量的工作价值并不等同。

不说大家也知道,以上四种工作,价值由大到小排序是:面子活》日常工作》垃圾工作》陷阱工作。
也就是你的高管,领导或者主管对工作的关注度越高,为这项工作开的会越多,这项工作的价值就越大。做有价值的工作,必然有升职的可能。
蠢驴之所以最没价值,是因为他们做的工作,大多数是毫无价值的日常工作、垃圾工作、甚至是陷阱工作。
而且公司为了满足蠢驴工作的欲望,还不得不提供大量毫无意义的工作。因为蠢驴不做这些垃圾工作,就没有必要留在公司了。
也就是说,工作只不过是对蠢驴的奖赏。
明明最努力,下场往往最惨。
所以千万不要成为只会埋头干活,不去判断形势的蠢驴。
二.避开垃圾工作
分析自己手中的工作是否为垃圾工作,有以下几个标准。

只要具备上述十大特征中三个以上者,就已经接近垃圾工作这一范围了。具备上述十个特征,五个以上者,就可以确定其为垃圾工作。
对主管来说,这些工作完成与否不涉及大不舍大局,对员工来说,不做这些工作也不会招致过重的惩罚。
避免成为蠢驴,在于如何避开这些垃圾工作,将精力投入到真正有意义的工作中
避不开怎么办呢?使用拖字诀,拖过几次,领导就心知肚明,不敢轻易找你做了。
当然,初入职场的小白就另当别论了,你先度过试用期再说。
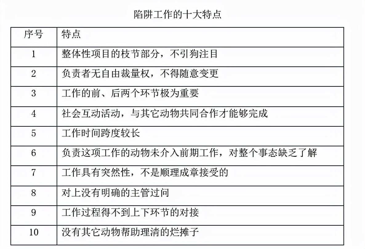
三.避开陷阱工作
陷阱工作也有10个特征:

在企业内部,陷阱工作一般并非刻意而为之,而是分布在被大家都忽略的重要工作流程上的最不起眼的细节上,这部分直接表面上看起来无足轻重,实际上却有可能占据了整改项目80%以上的工作量。
陷阱工作不急,但工作量极大,而且几乎全部是互动性活动,属于那种必须与其他人合作才能完成的工作。有人,就免不了有矛盾,在此环节之前的诸多矛盾将会集中在这一层突然爆发,从而导致庞大的项目整体性失败。
陷阱工作比垃圾工作还要可怕,一旦遇到,下场可能会很难看。一般负责陷阱工作的员工是刚入职,对内部流程不了解的新手,俗称背锅侠。
和垃圾工作一样,如果你手头的工作占以上3条以上,就已经介入了陷阱工作的范围,占5条以上,必定是陷阱工作无疑了。

一旦发现自己卷入了陷阱工作,要及时止损,通过以下方法求救:
1,大声呐喊, 第一时间向高管报告,并保持信息畅通。因为高管一旦知道,就等于帮你承担了一部分责任。最近热播的电视剧《理想之城》的男主夏明,就是这样干的。
2,中途撤离, 找借口说家里有事,需要请假回家处理等等,这个时候就不要担心面子,否则下场更难看。
3,收集证据。 如果实在撤离不了,就要收集证据,该录音录音,该拍照拍照。
最后祝大家都不会遇到陷阱工作!
以上感谢群友涂灵子的建议和心得分享。