商业综合体是指一群建筑,是组合在一起的商业设施,按商圈确定其位置、规模,将多种店铺,写字楼,酒店,会议中心作为一个整体来计划、开发和经营,并且拥有一定规模的停车场。
随着各种类型相同的商业中心的大批量建设,目前,商业综合体建成后交付管理是一项头痛的事,通常会分区片进行管理,同时使用不同的管理系统进行各自的管理。直接导致安防管理效率不高;内部多为公共场所,人流量庞大,对公共设施使用情况很难做到实时跟踪管理。如何做到统一管理、实时在线监管,是综合体面临的一大难题。
如何通过现有项目建成后的数据深度挖掘,是未来增效管理一大亮点。紧急事件如何统一调度支援等多维方式,将给相关管理部门带来全新的使用体验。
本期方案馆为各位分享一份 《海康威视商业综合体综合安防解决方案》 ,设计为解决商业综合体安全管理实时有效监管与控制,最大限度的提升商业综合体的日常安全管理水平。
本期方案免费*载下**:
海康威视商业综合体安防监控解决方案_智能化建筑方案_河姆渡方案馆
可复制到浏览器打开:https://www.homedo.com/stat2/Adv/?utm_source=toutiao&utm_medium=fanganguan&utm_term=fag&utm_content=&utm_campaign=&url=https://solution.homedo.com/solutions/detail/636887218861424640.html
总体构架
在商业综合体搭建的子系统主要是视频监控子系统、门禁子系统、停车管理子系统、报警子系统。

视频监控子系统
系统采用高清视频监控技术,实现视频图像信息的高清采集、高清编码、高清传输、高清存储、高清显示;系统基于IP网络传输技术,提供视频质量诊断等智能分析技术,实现全网调度、管理及智能化应用,为用户提供一套“高清化、网络化、智能化”的视频图像监控系统,满足用户在视频图像业务应用中日益迫切的需求。

前端摄像机选型原则:

门禁管理系统设计
门禁管理系统采用TCP/IP相结合的方式组建网络,可通过admin划分VLAN的方式配置专网域,实现系统的网络接入与系统数据交互,其系统组成架构如下图如示:

电梯控制系统
电梯控制系统用于实现电梯楼层权限控制,保证电梯使用安全。主要包括:特定楼层访问权限控制,楼层常开时段设定,公共楼层设定,假日配置,报警上传与展示,刷卡记录查询等。

在线巡查系统
系统主要针对保安巡逻人员的工作进行监督和管理,根据各建筑的整体布局情况设置在线巡更点,通过设置合理的巡更回路,在巡更管理系统的主机上完成巡更运动状态的监督和记录,并能在发生意外情况时及时报警。

消费子系统
在餐厅、便利店、休闲区等消费场所,设置消费终端机,消费点数量可视需要(综合考虑人数等因素)进行调整。系统采用非接触式IC卡作为人员消费识别介质,结合不同场所的消费机具,配合系统管理软件,实现各项消费管理功能。
消费子系统主要由发卡机、消费终端机、消费管理软件等组成,其系统架构示意图如下:

访客管理系统
访客子系统主要由访客一体机、管理终端、综合管理平台组成,并可与门禁子系统、人员通道子系统、梯控子系统进行整合,对访客身份进行有效确认,并管控访客的进出区域。

考勤管理系统
考勤系统架设在一卡通系统管理平台之上,通过一卡通平台实现与数据库的数据交互,包括人员资料、卡片资料、刷卡数据等多种资料。该系统内硬件的设置及权限的发放由考勤管理软件完成,系统内人员的卡片发放等卡的管理工作,由一卡通管理中心(发卡中心)统一发放。考勤系统可根据员工的上班情况为餐厅提供就餐人员数据,根据实际上班人员情况进行合理配餐,实现节约用餐机制。系统架构如下图所示:

停车场管理系统设计
停车场出入口管理和收费部分
车辆出入口控制系统由前端系统、传输系统、中心系统组成,实现对车辆的24小时全天候监控覆盖,记录所有通行车辆,自动抓拍、记录、传输和处理,同时系统还能完成车牌与车主信息管理等功能。

诱导、反向寻车部分
诱导部分主要由:数据采集模块(包括车位监控相机、车位引导灯等)、中央控制模块(包括多路视频终端、中心服务器等)、数据库服务器、信息发布模块(包括室内引导屏、一体化终端查询机等)组成。

报警子系统
报警子系统由前端、报警主机及辅助设备、传输网络和综合管理平台组成。整体的系统架构示意图如下:

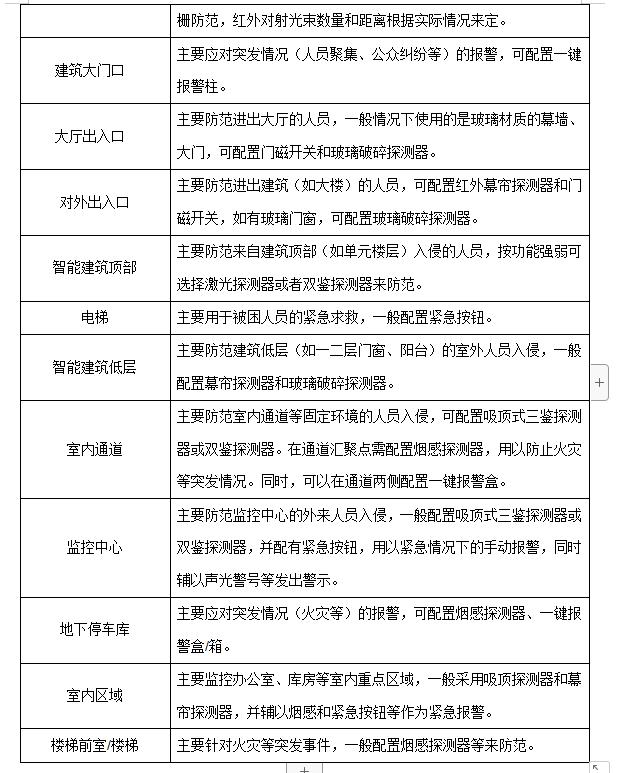
前端布点设计

监控中心设计
监控中心包含控制子系统、显示子系统、存储子系统等。
监控中心系统架构图如下所示:

解码系统架构的参考图如下:

网络设计
根据本次监控系统的整体构架及商业综合体实地情况,对于不同场合、不同的传输距离,选择不同的传输方式。
1) 室外场所一般距离监控中心较远,且因对监控中心信号有防雷的要求,宜选用光纤传输方式传输信号,有效地避免了视频信号受到雷击和静电的干扰和破坏,确保视频信号稳定可靠的采集和传输;
2) 由于本次视频监控系统采用纯网络架构,因此室内的监控点只需通过网线接入到就近弱电室的接入交换机上,距离超出一百米的则可考虑采用光纤传输。
3) 当必须穿越复杂电磁环境时(如附 件有大功率电动机)时,建议采用光纤传输方式。
本期方案免费*载下**:
海康威视商业综合体安防监控解决方案_智能化建筑方案_河姆渡方案馆