中国有很多历史文化,都被现在的科技所打败了,随着科学的进步,这些老一辈的文化,即将淡出了年轻人的视野,一度达到失传的阶段了。
今天我们要说的老一辈的文化,可能部分老年人非常的熟悉,不过现在使用它的人,并不是很多。部分年轻人压根就不知道这个东西,更不要说是学习这个东西了。
算盘,在以前的旧社会,可谓是神一样的存在,小卖部、药房、会计等等,算盘都是无不可少的计算工具。可是现在几乎都看不到算盘的影子了。年轻人直呼,算盘的学习实在是太难了。
这是科技的进步了?还是文化的传承出现了问题,总之算盘这项非物质文化遗产,即将进入到失传的阶段了。若干年后,当有人再次提起算盘的时候,可能很多人都不知道了。
为了让中国的这项非物质文化遗产得到传播,同时也能勾起一代人的美好回忆,所以就利用这个机会,让我们一起重温一下我国的算盘文化。

算盘的起源
算盘起源于中国,距今已经有2600年的历史了,是中国古代的一项重要的发明。
是中国在古代使用算筹的基础上发明的,算盘是在阿拉伯数字出现前全世界使用最广泛的计算工具了。

关于算盘的来历,我们可以追溯到汉末时期,刘洪发明的。在当时那个年代,算盘并不叫现在这个名字,而是叫做“算板”。

古代的人非常的聪明,他们将10个珠子串在一起,放入框内,然后通过波动算珠的形式,进行运算。其实当时的算板就是全盘的前身了。
据最早的史料记载,在东汉末年,数学家徐岳在《数术纪遗》记载“珠算控带四时,经纬三才”。由此可见在那个时候,已经是出现了珠算了。
细心的网友可能还发现了,在张择瑞《清明上河图》中,就画有算盘,也就是说在北宋以及北宋以前算盘已经是我国普遍使用的计算工具了。
由此可见,算盘在我国的古代使用还是相当的流行,我记得在我当初上小学的时候,还有算盘课,每个学生都背上家里的算盘,开始认真的学习。
后来不知道怎么了,算盘课就直接取消了,以至于现在的算盘,在00后眼中,已经变成了陌生的东西了,更不要说传承了。

历史文化的产物即将失传了。2600多年的文化,难道就要在此终结了吗?
算盘的使用
现在很多人,可能当初和我一样,都学习过算盘,不过可能时间久了以后,都已经忘记了,今天我就代表大家,一起重温一下当年的算盘。
希望我国古代这些文化,不要在此得到失传。寻找社会主义接班人。让中国的算盘文化源远流长。
现在我们的所见的算盘,都是在以前经过多次改良之后的产物了。所有的算盘外形都是一样的,只不过在材质上面,可能就会有很大的差别。

整个算盘可以分五个部分:上珠、下珠、档、梁、框。
在算盘上面,上面一个珠子代表“5”。下面一个珠子代表“1”。
在使用之前,先要在算盘上标记号“个位”“十位”“百位”“千位”等等。方便自己运算时能够正确的读数。
其实算盘的使用,也是彰显了我国古代人的智慧,虽然至今已经有2600多年的文化了,但放在今天还是照样能够使用的。
一个能够熟练掌握并使用算盘的人,运算的速度不比现在的计算器慢,很多时候甚至都能超越现在的计算器。

其实算盘的使用说难也难,说简单也非常的简单。
不管是加减乘除,都是有口诀在里面的,只要了学会了这些口诀,并能够熟练的掌握,在今后的生活中,多加的练习。一定会有不菲的收获。
算盘的加法该怎么计算呢?
这里面主要分四种方式,分别是直加、满五加、进十加、破五进十加。
直加: 这个很简单,在本数位上能直接加上所要加的数。
满五加: 2个数字相加之和大于5但小于10。当被加数已占用一部分下珠,再加上小于5的数,本档位的下珠不够用,要拨上珠靠梁,把多余的数字。从下梁减去。
口诀就是:一下五去四、二下五去三、三下五去二、四下五去一。
进十加: 两数相加和满10或者大于10。本档位的上下注不够用了,就要进位了,由之前的个位进位到十位。
口诀:一去九进一、二去八进一、三去七进一、四去六进一等等。
破五进十加: 在本档位上已经有上珠靠梁,(最小数为5)在加上6以上的数字。和数就超过了10。把应加的数字凑成10,的数在本档内又没有直接减去的算珠,还要与“破五减”联系在一起做。
口诀:六上一去五进一、七上二去五进一、八上三去五进一等等。

算盘减法计算
算盘减法的计算思维正好和加法是相反的,也是分了四种类型
直减口诀:一下一、二下二、三下三等等
破五减:一上四去五、二上三去五、三上二去五、四上一去五。
退位减:一退一还九、二退一还八、*退三**一还七、四退一还六等等
退十补五减:六退一还五去一、七退一还五去二、八退一还五去三、九退一还五去四。
只要能熟练掌握这些口诀,就可以做多位数的减法了。

算盘乘法计算
算盘的乘法计算,其实是所有运算中,最简单的了。
只要记住小学生的乘法口诀,并且能在算盘上熟练表示数字,就可以了。

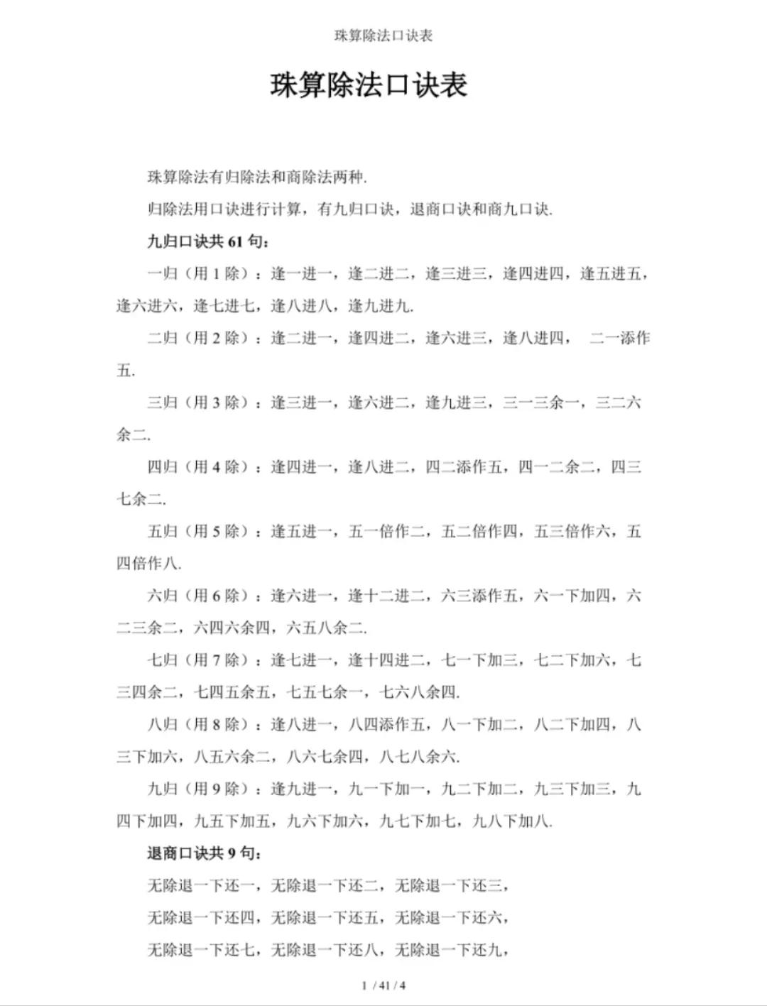
算盘除法计算
算盘的除法计算,可以是最难掌握的,除法是建立在乘法口诀反用的基础之上的。只要掌握了除法的运算,并把加减乘除融会贯通结合在一起使用,就能达到事半功倍的效果。
具体的口诀,以图片的形式,呈现给每一个人,要是感兴趣的人,可以用心学习学习,让中国的传统文化能够流传下去。

最后,我想说,算盘文化已经在中国流传了千余年历史了,这里面蕴含在古代人的智慧的结晶,在科技发达的今天,算盘依旧是可以正常使用的。
只不过现在会使用算盘的人的实在是太少了,这样下去的话,中国的历史传统的文化可能就会得到失传。还希望对中国传统文化感兴趣的人,能够将中国算盘文化能够一直传承下去。