去年有一次深夜凌晨无法安眠,准备出去吃点东西好睡觉,走到小区街道上,星星散散的门店里,有一家绝味鸭脖,依然有人持续购买,络绎不绝,时不时有美团外卖的订单,当时就很纳闷,绝味鸭脖这么火?半夜还有人来买这个?这样的好奇,在今天的调研中得以解答。

一、绝味鸭脖的基本面如何,行业地位如何?
绝味鸭脖公司成立于2005年,主要专注于以鸭脖为主线,其他卤制食品为周边的休闲卤制食品,集开发,生产和销售于一体。并 通过“以直营连锁为引导、加盟连锁为主体”的方式进行标准化的门店运营管理,其经营方式的优势,加盟为主体,输出品牌与标准化管理,让绝味鸭脖在十几年的经营中,以10954 家门店迅速超越同行,实现全国市场占有率最高的卤制品企业。

2019年营业额达到51.72亿,同比增速18.41%;净利润8.01亿,同比增速25.06%。 作为休闲卤制品连锁龙头企业,拥有鲜货产品和包装产品两大产品群,鲜活产品营收占比超过95%,其中禽类制品贡献最大,营收占比79.91%,蔬菜占比10.81%,畜类占比8.93%。

从2013年起至今,公司营收和净利润也一直保持着高速的成长步伐,高盈利+高周转带来亮眼的ROE。13~19年公司营收复合增速达10.8%,净利润复合增速达19.3%。同时公司ROE水平亮眼,19年ROE为21.11%,远高于可比公司周黑鸭,煌上煌, 高ROE主要来源于公司的高资产周转率,以及优秀的盈利能力。

从上方的数据整理中,不难发现, 绝味在行业中,其业绩规模都是占据行业之首,虽然在毛利率上略有劣势,但是净利率很高,且在销售和管理上的成本控制都强于周黑鸭,煌上煌。 在高周转和高盈利的驱动下,核心ROE指标也超越同行,说明其综合盈利能力强于同行其他竞争对手。 所以无论从门店数量的市场占有率,还是收入规模盈利能力,品牌知名度上,绝味都是卤制品行业的绝对龙头。
二、对比同业,完胜同行的核心因素到底是什么?
我们知道绝味鸭脖是成立于2005年,并非行业的先进者,成立时间晚于周黑鸭,煌上煌等竞争对手,但是发展至今,无论是门店覆盖规模,或者是销售规模都是绝对化的领先。而 对于以门店销售的消费品而言,规模的拓张不是最终的价值实现,而是在公司多方面综合维度精细化运作的集中反映。 那么我们试图从几个阶段中,找到关键的根本因素,让我们更加了解这家企业,为何如此优秀。
加盟优势+平价策略+管理能力+供应链系统,为绝味稳步发展的核心,前两者是市场拓张的保证,后两者是长久业绩生存的保障。
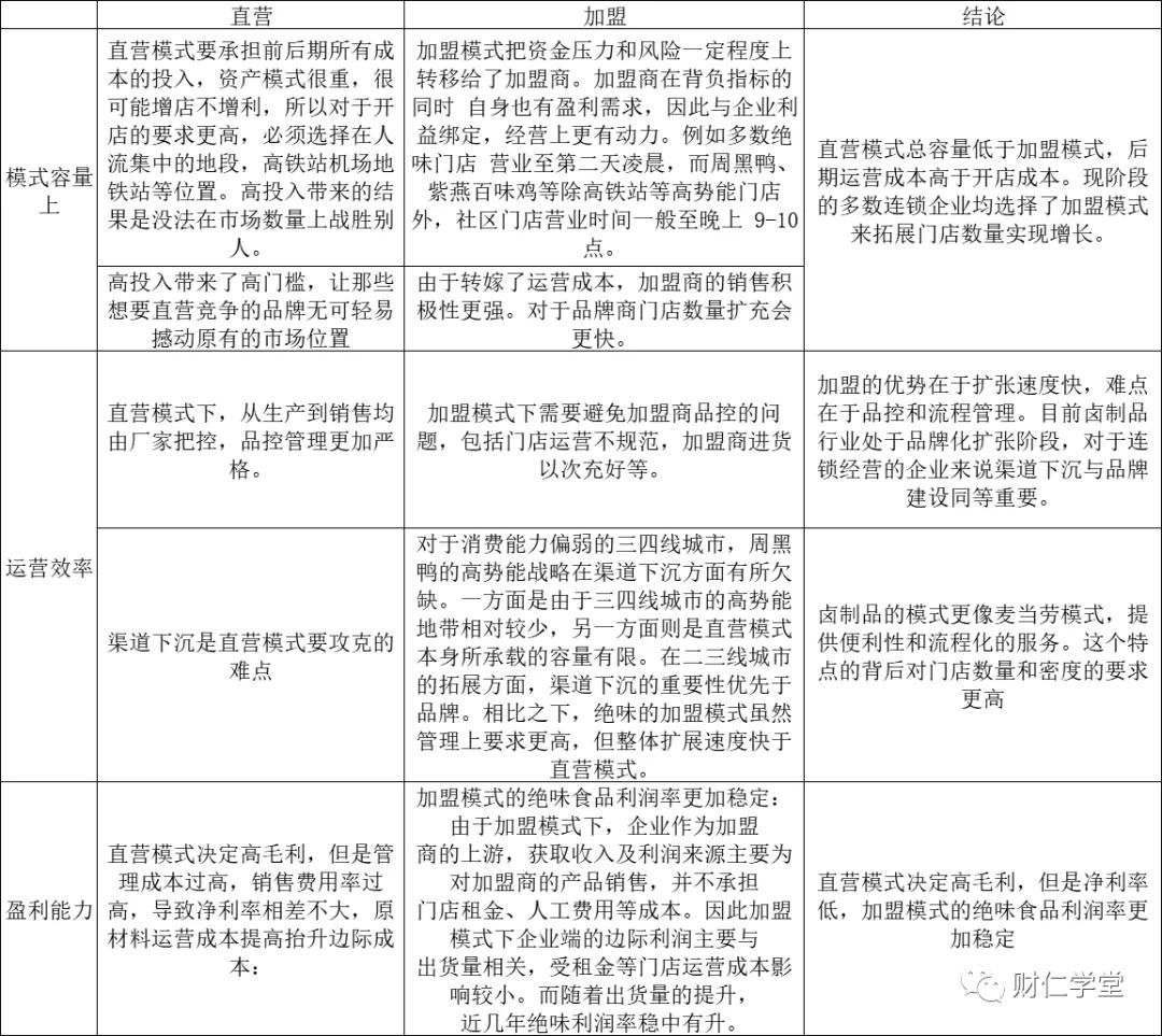
1、加盟和直营的区别与优劣,加盟模式直接决定了市场体量
行业两种主要连锁经营模式,直营与加盟,卤制食品连锁企业主要销售渠道在于线下门店,而门店的经营模式又分为直营和 特许加盟两种。纵观行业内卤制品企业的加盟模式及门店结构不尽相同:绝味食 品门店以加盟为主,而周黑鸭、紫燕百味鸡门店以直营为主,煌上煌及久久丫则 是加盟和直营相结合。

直营与加盟模式在企业发展的不同阶段带来的收益也有所不同,加盟模式有助于快速攫取市场份额,而直营模式则有助于规范品控、塑造强品牌,但总容量方面势必低于加盟模式。

加盟与直营的优劣,在市场快速占有的速度上,明显加盟更快,绝味这么多年,在全国各地的占有量,渠道下沉等等,更得益于这个“以直营连锁为引导、加盟连锁为主体”方针策略,以及2008年确立“跑马圈地,饱和开店”的经营战略方向。 但是加盟模式的品控与高利润率就需要对产品和渠道管理提出极高的要求,而绝味更是很早就意识到这个问题。
加盟最大的难点在于管理和供应链。由于加盟门店的所有权归属于加盟商,其经营管理很大程度上受到加盟商的影响,尽管公司有严格的加盟店管理制度,但面对三千多个加盟商,万余家加盟店这样庞大的体量, 如何确保加盟门店能够提供标准化、高品质的产品和服务?维护好品牌的声誉?此外,绝味门店遍布全国,公司如何在实现产品的每日冷链配送以外,最大程度保证供应链运行的整体效率,降低配送成本?这些均是采取加盟模式对公司的挑战。 经过数年的验证,公司稳定的单店收入、持续的门店扩张速度是其卓越的管理水平、完善的供应链体系的最好体现。
以上这几个问题我们放在下面环节逐一解答。
2、规模优势背后更是管理能力+完善的供应链体系的综合实力。
首先我们来梳理一下在绝味历年来的发展过程,几个关键性节点的事件,体现管理层每次决策的前瞻性:
2008年携手美国冷链巨头英格索兰,导入全程冷链系统,保证产品的品质化输出。同时2010年便开始信息化的建设,提高管理效率,接入德国SAP公司,导入SAP-ERP系统,2013年通过注资内蒙古赛飞亚农业科技发展股份有限公司,进入上游产业链,横向整合产品,实施多品牌,多渠道运营战略,纵向整合产品,打造产,供,销一体化全产业链。 2016年O2O+自动化工厂,成立绝味北京数字营销公司,全面推广绝味O2O,年底线上会员数突破1000万人 ,4月,第一个自动化工厂-湖南阿瑞工厂投产,8月与日本船井综研开启战略合作关系,全面梳理和提升绝味供应链体系。

对比一下,绝味在规模效应下单吨成本和费用率具备显著优势,公司盈利能力突出。2019 年公司营业利润率达19.45%,远高于周黑鸭的 14.13%、煌上煌的 12.46%,盈利能力突出。主要系规模效应下,公司的单吨成本仅周黑鸭的 70%,且随着规模的扩大,相对单吨成本持续改善。此外,管理和销售费用摊薄,两费率相比同样采取加盟模式为主的煌上煌具有 10% 左右的优势。管理与销售费用率的双向突出,更加突出了绝味在公司管理上的绝对化优势,无论是直营还是同为加盟的煌上煌都做不到这样的成本控制,可见管理层下足了功夫。
而无论是门店端的客单数,还是公司突出的盈利能力,最终都落脚到好品牌、好产品、稳质量、高 效率配送和运营等方面,这些都离不开公司卓越的管理能力和完善的供应链体系。

通过加盟商的管理机制充分激发加盟商的能动性。
公司13年在全国建立了加盟商委员会,目 前共有四级分会,从全国委、片区委、分委会到战区委,每个战区委对应 80 个左右加盟店,30 个左右加盟商,小而美的战区委加盟商自治团队,更有利于加盟商之间的经验交流、资源共享以及加盟商与公司的沟通 ,也能鼓励更多加盟商参与到加委会的运营中,激发其主观能动性进行加盟商之间的自监管,最大程度地保证公司加盟商队伍的稳定和有效运作。

(全国加盟商委员会架构)

(加盟商门店刷选和管理流程)
通过门店巡视、门店评级、处罚甚至是淘汰措施从监管层面规范加盟商行为。
大加盟商趋势体现公司与加盟商之间的紧密合作,也能够提高加盟商质量,进一步绑定加盟商与公司利益。 加盟模式下,如何保障加盟门店端能够提供高质量的产品和服务? 其中一个重要的步骤是对加盟商进行筛选, 从经验、能力、实力、理念、店铺资源和合作意愿六个维度优选出合适的加盟商。过去六年,绝味前五大加盟商收入复合增速 19%,其收入占比不断提升,涌现出几家近百 店规模的大加盟商。
我们认为大加盟商趋势: 1)首先是对公司在加盟商管理方面的肯定,体现出了公司在成长过程中,与供应商分享利润、共同成长过程中所积累的加盟商信任。2)有助于公司 进一步严控加盟商质量,精选优质的现有加盟商新开门店。3)通过深度绑定加盟商和公司利益, 统一两者之间的诉求,进一步增强加盟商的主人翁精神,有助于维护好绝味的产品质量和品牌。
供应链体系完善,保障产品高效供应:

(SAP系统建立了全产业链的信息管理体系)
SAP-ERP 系统和 RMS(零售终端管理)系统布局,打通全产业链数据管理。 绝味是业内首家全面屏 入 SAP-ERP 信息管理系统的企业,耗时三年,于2013 年实现覆盖所有工厂,打通采购、仓储、 生产、配送、门店销售全产业链的信息管理。后又逐步完成RMS 信息化建设,用于工厂原材料制成品及门店销售情况的追溯,覆盖所有产品。全产业链信息系统平台为公司的可持续发展提供了强有力的支持。
26 个生产基地,20 余万吨产能(包含在建),实现冷链日配,有效保障万余家门店的产品供应。公司以 26 个生产型分子公司作为生产基地,以最优冷链配送距离 300km 作为辐射半径,采取门店每日报量、公司每日集中生产和每日物流配送的销售报单模式,GPS 和温控器全程监控专用物流车温度及行车路线,将最优的产品投放市场,实现高效+低成本的配送,为公司门店的快速扩张提供了坚实的供应保障。

(单位运输费用对比)
管理和供应链随着规模的扩大日益完善,相辅相成。供应链日配更便于门店端进出货管理,也能 够最大程度保证产品新鲜度,减少了公司层面的管理成本,使得门店端更加标准化、高质量;管理得好,区域内开店增加,能够提高供应链配送的效率。
3、平价策略让渠道下沉更有竞争力,使其单店盈利能力提供了绝对保障

门店数量,尤其是加盟门店数量扩张是公司规模快速增长的最主要驱动因素。公司加盟渠道营收 占比基本都在 90%以上,其中 2018 年加盟渠道销售额达 39.6 亿元,占营业总收入的 90.7%。将 加盟渠道销售收入进行连环替代拆解,得到加盟销售的增长主要来源于加盟门店数量的拓张,其贡 献了加盟销售增长的 80%,也就是说 收入增长的主要驱动力是加盟门店数量的增加。
而门店稳定增长的核心驱动来自什么呢? 加盟模式和平价策略。
加盟模式的好处在前面已经做过详细的优劣分解,结论就是:1、蓝海市场,2、标准化程度高,3、产品差异性有限,4、即时消费品属性。复合这4个条件,就是适合企业加盟的重要要素。对于品牌商来说,加盟方式为自身节省了开发市场的成本,以及激发了市场的能动性,风险共担。

(对比周黑鸭与绝味的价格带)

(对比周黑鸭与绝味的城市主要分布)
典型的农村包围城市策略。 而区别于周黑鸭等其他竞争对手的高价定位,周黑鸭走的平民低价策略。绝味定位大众消费,客单价在 30 元左右, 相比于周黑鸭客单价 60 元以上的中高端定位,消费者受众来得更广,下沉到低线城市仍能保障一 定数量的客群。因而,不同于周黑鸭门店主要集中在一线、新一线城市,在平价定位下,绝味的销售市场更大,其门店分布也更为均匀,渠道下沉动力更足。
平价策略更打开了市场销售过程的价格接受度,更为单店盈利提供了一定的保障,同时正向地刺激了加盟商的投资回报预期。单店的盈利能力,才是加盟商关注的根本。
通过加盟撬动门店数量,是公司在十余年间快速发展,弯道超车成为业内第一大企业的主要原因, 而加盟商持续新开门店的根本动能来自于有吸引力的投资期望回报。加盟商选择加盟开店生意之 前, 通常会考虑加盟品牌的影响力、企业对加盟商的支持和协助、前期投入金额、单店盈利能力等因素,其中最根本的还是投资开店的期望回报,只有当期望回报为正,且具备一定吸引力,才能够源源不断的吸引加盟商新开门店。

(绝味单店投入产出模型)
通过拆解加盟单店模型(一线城市社区店),我们认为:
1) 加盟商平均回收期在 12 个月左右,加盟绝味门店从平均意义来看,是一门快速回本的好生意; 2)单店的盈亏平衡点为月营业额 4.77 万元,对应出厂口径单店月收入(按照毛利率 58%计)为 2.77 万元,根据 13-15 年不同势能门店收入分布的数据推算,单店月收入(出厂口径)在 3 万元以下的门 店数量不超过 1/3。考虑到低线城市房租、员工工资等可变成本更低,实际亏损门店数量应该远低 于 1/3,也就是说,加盟绝味门店获利概率极大。3)加盟绝味门店的一次性投资额在 10 万元(不含房屋租金)左右,相比于其他知名加盟品牌(如 一点点前期投入近百万),资金准入门槛低,更适合一般创业者加盟做生意。4)因此, 从加盟商角度来看,加盟绝味的前期投入相对较低,单店期望回报高,投资具有吸引力。这也正符合了公司始终坚守的加盟商获利的发展理念,这是公司持续吸引加盟商开新店,拓张规模,稳步发展的基础 。
4、产品口味——研发能力,产品布局如何?
公司主营业务为休闲卤制食品的开发、生产和销售形成了“以卤制鸭副产品等卤 制肉食为主,卤制素食、包装产品、礼品产品等为辅”的近 200 个品种的丰富产品组合,并形成了鲜货、包装两大产品群。其中鲜货产品包括“招牌风味”、“黑鸭风味”、“酱鸭风味”、“五香风味”、“藤椒风味”等系列;包装产品包括“简装 系列”、“精装系列”、“礼品系列”等系列。根据电商数据显示,目前公司散装价格与煌上煌持平,MAP 锁鲜装产品略与周黑鸭价格持平(MAP 装暂不考虑活动折让)。 由于周黑鸭并无散装产品,因此整体产品均价高于绝味及煌上煌。另外,在口感上,绝味鸭脖、煌上煌以香辣、鲜辣为主,周黑鸭则以甜辣为主。我们认为不同口味对部分消费者存在因口感上的偏好影响购买偏好,但整体影响非常有限。
三、行业空间有多大与消费趋势
绝味所处的行业为休闲食品行业下的卤制品行业,随着城镇居民生活节奏的加快, 消费、饮食习惯也有所改变,休闲食品迎来良好的发展契机。作为休闲食品的重要分支,卤制品不仅口味多样、风味浓郁,同时也是受众群体非常广阔的传统中 式美食,潜在消费者数量及人均消费量均有广阔的空间。
千亿规模的大生意,成长看增速以及集中度双提升
在休闲食品行业中,卤制品行业增长最快,已经历了从区域性到全国四个发展阶段。随着国内经济的发展和消费水平的提高以及消费人群的增长,城镇化推动休闲消费场景增多,消费者对于休闲食品数量和品质的需求不断增长。在众多休闲零食品类中,休闲卤制品销售额占比虽然较低,仅 8%~9%左右,但其增速最快,2010 年到 2018 年 CAGR 达 18.6%。

(休闲卤制品市场空间及增速)
卤制食品历史悠久,早在《史书》中就有关于卤制品的记载,是以鸡、鸭、猪、蔬菜、豆制品等为 主要原料,根据当地饮食习惯和特点,加入姜、蒜、盐、醋、辣椒等调味料及香辛料进行调味,用 水加热煮制而成的卤制品。现代卤制品行业从上世纪八十年代起步,经历了四轮发展历程,由传统手工作坊发展到规模化生产,区域性龙头品牌逐步扩张全国形成全国优势性品牌。

目前,我国休闲卤制品行业集中度偏低,城市化倒逼供给端出清+龙头规模优势壁垒,连锁化龙头仍有较大市场整合空间。根据 Frost&Sullivan 数据,2016 年卤制品行业 CR10 仅为 23.7%,CR4 为 20%, 其中两大龙头企业绝味食品/周黑鸭分别为 7.4%/6.8%,市场较为分散,龙头整合空间仍大。

(卤制品市占率对比)

(品牌化,与非品牌化的零售值比较趋势)
我们认为:(1)一方面随着消费者品牌意识的增强和行业监管的日趋严格,新进入的小作坊和夫妻老店缺乏品牌效应,同时城市化推进带动传统菜市场逐步出清,倒逼供给端夫妻小店退出市 肠(参考冷鲜肉与热鲜肉);(2)连锁企业在生产基地、销售渠道的建设上难打破龙头已有规模效应产生的壁垒,新进入者或单体夫妻小店难以和现存龙头企业抗衡。且随着行业品牌化趋势的发展,品牌企业的销售占比将不断增大,行业集中度有望继续提升。

卤制品的消费趋势,在麻辣口味的主体下,越来越多的年轻人更加喜欢这样的方式,能让人立刻刺激神经又上瘾,原有经营出售方式是门店经营,因为没法长期保存,导致只能在小区社区半径内提供消费服务。

同时,绝味和周黑鸭都在消费场景纵向拓展,从佐餐菜肴拓宽为休闲食品。除品类拓展外,卤制品行业不断尝试将产品定位由佐餐变为休闲零食,增加食用场景。
生产端方面,周黑鸭、 绝味与煌上煌均推出了更加易于储存和运输的 MAP(气调包装)产品,相比于散装鲜货的保质期延长至 5-8 天,以增加电商等渠道的销售收入。而在宣传方面, 均冠以“小吃”字样,同时在品宣文案上推广更多的食用场景。这样的探索,会逐步增加整体行业的市场空间。
四、绝味的成长空间在哪里与未来的估值空间
关键性事件: 2019年绝味高层将公司的营销策略从“跑马圈地,饱和开店”升级为“深度覆盖,渠道深耕”
从近几年的不断发展和探索,绝味通过构建有效的加盟商管理体系,通过门店拓展广铺渠道,形成了一套独有的“绝味模式”。根据公司中期目标,每年计划开 800-1200 家门店,最终门店数量全国 20,000 家左右。 因此,每年门店数量的增长叠加同店销售收入的增长能够为公司带来稳定的收入和利润增长。若探讨绝味食品的成长空间,我们认为可以从三个角度去观察,即: 1、全国可铺设门店数量上限;2、毛利率增长,利润仍有空间。3、加盟商门店盈利情况。
1、短期开店数量稳定:公司短期开店数量稳步推进,2019 年绝味食品新开门店数量 已达 1039 家,处在计划开店数量之内。2020 年上半年实现加速开店,净增门店 数量 1104 家。
长期开店空间广阔:目前绝味的一线城市门店相对较为饱和。根据大众点评数据 统计,截至 2018 年底北上广深津的开店数量超过 1700 家,单个城市开店数量均 超过 300 家(其中上海最多,为 503 家)。
根据调研情况, 绝味对开店空间预期仍然较为乐观,例如公司计划在大本营长沙开店达 600 家(长期目标)。我们随机选取几个城市样本作为代表:目前上海地区(一线城市)已开店数量超过 400 家,杭州地区(二线发达城市)开店数量 300 家,济南地区(二线城市)开店数量140 家,镇江地区(三四线城市)开店数量 22 家。
若按照中国城市结构划分,目前我国共有 338 个地级以上城市,其中 4 个一线城市(北上广深),15 个二线发达城市,30 个二线城市,70 个三线城市,219 个四五线城市。目前公司一线城市中,上海/北京/广州等城市城市单店覆盖人数约 6-7 万人,仍有开店空间。我们抽取了部分一二线城市进行测算,若 按照一、二线城市分别为 4/3 万人/每家店估算,上海、北京、广州等一线城市仍有 45-75%的增长空间,天津/成都/苏州 等二线城市仍有 14-73%的增长空间。

(门店空间抽样测算)
根据测算,若分别按照 500/300/200/50/30家门店进行保守测算,开店空间超过 22000 家。长期门店成长空间较为广阔。

2、结构性提升叠加单品毛利率增长,利润仍有提升空间
高毛利率的禽类产品未来更吃香。公司营收 95%以上来自鲜货类产品,而鲜货类产品中禽类制品 毛利率最高,其次是蔬菜产品,再次是畜类,2019 年三者毛利率分别为 34.10%、30.88%、20.92%。其中更高毛利的禽类制品和蔬菜产品营收保持稳健增长,2019 年增速分别为 15.31%、19.54%, 未来结构性毛利率有望进一步提升。

(鲜货类产品毛利率比较)

(鲜货类产品营收增速情况)
单品毛利率仍有提升空间。从价格端看,虽然绝味门店多数为社区门店(占比约 90%),消费者价格敏感度较高,但近 5 年绝味单价一直保持增长,且未对销量产生影响。短期看 ,绝味门店每 2-5 年升级一次,可通过提升包装和产品结构来间接提价; 长期看 ,随着人均收入提高,消费升级 的背景下价格仍有一定的上升空间,预计未来五年价格仍能保持 5%的小幅增长。

(6年来单价及增速情况)

(6年来销量及增速)
从成本端看,随采购量加大话语权进一步增强,费用率有望继续下降。公司采购量大,议价能力 强,且安全库存较多,有一定能力化解成本波动压力。随着公司门店数量更多、销售网络更加密集, 管理和供应链协同效应增强,两费率仍有下降空间。(管理费用率,销售费用率)

(10年来销售费用率对比)

(10年来管理费用率对比)
4、估值情况与综合评价
看过去,公司业绩成长力及增长稳定性均处于行业领先水平,近几年消费品行业之所以获得资金更大青睐,核心来源于两方面, 一是业绩成长力, 其二是增长确定性&稳定性。

看当前,我们认为整体食品板块估值或处于历史相对高位,存在一定估值调整风险,但从公司角度看,我们认为从两方面看,绝味估值水平在行业中不属于较高水平,相比其他细分龙头仍有一定差距.
看未来,根据多家机构预测,未来的成长性将来自以下几个盈利方向:
1、 收入预测:预测 20-22 年每年净新增加盟店 1000 家,直营店 10 家,门店单价每年提升 3%, 加盟店门店销量每年提升 2%,直营店门店销量每年提升 10%,假设一季度销量受疫情影响 下降 10%,二到四季度不受影响,对 20 年单店销量做对应调整。根据上述预测,20-22 年加 盟门店收入增长率为 11.9%/13.9%/13.2%,直营门店收入增长率为 19.9%/22.2%/21.6%,公 司总收入增长率为 12.3%/14.3%/13.7%。
2、 成本和毛利率:由于鸭的出栏量有所增加(19 年“非瘟”刺激家禽业扩张)叠加疫情影响需求下降,预计 20 年毛鸭价格有所下降,后随着控产和需求恢复,预计 21-22 年价格不变,综合来看预测20-22 年毛鸭价格变化 -10%/0%/2% , 对应得到鲜货类毛利率 35.2%/36.1%/36.4%;加盟商管理及其他业务毛利率假设为 96.3%/30%不变。
3、 期间费用率 :预 测 公 四 20-22 年销售费用率为 8.3%/8.4%/8.5% ,管理费用率6.2%/6.1%/5.9%。
4、 公司20-22 年的所得税率维持 25.3%。

由于公司加盟店拓张模式下公司规模利润仍有较大上行空间,多家机构预测2020年EPS1.52元,选取同为卤制品行业公司煌上煌、周黑鸭为可比公司,除此以外,来伊份, 良品铺子,盐津铺子,洽洽食品均为休闲零食行业公司,且以线下渠道为主(来伊份/良品铺子以 线下门店销售为主),与公司休闲卤制品赛道相似,渠道重点重叠度高。做个简单的横向对比。

对比发现根据行业估值均值54.9来看,目前绝味动态市盈率54.48不算很高。综合来看,回顾绝望几段发展历程,从2005~2007年:全国化拓展+加盟模式确立,到2008~2009年公司正式创立+导入全程冷链系统,以及2010~2014年 信息化整理+产业整合 ,以及近几年2016至今,O2O线上线下打通 数字化营销通道 +海外拓张+登陆上海证券交易所。 每一步的战略决策,都能看出这家公司,在紧跟随时代主题与行业节奏,随市场而调整,且目前收获这样的行业地位,离不开其背后优秀的管理层。
绝味在2011年就成立了四家员工持股平台, 核心员工,供应商,加盟商等出资入股该持股平台,绑定多方利益 ,经过多次增资、股权转让,目前创始人戴 文军先生通过聚成投资等四家持股平台间接控制公司近 50%的股份,为公司实际控制人。

高管多医药行业市场部出身,转向食品行业后业内深耕,任职时间较长,对公司忠诚度高。公司 高管戴文君先生、陈更先生、彭刚毅先生等人均从医药行业出身,拥有较好的市场开拓和管理经验。 转向食品行业后,长期在公司任职,如董事陈更先生、副总经理刘全胜先生等高管从 2012 年开始任职,至今已在绝味工作 8 年,对公司战略把握精准,运营经验丰富。

管理层持股,核心员工,加盟商,供应商多方利益绑定,利益一致 ,企业文化“脚踏实地,志存高远”,以及优秀的高管团队,在这样管理层手上,小鸭脖,大事业,随着市场集中度的提升,有望创造更大的市场份额,其核心优势,单店盈利能力的持续提升+门店数量的持续上涨+规模效应下的管理成本下降+高毛利品类的尝试,都是绝味业绩表现的机会,所以,作为致力于打造美食平台的绝味,未来可期。