
各展馆主要看点
①A馆, 也称“国际特色农产品馆”,主要展出国际与国内的特色农产品。馆内分别设有法国、俄罗斯、韩国、越南、马来西亚、印度尼西亚、西班牙、格鲁吉亚、巴基斯坦、泰国、新加坡、阿联酋等12个国家展厅和国内省市县参展商展厅。参展农产品主要呈现国际化、精品化、品牌化,体现品质优秀、特色鲜明。



A馆门前,也是游客观光拍照主要场所。

②西区“主题狂欢乐园:”西区广场舞台坐落在A馆对过,是草莓博览园内两座“主题狂欢乐园”场地之一,主办北京市各区和昌平乡镇及各省市旅游与农业特色产品推介主题日活动、相关单位主题日活动。
3月24日,昌平流村镇文艺演出专场。




③B馆, 也称“多彩农业馆”,位于西区紧靠廊桥,由连栋温室构建,馆内设有:百卉含福、麦香四溢、油彩工坊、竹韵清风、甜蜜糖城、爱上昌平等六大主题馆。

百卉含福:以中国花卉为载体,呈现花卉在科技、文化、生活中的广泛应用,展示当今我国花卉生活的幸福多彩,喜庆祥和。
麦香四溢:展现麦子悠久的种子文化,如小麦的历史故事、品种分类、加工应用等趣味内容,深入系统了解小麦的科普知识和体验小麦的丰富应用。
油彩工坊




竹韵清风



甜蜜糖城:从糖的来源、糖的历史、糖的分类、糖的应用为脉络详细介绍糖,使游客在趣味化的游览过程中全面了解糖的科普知识,熟知各种糖料作物、制糖工艺。





爱上昌平:向观众展示昌平全域旅游“灵秀风景,诗画山水”、“大运源头,文聚昌平”、“乐山乐水,山水自然”等“爱尚健康,爱上昌平”为主题的“神路”风景,银山塔林风景、延寿古寺、蟒山森林公园、七孔桥花海、长峪城古城等著名*级A**景区和自然山水风光。





④C馆,也称科技生活馆,由连栋温室构建,馆内设有:莓好生活、自然探秘、携手发展、太空农场、津冀风采等主题馆。

莓好生活






自然探秘






携手发展



太空农场




⑤D馆,也称农事体验乐园,位于草莓博览园集雨湖北侧,由22栋日光温室组成,面积10000余平米。主要展示昌平草莓的先进栽培技术及品种,提供科普、采摘、参观等体验活动。





⑥东区“主题狂欢乐园”:位于C馆南部广场,舞台紧靠电子大屏幕。是草莓博览园两座“主题狂欢乐园”之一,功能与前面介绍的西区主题狂欢乐园相同,是游客主要游玩场所。
3月24日,“CiTY WALK漫步昌平”暨昌平全域旅游活动仪式在这里启动。




第六届北京农业嘉年届活动以“乡村让生活更美好”为口号,共设置了“三馆、两园、一带、一谷、一线”八大功能板块。欢迎您莅临游玩!
园区游览图

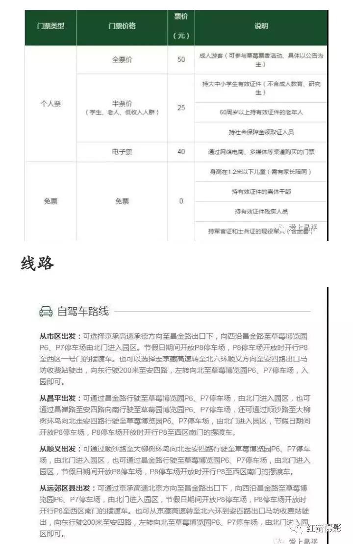
门票及线路

转自红箭摄影微信公众号