- 作 者:王海
- 来 源:高绩效HR

01
战略性HR规划的主要流程
HRBP 的工作规划就是把公司的业务战略变成HR 的计划。在图1 中,战略性HR 规划主要分三个阶段,第一个阶段是战略分析及解读,第二个阶段是人力数据分析,第三个阶段是人力资源方案设计。

图1 战略性HR 规划的主要流程
在战略分析及解读这一阶段,主要解读三点,分别是影响人力资源的商业战略驱动因素,现在的人力资源架构即HR 是怎样支持业务部门的,以及未来需要的关键岗位和能力。也就是说,公司将来还需要哪些关键岗位和能力。
通过这三个层面的分析和解读,HRBP 就会看到组织现在的人才供应和未来的人才需求之间的差距。这时就到了第二个阶段,即人力数据分析阶段。HRBP 要做一个组织规划,明确未来组织需要多少个总经理、多少个总监、多少个经理、多少个主管、多少个实习生等。例如,某公司要做2025 年的规划,HRBP 就要看一下,为了实现2025 年的目标,组织存在哪些差距,是差人、差组织、差系统,还是差哪些要素。
第三阶段是人力资源方案设计阶段。在这个阶段,HRBP 要明确组织是需要招聘人才或开展项目外包,还是应从内部培养人才,在组织内部调配人手。HRBP 要开展利弊分析,选择不同的方案,采取不同的实现方式,分析方案的可行性、成本收益以及风险,最终制订组织的人力资源计划。
这个过程类似于给游泳池换水,也就是说这个游泳池可能现在还没装满水,接下来你不仅要把它装满,还要调整游泳池里水的成分,原来这个游泳池里的水可能含盐量不高,现在要把它变得含盐比较多、还要有点甜。在这种情况下,我们怎样做才能够确保这个游泳池在不断进水和放水的过程中,在规定的时间内能够得到一缸符合成分要求的水呢?这就是人力资源规划或组织发展工作。
02
了解业务、读懂老板
很多企业管理者都和员工提过要“争做第一”。例如,某银行总经理曾提出希望做第一家可以提供借记卡服务的外资银行,其实当时该银行的系统还没有完全发展好,只能通过人工来完成,可想而知员工的工作量非常之大,工作的风险也非常高。这时HR 要做的事情,就是理解总经理争做第一的目标,并与员工做好沟通。“做第一”并不是为了好名声,最主要的一点是,该外资银行能够在市场上抢占先机,取得非常大的市场竞争优势。由此可见,HR 要充分了解管理者的策略和意图,这样员工才能知道自己工作的意义。
HRBP 可以通过如下三个非常落地的建议读懂老板。第一听他怎么说。HRBP 要听他做报告,然后参与到业务讨论中。第二看他怎么做。通过观察老板的行为,HR 就可以知道他最关心哪个部门,他和哪个客户接触比较多,对哪些产品采取了什么业务策略,或者哪个员工在业务上出现了一些问题。第三是重构老板的需求,HRBP 要和老板进行当面或电话沟通,认真分析老板的需求,把它分解成HR 的需求、市场部的需求或销售部的需求。
03
学习业务知识,培养业务感觉
当然,并不是做到上述三点,HRBP 就变得非常懂业务了,这需要一个过程。 懂业务有三个层次 (如图2 所示),第一个层次叫作支持关系,也叫作同频,HRBP 熟悉这个业务,并能提供专业服务。第二个层次叫作共振,HRBP 与业务部门开始形成伙伴关系,也就是说HRBP 能够参与到业务工作中,双方是并肩作战的伙伴。第三个层次叫作合体,HRBP 能够驱动业务成长,与业务部门互相依赖。在大部分公司中,HRBP 都能够与业务部门做到同频甚至共振,但是要达到合体的层次,既需要HRBP 具有专业能力和学习能力,也需要业务部门的配合和支持。

图2 HRBP 懂业务的三个层次
HRBP 有三个主要的学习路径。 第一种是自己学,渠道包括阅读相关图书,参加培训课、专业会议,订阅公众号等,除此以外,HRBP 可以多浏览一些商业类网站,特别是和自己公司业务相关的网站,了解业务前沿的资讯。第二种是向别人学,公司内部会有很多专家资源,有些公司还推出了导师计划。HRBP还有个更好的学习渠道,就是在面试中学习,通过向应聘者提问题,了解竞争对手的情况,当然,HRBP 在提问时要以遵守商业道德为原则,不能涉及公司的商业机密。第三种就是在工作中学习,如在参加跨部门的项目时学习,HRBP 如果能参加一些短期的轮岗就更好了。
04
业务战略的HR落地规划
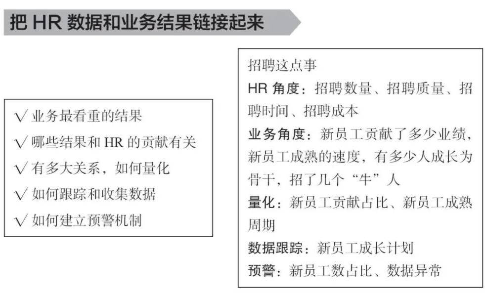
为了实现业务落地,HRBP 要把人才数据和业务数据联合起来。如图3 所示,以招聘为例,最关键的衡量业务结果的标准是招聘质量、招聘数量、招聘时间和招聘成本。
为了量化结果,HRBP 要看新员工的贡献占比,新员工成熟的周期,通过跟踪和收集数据,HRBP 要为新员工制订成长计划。业务部门比较关心的还有建立预警机制,判断新员工的占比是否出现异常数据等。这就是把HRBP 的人才数据跟业务结果链接起来。也就是说,HRBP 在开展招聘工作的过程中,已经站在HR 的角度、业务角度、量化数据跟踪和预警机制角度给了业务部门一个很全面的回答。

图3 HRBP 把人才数据和业务结果链接起来
上文介绍了很多战略思路或做法,HRBP 还是要实现战略落地,HR 战略确定流程表就是一个实用工具(如表1 所示),如果HRBP 能够填满这张表,就意味着他基本上能把战略确定下来。表1 中间的格子里有不同方面的一些问题,需要把它具象化,包括HRBP 的领导力、HRBP 的资源、能力素质、激励机制、员工福利和人力资源流程等各个方面。
表1 HR 战略确定流程表

虽然表1 不是一张最完美的表格,但它是一张最基础的表格,HRBP 通过填写这张表就能知道自己要完成的工作,也知道自己的工作跟公司的战略目标的联系,因为这张表是根据公司的战略目标分解出来的。表1 只是作为一个工具供读者参考,并不是让读者百分之百去套用。
业务战略的HR 落地计划包括以下七项主要规划。
第一,岗位职务规划主要解决公司定岗定编定员的问题。 就像前文说的,新的一年公司内部哪些岗位需要招人?每个岗位需要招聘多少人?这个岗位需要什么样的人?这就是定岗定编定员的问题。公司要依据其远近期目标、劳动生产率、技术设备工艺要求等确立相应的组织机构、部门编制和岗位职务标准。在具体实施的过程中,HRBP 可以倒推,如今年公司要实现5000万元的销售额,HRBP 就要想,为了实现5 000 万元的销售额,公司需要多少岗位、需要多少员工、需要什么样的人。
第二,针对公司需要增加的人力资源,HRBP 应制定相应的招聘规划 ,一般以一个年度为周期,内容包括可以从内部调配的人数;必须通过外部招聘的人数;确定招聘方式;明确招聘来源;如何安排所聘人员。
第三,晋升规划。 对企业来说,有规划地提升有能力的人员,以满足岗位对人才的要求,是组织管理的一种重要职能;从员工的角度看,明确的晋升规划会满足员工实现自我价值的需要。组织一般用指标表达晋升规划,如晋升到上一级岗位的平均年限和晋升比例。
第四,制定培训开发规划的目的是为企业中长期所需弥补的职位空缺准备人员。 HRBP 应按照公司的业务目标和战略目标及培训能力,分别确定下列人才培训规划,如新进人才培训规划、专业人才培训规划、部门主管培训规划、一般人员培训规划和人才选送进修规划。
第五,调配规划 ,这项工作指的是做好组织内部人员流动的规划。
第六,工资规划。 为了确保组织的人工成本不超过预算,HRBP 有必要制定工资规划。组织未来的工资总额取决于组织内部员工是如何分布的,不同分布状况的人工成本是不同的。
第七,无论是招聘、培训还是晋升规划,HRBP 都要 核算组织总体的工资成本或福利成本。 因为HRBP 要确保企业人工成本的分布是合理的,同时要针对业务收益或业务发展目标做出相应的调整。如何合理花钱,也是HRBP 要掌握的一项技能。
上述七个规划既可以落实到HRBP 的日常工作中,也能够追溯到业务战略里,这样就能够保证HRBP 的所有工作都能够有效提升人力资源管理工作的价值,能够支持业务部门的发展。
-END-
【 H R 赋 能 工 坊 (微 信 号 ID :HR-empowerment)一群中国人民大学劳动人事学院科班出身,二十余年专业积淀,华夏基石十余年咨询历练的伙伴们发起的平台,追求“全球视野、中国本土最优实践、听得懂、学得会、用得上”。坚持专业专注,坚持长期主义,坚持干货,坚持原创。未来将提供更多听得懂,学得会,用得上的硬核内容,欢迎关注!!!】