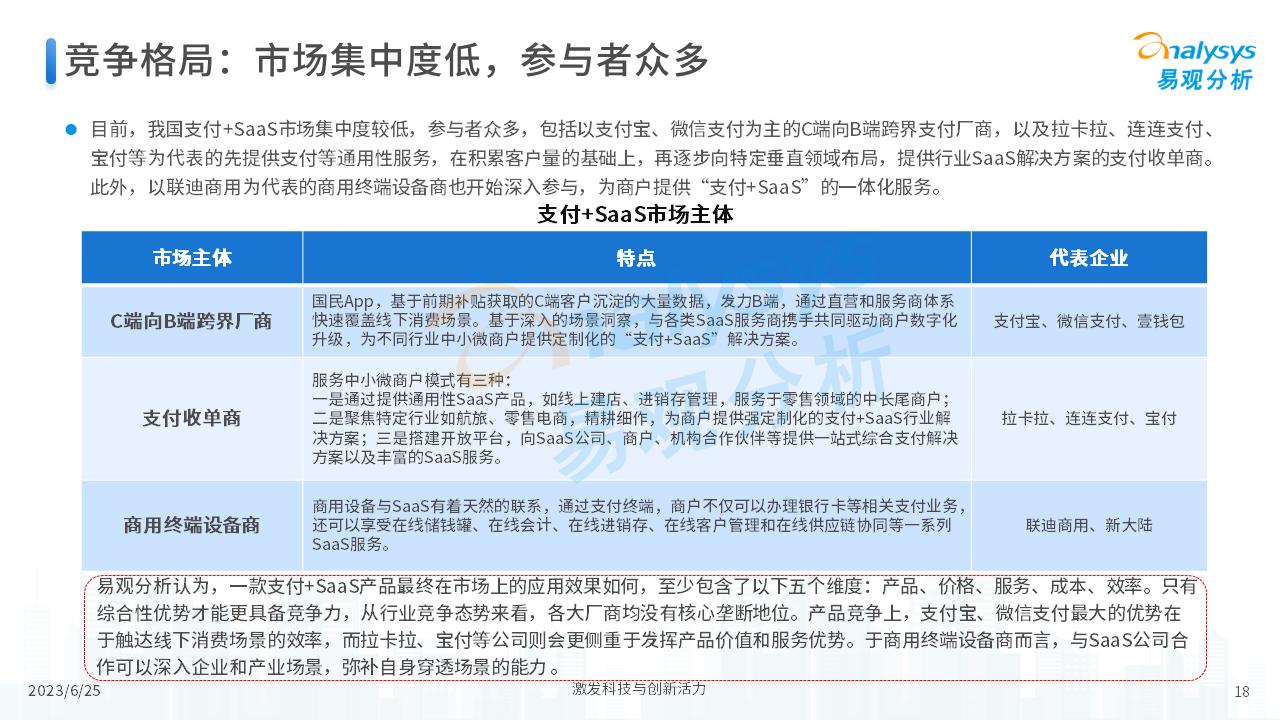
易观:本报告在梳理中小微企业对SaaS需求激增的大背景下,重点分析支付机构以支付为切入点,依托SaaS服务助力中小微企业数字化转型的产品形态、市场规模、商业模式、业务模式、用户画像、行业特色、发展趋势。
































未经易观分析授权,严禁转载、引用或以任何方式使用易观分析发布的任何内容。经授权后的任何媒体、网站或者个人使用时应原文引用并注明来源,且分析观点以易观分析官方发布的内容为准,不得进行任何形式的删减、增添、拼接、演绎、歪曲等。因不当使用而引发的争议,易观分析不承担因此产生的任何责任,并保留向相关责任主体进行责任追究的权利。