为深入贯彻落实全省政法系统“十百千万”为民实践活动和六项证照办理便民服务行动,提升公安政务服务便民化水平,切实给群众带来更多更直接更实在的获得感、幸福感,省公安厅研究制定了《全省公安机关十二项便民服务措施》,现就十二项措施进行系列解读。
实现驾驶证换证网上办理
依托“交管12123”APP,实现驾驶证换证网上申请、网上办理、后台审核、邮寄送达、进度查询。

1、打开“交管12123”APP,点击右侧“更多”。

2、找到“驾驶证业务”,点击第三行中间的“提交驾驶证照片”选项。

3、仔细阅读照片尺寸要求。

4、选择拍照上传或者从相册中选择照片上传。

5、拍完照片或选择完照片后,点击“提交”。

6、提交完照片后,选择换领驾驶证业务,网上可办理期满换领驾驶证、超龄换领驾驶证、损毁换领驾驶证、延期换领驾驶证等业务。

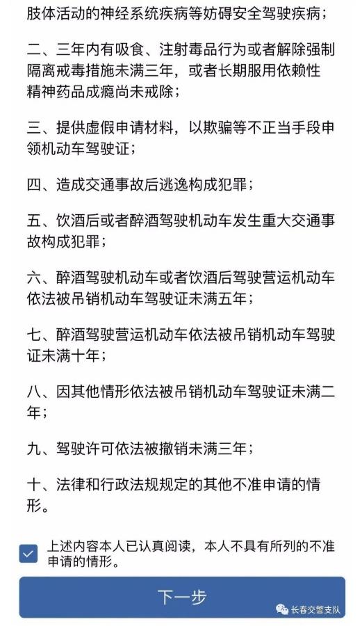
7、仔细阅读业务须知并点击“同意”。


8、确认姓名和驾驶证号。

9、选择邮政取件方式,填写邮寄地址。



10、可通过流水号在“网办进度”查询您的业务办理进度。

11、邮政人员会将办理好的证件送至您的手中。
来源丨吉林警事