最近看同行做逆变器,我也心热用EG1611+EG8015做了一款 24V 500W纯正弦波逆变器,制作和调试过程分享出来一起讨论学习,高手可以指点,新手可以学习,第一次发贴如有不爽,欢迎批评指正.

PCB正面图;

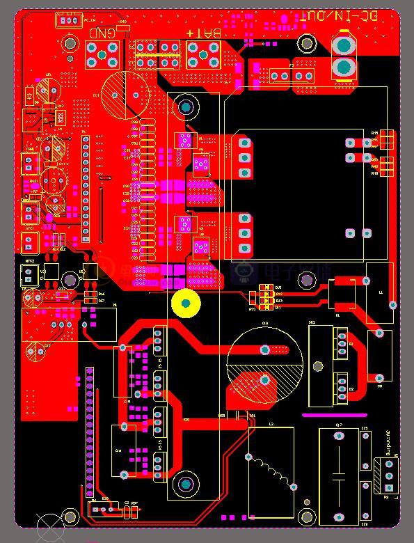
PCB反面图;

PCB的3D显示图;

部分元件做了3D模型,展示出来看一下.
主芯片:EG1611前级驱动,EG8015后级驱动,在原厂原理图的基础上做了一点小改进,前级电源用XL1509-12的始能开机,这样方便接MCU或用开关直接开机,对开关的电流冲击小,如下图:

调试工具:
1.示波器,
2.万用表,
3.交流功率计,
4.直流源,负载箱(或灯泡做假负载).
调试方法:采用分段式上电,各部分电路分别调试,电路图如下:

1.直流输入电路,电池接入部分,
2.前级供电电路,
3.前级驱动电路,
4.前级功率电路,
5.后级驱动供电电路,
6.后级驱动电路,7.后级功率电路,
8.前级功率采样电路,
9.散热风扇电路部分,
一.我当时焊接时先把 1.直流输入电路,电池接入部分,2.前级供电电路,3.前级驱动电路 焊接好,万用表测试前级供电电压正常后,用示波器测试EG611驱动板的VS1,VS2两脚的波形,如下图:

这时前级驱动部分就正常工作了,再把 4.前级功率电路 部分焊上,这时只要焊接没有问题,元件没有问题,变压器次级应该有交流电压输出整流后的直流母线电压DC400V左右.到此可以恭喜一下了.
二.继续焊接 5.后级驱动供电电路,6.后级驱动电路,8.前级功率采样电路,9.散热风扇电路部分,
焊接没有人为问题的话可以用万用表测试后级驱动电源部分有+15V和+5V输出;
此时再焊接 7.后级功率电路 部分,这个元件不多,但是功率输出重要部分,一定要认真检查,否则会炸机.检查完成后小心上电,只要不炸机那就可以测试一下输出有没有交流电压,有了输出后调节一下可变电阻要输出电压稳定在220V.处理了散热器这些就可以带功率测试了.带载实测如下图:

到此样机的测试已完成,
写到这里不得不说一下EG8015的保护功能还是比较好的,短路保护,过载保护,EG1611的前级电流采样的过功率保护,都在期望范围内.原理图链接:

SCH_24V_500W功率板_2022-0322SCH_2022-03-23.pdf
在应用过程中如果有什么疑问或问题可以问我,欢迎交朋友。
文件不便发送可点击下面链接查看原文/或私聊发送邮箱地址:
链接:https://www.dianyuan.com/bbs/2514210.html