一、河南省选调生考试介绍
选调优秀高校毕业生到基层工作,是发现储备、培养选拔年轻干部的“源头工程”,对于拓宽基层干部来源渠道、建设高素质执政骨干队伍具有长远战略意义。为贯彻落实中央、省委关于引导和鼓励高校毕业生面向基层就业的有关精神,结合河南实际,继续选调优秀高校毕业生到基层工作。
1. 选调对象
(1)高校应届毕业生。当年全日制应届本科生、硕士生、博士生(定向、委培生除外)。报考者必须是*共中***党**员(含*共中**预备*党**员),或本科、研究生学习期间担任过班级以上学生干部且连续1年以上,或被评为院(系)级以上“三好学生”。实行不同学制的研究生,于前一年下半年毕业的可以报考,当年下半年毕业的不能报考。
(2)省内服务基层项目人员。我省招募的截至报名日前服务期满且考核合格后2年内的服务基层项目高校毕业生。报考者均应在参加基层服务项目前无工作经历且取得全日制大学本科及以上学历。
2. 选调条件
(1)政治思想素质好。有理想、有道德、守纪律,与人民群众有深厚感情,能够全心全意为人民服务。
(2)工作实践能力强。务实肯干,勇于创新,具有一定的组织协调、文字综合和沟通表达能力。
(3)事业心和责任感强。品行端正,甘于吃苦,具有服务基层、奉献基层的远大志向。
(4)学习成绩优良。截至当年录用前(一般会有一个明确日期),须取得相应毕业证书和学位证书。
(5)身体健康,能适应基层工作需要。
(6)截至报名前(一般会有一个明确日期),应届本科生不超过25周岁,硕士研究生不超过28周岁,博士研究生和服务基层项目人员不超过35周岁;
(7)有《中华人民共和国公务员法》和其他有关法律法规规定不得录用为公务员情形的,不得报考。
3. 近三年河南省选调生考试招录人数和时间安排

注:
(1)河南选调生考试,网上报名后有一个报送或邮寄材料的步骤,报考人员类别不同,步骤也不同:
①应届高校毕业生
省内高校应届毕业生:将从报名系统打印的《报名登记表》上交所在高校就业指导部门;
省外高校应届毕业生:将从报名系统打印的《报名登记表》报所在高校组织部门和学生就业指导部门初审并签署意见,然后直接报送或快件邮寄至河南省大学生就业创业综合服务基地主楼A区A410室(邮寄报名材料的信封正面须标注“河南省选调生报名材料”字样,以寄到的邮戳日期为准)。
②大学生村干部
符合条件的大学生村干部,应于某日前将从报名系统打印的《报名登记表》,经所服务村所在乡(镇、街道)*党**委(*党**工委)、县(市、区)委组织部审核把关后,附学历、学位认证报告一并报省辖市或省直管县(市)委组织部报名处。
③特岗教师、“三支一扶”、志愿服务西部、志愿服务贫困县高校毕业生
符合条件的特岗教师、“三支一扶”、志愿服务西部、志愿服务贫困县高校毕业生,将从报名系统打印的《报名登记表》报经人事档案所在单位或户口所在村(社区)*党**组织初审同意后,于某日前报河南饭店(郑州市金水区花园路88号,金水路与花园路交叉口西北角),由省委组织部组织省级各业务主管部门进行审核。
(2)河南省选调生考试一般参加上半年的公务员联考(2016年笔试时间:7月23日),笔试科目为《行政职业能力测验》和《申论》。
(3)成绩计算:
笔试成绩=行政职业能力测验×50%+申论×50%
考试总成绩=笔试成绩×50%+面试成绩×50%
附:“选调生”名词解读
1. 概念
选调生是各省区市*党**委组织部门有计划地从高等院校选拔品学兼优的应届大学本科及其以上毕业生、选拔具有2年以上基层工作经历的大学生“村官”到基层工作,作为*党**政领导干部后备人选和县级以上*党**政机关高素质的工作人员人选进行重点培育的群体的简称
2. 报考流程
一般由各省级*党**委组织部门发布招考简章、通知、报名、考试、考察、体检、录用、分配派遣、档案转递、职位工作安排。考试时间多集中在3~5月。
3. 考试科目
基本和国家录用公务员考试科目相同,大部分省市考察《行测》和《申论》两科,部分省市考察《综合知识》和《申论》。
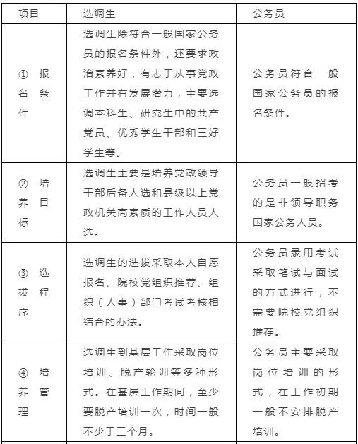
4. 选调生与公务员的相同点
两者都属于公务员系统,录用后直接为公务员编制。
5. 选调生与公务员的不同点

二、河南省选调生常见问题解答
1. 2019河南非定向选调生考试时间安排?
答:3月17日截止报名,4月20日笔试,6月1日面试。
2. 选调生报名条件是什么?
答:高校应届毕业生条件:
全日制本科学历(包括专升本、民办三本院校);
*党**员、校级奖励、班干、参军入伍经历四满足其一;
(1)*党**员:报考者是*共中***党**员(含*共中**预备*党**员)。*党**员关系可以是在家里。
(2)校级以上奖励(含校级):三好学生、奖学金等,学校承认的基本都可以(不太有价值的全国性证书不接受)
(3)学生干部:本科、研究生学习期间担任过班级以上学生干部且连续1年以上,
包含:班长、团支书、学习委员、体育委员等;学生会部长、主席等(学生会干事不行);研究生,本科期间担任干部也可。
(4)具有参军入伍经历
3. 挂科是否对政审有影响?
答:挂一科,没有大的影响,挂两科及以上政审有影响
4. 户籍郑州的武汉本科学生可以报考河南的选调生吗?
答:河南选调生招录不限户籍、生源地、不限专业;符合报考条件的都可以报考。
5. 以研究生学历报考,我的本科学历受影响吗?我本科是自学考试本科,研究生是郑大的,报考选调生可以吗?
答:按研究生生学历报考,不会受到本科学历的影响。
6. 年龄限制问题?
答:截至2019年3月31日,应届本科生不超过25周岁(1994年3月31日),硕士研究生不超过28周岁,博士研究生不超过35周岁。
7. 毕业之后没找工作,档案放在学校,择业期两年内是应届毕业生,可以报考选调生吗?
答:选调生要求应届毕业生,这个不同于我们平常意义上所说的两年择业期内的毕业生,选调生考试只限当年毕业的学生可以报考,比如,2019年选调生考试,只能2019年应届毕业的学生才能报考。 8. 想了解一下选调生的分配方案,是报到哪里就有可能分配到哪里吗?按户籍分配?
答:报考人员参照《省选调生名额分配及志愿代码表》(附件1),最多可填报2个志愿。以第一志愿优先。结合用人单位需要和省选调生填报志愿,统筹安排到各省辖市工作。
9. 研究生学历参加选调生考试,本科阶段的荣誉算数吗?
答:本科研究生期间获得过校级以上奖励(含校级)都可以
10. 三支期满 但是不是*党**员 可以考么?
答:可以报考,基层项目服务人员,对于*党**员没有要求。
11. 本科生,想知道我们要在乡镇机关里干几年呢?
答:在录用单位最低服务年限为3年(含试用期),在本省辖市内最低服务年限为5年(含试用期)
12. 签了三方协议,还可以报考选调生考试?
答:签了三方协议后,正常情况下是不能报考的。如有疑问可以咨询相关部门。
13. 去年进面分数都在61分左右,那不是很容易考吗?
笔试科目为行政职业能力测验和申论,每科满分均为100分,笔试成绩=行政职业能力测验×50%+申论×50%,总成绩=笔试成绩×50%+面试成绩×50%,所以60多分还是很不容易的。
14、第一志愿和第二志愿有啥区别?
答:根据考生填报第一志愿,按笔试成绩从高到低依次排序,以省辖市招录名额1:3的比例确定面试人员名单。如进入面试人员数量与所报省辖市招录名额比例达不到3:1,将从第二志愿报考该市且第一志愿未进入面试的考生中按成绩从高到低依次调剂补充;调剂补充后仍达不到比例要求的,全部进入面试。比如说 第一志愿没考上 但是第二志愿的地方报的人不到,达不到进面比例 ,那么可以从高到低 ,从报考第二志愿的考生里选
15. 本科生考过选调生,没考上,研究生今年应届毕业,可以报考么?
答:可以