
首先家长们需要知道的是,大家经常咨询的 “少儿互助金”已经不存在了!现在是城乡居民基本医疗保险“学生儿童档”。
一、参保缴费时间
每年9月—12月25日 ,为成都市城乡居民基本医疗保险费集中筹资期,学生儿童次年的城乡居民基本医疗保险费要在集中筹资期缴纳。错过时限,参保后则会有90天的待遇等待期。
集中筹资期外出生的 新生婴儿 ,在 出生之日起180天内办理参保缴费 的,有效期从出生之日起至出生当年12月31日。
二、参保范围
✅市内中小学校、中等职业学校(技校)、幼儿园的在册学生和在园幼儿(含外籍和港澳台学生);
✅具有本市户籍未满18周岁的散居儿童;
✅父母一方具有本市户籍、港澳台居民居住证或成都市公安部门颁发的有效《居住证》的18岁以下散居儿童(含新生婴儿)。
三、缴费标准
2023年成都市城乡居民基本医疗保险(学生儿童档)缴费标准为 350元/人/年(含城乡居民基本医疗保险、城乡大病保险、大病医疗互助补充保险、长期护理保险) 。
四、参保流程
✅符合以下条件的需要 先办理参保登记,然后再缴费 :
1.未参加上一年度成都市城乡居民基本医疗保险的18岁以下散居儿童(含新生婴儿);
2.在册、在校学生和在园幼儿。
✅ 无需办理参保登记的 ,可直接在税务部门的线上或线下渠道缴费。
五、参保登记办理地点
线下办理
1. 在册在校学生和在园幼儿 在学校和幼儿园登记;
2. 18岁以下散居儿童(含新生婴儿) 在户籍所在地街道(乡镇)、社区(村)登记。
线上办理
可通过 “四川省/成都市医保公共服务平台”“成都医保” 微信公众号中的 “城乡居民参保登记” 功能模块办理参保登记。
六、参保登记办理资料
✅ 散居儿童 提供户口簿;
✅ 非本市户籍未满18周岁的散居儿童(含新生婴儿) 应提供:父母任意一方的本市户口本或《居住证》、参保人户口本等资料。
上述所有资料均提供原件及复印件。
七、缴费方式
线上缴费
1.关注“成都医保”官方微信公众号,点击“便民服务”按钮,进入“集约平台”模块,点击“养老医保缴费”,选择任一银行线上缴费渠道在线缴费即可。
2.关注“成都税务”官方微信公众号,进入“我要办事”—“社保缴费”模块,选择任一银行线上缴费渠道在线缴费。
3.关注“成都税务”官方微信公众号,在“我要办事”—“社保缴费”模块,登录“国家税务总局四川省电子税务局”,进入社保缴费页面,点击“缴费”,按照系统提示操作即可。
4.天府市民云“民生保障—社保缴费”。
5.支付宝“市民中心—社保—社保缴费”。
6.微信“服务—城市服务—社保—社保缴费”。
7.社保费代收银行提供的手机银行、微信银行、网上银行等(具体缴费方式以银行提供为准)。
线下缴费
1.各乡镇(街道)、村组(社区)缴费服务网点。
2.学校、幼儿园代收。
3.社保费代收银行网点(缴费网点以银行提供为准)。
注意事项:缴费时如提示“无有效的参保信息”,请先前在医保部门指定的参保登记受理地点办理参保登记,再通过上述渠道办理缴费。
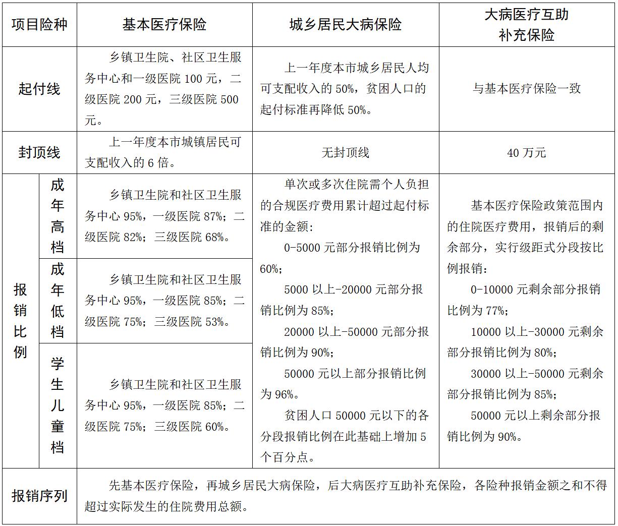
八、住院医疗报销

✅参保人持二代社保卡在定点医疗机构可直接刷卡结算。
✅出院结算时无论什么原因造成不能直接刷卡结算的,可先全额垫付,消除不能刷卡的因素后,出院之日起3个月内可以前往就诊的定点医疗机构进行补刷,按规定进行报销;超过3个月,可持相关资料前往参保关系所在医保经办机构办理报销手续。
九、普通门诊费用报销
成都市城乡居民医保参保人(大学生除外)在门诊统筹定点医疗机构(一般是乡镇卫生院和社区卫生服务中心)发生的符合报销范围的门诊医疗费用, 报销比例为 60% ,一个自然年度内累计最多可报销 200元 。
