6月26日,《同心守护——杭州博物馆藏杭州海关罚没*物文**特展》在杭州博物馆开幕。近十年来,杭州海关在进出境各渠道查获的精品*物文**集体亮相。展出时间为6月26日-8月12日。

展品包含钱币、陶瓷、书画、漆木器、杂项等多种珍贵*物文**,它们还有一个特殊的身份——都是由杭州海关在空港旅检和邮检渠道查获罚没的*私走***物文**。
自2017年11月以来,浙江省*物文**局先后两次接收了杭州海关历年罚没的*物文**176件(套),并指定杭州博物馆入藏,由其保护、研究、利用。

近代太师少师绣片
为了普及*物文**进出境相关法律知识,进一步唤起公众的*物文**保护意识,今天,杭州博物馆联手杭州海关推出《同心守护——杭州博物馆藏杭州海关罚没*物文**特展》,精选两次海关移交罚没*物文**予以展出。

展出*物文**共83件,涵盖了钱币、陶瓷、书画、漆木器、杂项等多个类别,包括商代贝币、春秋战国蚁鼻钱、五代雷峰塔砖、西晋青瓷瓷碗、清代粉彩人物盖缸、清代黄花梨木箱等珍贵*物文**,均具有很高的历史、艺术和科学价值。

晚清青花瓷罐

五代雷峰塔砖
雷峰塔初建于公元977年,是吴越忠懿王钱弘俶为供奉佛螺髻发舍利而建。清末民初,民间盛传雷峰塔塔砖具有“辟邪”、“祛病”等神奇功效,因而周边的百姓将砖一块一块地挖走。1924年9月25日,已有千年历史的雷峰塔轰然倒塌。

贝币
贝币:夏商时期,已经以海贝充当的原始货币,以“朋”为单位,并以骨、石、铜等材质制作贝形货币。

蚁鼻钱
蚁鼻钱:亦称“鬼脸钱”,仿照天然贝的形状铸成,战国时期流行于楚国。部分币面铸有文字。

清黄花梨木箱

雀替

雀替
此次展出的瓷器既有保存完好的瓷器珍品,也包括残片和窑具。




展览中,还有几件看似普通的书法及织绣品。“黼黻江汉,金玉渊海;琳琅杞梓,圭璧栋梁。”这幅红底黑字的八言对联,是清代岭南著名书画家鲍俊的作品。这是2014年杭州海关在一批出口至香港的快件中查获的。
与其他*物文**类别不同,除了中国画及书法(1911年以前)禁止出境外,1911年以后作品参照《*物文**进出境审核管理办法》、《*物文**出境审核标准》及《1949年后已故著名书画家作品限制出境的鉴定标准》执行。
根据《一九四九年后已故著名书画家作品限制出境的鉴定标准》分为:作品一律不准出境,原则上不准出境和精品不准出境三类。
《*物文**进出境审核管理办法》
第一条 为加强对*物文**进出境审核的管理,根据《中华人民共和国*物文**保护法》和《中华人民共和国*物文**保护法实施条例》,制定本办法。
第二条 国家*物文**局负责*物文**进出境审核管理工作,指定*物文**进出境审核机构承担*物文**进出境审核工作。
*物文**进出境审核机构是*物文**行政执法机构,依法独立行使职权,向国家*物文**局汇报工作,接受国家*物文**局业务指导。
第三条 *物文**进出境审核机构由国家*物文**局和省级人民政府联合组建。省级人民政府应当保障*物文**进出境审核机构的编制、办公场所及工作经费。国家*物文**局应当对*物文**进出境审核机构的业务经费予以补助。
第四条 *物文**进出境审核机构应当具备以下条件:
(一)有7名以上专职*物文**鉴定人员,其中*物文**进出境责任鉴定员不少于5名;
(二)有固定的办公场所和必要的技术设备;
(三)工作经费全额纳入财政预算。
第五条 国家*物文**局根据*物文**进出境审核工作的需要,指定具备条件的*物文**进出境审核机构承担*物文**进出境审核工作,使用*物文**出境标识和*物文**临时进境标识,对允许出境的*物文**发放*物文**出境许可证。
第六条 *物文**进出境审核机构的工作人员实行持证上岗制度,不得在*物文**商店或者拍卖企业任职、兼职。*物文**进出境审核机构的主要负责人应当取得国家*物文**局颁发的资格证书。
*物文**进出境责任鉴定员应当取得大学本科以上学历和*物文**博物专业中级以上职称,并经国家*物文**局考核合格。
第七条 *物文**进出境审核机构的日常管理工作由所在地省级*物文**主管部门负责。省级*物文**主管部门应当制定相关管理制度,并报国家*物文**局备案。
*物文**进出境审核机构应当采取措施,保证审核工作高效公正。
第八条 下列*物文**出境,应当经过审核:
(一)1949年(含)以前的各类艺术品、工艺美术品;
(二)1949年(含)以前的手稿、文献资料和图书资料;
(三)1949年(含)以前的与各民族社会制度、社会生产、社会生活有关的实物;
(四)1949年以后的与重大事件或著名人物有关的代表性实物;
(五)1949年以后的反映各民族生产活动、生活习俗、文化艺术和宗教信仰的代表性实物;
(六)国家*物文**局公布限制出境的已故现代著名书画家、工艺美术家作品;
(七)古猿化石、古人类化石,以及与人类活动有关的第四纪古脊椎动物化石。
*物文**出境审核标准,由国家*物文**局定期修订并公布。
第九条 运送、邮寄、携带*物文**出境,应当在*物文**出境前填写*物文**出境申请表,报*物文**进出境审核机构审核。
*物文**进出境审核机构应当自收到*物文**出境申请之日起15个工作日内作出是否允许出境的审核意见。
第十条 *物文**进出境审核机构审核*物文**,应当有3名以上专职*物文**鉴定人员参加,其中*物文**进出境责任鉴定员不得少于2名。
*物文**出境许可证,由参加审核的*物文**进出境责任鉴定员共同签署。*物文**进出境责任鉴定员一致同意允许出境的*物文**,*物文**进出境审核机构方可加盖*物文**出境审核专用章。
第十一条 经审核允许出境的*物文**,由*物文**进出境审核机构标明*物文**出境标识,发放*物文**出境许可证。海关查验*物文**出境标识后,凭*物文**出境许可证放行。
*物文**出境许可证一式三联,第一联由*物文**进出境审核机构留存,第二联由*物文**出境地海关留存,第三联由*物文**出境携运人留存。
经审核不允许出境的*物文**,由*物文**进出境审核机构登记并发还。
根据出境地海关或携运人的要求,*物文**进出境审核机构可以为经审核属于*物文**复仿制品的申报物品出具*物文**复仿制品证明。
第十二条 因修复、展览、销售、鉴定等原因临时进境的*物文**,经海关加封后,报*物文**进出境审核机构审核、登记。*物文**进出境审核机构查验海关封志完好无损后,对每件临时进境*物文**进行审核,标明*物文**临时进境标识并登记。
临时进境*物文**复出境时,应向原审核、登记的*物文**进出境审核机构申报。*物文**进出境审核机构应对照进境记录审核查验,确认*物文**临时进境标识无误后,标明*物文**出境标识,发给*物文**出境许可证。
第十三条 临时进境*物文**在境内滞留时间,除经海关和*物文**进出境审核机构批准外,不得超过6个月。
临时进境*物文**滞留境内逾期复出境,依照*物文**出境审核标准和程序进行审核。
第十四条 因展览、科研等原因临时出境的*物文**,出境前应向*物文**进出境审核机构申报。*物文**进出境审核机构应当按国家*物文**局的批准文件办理审核登记手续。
临时出境*物文**复进境时,由原审核登记的*物文**进出境审核机构审核查验。
第十五条 *物文**进出境审核机构在审核*物文**过程中,发现涉嫌非法持有*物文**或*物文**流失问题的,应立即向公安机关和国家*物文**局报告。
第十六条 *物文**出境标识、*物文**临时进境标识和*物文**出境许可证,由*物文**进出境审核机构指定专人保管。使用上述物品,由*物文**进出境审核机构负责人签字确认。
第十七条 违反本办法规定,造成*物文**流失的,依据有关规定追究责任人的责任。
第十八条 *物文**出境标识、*物文**临时进境标识、*物文**出境许可证、*物文**复仿制品证明和*物文**出境申请表,由国家*物文**局统一制作。
第十九条 尚未组建*物文**进出境审核机构的省、自治区、直辖市,应当根据本办法的规定组建*物文**进出境审核机构;组建前的*物文**进出境审核工作由国家*物文**局指定*物文**进出境审核机构承担。
第二十条 本办法自公布之日起施行,1989年文化部发布的《*物文**出境鉴定管理办法》同日废止。
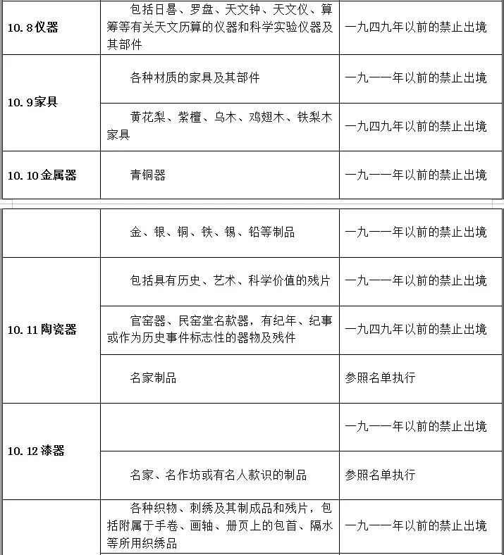
《*物文**出境审核标准》
说明:
一、为加强我国文化遗产保护,防止珍贵*物文**流失,根据《中华人民共和国*物文**保护法》、《中华人民共和国*物文**保护法实施条例》,制定本标准。
二、*物文**进出境审核机构在开展*物文**出境审核工作时,执行本标准。
三、本标准以1949年为主要标准线。凡在1949年以前(含1949年)生产、制作的具有一定历史、艺术、科学价值的*物文**,原则上禁止出境。其中,1911年以前(含1911年)生产、制作的*物文**一律禁止出境。
四、少数民族*物文**以1966年为主要标准线。凡在1966年以前(含1966年)生产、制作的有代表性的少数民族*物文**禁止出境。
五、现存我国境内的外国*物文**、图书,与我国的*物文**、图书一样,分类执行本标准。
六、凡有损国家、民族利益,或者有可能引起不良社会影响的*物文**,不论年限,一律禁止出境。
七、未列入本标准范围之内的*物文**,如经*物文**进出境审核机构审核,确有重大历史、艺术、科学价值的,应禁止出境。
八、本标准所列*物文**分属不同审核类别的,按禁止出境下限执行。
九、本标准由国家*物文**局负责解释并定期修订。
十、本标准实施后,此前国家*物文**局发布的其他规定与本标准不一致的,以本标准为准。













《1949年后已故著名书画家作品限制出境鉴定标准》




如涉及侵权,请联系作者删除。