终于有人把三大财务报表勾稽关系讲清楚了!附现金流量表编制公式
财务报表的编制,是财务必须要做的工作,很考验财务人员的专业知识,并且要准确的表达出报表中的含义,并不是一件简单的事情
今天就把财务报表的如何解读,以及三大报表之间的勾稽关系给大家展示出来,另外,之前有小伙伴想要现金流量表的编制公式,小编一起整理了哦~~
一起来看看吧~~
财务三大报表介绍及勾稽关系








......
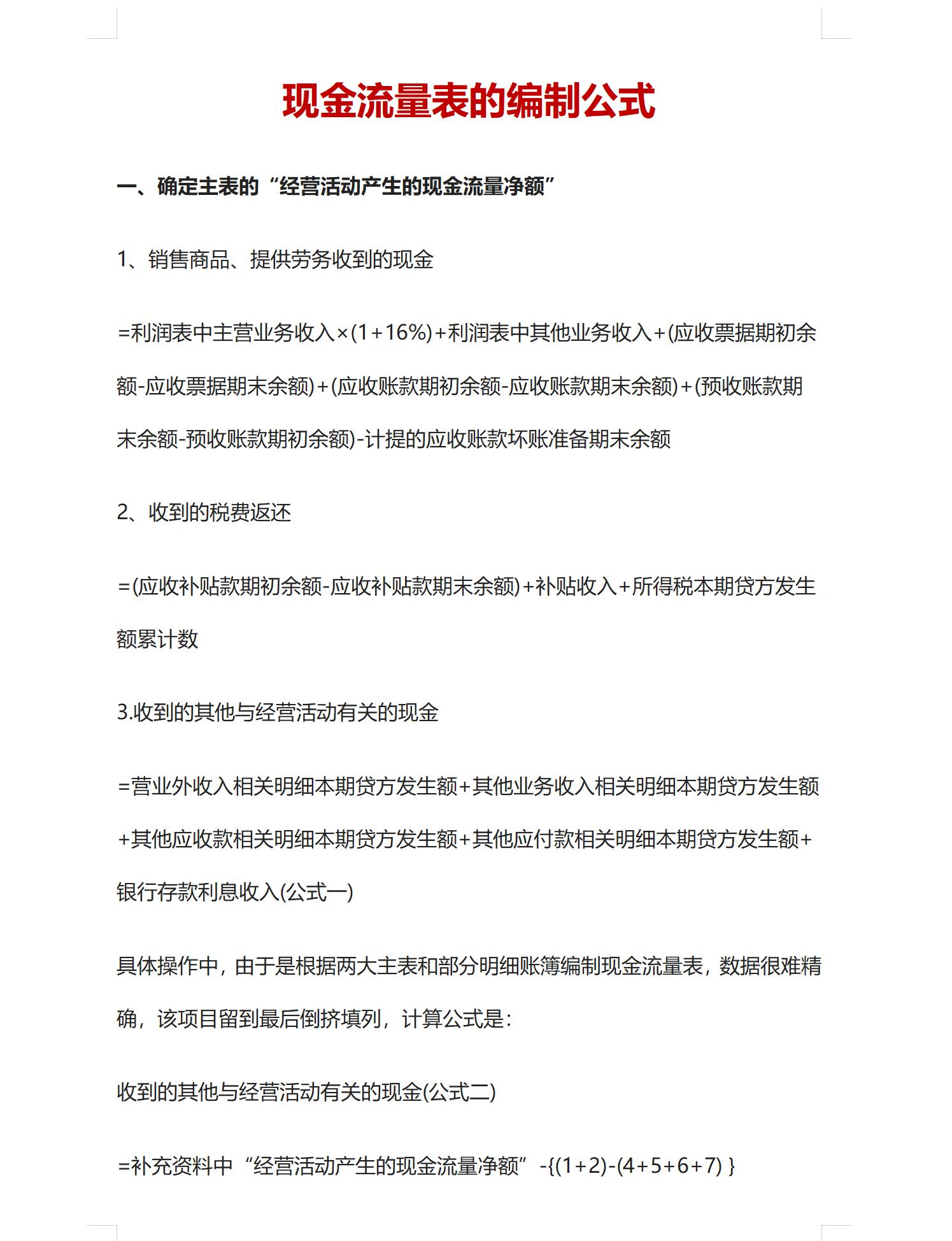
现金流量表的编制公式

......
篇幅有限,剩余的内容就不一一展示了,希望对大家有所帮助~~

财务报表的编制,是财务必须要做的工作,很考验财务人员的专业知识,并且要准确的表达出报表中的含义,并不是一件简单的事情
今天就把财务报表的如何解读,以及三大报表之间的勾稽关系给大家展示出来,另外,之前有小伙伴想要现金流量表的编制公式,小编一起整理了哦~~
一起来看看吧~~








......

......
篇幅有限,剩余的内容就不一一展示了,希望对大家有所帮助~~
