作者:原挺 谢剑辉 谷金泽
#银行信贷#

引言:
中国银保监会于2023年1月6日发布了《关于“三个办法一个规定”公开征求意见的公告》,对现行《固定资产*款贷**管理暂行办法》《流动资金*款贷**管理暂行办法》《个人*款贷**管理暂行办法》和《项目融资业务指引》的信贷管理制度,结合执行中存在的主要问题以及信贷业务的发展趋势进行修订,形成了《固定资产*款贷**管理办法(征求意见稿)》《流动资金*款贷**管理办法(征求意见稿)》《个人*款贷**管理办法(征求意见稿)》以及《项目融资业务管理规定(征求意见稿)》。
本系列上篇对固定资产*款贷**和项目融资相关规定的变更予以分析和解读(《与时俱进、风控为本:银保监会“三个办法一个规定”征求意见稿解读(上)》),本篇将继续对《流动资金*款贷**管理办法(征求意见稿)》及《个人*款贷**管理办法(征求意见稿)》的新旧变化进行梳理和解读。
一、流动资金*款贷**及个人*款贷**特点
流动资金*款贷** 用以满足法人及非法人组织在日常经营过程中短期资金需求,保证其日常经营活动正常进行,因此流动资金*款贷**通常具有*款贷**期限短、周转性较强、融资成本较低等特点,也往往是授信额度内最普遍的产品之一。相较于固定资产*款贷**和项目融资*款贷**,流动资金*款贷**回款周期短,*款贷**资金回收依赖于借款人短期的经营性现金流入,因此流动资金*款贷**的*款贷**行通常需要特别关注*款贷**前评估测算,审慎确定借款人的流动资金*款贷**的授信总额及具体*款贷**的额度,并强调对流动资金的支付和贷后管理,加强对回笼资金的管控。
个人*款贷** 系为满足个人消费、生产经营等用途而向个人发放的*款贷**,通常为1-5年的中短期*款贷**。相较于流动资金*款贷**,个人*款贷**同样体现出*款贷**期限短、周转性较强等特点,因此其相关规定与流动资金*款贷**相关规定逻辑相似。但由于其借款人为个人,*款贷**人在贷前风险识别、*款贷**支付等方面相应采取的措施及对*款贷**人的要求亦有不同。
二、征求意见稿重要变化
2010年发布的《流动资金*款贷**管理暂行办法》(下称“《 流贷暂行办法 》”)从总则、受理与审查、风险评价与审批、合同签订、发放和支付、贷后管理、法律责任、附则等多个维度对*款贷**人发放流动资金*款贷**的监管原则、风险管控、流程要求等方面进行了规定。最新的《流动资金*款贷**管理办法(征求意见稿)》(下称“《 流贷征求意见稿 》”)在维持了原《流贷暂行办法》体例的基础上,强化了贷前评估和测算、资金用途监管、支付安排、贷后管理、风险防范等方面的管控要求,并拓宽了*款贷**用途及*款贷**对象范围。类似地,《个人*款贷**管理办法(征求意见稿)》(下称“《 个贷征求意见稿 》”)亦在维持2010年《个人*款贷**管理暂行办法》(下称“《 个贷暂行办法 》”)原有体例的基础上,进一步明确了*款贷**期限,强化了贷前评估用途监管、支付安排、贷后管理、风险防范等方面的管控要求。我们对重要变化点的归纳如下:
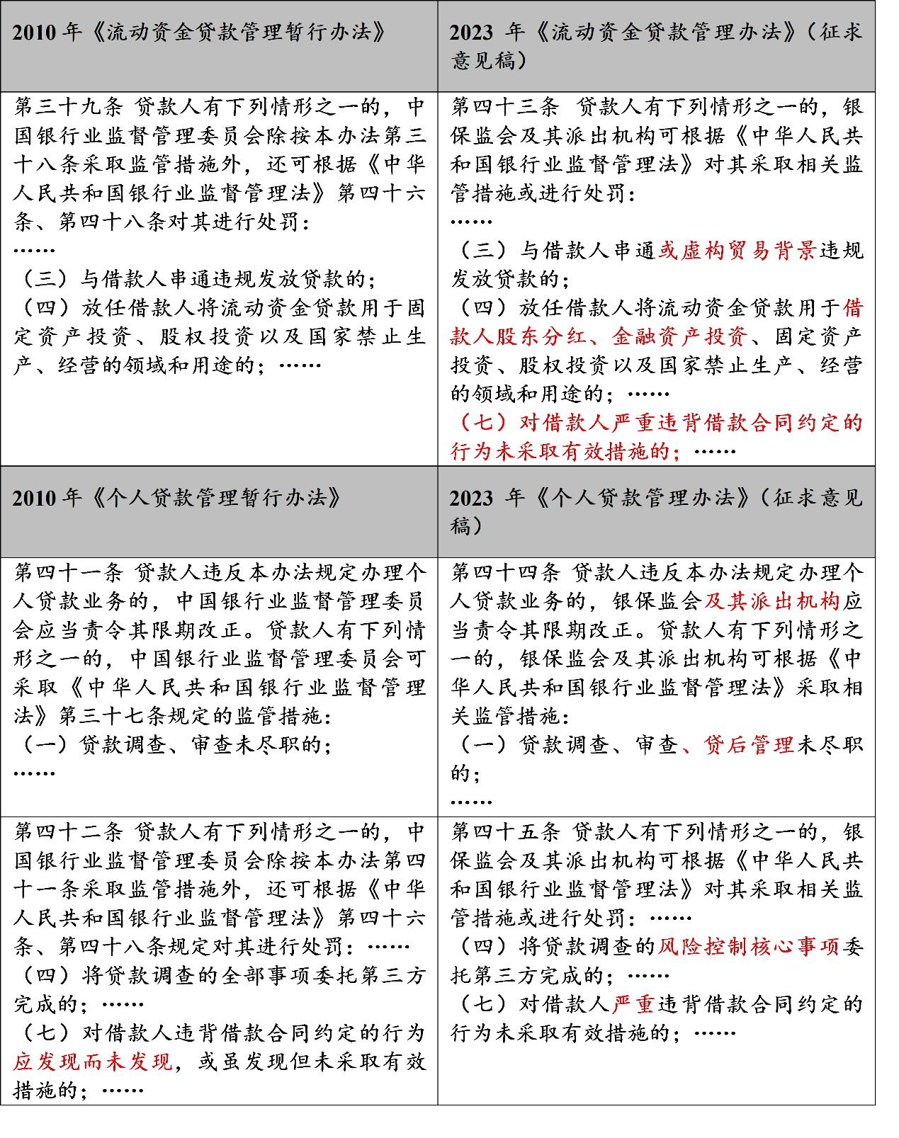
1. 拓宽流动资金*款贷**的*款贷**用途及*款贷**对象范围,同时扩展*款贷**用途负面清单。 根据信贷业务实际及市场发展的新情况,《流贷征求意见稿》明确非法人组织属于流动资金*款贷***款贷**对象,即将*款贷**对象范围调整为法人或非法人组织,按照国家有关规定不得办理银行*款贷**的主体除外,此项调整也与《民法典》关于法律主体的分类相一致。就*款贷**用途,《流贷征求意见稿》将*款贷**用途扩展至“日常经营周转”,同时新增流动资金*款贷**不得用于借款人股东分红以及金融资产,实践中,*款贷**人通常会在借款合同中约定*款贷**用途限制,部分*款贷**人会在法定限制的基础上根据其业务实际情况增加*款贷**用途限制,本次修订亦是流动资金*款贷**用途的应有之义。

2. 明确流动资金*款贷**及个人*款贷**的*款贷**期限。 为填补*款贷**期限的制度空缺并有效防范*款贷**期限错配产生的风险,就流动资金*款贷**的*款贷**期限,本次《流贷征求意见稿》明确流动资金*款贷**期限不超过三年,并要求原则上超过一年的流动资金*款贷**需要本金分期偿还。此前,2010年《流贷暂行办法》并未对*款贷**期限予以明确规定,仅有部分地方监管局政策中明确中期流贷*款贷**期限为1-3年,本次修订,则从银保监会层面明确流动资金*款贷**最长期限。同时,就*款贷**展期期限,在对*款贷**人提出审慎评估要求的基础上明确*款贷**期限一年以内的*款贷**,展期期限累计不得超过原*款贷**期限;*款贷**期限超过一年的*款贷**,展期期限累计不得超过原*款贷**期限的一半。
就个人*款贷**的*款贷**期限,实践中,银行通常在其内部的个贷管理规定中进行了原则性规定并对不同个贷产品设置不同的期限以管理流动性风险。本次《个贷征求意见稿》明确个人消费贷不得超过5年,经营*款贷**一般不超过5年,特殊情况下不超过10年。但银保监会对互联网、个人住房*款贷**、个人助学*款贷**等的*款贷**期限另有规定的,从其规定。同时,就*款贷**展期期限,明确*款贷**期限一年以内的*款贷**,展期期限累计不得超过原*款贷**期限;并调整期限超过一年的*款贷**,展期期限应为累计不得超过原*款贷**期限的一半。

3. 优化*款贷**调查方式。 为适应互联网*款贷**的大趋势,本次修订进一步调整银行业务办理方式,支持以应用大数据、非现场技术开展*款贷**调查。就流动资金*款贷**,2010年《流贷暂行办法》要求*款贷**调查应当以现场及非现场方式相结合,本次《流贷征求意见稿》中明确对于小微企业办理的流动资金*款贷**,符合相关监管要求的可简化或不再进行现场调查。银保监会负责人在答记者问中提及上述小微企业包括通过供应链金融业务获得*款贷**融资的小微企业。同时,对简化或不再进行现场实地调查的业务,增加贷后实地检查的要求。
类似地,《个贷征求意见稿》中明确*款贷**金额不超过20万元的个人*款贷**(住房*款贷**除外),可以采用非现场间接调查的方式进行*款贷**调查。此前,根据银保监会2020年发布的《商业银行互联网*款贷**暂行办法》第六条,互联网*款贷**中单户用于消费的个人信用*款贷**授信额度应当不超过人民币20万元。本次修订与前述规定予以呼应。同时,本次修订对简化或不再进行现场实地调查的业务,增加贷后实地检查的要求。

4. 贷前评估及测算的要求更加细化完整。 就流动资金*款贷**测算,明确增强流动资金*款贷**的灵活性。银保监会负责人在答记者问中提及不同类型流动资金借款人差别较大,实际需求不尽相同。在此基础上,本次《流贷征求意见稿》中明确*款贷**人应根据实际需要,制定针对不同类型借款人的有效测算方法,并适时调整,同时明确借款人为小微企业的,可以通过其他方式判断营运资金需求。此前,在实践中,银行往往先确定*款贷**额度再以倒推方式进行测算以满足监管要求,本次修订后,流动资金*款贷**的灵活性将会相应增强且更有利于商业银行积极发挥主观能动性。
就个人*款贷**风险评估与控制,本次《个贷征求意见稿》将*款贷**评价的要求予以细化并趋向严格,强调对于存在增信措施的*款贷**,亦需以全面评价借款人的偿债能力为前提。同时,为扩大面谈形式的范围,明确面谈制度包括视频形式的面谈。

5. 为防控*款贷**资金挪用行为,细化并明确*款贷**人救济措施及贷后管理的要求。 《流贷暂行办法》要求借贷双方应当在借款合同中对银行救济措施予以约定,实践中,*款贷**人通常要求在借款合同中明确其救济措施包括取消*款贷**额度、中止*款贷**发放、强制提前还款等。本次《流贷征求意见稿》将合同条款在规定层面落实,其要求相对更为严格且清晰,明确*款贷**人应当享有的救济措施包括提前收回*款贷**、调整*款贷**支付方式、压降授信额度、停止或中止*款贷**发放等。同时,本次修订亦对银行健全*款贷**资金支付管控体系提出要求。相应地,本次《个贷征求意见稿》亦进行类似调整。

6. 进一步明确受托支付标准,提高受托支付执行的有效性。 就流动资金*款贷**受托支付单笔金额要求,《中国银监会办公厅关于印发“三个办法一个指引”有关指标口径及流贷受托支付标准的通知》规定单笔受托支付金额标准上限不得超过1000万元人民币。因此,此前实践中*款贷**人通常会要求单笔在1000万元人民币以上的提款需采用受托支付的方式,而本次《流贷征求意见稿》则对此项金额要求予以明确。同时为提高受托支付的可执行性,本次《流贷征求意见稿》增加紧急情况下简化事前审查的机制,即明确在借款人紧急用款场景下,允许*款贷**人可适当简化受托支付事前证明材料和流程,并予以事后审核。
就个人*款贷**自主支付的要求,本次修订明确单笔金额限制。在2010年《个贷暂行办法》中对自主支付的金额限制予以约定,但本次《个贷征求意见稿》将相应金额限制明确为单笔金额而非全部金额。
国内对信贷资金流向的管控向来严格,受托支付既是管控资金流向的重要手段,也是履行国家宏观调控政策的工具。但实际交易中不免存在特殊情况,本次修订即是监管对实操*特中**殊情况的一定回应。

7. 明确互联网*款贷**适用规定。 自2020年《商业银行互联网*款贷**管理暂行办法》颁布以来,互联网*款贷**的体量逐渐攀升,其中明确定义互联网*款贷**包括个人*款贷**和流动资金*款贷**,并规定未尽事项,按照《个贷暂行办法》及《流贷暂行办法》等相关规定执行。本次《流贷征求意见稿》及《个贷征求意见稿》通过明确“互联网*款贷**以及其他特殊类*款贷**另有规定的,从其规定”保障了法律规定的一致性。

8. 强化贷后管理责任。 为整体增强*款贷**人风险防范意识及经营管理水平,控制不良*款贷**的规模,本次《流贷征求意见稿》明确虚构交易背景进行违规放贷、对借款人严重违反合同约定未采取有效措施及放任借款人将流动资金*款贷**用于借款人股东分红或金融资产投资的*款贷**人将面临相应处罚;相应地,《个贷征求意见稿》明确了贷后管理未尽职作为*款贷**人承担法律责任的情形。

三、总结
相较于《流贷暂行办法》及《个贷暂行办法》,在提高*款贷**人管理规范化和精细化水平、加强*款贷**人风险管控的角度,本次修订的变化主要体现在:(1)贷前评估和测算:细化流动资金*款贷**测算要求,并强调对于存在增信措施的个人*款贷**,亦需以全面评价借款人的偿债能力为前提;(2)资金用途监管:细化资金挪用下*款贷**人救济措施并进一步明确受托支付标准;(3)贷后管理:明确贷后管理的要求并强化贷后管理责任;(4)*款贷**期限及还款:明确流动资金*款贷***款贷**期限为1-3年,个人消费贷不得超过5年,经营*款贷**一般不超过5年,特殊情况下不超过10年。超过一年的流动资金*款贷**需要本金分期偿还。
此外,为适应信贷市场的新情况、新变化,提升*款贷**办理的灵活性和便利性,本次修订拓宽流动资金*款贷**的*款贷**用途及*款贷**对象范围,扩展*款贷**用途负面清单并优化*款贷**调查方式。整体上,本次修订在强化风险控制的同时积极调整政策的适用性及有效性,体现了与时俱进、风险为本的信贷业务政策导向。
特别声明:
以上所刊登的文章仅代表作者本人观点,不代表北京市中伦律师事务所或其律师出具的任何形式之法律意见或建议。
如需转载或引用该等文章的任何内容,请私信沟通授权事宜,并于转载时在文章开头处注明来源于公众号“中伦视界”及作者姓名。未经本所书面授权,不得转载或使用该等文章中的任何内容,含图片、影像等视听资料。如您有意就相关议题进一步交流或探讨,欢迎与本所联系。