教培行业落幕,许多机构都在转型,艰难的熬过这个寒冬。身为前教培人的我也来学习做抖音和头条啦。

首先关于定位,也没有特别想清楚,每个人的时间都非常宝贵,我希望带给大家实用的,有趣的,有料的东西,或者正能量非常治愈,能陪伴大家能够积极向上去走的一些内容。
这样我做出来的作品大家愿意看,觉得有价值,我也会感觉有成就感,能够有动力有信心坚持做下去。
抖音头条西瓜等平台不管是做视频还是写图文,其实都是要来创作的。
关于创作,肯定是要做出内容,做出一个作品,那首先要先进行选题,选好一个主题,然后去策划拍摄啦,或者组织文章结构,去写作了,做出了作品还涉及每个作品的取标题。
为了锻炼我的创作能力,提升选题和取标题的文案能力, 我已经坚持三天去练习了,分享给大家我的练习方法。
[微风][微风]首先我会去公号《十点读书》截取它前一天发布的8篇文章的标题,类似下图

十点读书17号发文标题
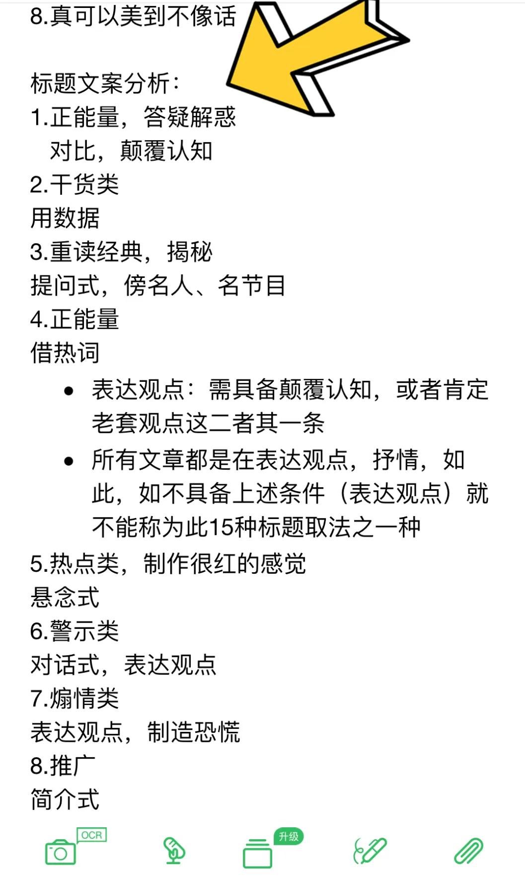
[玫瑰][玫瑰]然后按照文章的主题和标题,逐条进行分析。之前有学过《汤小小轻松高效写作》里面有系统讲过八大选题内容和15个取标题方式,我会一一对照去分析,并作记录,方便以后总结分析。

我的标题取法文案分析记录
三天的练习,感觉还是有一点点进步的,看一眼原标题,对于主题就有了较为明确的分辨。但是标题取法,还是不能特别明确,有时候还要找课程原来所举实例进行更好的鉴定和区分。
如上图所示,对于哪一种可以归为【表达观点】我就很纠结,经过多次比对分析,参考原来课程定义和此类表达观点的标题取法的特点,我就自己能够慢慢辨别出来了,记录时还写了自己的一些思考心得。
昨晚忽然想到我这样的练习方式,有点像做语文考试中的阅读填空,只是作为一种阅读分析,想要学会取标题和选题,这是不够的呢[流泪]
我想还是要多熟练标题,要能达到写完一篇文章,做出一个作品,看完一篇文章就要知道主题,能够随口就起一个标题。
那我需要多读标题,去熟练各种标题,长久练习,那样随口就能取出好标题啦,而不仅仅是单纯的分析。
于是昨晚我把18号十点读书的8篇文章标题,每篇标题都读了两遍。以后每天还会如此去练习。
你呢?对于加入短视频或者图文写作取标题,你有什么好的方法分享呢?欢迎指导和分享哦,评论区等着你[玫瑰][祈祷]