
监管很体贴,很多大新闻都喜欢放在周五临近下班的时候发出来,这样一来让大家不至于在周末太无聊。
二来,也有周末休息的两天来冷静消化消息带来的影响。
不过就有点苦了媒体从业者,又要加班加点。
昨天(17号)在临近下班的时候,中国银保监会就来了个保险行业相关的大新闻。
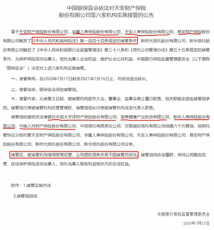
中国银保监会公布了一则《中国银保监会依法对天安财产保险股份有限公司等六家机构实施接管》的公告。
鉴于有朋友拿这事来咨询我了,我就简单分析一下这个事情对我们的影响。
首先,看看公告内容:

6家被接管的机构中4家是保险公司,另外两家是信托公司,分属不同监管体系,我这里是保险号,只讲讲这四家保险公司。
重点部分我标红画出来了,咱们一个一个来说。

这四家被接管的保险公司分别是天安财险,华夏人寿,天安人寿,易安财险。
两家人寿保险公司,两家财产保险公司。
除了易安,其他保险公司的规模都不小,以2019年原保险保费收入排名来看,他们的排名如下:
财险公司排名:天安财险第9,易安财险第52。
人寿公司排名:华夏人寿第4,天安人寿第12。
特别是华夏人寿,排名第四,所以这次接管闹的动静非常大。

接管理由:
银保监会描述的是触发了《中华人民共和国保险法》第一百四十四条规定的接管条件,这里写得非常模糊。
那么,我们就看看这条规定是什么:

也就是说,被接管的条件就两条,第一条很清晰,就是偿付能力严重不足。
那我们来看看他们的偿付能力,根据目前公开的信息:
天安财险2020年第一季度报告

华夏人寿2020年第一季度报告

天安人寿2020年第一季度报告

易安财险2020第一季度报告

从目前的偿付能力公开数据来看,除了天安人寿有点危险之外,其他保险公司并没有这方面的问题。
所以,可以说这次接管,更大可能是触发了第二个条件,第二个条件则更多是一种防范措施了。
里面有很多监管主观的可操控空间,但一上来就接管,甚至还包括像华夏人寿这样的大公司。
里面的原因就多半是很严重的了。

给谁接管?
银保监会在具体的《监管实施办法》中有列明监管期为一年,安排的接管组也都是大保险公司,对应如下:

所以,可以理解为换了更牛的团队接管运营保险公司,而且,特别有意思的是:

合着过来接管的团队是要义务劳动一年的,干不好还要延期加班的。

这次接管事件对我们有什么实际上的影响?
这点也是很多买了这几家保险公司产品的人最关心的一点。
像华夏人寿,天安人寿这两个都是大品牌人寿保险公司。
很多人是买了他们的华夏福,健康源这类保终身的保险的,都会担心被接管之后,自己的保单会不会有影响。
银保监会的这则公告中已经明确声明了:
接管后,被接管机构继续照常经营,依法保护保险活动当事人各利益相关方的合法权益。
而且这也是写进《中华人民共和国保险法》的,所以,你的保单不会有任何问题,别担心了。

对于吃瓜环节
这次被接管的保险公司,似乎背后都有明天系的影子。

关于明天系我只是大概听说过,我反正是不懂的,里面水深得很,我也不喜欢看八卦。
关注我比较久的老爷大概知道,我喜欢研究具体实在的东西。
这里我说一下我个人的立场,我看挺多人扯到明天系的,但别整的自己好像洞察天下大事那样。
这个事件的背后不宜过度解读。
所以,关于怎么看待这个事情,我的观点是吃吃瓜就完事了,别较真,这是大佬们之间的游戏,和我*屁民等**无关。
我只关心我该关心的,那就是这次接管对我们有什么实际影响?
结论是:没任何影响。
甚至是件好事。
因为在我看来,就对保险业的监管力度而言,中国在全世界层面,都属于最严格的国家之一。
无论是什么原因导致银保监会插手,都是有法可依的。
对于我们普通消费者而言,都不会是一件坏事。
