假期无法休息是很多运维人员之痛,特别是春节期间,不仅不便走亲访友,即使娱乐时也时时紧盯屏幕,稍一放松就怕网站宕机没及时发现,影响网站的排名、收录,甚至完全被K站。
各家公司推出的网站监控产品虽然可以解决相应的问题,但很多只有基础需求的公司普遍认为,付费产品价格过高,免费产品无法满足需求。免费的监控产品真的不能满足需要么?今天我们就一起来对比一下国内常见的几款免费监控产品。
监控套餐

测评结果:从服务项目来看,监控宝在监控种类、告警途径上最丰富;创宇监控在可监控网站数、监控点、最高监测频率、每月告警短信上有优势;360各项表现较平均。
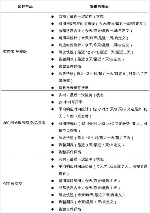
数据报表

监控产品除了提供7*24小时监控,发现异常及时告警这些基础功能外,数据图表的作用也逐渐被重视。将历史监控的快照保留下来,并给出图表分析,可以大大方便用户查看并分析网站长期状况。
测评结果:监控宝、360监控报表类型更为丰富。创宇云监控提供了最基础最常用的几种报表。
用户体验
监控宝:
优:产品上线时间最长,平台功能、页面设置很细致,
劣:设置过于繁琐,不够清晰,上手难度大、美观度不佳。

eg:更改监控点设置——提示文字全部放出来,没有做适当的隐藏/显示处理,给用户带来心里压力;设置后的“保存”按钮在页面最底部,监控点全部铺开排列导致“保存”按钮要滚动笔记本电脑两屏才能看到,有的用户可能以为更改监控点后就实时生效而不需要点“保存”。
360监控:
优:页面看起来比较简洁、沉稳,页面舒适感强,一些细节效果上做得很酷,设计风格总体较成熟。
值得一提的是360监控的细节把握,比如下图状态图标颜色是渐变的,可以更好地引起用户注意,而且渐变的速度也适中,不会过闪。

劣:排版细节不够完善,如列表中文字过长会换行显示等。
创宇监控:
优:整体风格清爽,功能设置项更为基础,各页面功能之间的相互联系和跳转合理、逻辑结构清晰。
劣:一些交互细节不够完善,例如:列表加载过程没有动效。



测评结果:360监控的体验感最佳,创宇监控最为贴心,监控宝相对繁琐更适合资深用户。
其它方面
在监控采集规则、告警策略上,三家产品给了用户自定义的空间,监控宝的可设置项最多最细。
在用户咨询反馈方面,监控宝有较完善的客户咨询渠道,免费用户和收费用户区别接待;360监控整个网站都没找到客服联系方式;创宇监控有用户咨询QQ群、合作咨询QQ。
总结

监控宝设置更精细、客户自主操作性强,更适合资深一些的客户;360监控的页面交互设计做的最好但套餐配置和报表数量较少;创宇监控作为一款新晋的监控产品,像一匹黑马,在免费产品中服务配置是最高的,用户体验、告警的精准度上也值得表扬。