
应届生物系硕士成功上岸
河北临空集团-生物医学岗
“内向的人”面试成大问题?
周学长带你踏上登神长阶,上岸央国企
周学长上岸Offer

周学长:
“ 你可以掐掉鲜花,却无法消灭整个春天 ”
本期嘉宾:周学长

我的背景: 中国科学技术大学,生物工程专业硕士,综合成绩90+,有着不错的学历和背景。目前已收到河北临空集团-生物医学岗Offer。
报名项目 :菜鸟无忧全流程辅导计划
我的Offer: 河北临空集团-生物医学岗

平衡自身,避短扬长
01 内向的人如何学习
性格内向,就一定是缺点吗?从小我就是个安静的孩子,但能做到 安静却不孤僻 ,已经很好。父母总说要多和同学们玩,和朋友们打交道。外向一点确实很好,可我却更享受那种沉浸在自己世界里的感觉,很舒服,很自由。
读书期间,我的学习成绩一直不错。我喜欢在脑子里 推演并解析 各种物理现象和化学反应。可能天生就是一个理科人吧,高中开设的生物课,更让我对生物学这门庞大的学科产生了浓厚的兴趣。
带着这份热爱,我本硕7年全部都投身在生物工程上。完成了2022年的课题研发任务,刚好迎来了秋招季,我也投身于求职的热潮中。

02 内向不是缺点
内向不是缺点,正是因为内向,我养成了细心沉稳的性格,这也是研发人员必备精神要素之一。我们要 避短扬长 ,身备 一技之长 ,才有 立身之本 。
我喜欢思考与研发,也想承欢膝下,安稳度日。所以我的求职目标很明确: 科研、稳定、离家近 。在父母老师的推荐下,能满足我这些要求的最优选择,只有央国企。
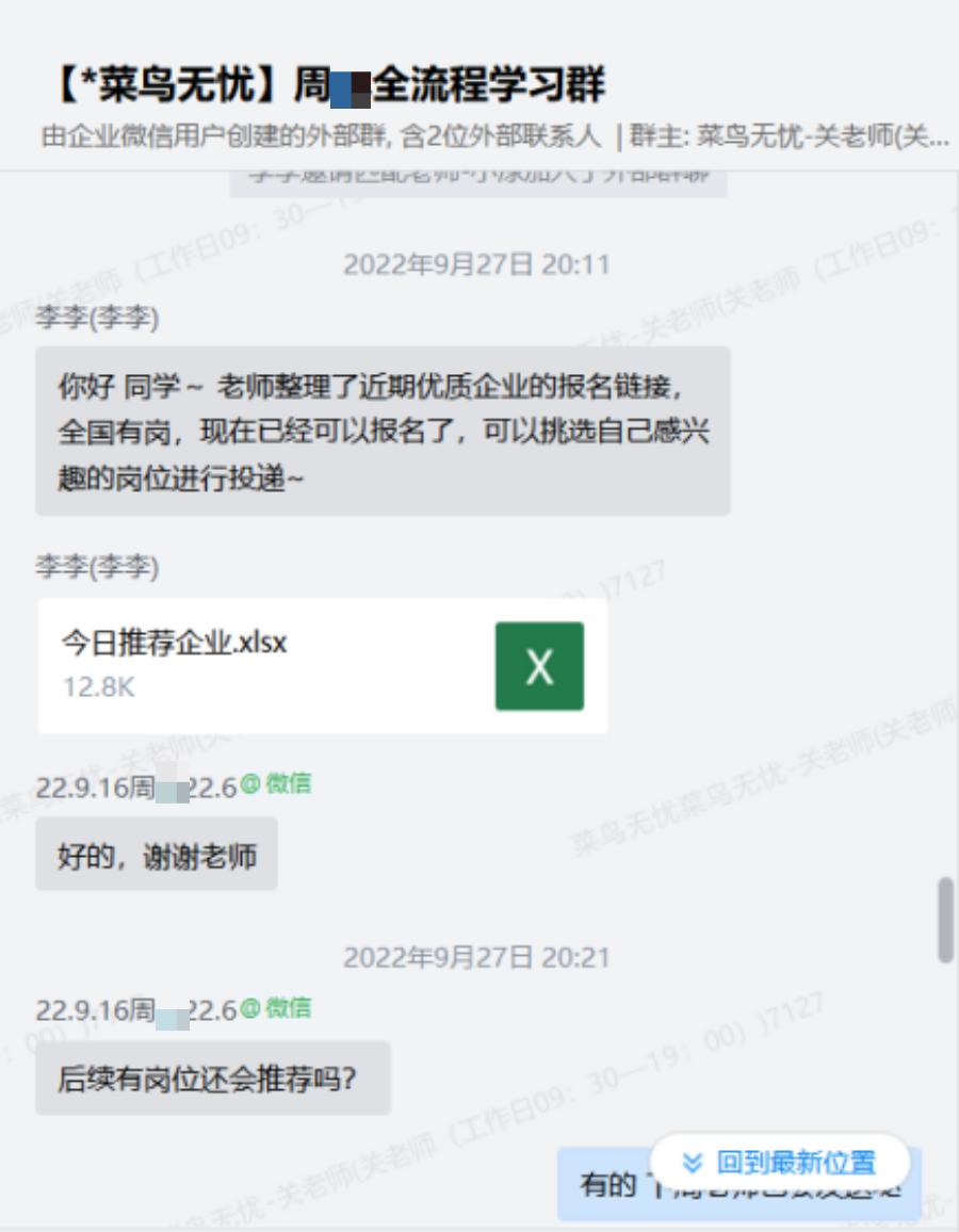
但忙于学业的我还有毕业设计要进行,对央国企除了知道福利待遇好以外,几乎一无所知。看着如火如荼的秋招大军,我开始犯愁了起来。万般的焦急无奈下,父母偶然间看到了 袁军老师 的直播。全家人仿佛看到了救命稻草般,加入了 “菜鸟无忧” 的求职行列。
菜鸟助上岸
01 简历为基础
2022年9月16日,我拨通了菜鸟无忧的电话。老师很细心,和我聊了很久,知道我是一个内向的人,一点一点循序渐进地帮我完成了性格测试。给我发送了 职业规划 和 简历课程 ,并给予简历完善建议。

老师为我安排了19号的职业规划和简历课。了解了 自身人物画像和求职方向 ,帮我优化了简历并发送笔试课程,对笔试学习进行规划,学习的同时配合第一阶段习题进行练习,同天 我的 最终简历定稿 。

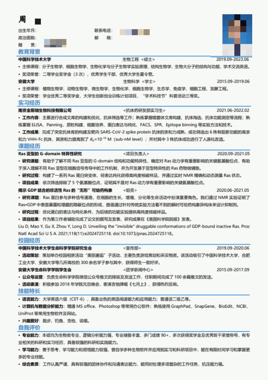
(修改前的简历)

(修改后的简历)

经过老师的修改之后,新的简历变得 更加直观 , 更加详细了起来 。更突出了我大学期间所 取得的成绩 和 项目经验 。

菜鸟无忧老师每周都会为我 推送岗位 ,每个岗位和我个人的匹配度都很高。解决了我最头疼的信息收集部分。有了合适的岗位和专业的简历,我的 网申几乎全部通过 ,并成功来到笔试。

02 笔试为提升
菜鸟无忧老师为我安排了一系列的笔试课程。从 基础知识到较为困难的申论 ,老师一步一步为我合理规划。有了老师的建议,我的笔试能力得到了大幅提升。
随着笔试题越刷越多,难度也越来越大,涵盖的知识面很广。这庞大的题量,全部刷过之后,足够应对大部分央国企甚至国考的行测部分。老师的答疑讲解做得也很详细,通俗易懂,很好理解,可达到 举一反三 的效果。


经过菜鸟无忧老师的笔试辅导,我成功通过 河北临空集团、先正达集团 等知名研发企业笔试,来到面试阶段。

03 面试重中之重
如果说笔试可以靠思考和记忆可以轻松应对的话。那面试对我来说就是一次刀山油锅的历练。由于性格的内向,在面试这方面影响还是较大的。但菜鸟无忧的老师给予了我很大的 激励和指导 ,一段时间的学习后,我也确实能够克服自己,直面面试大关。
菜鸟无忧老师为我准备了一次 面试模拟考 。来检查自身面试知识掌握程度和临场应变能力,根据面试结果,老师们为我制定了个性化的面试学习方案,并给我分享了很多学长学姐的面试经验。

在面对不同的企业,老师帮我到官网上了解 企业文化、业务、投递的岗位职责、梳理自己的优势和岗位的匹配度 。并及时地与我进行 面试复盘,总结经验 。通过这段时间的学习,我的面试技能得到了大幅提升。最终成功收到河北临空集团-生物医学岗Offer。

相信自己,勇往直前
只要努力,克服困难
沙漠也可以开出温暖的花
菜鸟陪你渡难关,助上岸
