产权年限,一直都是购房者特别关注的问题。很多人都不懂为什么房子会有40年、50年和70年产权之分,有的会以为这就是房子的使用年限,甚至有人延伸出房子只能住几十年就不行了,是不是质量不好。也经常会有人问:是不是产权年限到期了,房子就不能住了?那到时候要怎么办呢?今天,我们就把这些问题一次性说清楚。

“70年产权”不是房屋使用年限
在实际生活中,大家常说的房屋产权年限并不是指房屋的拥有权,而是指“土地使用权”。所以,不要再说房子质量不好,只能住70年,真不是这么回事。
严格来讲:房屋的产权是永久的,但是房屋所占用的土地是有使用年限限制的(即土地使用权)。土地使用权在出让时根据开发类型分为不同的使用年限:民用住宅土地使用权年限为70年,工业建筑用地和综合类用地为50年,商用建筑用地为40年。
买回来的房子,其产权年限一般都没有70年
现如今的房价,一般购房都会首选土地使用权为70年的普通商品房。但是,有一点你可能不知道:哪怕是新房,当你的房子买到手时,土地使用权已经没有70年了。这到底是为什么?
商品房的土地使用年限,是从开发商拿地那天算起的!假如你买房拿到房本是2019年9月28日,而开发商拿地是2015年10月1日,那么你的房屋土地使用权70年是从2017年10月1日起开始计算的。所以,你买到房子的时候产权年限就只有66年了,而不是70年。

那么,如果产权到期怎么办呢?
既然房屋产权年限是期限的,也就是只有70年,那么问题来了,万一产权到期了该怎么办?
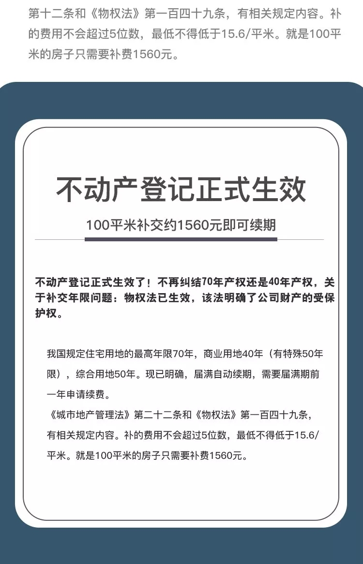
现已明确
届满自动续期
届满自动续期
届满自动续期
(重要的话讲三遍)
不用再纠结70年产权、还是40年产权,买房100年不变(除非*迁拆**)。关于补年限问题,物权法已生效,该法明确了公私财产的受保护权。

届满期前一年申请续费,《城市地产管理法》第二十二条和《物权法》第一百四十九条有相关规定内容,补的费用不会超过5位数,最低不得低于15.6元/平米。
商业产权到期后两种结果:
第一:如果国家没有其他规划,业主只需续交土地出让金即可继续使用
第二:若有其他规划,需要*迁拆**则商业补偿按照1:3补偿,是住宅的三倍

所以,以后大家不用再纠结40年、50年和70年产权的问题,因为产权不是问题!
国庆大假后,房贷利率执行LPR新政,“加点”由各银行自定,你的购房成本又要上升了。房子该买还是得买,就趁现在:在密集严格的楼市调控政策下,房价还算稳定