01、 何谓QCC品管圈(简称QCC圈)
(一) QCC圈是同一工作现场,班组人员自动自发地进行品质管理活动组成的小组。
QCC圈指的是由工作场所的人(6人左右),为了解决工作问题,突破工作绩效,自动自发的合成一个小团体(班组),然后分工合作,应用品管的简易统计手法(如调查表、鱼刺图、散布图、直方图、帕布图等)当工具,进行分析,解决工作场所的障碍问题以达到业绩改善之目标。
QCC圈小组讨论会议通常1个月两次,一次大约1—2小时,可利用上班时间或下班以后,一般来说每一个改善主题,从提出问题到解决,达到初定目标,时间不宜超过6个月,达到的结果及改善的过程,均以品管手法里的图表来表示。
(二)是一个尊重人性的活动
过去的管理理念,认为人性大多厌恶工作,逃避责任,因此要施加压力或强制监督,依次观念设计的组织制度,员工只有被动地执行命令,无法发挥个人的心智,贡献个人的才能。但目前企业的竞争形势下,管理无法做到面面俱到,必须依靠集体的努力。
QCC圈认为:人人都想做好事情,因而从尊重人性出发,让员工有热心参与的力量,完成所交付的任务;使员工在工作中获得更大的满足感和成就感
QCC圈可以说是目标管理技术,人性管理技术,重点管理技术及问题分析的综合体,他不但可以协助解决部门内的障碍问题,更可以达到激励士气的效果。
02、 QCC品管圈活动基本步骤

1、主题选定
一般应根据公司年度目标和中心工作,根据现场存在的薄弱环节、根据客户(包括下道工序)的需要来确定QCC品管圈活动课题选择。
QCC品管圈的选题范围涉及公司各个方面工作,如:提高质量、降低成本、设备管理、提高劳动生产率、安全生产、改善环境、提高顾客满意度和加强公司内部管理等。
2、目标设定
主题选定以后,应确定合理的目标值。目标值的确定要注重目标值的定量化和注重实现目标值的可能性。
3、现状把握
为了解主题的目前情况,必须认真做好现状调查。在进行现状调查时,应根据实际情况,应用不同的QC工具,进行数据的搜集整理
4、要因分析
为了解课题的目前情况,必须认真做好现状调查。在进行现状调查时,应根据实际情况,应用不同的QC工具,进行数据的搜集整理
5、真因验证
经过原因分析后,将多种原因,采用排列图,从中找出主要原因,在寻找主要原因时,可根据需要应用排列图、分层法等不同分析方法
6、对策拟定
主要原因确定后,制定相应的措施计划,明确各项问题的具体措施,要达到的目的,谁来做,何时完成以及检查人。
7、对策实施
按措施计划分工实施。圈长要组织成员,定期或不定期地研究实施情况,随时了解课题进展,发现新问题要及时采取措施,以达到活动目标。
8、效果确认
措施实施后,应进行效果检查。看其实施后的结果,是否达到了预定的目标。如果达到了预定的目标,就可以进入下一步工作;如果没达到目标,就应对计划的执行情况及其可行性进行分析,找出原因,在第二次循环中加以改进。
9、标准化
达到了预定的目标值,说明该课题已经完成,但为了保证成果得到巩固,QCC品管圈必须将一些行之有效的措施或方法纳入工作标准、工艺规程或管理标准,经有关部门审定后纳入企业有关标准或文件。如果课题的内容只涉及本班组,那就可以通过班组守则、岗位责任制等形式加经巩固。
10、分析遗留问题及下一步打算
QCC品管圈通过活动取得了一定的成果,成就是经过了一个PDCA循环。还应对遗留问题进行分析,将其作为下一次活动的课题,进入新的PDCA循环
11、总结成果资料
QCC品管圈将活动的成果进行总结,是自我提高的重要环节,也是成果发表的必在准备,还是总结经验、找出问题,进行下一个循环的开始。
03、 QCC品管圈实施案例
增强员工培训意识,增强培训效果。
QCC圈名:跃进号
成立时间:2018年7月
1、QCC团队概况

2、圈队介召及分工。
(1)辅导员:A
工作职责:负责领导、支持和协助团队活动开展,为活动的开展提供指导意见和资源安排。
(2)圈长:B
工作职责:负责协调、分配和监督各圈员的工作,对对策实施的有效性进行跟踪验证。
(3)圈员:C、D、E、F
工作职责:负责相关资料和数据的收集、整理与记录;负责制定并实施改善措施。
3、选题理由。
随着公司发展的需要,各类培训也越来越多,由于历年来公司对培训工作重视不够,培训管理不严,很多员工没有意识到培训的重要性,不愿主动地参加培训,导致培训效果不理想,员工整体素质得不到提高。公司领导意识人才的重要性,仅有人的量是不够的,人的质才是最重要的。从2018年开始,在员工培训上加大投入,并要求人力资源部采取措施增强员工培训意识,增强培训效果,为此我们组建了跃进号品管圈。
员工对培训的消极看法主要表现在以下方面:
(1)培训没什么作用和效果。
(2)没有时间参加培训。
(3)主管对培训也没什么要求,合格不合格也一样。
(4)公司没有培训场地。
(5)培训教师都是公司员工,培训水平也不高。
(6)我这样做也很好,不需要再培训。
(7)下班后参加培训,占用时间又没有补贴。
(8)公司有些培训教师还不如我。
(9)公司领导和上级也从不参加培训,为什么要我主动参加。
(10)每次培训内容都是一样,旧的,没有新东西。
4、活动主题及目标。
活动主题: 增强员工培训意识,增强增训效果。
活动目标: 将员工培训参加率从85%提升到98%,
培训合格率从60%提高到90%
培训参与率和合格效率在活动前及活协目标值对比如下:

目标可行性论证:
以下各方面为达到目标创造了条件:
(1)公司领导对培训越来越重视。
(2)公司培训的投入不断加大,配备了相应的人力和物力。
(3)公司正推行员工竞争上岗制,员工凭能力说话,使员工有下岗紧迫感,主动参与培训的意识加强。
(4)社会上人才竞争激烈,没有知识和经验很难找到合适的工作,让员工意识到培训学习的重要性。
(5)在绩效考核中,培训能与率和合格率成为考核指标之一,培训成绩作为晋升和加薪的依据。
5、活动计划及实际进度表

6、现状调查和数据收集整理。
(1)培训参与率和培训合格率统计,统计情况:

从上表看出,2018年4-6月应参与人数2060人次,实际参与1753人次,缺席307人次,平均每月培训参与率为85.1%,培训合格人次1051人次,考核不合格702人次,平均合格率为60%
(2)造成参与率低的原因频数调查统计。
对4-6月对不参与培训问题原因频数进行统计,统计情况如下:

用柏拉图表示如下:

通过柏拉图可以看出,没有时间、不想参加两项占不参与率达82.4%,是造成员工培训不参加培训的主要问题。
(3)造成合格率低的原因频数调查统计
对4-6月对合格率低的问题原因频数进行统计,统计情况如下:

用柏拉图表示如下:

通过柏拉图可以看出,未认真学习培训内容、内容太深难理解这两项占不参与率达87.1%,是造成员工不参与培训的主要原因
7、原因分析
(1)培训参与率低原因分析

(2)培训合格率低原因分析

通过全休圈组成员讨论分析,培训参与率和合格率低的主要原因为下列几个方面:
(3)员工培训参与率低的主要原因。
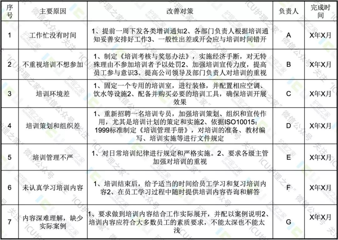
①工作忙没有时间
②不重视培训不想参加
③培训条件环境差
④培训策划和组织差
⑤培训管理不严格
(4)员工培训合格率低的主要原因
①未认真学习培训内容
②内容深难理解
8、针对上述主要原因,特制定如下对策:

9、效果确认
(1)有形成果
经过QCC改善活动后,对2018年10-12月培训参与率和合格率统计,统计情况如下:

从上表可以看出,改善后的2018年10-12月,平均每月培训参与率为99.2%,平均合格率为94%。已达到并超过了活动前所定的目标值。

(2)无形成果

10、标准化
1、编制并实施《**公司培训管理手册》
2、编制并实施《培训与奖惩办法》
以上的QCC知识你了解了吗
改善永无止境
QCC需要全员参与
期待着你的优秀提案
为中国质量提升创造最大化的价值
文章转自网络,如有侵权请联系删除。