正所谓“百代都行秦政法”,尽管秦朝“二世而亡”,统治中华不过十三载的时间,是个极其短寿的朝代,但秦始皇推行的诸多政法却深刻地影响了中国几千年来的发展,为中国保持长久的稳定社会局面,打下了良好的基础。
直到公元前221年,那个真正有绝世之才的枭雄才真正出现了,他就是秦始皇嬴政。

嬴政率领着以骁勇剽悍著称的秦军,以摧枯拉朽之势迅速消灭了其余六国,完成了前人都未曾做到的伟大事业,结束了中华长达四百多年的混乱历史,建立起了统一的封建王朝。
“以眇眇之身,兴兵诛*乱暴**,赖宗庙之灵,六王咸伏其辜,天下大定”,秦始皇构想的千秋霸业,从这里才刚刚开始。
此后,秦军又北伐匈奴、南征百越,不断地扩张着版图,为中国打下了一个庞大的疆土。为了社会的安定,秦始皇制定了“书同文、车同轨”的规则,修建驰道、建立完善的官僚体系。这些措施,使得大一统的观念逐渐深入人中华民族的头脑之中,对于后世的发展起到了积极的意义。
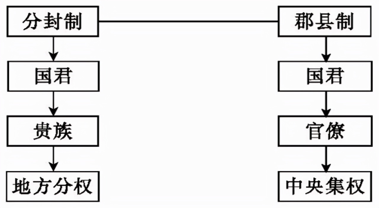
而其中影响最为深远的,就要属取代分封制的郡县制了。
郡县制的形成过程
作为第一个完成统一中华霸业的君主,秦始皇无法参照前人的经验来制定国家制度,因为从来也没有人统治过疆土如此辽阔、人数如此众多、民族如此纷杂的庞大帝国。为了保障国家的统一,在确立了皇帝制度后,秦始皇就针对如何治理国家的问题,召开了一次重要的会议。
作为秦始皇的左膀右臂,丞相王绾和李斯都发表了自己的意见。

王绾是分封制的拥护者,他向秦始皇进言,燕、齐、楚三国的领土太过遥远,如果不派皇子去当地镇守,很难进行有效控制,所以应当恢复周朝的分封建土的制度。
李斯所持的意见却完全相反,他对秦始皇说,分封许多同姓子弟,虽然这在短时间内的确能起到维护统治的作用,但随着时间的推移,血缘亲情会逐渐趋于淡漠,原来和睦的兄弟之国,在利益面前也会变成互相攻战的仇人,而这样的发展趋势是历史必然,天子根本无法阻止。
他还用周朝覆灭做例子,劝谏秦始皇,如今国家统一的局面好不容易才得以建立,皇上可以对功臣进行重赏,但不能分与他们土地和爵位,只有用郡县制代替分封制,如此天下才会安定,秦朝的统治才会长久。
秦始皇和李斯的想法不谋而合,他十分赞同地说道:“天下共苦战斗不休,以有侯王;赖宗庙,天下初定,又复立国,是树兵也,而求其宁息,岂不难哉!”
秦始皇深知,封藩王,实际就是在埋藏战斗的种子,周朝分封诸侯,导致诸侯各自为政的覆灭,从而造成天下大乱,这就是前车之鉴。几百年来的兵乱战争已经让百姓叫苦不迭,无法负荷了,要是在这时候大封王侯,各个国家遗民为国复仇的心愿又会暗中滋长,对于维护安定统一的局面极为不利。
因此,最终秦始皇采纳了李斯的建议,废除分封制,将全国划为36个郡,后来又相继增加了12个郡。自此,秦朝确立了以郡县制为基础的中央和地方国家体制,统一多民族的中央集权国家政体就此形成。
巩固皇权是历代君主都在做的事情,而这这也郡县制比分封制更为优越先进的原因。
分封制下,诸侯拥有的权利很大,不仅拥有土地、爵位还有封地的行政管辖权。对于他们而言,封地就是“国中国”,而自己就是这个国的王。和分封制不同,郡县制下的所有土地和人民都是属于国家的,官员也需要由中央直接任命。
不仅如此,地方官员还都有一定的任期,到期便由中央进行裁换,即使是有些官员心怀不轨,想要在某个地方做强,做大自己的势力,也不容易实现。
如此以来,不仅可以大大加强中央对地方的管理,还能有效避免地方庞大的政治、经济、军事力量的出现,避免对中央统治造成危害。其次,实行郡县制,还可以实现对全国人力和物力资料的高效整合和利用。

把权力交给诸侯,会存在很多的不确定性,诸侯们山高皇帝远的,就算一时不愿意听从中央的命令,皇帝也确实拿他没办法。烽火戏诸侯后,诸侯们被周幽王的戏弄惹恼了,此后再也不愿为他驱使。后来犬戎攻破镐京,周幽王再点燃烽火台,也无人前来救驾了。
不难看出,对于中央下达的命令,封地所采取的反应,在很大程度上是取决于藩王的态度。
只有施行郡县制,中央才能够确保自己给地方下达的命令,能够得到迅速的反馈。这也就是为什么,秦朝可以迅速组织起庞大的劳役队伍的原因。秦始皇想要修建长城、皇陵和阿房宫,就直接向地方传达征召人力、物力的命令。
接到命令的地方官员,就会马上组织劳力队伍并准备相应资源,将其送到需要的地方。比起苦苦等待藩王的回应,这种制度显然更符合帝王的需要。令人不解的是,这种有助于加强中央集权的郡县制,并没有完全被后世采纳。
正如唐朝名臣萧举曾说过一句话:“三代封建而久长,秦孤立而速亡。”对于郡县制,许多人都是保持批评的态度,这些反对之声的出现,主要是因为秦始皇的残酷*政暴**。
为了统一思想,秦始皇曾经下令焚书坑儒的行动,彻底得罪了后世儒生,以至于对于秦始皇的任何举措,都被许多人视为*行暴***政暴**,郡县制也不例外。

在儒生的眼中,加强中央集权等同于给皇帝的独裁*政暴**提供了温床,因此他们对其深恶痛绝,部分激进的人,还痛骂施行郡县制是“*夫独**民贼之举”。
所以,后来不少臣子都过劝谏帝王,应当摒弃郡县制,恢复周朝的封建制。所以,原本已经在秦朝消亡的分封制,在秦朝覆灭后起死回生,重新登上了历史的舞台。
为什么后来的帝王们,没有从周朝诸侯叛乱的吸取经验教训,还一个劲地往分封制的大坑里跳呢?分封究竟有着什么样的魅力,如此吸引着诸多英明神武的开国皇帝们?
原因其实很简单,推行分封制是为了适应社会发展的需要。
在开国初始,社会逐渐从动荡向平稳过渡。对于一个刚刚诞生的政权来说,此时最要紧的任务就是建立起威信和影响力,彻底消除前朝势力,这样才能实现对新政权统治的巩固。
以周朝为例,周天子夺取了天下后,就迅速分封了自己的血亲、姻亲以及功臣,允许他们建立诸侯国。诸侯王在封地内享有一切大权,政治、经济、军事等全由诸侯王掌控,相当于是一个小国家。
而之所以这样做,就是为了收买人心,巩固还不稳定的政权。
武王伐纣之后,周公和姜子牙主持了大封建,一共分封了71个诸侯国,其中光是周王的宗亲就占了53个。宗法制是分封制的底色,和周王血缘越近的人,所获的封地面积就越大,爵位也会越高。
当然,无论是同姓还是异姓诸侯,都需要听从天子的命令、镇守疆土、随从作战、上交贡税以及朝见天子。最初分封制的确立,的确对巩固新生的西周政权起到了重要作用,获得封地的诸侯感恩天子的封赏,一直安心守着自己的封地,对于天子的权威也甚为畏惧,不敢逾矩。
因此,虽然分封很容易造成尾大不掉的后果,但在开始的时候,它是有利于中央集权的,这也是诸多开国皇帝们不约而同的选择分封的原因之一。可时间长了,分封制的种种致命缺陷就掩藏不住了。
诸侯、士大夫,再到最低的士,周王手中的权力和土地随层层分封逐渐被稀释,到了春秋时期,诸侯国的数量已经达到140多个,周王的实力已经不能和他们相较了。
没过多久,手握大权的诸侯们开始蠢蠢欲动了,他们见王室衰微,个个都生了异心,想要坐拥天下,取周王而代之。各诸侯国“藩屏周”的作用逐渐丧失,中央王朝逐渐失去了对地方诸侯的有效管理和实际控制,最终造成了春秋、战国时期诸侯国四百年的纷乱混战。
春秋战国的战争规模十分宏大,仅在254年的战国时期,各国参加的战役就达到了468场之多。以长平之战为例,赵、秦两国交战,双方死伤都极为惨重。据史料记载,光是赵国,在这场战争中就足足付出了45万人身亡的惨痛代价。
学者弗朗西斯·福山就曾评价道:“希腊罗马时期的战争,根本无法和中国战国时期的战争相提并论。”而永无休止的战争,给百姓带去了深重的灾难,也阻碍了国家经济、文化等的进一步发展。
可见,分封制的存在,已经逐渐落后于时代的发展了,对于已经实现“大一统”的国家来说,它更是一种潜在的隐患,时刻威胁着统治者的地位。

当然,在中央实力强大时,或许藩王们还能安分守己,可若是中央开始出现式微迹象,那么手握重兵、实力强大的藩王必将成为破坏社会秩序的团结稳定、导致国家社会秩序崩塌的最大威胁。
“封建之失,其专在下,郡县之失,其专在上”,这句话阐释了分封制与郡县制之间的区别。分封制的弊端,在于地方权力过大,而郡县制的弊端,在于中央权力过大。对于封建统治者而言,权力自然是多多益善,手中把握的东西越多,自己对国家的统治就越牢固。
所以,中国古代君王们一生的目标就是“其专在上”,舍分封而郡县的选择,也就不足为怪了。
从历史经验的角度来看,郡县制显然也更加符合历史发展趋势的,对于维护国家社会的稳定秩序,起到了不可忽视的重要作用。在这种制度下,秦朝官员的挑选标准,不再是依据血缘关系的远近,而是个人才干的多少,只有真正有真才实学的人,才能够为国家所用。
郡县是中央下辖最高一级行政机关,管理此地的官员也由中央亲自派遣,在任期内也将完全听命于中央,这些官员也不是拥有封地、臣民和兵权的诸侯,而是领薪俸的朝廷官员,相比于藩王来说,他们对于中央基本构不成什么威胁。
当然,地方割据也是需要防范的,为此,秦朝还在郡设郡守、郡尉、郡监等职位,让这些职位的人分别负责行政权、军事权和监察权,以起到相互制衡的作用。
在郡以下,秦朝设置了县,县由县令,县尉进行管理。
在县以下,又设立了佐官、令史等属吏,郡县制的广泛推行,使得家族统治被官僚机构所取代。可以说,秦始皇的这一决策,推动了中国政治制度走向现代化,其意义极为深远。
秦始皇之后,中国地方制度虽然屡有变更,但万变不离其中,郡县制的核心思想始终没有退出过历史的舞台。从郡国并行制,州郡制,道路制再到元明清乃至于现代的行省制,其实不过都是郡县制的变体,并无根本上的变动。
郡县制的推行,无论是对于古代还是现代,都具有十分深远的影响。

从物质形态角度来看,郡县制对影响中国城市繁荣形态以及建筑布局都产生了极大的影响。直到今天,北京城依旧保留着这种自上而下的体系,它不仅显示了中国传统哲学的精髓和文化特色,更将北京作为中国首都所具有的独特气韵、庄严和尊贵展现地淋漓尽致。
从经济发展的角度来看,中央对地方进行统一管理,有效提升了国家经济政策的实施效率,使得各个地区间的经济以及文化交流变得日益频繁,促使社会经济文化得到了更高效率的发展。
而也是为什么,古代中国的经济文化发展能够遥遥领先于世界的重要原因。
从民族团结的角度来看,郡县制的推行对于促进各民族之间的相互交流,有着非常积极的作用。正是因为郡县制,让百姓逐渐形成了“地方统归中央管辖”的意识,从而加快了各民族,尤其是少数民族对中央、对国家产生强烈的认同感和归属感,对实现民族大融合有着不可忽视的巨大影响。
正因如此,五十六个不同文化、不同信仰的民族,才能够真正团结在一起,构成了文化丰富富多姿、经济繁荣灿烂的和谐的中华大家庭。
从政治上来看,郡县制大大削减了地方的行政权,将更多的权力集中到了中央手中,对于整个国家的安定团结起到了极大的作用。郡县制的影响一直持续了2000多年,直到今日,我们仍然享受着这一制度带来的便利。
可以说,它奠定了当代政治制度文明的基础。
如今国家的行政管理体系,即中央—省—市—县—乡—村的系统,仍然是以秦始皇设置的郡县制为基础的,这一制度充分带动了中国体系的完善,更有助于社会的稳定和谐以及经济文化的迅速发展。
而要说,郡县制给中国带来了最为宝贵的东西,那就是统一。
在这样的行政制度下,对于国家的概念,对于家国统一的渴望早已经过历史的沉淀,深深地刻在了每个人的灵魂深处。中国上至君王臣子,下至黎明百姓,将国家和民族的统一视为了自然。
也正是因为这样,尽管古代中国经历了无数代的政权更迭,但始终没有真正被分裂,因为无论是谁取得了最后的胜利,其目标都必定是“完成国家统一”。

就拿蒋介石来说,尽管被解放军打得退守台湾,但他从来没有想过在台湾“自立为王”,所谓的*攻反**大陆虽然是痴人说梦,但也从侧面反映了在他心中深深植根的“统一”信念。
这种信念,正是如今中国人盼望台湾早日回归的根本信仰。无论境外势力怎样挑拨,中国人渴望彻底统一的心在过去从未有过改变,在未来也不会有任何动摇,这就是秦始皇给后世子孙留下的宝贵财富。
从现代的眼光来看,秦始皇制定的郡县制,在构建现代国家治理体系、促进民族融合、增强国家意识、传承中华优秀文化等方面都产生了积极的影响,为巩固统一的多民族国家做出了重要贡献。
在悠悠五千年的岁月长河中,中国无论遭遇怎样猛烈的急风骤雨,始终都能够屹立不倒,这都要感谢千年前那个千古一帝所做的正确决定。
正是因为这一决定,才使得中国能够度过黑暗的近代时期,翻开历史的新篇章,续写下新的传奇故事!