#头条创作挑战赛#
本文总目录:


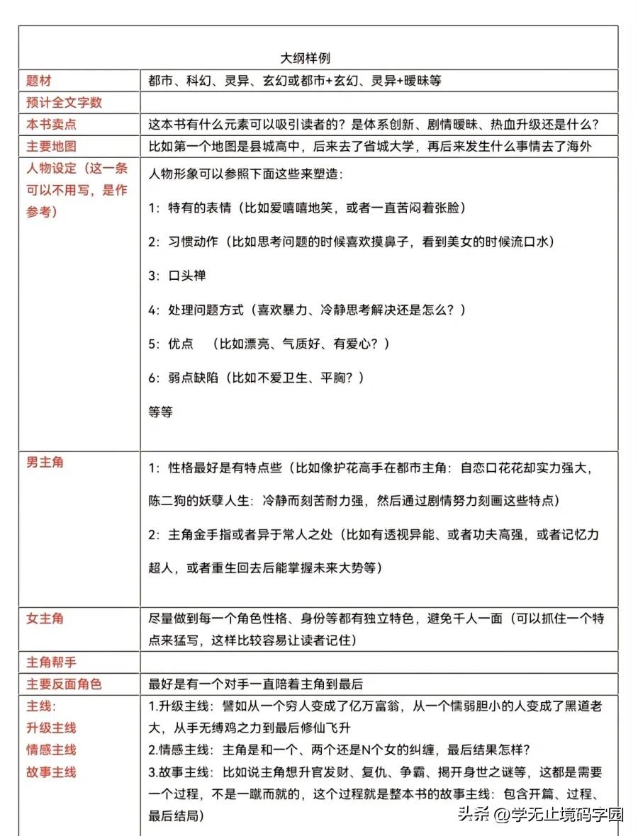
我年入千万的作家朋友:如何写细纲,必备模板
前面数字代表章节,模板是一种构思思路,因作品自行安排即可。写好细纲,有助于更好完成一部长篇作品。这也是影视方考量一部作品时必须要看到的内容。 【一、二】背景、人物关系、小高潮起承转合、轴线人物背景交代
一、背景+人物关系+起因+小高潮(由冲突起)深入丰富人物(横向,多事件;纵向,多对白)交代轴线人物的目标(来源于冲突)背景深度解释(多维关系)实现目标+新矛盾【冲突转化+首次交锋(失败)】二、结果+过渡+起因
【三、四】起因+矛盾+高潮(失败)+结果(不断上扬)三、新环境交代新人物背景交代人物关系【多环境、道具】
四、结果+诱因第二次解决矛盾(成功却更失败)
【五、六】过渡——起因+经过+结果五、起因+经过多种、多重矛盾介入新任务寻找解决办法(失败)
六、经过+结果进入绝境+转机深入刻画人物(纵向)
【七】起因七、起因+经过转机变危机深入人物关系(纵向,多对白)寻找新任务/线索
【八-三十】经过八、过渡+线索+结果梳理线索随机事件/铺垫转机制定人物新目标
九、启动事件一十、过渡+铺垫+经过
【十一、十二】经过-高潮十一、启动事件二+小高潮十二、高潮
【十三】经过-反转十三、小高潮+过渡
【十四-十七】经过十四、过渡+启动事件三十五、经过+事件三+事件四+启动事件五十六、起因+事件五十七、经过+过渡+事件五
【十八】经过-高潮十八、小高潮+事件五
【十九-二十四】经过-反转+割断十九、回落+过渡+启动事件六二十、经过+小高潮+事件六二十一、回落+经过+过渡+结果+事件六二十二、过渡+补充二十三、过渡
【二十四、二十五】经过-高潮二十四、小高潮二十五、小高潮+回落
【二十六-三十】经过-深入二十六、过渡+小高潮+启动事件七二十七、小高潮+回溯事件六二十八、过渡+经过+小高潮二十九、过渡+铺垫三十、铺垫+高潮+过渡
【三十一-三十四】高潮三十一、铺垫+高潮三十二、铺垫+过渡+高潮三十三、铺垫+过渡+高潮三十四、高潮
【三十五】结果三十五、结果
我年入千万的作家朋友:这样做小说大纲
首先,要和大家明确一点,究竟什么才是大纲? ✨大纲可以分为对内、对外两种。对内,则是给作者自己看的,以此纲构筑全篇。 对外,则是给编辑给影视出版公司看的。除了包含故事主线以外,还要尽可能展现作品中的亮点。(这又分成300字内的简介和几千字的梗概) 今天,着重说一下对内作者给自己看的大纲。新人作者,往往大纲做得很简单,只是罗列了自己能想到的精彩的场景而已,看起来好像那么回事,可是真正写起来尤其是长篇小说,越写会越混乱。 将大纲做到极致。⭐️在正式写作品之前,要想清楚整个作品的脉络。每一个人物都不是平白出现,TA的出现一定符合逻辑。 ⭐️人物与人物碰撞便有了事件。每一件事都动因、走向都要提前在大纲中构思清楚。 ⭐️一部小说简单来看,则是产生矛盾冲突、化解矛盾冲突。故事有起有伏才好看。不过这个起伏一定不是随意编造,需要符合逻辑,你设定的人物和动因正好在此处相逢,则产生这个矛盾合理。 ⭐️很多时候,新人作者会感觉笔下无物,写不出好的情节。那么,一定是素材积累不够。积累素材的过程中会丰富大纲内容。(之后会单独一篇讲素材积累) ⭐️空间架构。你的作品之中,肯定不会只有两个人你一句我一句,一定是在空间内进行的。可是往往新人写的作品让读者感受不到空间存在的价值。不仅作者自己写起来乱,读者读起来也乱且空。她有时甚至会在大纲中把空间简单画出来,这样对写作有很大帮助。(之后会单独一篇讲讲如何运用空间内的道具)




学会这个【细纲】模板,爽点悬念营造✅
你是不是写了大纲,觉得细纲就可以忽略?你是不是细纲写了写书的欲望就丢失了?你是不是看了那么多细纲模版依旧觉得细纲难写?我走过的弯路你就别走了.....
为什么要写细纲?大纲保证大致路线不出错,细纲保证细节和爽点的营造,写了细纲精彩点也不容易被忘掉。
那么细纲应该包含些什么呢?【悬念】比如《苍兰决》(书)中,开篇就是小兰花和东方青苍已经互换了身体。读者肯定会好奇为什么,因为有这样的悬念,就吸引住读者啦。【情节氛围感】比如男主和女主互动戳人的小细节,这种是需要再细纲中体现的。
《苍兰诀》中,东方青苍为了让小兰花修命簿,学着养护小兰花,给她接朝露水,晒第一缕阳光等等。
【起承转合】在完整的细纲或者每个故事之间体现出起承转合即可。【爽点】前面压抑,到后面某一点反转、打脸【钩子】钩子的作用是如何吸引读者,每章一个小钩子,五章一个大钩子。
我们举个例子,以七猫上的总裁甜宠文《霍律师乖乖宠我》为例子:(个人分析总结,如有冒犯可告知删)
大纲:钢琴教师温蔓,遭遇了前男友的劈腿,在前男友订婚宴上认识了男主霍律师,而后得知自己的父亲入狱,为了救父亲,温蔓想办法结识了男主,希望男主帮自己的父亲,由此认识了男主,并且和男主相爱。
细纲细化之后,就是这样的:温蔓是被自己的养父养母带大的,上大学后,她认识了前男友,和前男友谈了4年,遭遇前男友劈腿男主的妹妹。(背景)前男友订婚的当晚,温蔓认识且和男主亲吻,男主喜欢女主的身子。(开篇正文)
男主送女主回家,女主接到电话,后妈告知女主,爸爸进监狱了。(打击*1)
女主知道是前男友的手笔,打电话求前男友,前男友提出做他5年情人,女主拒绝,前男友拒绝救女主父亲。
(打击*2)女主去见男主,求男主帮女主,男主拒绝,并且男主只想和女主玩玩,公私分明。(打击*3,男女主第二次互动)
女主不服气,求闺蜜帮忙,女主再次见男主,前男友在场,找机会嘲笑恶心女主。下雨,男主送女主回家,给了女主一张律师名片,自己不帮,让别人帮女主。(男女主第三次互动)
也可参考模板哦~



全网最全的小说分集细纲写法~


一张表搞定最难的小说大纲~






写小说最简单的大纲表来啦!


新人也会写的小说大纲
由于字数限制大家还是看图吧,这个大纲框架是我参考了很多经验贴,总结下来现在自己使用的。每个人的写作风格不同,还是有一些差异的,大家按需自取,有什么问题也欢迎提出来,大家可以一起讨论。





写小说必备细纲模板



网文细纲怎么写:
例如我们要写一个投稿七猫女频的狗血开篇:女主怀孕惨遭男主抛弃。
首先给章节字数划分结构:2000=500×4=250×8;如图2。其次划分节奏结构;如图3。
每个梗概都要按节奏和作用划分结构,这样你的故事以及画面感才井井有条。紧接着围绕功能填充;如图4。
总结:细纲尽量以功能目的为结构进行划分,这样写起来更舒服和流畅。因为每一章的基础梗概不同,每个章节的故事内容目的不一样,所以要不同内容进行不同的节奏设置。
将人物,事件围绕一定功能进行设置后,码字速度也会大幅度加快,故事内容也会紧凑一些。




8步教你小说单一情节的细纲设定❗写作干货
之前跟大家说过大纲的重要性而大纲由于很概括基本上只知道几个重要的大剧情|如:重生复仇文的大情节套路可概括为大情节1:重生拒婚大情节2:完成对身边背叛者:的复仇并埋下伏笔大情节3:完成对较重要配角的复仇并埋下伏笔大情节4:完成对终极BOSS的复仇 不知道大家的大纲是不是总会这样写“在经过一系列事情后……”这种就属于模糊不清的情节而我们的大情节其实是“分段主线”那么大情节又是由一个个小情节构成|如大情节1“重生拒婚”的小情节构成:小情节1:女主重生到十二年前小情节2:男配上门提亲被女主拒绝(上一世渣男)小情节3:男配不死心邀请女主吃饭并故意提起情书一事小情节4:女主否认情书是她所写并告知天下让男配不要缠着自己小情节5:男配觉得女主变化太大设计女主与自己共处一室使女主不得不与自己成婚小情节6:女主察觉男配意图并破解,同时男主主动帮助 这一部分,就是小情节的存在将小情节扩充细致就成了细纲那么今天就跟大家说一下细纲情节的设定方式|1、用一句话描述主要情节2、地点环境3、主要人物4、故事梗概5、故事的开端6、故事的发展7、故事的高潮8、故事的结尾,新故事的开端(详细内容如图所示) 我是朱莉♀️一个写作9年 立志成为旅行作家的多平台签约作者分享写作 | 读书 | 学习 | 经验 感恩大家的喜欢❤️





3分钟教你写小说细纲 | 保姆级写作教程
大纲是我们整个故事的梗概而细纲是从故事主干中延伸出的情节延伸出的情节又可以与支线汇合从而形成一个完整的细纲 可能有人问为什么要写小说细纲?细纲是bi须的吗?不是bi须的,但是!如果你写网络小说没有细纲你码字的时速已经跟不上手速达到了但是脑速跟不上剧情还要反复斟酌这样你怎么才能日更4K甚至是1W呢? 另外小说细纲更方便作者把控小说节奏节奏的把控也是写小说重要的技能如果一本小说一直是高潮读者会疲劳一直是平淡的读者会无聊所以节奏把控十分重要 【那么小说细纲该如何写?】首先,我们拆分大纲的情节大纲的情节一般都是一个个大事件比如:1.女主重生退婚2.女主因知道前世之事避免家族被抄家3.女主想出治理水患的法子获得褒奖……这是大纲的情节但每一条都不细致真的去写的时候完全不知道这个事件怎么发生的又如何写才能更吸引读者 这个时候如果你没有小说细纲那就会卡文如果没有存稿就很难保证日更如果日更又很难保证文的质量这样就容易写崩 【细纲步骤】第一步:拆分大纲情节为起因、经过、结果比如大纲情节1.女主重生退婚起因:前世女主遭男配与女配杀害家破人亡经过:女主带着仇恨重生,拒绝男配上门提亲结果:男配恼羞成怒暗地里派人搞鬼让女主与自己同处一室以达目的大家看这三个起因经过结果是不是也比较模糊?那就对了,因为我们还要往下拆 第二步:拆分经过继续拆分起因、经过、结果起因:男配想借女主的家世背景为自己谋仕途,女主又喜欢他经过:男配来到女主家提亲,被女主拒绝后,男配拿出女主写情书说事,被女主怒怼结果:男配被女主赶出家门,且宣布她嫁谁都不会嫁男配 以上内容还可不可以继续拆分呢?还可以!比如情书一事,是怎么回事?后续女主可否利用?在写小说细纲的时候也会更容易想出衍生的情节 【总结】所有剧情都由起因、经过、结果三个部分组成大剧情可以拆分成小剧情但大家也不要拆分的太细自己把握好尺度 我是朱莉♀️一个写作9年 立志成为旅行作家的多平台签约作者



