
愿 景: 让天下没有难做的工程!
使 命: 推动工程管理的创新和技术变革!
价 值 观: 成就他人、成长自己!
宗旨目的: 致力于成为工程人的知识共享平台,让沟通无障碍、让学习更快捷!
觉得文章不错,请给“工程管理联盟”文章末尾右下角处设个“ 星标 ”,或者点个“ 在看 ”,多多互动~~~
作者:小僧快跑

本文旨在使一线安全管理人员加深对施工升降机 各种机构、功能 的了解,知道 如何发现问题、处理问 题,加强工程人业务知识,提升现场安全管理水平。
何为施工电梯?
施工升降机又叫施工电梯、室外电梯、人货电梯;是建筑中经常使用的载人载货施工机械,主要用于 高层建筑的内外装修、桥梁、烟筒等建筑的施工。 本文所述型号:SC200/200意思就是:以齿轮齿条为传动方式的普通施工升降机,每个吊笼额定载重为2000KG,本文以“SC200/200”做介绍说明。

相关规范标准
施工升降机应符合国家现行标准《施工升降机安全规程》GB 10055和《建筑施工升降机安装、 使用、 拆卸安全技术规程》JGJ 215等规定。
本文参考以下规范:
《建筑施工安全检查标准》GB10055-2007
《施工升降机安全规程》 JGJ215-2010
《建筑机械使用安全技术规程》 JGJ33-2012
《施工现场临时用电安全技术规范》
第三方评估检查要点
第三方评估中“安全生产”板块要求,以下为必查项;可参考。

标准化要求
施工升降机的标准化内容应包括:
安全装置、限位装置、防护设施、附墙架、钢丝绳、滑轮与对重、安装、拆卸与验收、导轨架、基础、电气安全、通信装置。
施工升降机应符合国家现行标准《施工升降机安全规程》GB 10055和《建筑施工升降机安装、 使用、 拆卸安全技术规程》JGJ 215等规定。


专项检查要点
√√√ 缓冲装置
√ 作用: 缓冲弹簧装在与基础架连接的弹簧座上,以便当吊笼发生坠落事故时,减轻吊笼的冲击,同时保证吊笼和配重下降着地时成柔性接触,减缓吊笼和配重着地时的冲击。
√ 检查标准: 每个吊笼对应的底架上有两个或三个圆锥卷弹簧或四个圆柱螺旋弹簧。

√√√ 电气联锁限位开关
√ 行程开关
√ 作用: 行程开关又称限位开关,用于控制机械设备的行程及限位保护,是根据运动部件的行程位置而切换电路的电器。
√ 正常情况: 一组常开,一组常闭。
√ 检查方法: 开门断电。

√√√ 极限开关
√ 作用: 切断主电源。
√ 原理: 连杆上下拨动均可切断电源,上下限位失效后,一端作用在标准节上的限位碰铁,制动切断电源。是一种急停开关,不能自动复位。
√ 检查标准: 上下拨动断电停止运转。

√√√ 机械联锁装置
√ 作用: 机械联锁装置要配合电气安全开关使用,其作用是在各个门未关闭或关闭不严时,电气安全开关将不能闭合,吊笼不能启动工作;吊笼运行中,一旦门被 打开,吊笼的控制电路也将被切断,吊笼停止运行。
√ 外围栏安全门机械连锁装置。
√ 标准做法: 正常情况下,施工升降机围栏门要设置有机械锁钩、电气联锁限位开关。
√ 检查方法:
√ 观察围栏门是否有机械锁钩,若无机械锁钩则该安全装置缺失。
√ 施工升降机运行中打开围栏门,若围栏门能开启则机械锁钩失效,若开启时吊 笼无法停止运转则机械锁钩、电气联锁限位开关均失效。

√√√ 吊笼门机械联锁开关
√ 标准做法: 正常情况下,施工升降机吊笼门要设置有机械锁钩、电气联锁限位开关。
√ 检查方法:
√ 观察吊笼门是否有机械锁钩,若无机械锁钩则该安全装置缺失。
√ 施工升降机运行中吊笼门(靠围栏门一侧)能开启则机械锁钩失效,若吊笼门、吊笼双开门开启时吊笼无法停止运转则机械锁钩、电气联锁限位开关均失效。

√√√ 防坠安全器
√ 定义: 也叫作限速器,指非电气、气动和手动控制的防止吊笼坠落的机械式安全保护装置。
√ 作用: 防坠安全器是施工升降机最重要的安全装置,安装在吊笼内部。其作用是限制吊笼超速运行,当吊笼因故障引起超速下滑时,防坠器开始工作,并使力矩增加,在一定的距离内将吊笼平稳制动,防止吊笼坠落,保证人员设备安全。
√ 检查方法:
√ 每季度必须做一次防坠落实验。
√ 查看防坠器检测日期是否过期。

√√√ 超载保护器
√ 定义: 轴销传感器安装在吊笼与驱动板的连接处(连接销轴),通过吊笼重量使轴销传感器产生微弱变形来测量重量,并将重量信号经过转换后传给重量限制器。
√ 作用: 在升降机超载时能够发出警报给升降机操作人员,当达到限制重量时自动切断电路,不能启动。
√ 标准做法: 通常显示屏能根据载重量不同而显示相应读数。
√ 检查标准: 超载启动。

√√√ 安全钩
√ 定义: 安全钩一般有整体浇铸和钢板加工两种。其结构分底板和钩体两部分,底板由螺栓固定在施工升降机吊笼的立柱上。
√ 作用: 它能使吊笼上行到轨架安全防护设施顶部时。安全地勾在导轨架上,防止吊笼脱离导轨架或防坠安全器输出端齿轮脱离齿条,保证吊笼不发生倾覆坠落事故。
√ 检查标准:
√ 查看施工升降机是否设置安全钩,要求设置不少于一对。
√ 检查安全钩是否稳固可靠。

√√√ 其它安全措施
√√√ 急停开关
√ 定义: 吊笼在运行过程中发生各种原因的紧急情况时,司机能在任何时候按下急停开关,使吊笼停止运行。
√ 作用: 紧急制动。
√ 检查方法: 按下急停按钮,观察升降机是否停止运转。

√√√ 楼层呼叫器
√ 定义: 为使施工升降机吊笼内司机能接受到各楼层呼叫信息而安装闭路的双向电器通讯装置。
√ 作用: 楼层呼叫信息传递。
√ 检查方法: 在楼层处按压呼叫器按钮,观察吊笼内司机能否收信息。

√√√ 楼层防护门
√ 定义: 在楼层运料和人进出的通道与施工升降机结合部设置的楼层通道门。
√ 作用: 施工升降机运行中,楼层内的人员无法打开此门。
√ 标准做法: 层门高度不宜小于1.8m,宽度与吊笼门宽度差不应大于120mm,门与关闭的吊笼门水平距离不超过200mm,层门下沿离通道应小于50mm。
√ 检查方法: 查看楼层防护门尺寸、位置是否符合要求。

√√√ 出入口防护棚
√ 定义: 当建筑物超过2层时,施工升降机地面通道上方应搭设防护棚。
√ 作用: 保障地面作业人员的安全。
√ 标准做法: 当建筑物高度超过24m时,应设置双层防护,首层进料口防护棚搭设长3~6m,宽于梯笼两侧各1米,高不低于3m 的防护棚;棚顶用50mm厚脚手板、上拉大眼安全网防护;棚两侧防护栏杆用密目网封闭。
√ 检查方法: 查看入口防护棚搭设尺寸、位置是否符合要求。

√√√ 地面防护围栏
√ 定义: 地面防护围栏是指地面上包围吊笼的防护围栏。
√ 作用: 防止吊笼离开基础平台后,人或物进入基础平台。
√ 标准做法: 应设置不低于1.8米的地面防护围栏,地面防护围栏应围成一周。围栏登机门的开启高度不应低于1.8m
√ 检查方法:
√ 查看高度是否满足要求。
√ 围栏设置是否连续、牢固、安全。

√√√ 停层平台防护栏
√ 标准做法:
①施工电梯停层平台两侧设护栏高1.5m、护栏中间设横杆,下部设180mm挡脚板;
②关闭的吊笼门与层门间的水平距离不应大于200mm;
③装载和卸载时,吊笼门与停层平台边缘的水平距离不应大于50mm;
④层门下部与停层平台的间隙不应大于50mm;
⑤设置卸料层标识、楼层照明、楼层呼叫器。
√ 检查方法:
√ 查看搭设是否满足要求。
√ 围栏设置是否连续、牢固、安全。

√ 检查方法(强制要求)
√ 施工升降机楼层运料平台应自成一体,并与结构进行可靠有效的连接;
√ 运料平台按照图示要求搭设;
√ 运料平台两侧应采用双道防护栏杆进行防护,上栏杆高1200mm,下栏杆高600mm.立杆内侧满挂绿色密目安全网,下设200mm高挡脚板,平台下方满挂双层水平大眼网。防护栏杆、挡脚板刷涂红白相间警示漆;
√ 施工升降机外侧轿箱顶正上方安装镀锌板,上覆企业标识及LOGO,镀锌板尺寸为3000×900mm。

√√√ 安拆、验收与使用
√ 标准做法:
√ 外用施工升降机使用年限为8年;
√ 吊笼外应设置限载标志和整机概况表;
√ 笼内应设操作规程和司机操作证复印件。
√ 检查方法:
√ 安装、拆卸单位是否取得专业承包资质和安全生产许可证;
√ 是否编制安装、拆卸专项方案或专项方案是否已完成审核、审批;
√ 是否履行验收程序或验收表是否有责任人签字;
√ 安装、拆卸人员及司机是否持证上岗;
√ 施工升降机作业前是否按规定进行例行检查,有无填写检查记录;
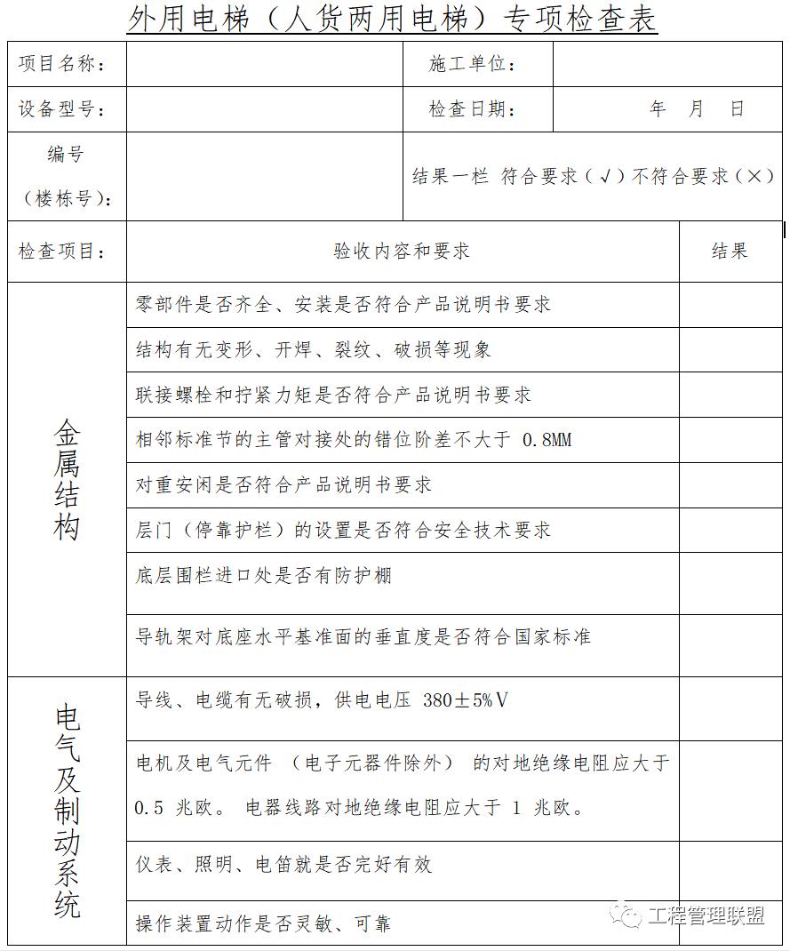
专项检查表
√√√ 甲方管理行为检查表



√√√ 施工电梯专项检查表


