(报告出品方/作者:中信建投证券,孙晓磊、于伯韬)
一、拼多多的壁垒/差异化优势是什么?
1、拼多多到底有没有壁垒?
拼多多是移动互联网流量红利的产物,在当前背景下可复制性极低。拼多多的崛起之路我们在此不过多重 复,在拼多多发展壮大的过程中,对于其是否具备护城河以及商业模式的质疑一直存在。我们认为,拼多多的 成功具有偶然性和必然性,优秀的管理团队以及早期与腾讯的合作关系只是成功的一方面,但更重要的原因在 于,拼多多在移动互联网时代以及互联网下沉的大背景下争得先机,通过以补贴换增长的模式较快实现了用户 的原始积累,这种多年的营销费用投放虽然不像京东的仓储建设那么实在,但先发优势经过多年的经营终成为 壁垒。一将成名万骨枯,互联网赢者通吃,不仅是拼多多,当前在各个互联网子赛道耳熟能详的头部公司基本 都是当年在 PC/移动互联网流量红利下抓得先机,以较低的买量成本实现用户原始积累,并且通过多年的经营 或并购重组最终发展成一方诸侯,用户即是互联网平台公司最大的壁垒。这种以补贴/买量换增长的方式看似单 纯,但一旦积累形成较大的先发优势后,往往难以超越,一方面,中国互联网流量红利见顶,买量成本愈发昂 贵,后来者想模仿行业早期玩家的套路往往要承担更高昂的获客成本;另一方面,在国内互联网监管常态化大 趋势下,以亏损/补贴换增长的模式已经被锁死,在全新的技术变革或商业模式*局破**前,存量的互联网巨头俨然 成为“绝版”,所以在可预见的未来,在社交电商赛道,有且只会有一个拼多多。

2、拼多多相比淘系的差异化优势是什么?
拼多多越来越像淘系。电商是互联网中相对特殊的一个子赛道,商品线上化率提升以及工具平台属性容易 缺流量的矛盾导致电商行业的撮合成本/单位交易成本呈现 U 型,行业跨越规模经济临界点,在集中度下降的过 程中,后来者踢馆行业最大而全的阿里必然要做出差异化优势,比如京东的履约、多多早期的下沉优势或者直 播电商的全新成交链路。但随着多多用户体量的不断壮大以及阿里深入下沉市场,我们发现拼多多越来越像淘 系,从用户画像的角度看,拼多多和淘系在下沉市场的用户占比已非常接近,均显著高于京东水平。淘宝 APP 首页下方也早已添加信息流推荐功能,效仿多多的人货匹配,与此同时,近年来拼多多一直强调品牌化战略, 似乎看到了多年前淘宝到天猫过渡的影子。随着两家电商巨头互相模仿,拼多多相比淘系最重要的差异化优势 到底是什么?
拼多多相比淘系的核心竞争优势在于社交属性下的圈层关系。微信在拼多多崛起的过程中起了至关重要的 作用,尽管目前多多通过微信流量入口成交的 GMV 占比不断降低,但微信为多多提供的不仅是流量,更重要 的是其社交属性下的圈层关系。所以拼多多相比淘系的竞争优势不仅是多了一个微信流量入口或者增加了多样 化的强社交玩法这么简单,更重要的是基于社交圈层关系优化的信息流推荐算法,这种算法比手淘首页仅基于 淘系数据的信息流推荐算法更为精准,同时,以快团团(团好货)和群买买为代表的小程序产品也是多多充分 利用微信社交圈层进行私域流量运营的典范。显然,京东没有充分利用好微信这个流量入口和社交圈层关系, 淘系由于互联网外链开放的局限性目前微信私域运营和社交圈层算法优化仍不太通畅,所以拼多多虽然被模仿 但和淘系竞争的过程中仍不落下风,即使在补贴退坡后也是如此,用户心智培养依然相当不错,社交圈层关系 是其中的重要原因之一。

二、如何看待拼多多的增长空间?
1、拼多多持续高增长的驱动是什么?
持续超预期增长是近几个月拼多多股价高弹性的重要支撑,即便在今年上半年新冠疫情的影响下,拼多多 的 GMV 增速也远超阿里、京东,二季度甚至不弱于快手,取得如此成绩还是建立在营销投放克制的前提下。 诚然,上半年多多的增长韧性和宏观经济疲弱居民消费降级,以及高线城市疫情对多多低线基本盘影响有限不 无关系,除此之外,我们认为拼多多继续保持高增长的驱动主要在于品牌化战略,以及农业上行的长期思路。 用户增长放缓,战略重心转为结构优化。拼多多的发展可大致分为三个阶段:早期通过微信社交裂变+有限 低价爆款实现低线城市用户的原始积累。中期通过百亿补贴进一步获客并吸引商户入驻,其中百亿补贴第一阶 段更偏白牌,主要意图还是低线城市获客及提复购,百亿补贴第二阶段偏 3C 或品牌商品,目的是吸引高线城市 高价值量用户并提升客单价或人均 GMV,同时吸引品牌商户入驻。近两年,随着拼多多 AAC 和阿里看齐,用 户增长放缓在所难免,拼多多的战略重心从提升用户数量向提升用户质量转变,一方面,营销投放保持克制, 结构上偏向品牌商品补贴吸引品牌商户入驻,进一步改善用户心智,B2C 占比提升也有利于提升货币化率水平; 另一方面,营销驱动向研发驱动转变,继续贯彻农业上行长期思路,协同发展多多买菜业务。
目前拼多多的营收增长主要靠提 ARPU。考虑到 AAC 增长接近天花板,未来多多的营收增长主要靠人均 GMV 和货币化率的提升。(1)拼多多的人均 GMV 仍有较大提升空间,2021 年拼多多的人均 GMV 不到京东的 一半,不足阿里的四分之一,未来提升主要有提客单价和提复购两个方向,抓手分别是品牌化战略和农业上行。 (2)货币化率提升不是当前主要矛盾,尤其是在互联网监管常态化大趋势下,但拼多多的货币化率尤其是佣金 take rate 确实仍有较大提升空间,未来的主要方向是品牌化战略(B2C 占比提升)以及 SKU 品类结构继续改善。

品牌化战略的主要目的是培养用户心智,提高客单价,带动人均 GMV 和货币化率提升。从人均 GMV 提升 的角度看,由于品牌商品本身客单价较高,品牌化战略会提升多多整体的 AOV 水平,更重要的是,品牌化战略 有助于改善消费者对拼多多假货、便宜货的刻板印象,吸引高线城市用户,有利于培养用户心智,提高复购频 次。从货币化率提升的角度看,品牌商品的佣金率自然高于白牌商品,同时品牌商户的广告投放预算和意愿更 强,有利于广告货币化率水平的进一步提升。关于品牌化战略的更多问题我们将在下一章节详细讨论。 农业上行本身政治站位就很高,也一直是拼多多发展的长期思路。近几个季度,拼多多从营销驱动向研发 驱动转向的趋势愈发明显,销售费用率显著下行,营销投放绝对额保持克制,研发费用率保持稳健,研发费用 投放绝对额显著增长,农业是多多研发费用投入的重要方向,农业上行使平台定位与农业更加紧密结合。农业 上行同样会使得人均 GMV 和(报表端)货币化率提升,农产品生鲜是典型的高频低客单消费场景,发展农产 品有利于通过增强用户粘性提复购来提升人均 GMV。此外,农业上行战略有利于多多协同发展高利润率社区团 购业务,进一步增加报表端佣金收入。
2、农业对拼多多到底意味着什么?
发展农业政治站位高,农产品/生鲜过往电商线上渗透率水平较低,未来市场空间广阔,农业上行对于多多 主站和社区团购业务均具有重大意义:农产品生鲜作为典型高频低客单消费场景,有助于增强用户粘性并提升 主站复购;另一方面,农业上行是多多买菜业务的重要抓手,有助于进一步巩固拼多多在社区团购赛道的竞争 优势,因此农业于拼多多来说确实是一门好生意。虽然农产品线上化难度较大,但是拼多多已尝试多方探索并 初有成效,一方面借助平台效应、提升履约和打造品牌应对农业三大痛点,另一方面从生产、流通、销售三个 环节开展多个项目,带动产业链标准化升级。 农产品线上化空间大,寻求市场额外增量。根据《2021 年农贸市场发展情况调查报告》,我国农贸市场 2020 年总交易额约占生鲜零售市场份额的 57%,而线上生鲜到家、新零售平台、社区团购模式仍未成为消费者 购买农产品的主流选择。根据国家统计局数据,2021 年农产品占实物商品网上零售额比例仅为 3.91%,但是农 产品等食品支出却在居民总消费支出占据较大份额,因此线上农产品是一个可挖掘空间极大的市场。对于拼多 多来说,由于用户群体里中低线城市和中老年用户占比高于其他电商平台,与农产品购买目标客群契合度更高, 因此大力发展农业是一个合乎情理的选择。

农产品 GMV 稳健增长,协同社区团购探索多渠道农产品售卖。自 2015 年初涉农业电商以来,拼多多在农 业上的野心和发展潜力逐渐显露,从“农货节”到“百亿农研”,从“多多果园”到“多多买菜”,拼多多农产 品 GMV 从 2019 年的 1364 亿飞速增长至 2021 年的 3400 亿元,并在 2020 年提出 2025 年农产品 GMV 将突破 1 万亿。多多买菜和多多主站相辅相成、互相促进,对于主站而言,社团业务本质是一个增加 ARPU 的业务,多 多买菜目前已超越美团优选成为社团赛道龙头,在下沉市场奠定了较为稳固的用户基础,有利于主站的用户留 存和用户心智培养,同时进一步提升主站农业供应链效率。对于多多买菜而言,社团生鲜采购已经在尝试生鲜 直采的模式,通过复用主站的生鲜产地仓,提升与供应商的议价能力,源头直控提升毛利率和品质,强化与美 团优选的竞争优势。
积极应对传统农业三大痛点,C2M 机制具备优越性。农产品线上化是一道历史难题,因为我国传统农业目 前在生产、流通、销售包括基础设施建设等方面都存在较多痛点,比如生产质量和外观参差不齐,会出现“劣 币驱逐良币”的问题;流通环节过多会减少利润、提升损耗;中小规模产地的商品难以集中售卖,导致农产品 滞销和农户利益受损。应对这些问题,拼多多从借助平台效应、提升履约和打造品牌三个方面予以应对。(1) 关于平台效应,拼多多在前端采取 C2M 的供应链创新模式,借助平台收集消费者的潜在和显性需求,反馈给农 户后,农户根据需求迅速调整商品策略和供应链结构,将即时性农产品消费转化为半计划性农产品消费。同时, 拼多多将传统的流通环节进行精简,大幅降低流通成本,使得消费者和农户的收益最大化,比如“农地云拼” 模式。这个模式主要针对产业带小规模种植的农产品,通过拼购方式汇总零散的需求,并优化小规模果园与消 费者之间的供需匹配。(2)关于履约链路,除了在全国范围内布局冷库、冷链物流体系等基础建设,拼多多也在培训以 95 后为代表的“新农人”,以人为节点整合、分级、加工并包装农产品,由基础设施和人协同推动履 约链路优化。(3)关于品牌打造,拼多多应对的模式是通过向生产端提供技术支持,保证多产地的产品标准统 一、产品质量过关,之后再签订订单,使得终端农户实现外观质量的统一,解决农产品质量参差不齐难以形成 品牌的痛点,提高用户对线上购买农产品的信心。

多方参与带动产业链标准化升级,拼多多三环节均有发力。农产品从产业链的逻辑来拆解可以大致分为三 个环节——生产、流通、销售,业内电商平台主要发力点一般在流通和销售环节,常规模式是通过数据追踪下 的数字化产品聚集、分级、加工和包装,实施物流配送的全程监控和效率提升,之后在销售环节通过算法的优 化完成供需匹配,而拼多多在生产环节也倾注了较大关注和投入。(1)生产环节:为了实现标准化种植和技术 提升,拼多多先后进行科技大赛、科学家合作活动、多多果园等多种尝试,从源头把控品质的提升和统一。(2)流通环节:拼多多聚焦数字化下的产品集聚、分级、加工、包装、仓储、物流配送,目前已与众多快递公司合 作,中国邮政全面推进农产品产销对接合作,2022 年国家一号文件要求加快实现“快递进村”,政策引导下农村 快递网点密度有望提升;拼多多也开发“新物流”平台,并使用人工智能等技术为商家提供路径规划、自动化仓储、 包裹分拣的服务,为履约提效。(3)销售环节:主要通过平台算法和游戏化的功能设计完成农产品的拼单团购, 以此助力销售效率的提升和成交量的增长。
3、拼多多货币化率天花板有多高?
我们预估拼多多的货币化率未来几年至少有 0.4pct 的提升空间。2021 年拼多多佣金货币化率为 0.58%,广 告货币化率为 2.97%,广告货币化率已高于淘系,但佣金货币化率仅为淘系的 1/4 左右。拼多多佣金 take rate 低 有多方面原因,首先,拼多多各类目抽佣比例基本是天猫的一半;其次,2021 年拼多多 B2C 占比仅为 15%左右, 而淘系高达 45%左右,品牌商户占比越高平台整体佣金 take rate 越高;此外,淘系服装、美妆等高毛利率品类占比更高,而多多的优势品类主要是低毛利率白牌,利润率越高的类目往往佣金率越高。为了粗略测算拼多多 佣金货币化率的提升空间,我们做一个简易的二维敏感性测算,因为缺乏详细的各品类数据,暂时忽略品类结 构改善对货币化率带来的增益效果,仅考虑多多各类目抽佣相对淘系的水平以及 B2C 占比的提升幅度,这两个 指标均可以向淘系靠拢但难达到淘系的水平,因为抽佣低才有优势吸引淘系商户入驻,平台属性也导致多多难 以演变成比淘系更天猫的平台。我们用过往三年的历史数据进行线性回归并进行敏感性测算,假设当拼多多的 B2C 占比从现在的 15%左右提升到 20%-25%,相同类目多多的抽佣从淘系的 50%提升到 60%-65%左右时,多 多佣金的货币化率将从 2021 年的 0.58%提升到 0.83%-1.05%。我们认为这种测算方法或仍较为保守,因为未考 虑百亿补贴抽佣以及品类结构改善的增益效果,预估多多佣金货币化率未来几年至少有 0.4pct 的提升空间。广 告货币化率受多方面因素影响,根据公式拆解,CPC 广告的 take rate 受 CPC 单价、平均点击购买率和平均客单 价影响,其中CPC单价是卖家在竞价排序机制下市场化竞争的结果,主要受卖家结构(企业或品牌卖家占比等)、 卖家数量(数量越多,广告位竞争越激烈,价格越高)影响;平均客单价主要受品类结构影响;平均点击购买 率主要受商品本身与用户需求契合度影响。考虑到多多广告 take rate 已经不低于淘系,虽然品类结构改善后仍 有理论提升空间,但短期或许不大,具体仍取决于竞对水平和整个广告行业的价格水平变化。

三、拼多多的品牌化战略是否可行?
前文提到了品牌化战略是提升多多人均 GMV 和货币化率的重要抓手,但市场对于拼多多品牌化战略是否 行得通仍存在较大分歧,诟病较多的点例如当多多越来越像淘系后对白牌商品流量的挤出效应、百亿补贴吸引 品牌商家入驻过程会扰乱品牌方的价格体系等,对于这些问题我们在本章节予以解答。
1、品牌化战略的主要打法是什么?
拼多多从三个维度推行品牌化战略——提升现有品牌扶持力度、引进优质品牌、扶持代工厂走向品牌。(1) 提升现有品牌扶持力度:不同于百亿补贴 1.0 重点补贴白牌商品的策略,百亿补贴第二阶段聚焦头部品牌,通 过打造品牌专场、提升折扣力度两个方式来吸引消费者。(2)引进优质品牌:“超新星计划”、“2022 多多新国 潮行动”的主要策略是通过提供整套服务计划来吸引品牌的加盟,其中包括流量资源包、定制化销售计划、全 链路数字化升级等服务。(3)扶持代工厂走向品牌:“新品牌计划”、“新品牌计划 2.0”的核心在于孵化新品牌, 为白牌厂商赋能,助力代工厂从品牌代工厂转型为自主品牌。根据原厂商的类型可以细分为四类:知名品牌的 子品牌打造(韩束-束而、一叶子-花而生、珀莱雅-芮加),产业带新锐品牌扶持(南方生活、联圆世家、汇明创 家、优居未来),国货老品牌再造(百雀羚蓓丽、王麻子、百花萃),代工企业自主品牌培育(凯琴、喜时、博 锐、贝婴爽)。
百亿补贴历经两阶段发展,2.0 阶段品牌化意图明显。虽然拼多多的品牌化活动众多,但品牌化战略的推行 还是以百亿补贴为核心,自百亿补贴于 2019 年 6 月上线后,累计推出了持续 700 天以上的优惠促销活动。在 2020 年 5 月 22 日,拼多多将百亿补贴升级至 2.0,从品牌、补贴力度乃至补贴品类做出了以下调整:(1)品牌 占比增大:百亿补贴 1.0 主要补贴白牌,主打价格优势,第二阶段提升了品牌商家占比,比如开设官方合作旗 舰店入口,使得第二阶段的入驻量同比增长 10 倍以上。(2)补贴力度加强:相比 1.0 阶段,2.0 阶段拼多多加 大了对优质商品的补贴力度和补贴范围,2022 年和 2021 年的补贴力度较 2020 年整体均有所提升,虽然 2022 年 3-5 月受疫情影响补贴意愿有所降低,但之后的 618 促销季补贴力度便逐渐恢复。(3)补贴品类扩大:2022 年618 期间,拼多多家电和手机的销售额仍然保持强势增长态势,由于补贴力度和履约效率的提高,家电的销售 规模同比增长 103%,手机总 GMV 增长 148%;随着品牌入驻的增多,化妆品、服饰的平均单价也有所增长。 从补贴范围来看,2022 年 618 期间百亿补贴的新品比例有所提升,生鲜、农产品、图书绘本等品类也被纳入百 亿补贴的范围。
2、如何看待百亿补贴导致的品牌方乱价现象?
多举措稳定品牌方定价体系,低佣金和差异化流量对商家仍有吸引力。百亿补贴第二阶段主要通过补贴 3C 或品牌商品吸引品牌商家入驻同时吸引高线城市用户,但市场担心过度补贴品牌商品(多是经销商方)会扰乱 价格体系,比如苹果手机在多多的售价长期低于京东或淘系可能引致套利行为,所以多多通过补贴让品牌方(经 销商)降价,既不利于品牌方,也不利于多多(不可持续),长期看品牌方在多平台的价格会趋同,多多会逐步 丧失对品牌方和消费者的吸引力。我们认为,除了设置“官方”、“旗舰店”的金色标识与经销商的“品牌”黑 标进行区隔,拼多多还根据品牌对乱价的敏感性,采用不同方法保证商家的利益,从而吸引更多商家积极、长 久地入驻:(1)大品牌往往对市场价格的监控和统一较为严格,因此拼多多提供类似奥特莱斯形式的特供版和 平台专属定制款,打消大品牌对价格体系紊乱的担忧,打造一个特设、优惠、但品类有限的正品市场。拼多多 也在为这部分商家做出妥协,比如对单用户限购、将“百亿补贴”的标签改为消费券打折、不适用“百亿补贴” 特制包装、允许以经销商名义对外销售等。(2)对于新锐品牌、国潮品牌、老字号初转型、品牌效应较弱对串 货不敏感的商家,以及着重打造价格优势和流量扶持的商家,可以由经销商和代理商来供货,采取“24 小时拼 单”等拼团活动,虽然会比其他平台的发货周期更长,但是通过以销定产的方式为商家缩减成本,并通过直接 的补贴吸引消费者购买。中长期看拼多多平台对品牌方依然有吸引力,多多的佣金率低于主流电商平台,各类 目抽佣比例基本是天猫的一半,且拼多多的用户画像和主流电商平台依然有区别,可以作为一个新销售渠道为 品牌方提供差异化流量。

对消费者的吸引力:性价比为王。投资者经常关注的一个点在于当拼多多推行品牌化战略,当多多也出现 天猫化/京东化的趋势后,消费者为何不回归淘系京东,而是依然愿意留在多多平台。我们认为,在商品质量和 品牌有保证,且拼多多延续其简化购买链路和强社交属性定位的前提下,拼多多对于消费者的最大吸引力仍在 于性价比。随着业务的成熟和获客的基本完成,平台的补贴力度势必会有所降低,但只要用户对拼多多的品质 印象发生改观,且正品商品的价格略低于淘系、京东平台价格,那么拼多多对部分价格敏感型消费者就仍具吸 引力。考虑到平台的利润率,短期来看,拼多多可以分品类制定补贴力度,控制平台发放的补贴少于供应商支 付给平台的佣金,在保证平台基本盈利的前提下让利消费者。中长期来看,平台忠实用户的留存、口碑的稳固 将带动流量和销量的提升,使得平台的广告价值上升,反向促进供应商的广告投放热情,带动广告佣金增长, 使得平台整体 take rate 稳步上升。
百亿补贴下用户真实粘性提升,品牌市场具备一定竞争优势。市场疑虑的另一问题是百亿补贴带来的用户 粘性是否具备可持续性,如果用户留存的原因仅仅是折扣力度,那么品牌化战略难以实现拼多多第三阶段的发 展宏愿。对此,我们认为百亿补贴对用户的结构、行为和数量均有影响,且这种改变是具有持续性和竞争力的, 长此以往可以构成区别于其他竞对的竞争壁垒。(1)结构改变:由于百亿补贴在战略方面倾向品牌化、且多年 在手机和家电等品类重投入,拼多多的用户画像边际向高线城市倾斜,百亿补贴的活跃用户中高线城市占比增 大,二线及以上用户占比相比拼多多主站高 6 个百分点;并且在 2022 年 618 大促中,杭州、苏州、重庆等新一 线城市成为拼多多手机消费的主力军。由于用户购买行为和信任度形成后,结构的转变是具备持续性的,通过 高线城市既有用户的口口相传,拼多多用户结构有望立足下沉再次向上扩展增量。(2)行为改变:目前百亿补 贴的用户使用时长短于主站,其原因主要是对质量和品牌有更高诉求的用户在百亿补贴板块消费时,筛选和决 策的时间有所缩短。可见百亿补贴通过低价吸引用户初次购买,在得到正品保障后,消费者对拼多多的信任增 强,已经逐步改变对平台的刻板印象。(3)数量改变:当用户逐渐将拼多多视为兼具质量保障和价格优势的高性价比平台后,复购的频率会逐步增加,市场的正面评价也会吸引更多新用户加入。通过老客留存和新客获取, 百亿补贴板块的用户积累逐步增多,活跃用户规模占拼多多整体用户的比例从 2021 年年初的 12%提升至 2022 年 5 月的 20%。
3、如何看待多多 B2C 占比提升后对白牌商品流量的挤出效应?
淘系天猫化过程中,大批中小商户出走。品牌化是中国电商平台发展的历史规律,初期淘宝的商家也是以 C 店商家和工厂店为主,为了引入品牌商家提升用户粘性和客单价,淘系推出了天猫品牌,2011 年 5 月从淘宝 网分拆为独立平台,2012 年更名天猫,2014 年 2 月天猫国际正式推出。尽管阿里推出了独立的天猫 APP,但用 户还是习惯通过淘宝 APP 完成所有的淘系消费行为,由于天猫和淘宝主站的流量逻辑不通,白牌的 C 店商家被 有更多流量权重和投放预算的品牌商家挤占,导致大批淘宝 C 店商家和工厂店出走。 中小商家目标人群契合拼多多定位,高流量、公平机制及低竞争吸引淘系商家出走。此时拼多多推出了零 佣金、低营销费、高流量、低竞争的策略,契合了中小商家在淘系的痛点。其他电商平台由平台掌握流量分配, 商家竞价高低决定了曝光度和坑位流量的多少,不仅匹配效率较低,也侵占了资金实力不足的中小商家利益, 拼多多全域主要商家皆以中小商家为主,因此更多采取人货匹配的技术体系,每个用户看到的是完全不同的商 品流,并且在去中心化的流量分配制度下,商品竞争力决定了流量获取的多少,营造了更适宜中小商家发展和 产品为王的生态体系。
拼多多品牌化战略不等同淘系天猫化,且当前已无第二个拼多多接盘。(1)首先拼多多与天猫的品牌化战 略存在差异,拼多多的品牌化战略并未完全放弃代工厂和原有的白牌厂家,比起天猫直接引入并服务已出名的 成熟品牌,拼多多是成熟品牌引入与新兴品牌扶持双线并行,成熟品牌的增多会为平台带来额外的、高消费力 的用户,且白牌发展为新品牌也契合中小厂家的诉求,因此 C 店商家和工厂场主出走不会过于严重。(2)当年 淘系 C 店商家大批出走的前提在于有高性价比的拼多多平台接盘,但在当前时点,没有第二个拼多多平台承接 多多平台出走的商户,即使有新兴公司出现,由于目前买量成本高昂、几大电商也都进入到增量触顶发力质量 的阶段,新竞争者在业内可谓寸步难行,无法复刻多多。商家外流的情况我们判断确实可能存在,更为契合中 小商家外流的场景是直播电商,而直播电商和拼多多存在差异,尽管抖音电商和快手电商的用户画像与拼多多 存在相似性,下沉用户居多,但是在“重内容”和“重社交”的抖音和快手平台上,不是所有中小商家都具备 内容生产的能力和私域流量的积累,即使寻求其他主播带货,也需要支付额外的佣金,在目前直播电商不完全 成熟的阶段,直播电商不能完全替代拼多多成为中小商家的外流选择,最多只是作为主流电商之外的额外渠道, 开源增收。
四、拼多多还有哪些新业务值得期待?
1、多多买菜——盈利时间表临近有望带来额外估值空间
社区团购市场出清加速,行业增长低预期,盈利时间表提前。2020 年下半年以来,互联网巨头大举入局社 区团购,传统社团平台在流量、资金、供应链层面的劣势逐步显现,行业市场出清加速。老三团中兴盛优选背 靠腾讯、京东,同程生活、十荟团先后宣告破产,新三团中橙心优选战略收缩明显,多多买菜和美团优选处于 绝对领先地位,边际上美团优选 2022 年二季度以来战略收缩。此外,2021 年 1 月上线的京喜拼拼和 2021 年 4 月成立的 MMC 事业群(淘菜菜)也在 2022 年相继收缩,成为京东和阿里今年人员优化的重点。从行业增速角 度看,2021 年在互联网监管、夏季冷链建设不足等多方面因素影响下,社区团购行业增长低于预期,2020 年底 美团优选制定的 2021 年 GMV 目标为 2000 亿,多多买菜制定的 2021 年 GMV 目标为 1500 亿,但美团优选和多 多买菜 2021 年的实际 GMV 均在 1000 亿左右;2021 年底美团优选制定的 2022 年 GMV 目标仍为 2000 亿,多 多买菜制定的 2022 年 GMV 目标约为 1500-1700 亿,从前三季度的情况看,预估两家今年均难达到 1500 亿 GMV 体量,行业增长再次低预期。另一方面,与 GMV 低预期增长相匹配的是低预期的补贴投放,因而对应到利润 率端也好于此前市场预期,我们预估多多买菜和美团优选有望在 2024 年前后实现盈亏平衡,好于 2020 年底互 联网监管前市场预估的 2025 年前后。
多多买菜日单量反超美团优选,利润率持续领先。2020 年底 2021 年初,社会舆论事件影响下拼多多退出 春晚红包合作由抖音补位,叠加互联网监管伊始多多传统的高举高打营销面临制约,美团优选日单量超越多多 买菜,并且在此后一年多持续保持领先。2022 年清明节以来,美团优选战略收缩,西北四省和北京先后退出, 虽然对优选日单量影响有限不到 200 万单,但边际上优选和多多买菜的差距并不明显,此消彼长之后多多买菜 的日单量反超美团优选,客单价层面双方差距较小,优选略微领先。利润率端,自 2020 年底双方开展社团业务 以来,多多买菜的利润率持续高于美团优选(买菜的亏损率持续低于优选),因为社区团购前期比拼的是流量, 拼多多主站的流量优势显著高于美团,因而补贴率和团长佣金率对 UE 的拖累更少。中长期看,社区团购比拼 的是供应链能力,拼多多始终坚持农业上行战略,主站农业供应链均可赋能社团业务,因此我们认为在未来与 优选的持续较量中,多多买菜可能依然不会落于下风,尤其是考虑到单量领先后规模效应的加持影响。 UE 跑通倒计时,有望带来额外的估值增量。我们预估多多买菜最晚 2024 年有望实现盈亏平衡:日单量和 AOV 有望进一步提升摊薄履约费用(大头)和其他费用,补贴率和团长佣金率仍有下降空间因为用户心智已逐 步形成且团长的获客履约双职能向履约单职能过渡,毛利率有望进一步提升通过品类结构改善和提价。过去一 年多市场情绪较弱,无论美团还是拼多多,市场都倾向于只给主业估值,像社团这种尚未盈利的新业务并未单 独给估值。我们认为,未来随着 UE 跑通确定性加强以及盈利时间表的临近,多多买菜有望带来额外的估值增 量,按照 2025 年多多买菜 3308 亿 GMV,3.6%的 GMV 利润率,给予 25X PE,贴现回 2022 年对应 2334 亿人 民币(338 亿美元)估值。

2、多多驿站——基于社区团购业务的快递驿站
2.1 定位及战略意义
多多驿站是基于社区团购业务的快递驿站,通过建设末端物流,使之与社区团购相配合,集中快递包裹推 动多多买菜和快销品供应链批发业务,达到流量和物流的闭环建设,最终形成多利润叠加,打造驿站的商业模 式。多多买菜代收点目前已经与中通、圆通、申通、韵达、邮政、极兔、百世汇通等快递公司实现总对总合同, 据了解多多驿站 3 月日单量突破 3100 万,5 月日单量突破 3450 万,三季度受补贴退坡和监管趋严影响有所回 落。菜鸟驿站日单量约 5000 万(估算),丰巢约 2000 万,快递市场平均日单量约 3 亿件。 对于社区团购来说,多多驿站是多多买菜锁定用户保证其不回流至其他平台的重要路径,因为快递行业是 将公域流量转化为私域流量、将私域流量集中成闭环流量的唯一归口,只有从末端驿站进行兜底截流,才能保 证社区团购用户不会流向其他平台,形成闭环的电商商家“下沉池”。对于拼多多全局来说,一方面多多驿站可 以借助快递代收与团长们打通关系,在下沉市场建设数十万个站点,完善低线城市最后一公里的履约,这对于农村电商的下沉消费有极大的推动作用;另一方面,多多驿站可以强化自有支付系统多多钱包,完善金融产品 闭环系统。
2.2 发展现状
多多驿站尚处于起步阶段,主要通过零成本入驻和地推两种方式打开市场。(1)零成本入驻:多多买菜 2022 年 2 月以补贴形式招募站点入局快递代收,首批使用其系统的代收点可享受四大补贴,包括 3000 元入驻补贴、 包裹补贴每天最高 500 元、免费短信和智能语音通知、入驻即送 PDA 与打印机等,几乎等同零成本入驻,实现 驿站的多元经营。(2)地推:据业内人士透露,多多买菜 4 个月时间出动了超过 3000 名地推人员进行地毯式扫 街推广。

2.3 同业对比
与菜鸟对比:多多驿站通过快递包裹派点费抵消门店房租成本,借助多多买菜的提成增加驿站收入来增强 对团长的吸引力,除此之外,对于线下业务来说,多多驿站的快递包裹流量人群会带动快销品批发零售;对于 主站业务来说,可以经由多多驿站平台导入线上寄递快递业务。 菜鸟驿站同样不向客户收取费用,依靠收取滞 纳金、与快递公司合作、包括与便利店或者药店合作实现盈利。在站点的设置和前期资产投入上,比起多多驿 站以夫妻店为主的提货点设置,菜鸟驿站站点的分类更加细致,分为个体、连锁、物业以及校园;由于发展已 经逐步成熟、市场认知度提高,加盟商需要支付加盟费、保证金,以及装修、货架和扫描设备的费用。纵贯菜 鸟驿站的发展脉络,其初心同样是扶持电商发展,而现在的菜鸟驿站正在逐步探索社区生活版块,通过团购、 洗衣、回收等服务不断拓宽自己的边界。
2.4 未来发展判断
未来挑战严峻,资质、单量、运营、成本仍需探索。(1)目前拼多多还没有取得快递经营许可资质,“多多 驿站”品牌也未正式官宣。(2)快递包裹量尚不稳定,没有统一多多主站与多多买菜、多多驿站、多多钱包的“三 合一”系统。(3)运营方面,关于是直接将多多买菜的团点改为驿站,还是直接招商快递驿站植入多多买菜还 没有定论,且这两种模式都会面临驿站人员的操作处理困扰,因为快递有签收时效考核,多多买菜有定时出网 格仓时效,店长还要服务对快销品供应链的配货,这都将为团长/店主增加额外工作量。(4)多多驿站面临快递 行业与社区团购行业的刚性成本问题,快递模式和前置仓模式都逃不过刚性成本。 经测算多多驿站有望带动多多买菜增量佣金收入超过 100 亿。参考 2021 年数据,拼多多年包裹量 610 亿, 年度活跃买家数 8.69 亿,保守估计多多驿站的平均日单量至少在 3000 万单,年化 110 亿,驿站包裹占比 18%, 对应驿站年度活跃用户数 1.56 亿。假设驿站用户的社团平均转化率为 30%,按照每个驿站社团用户每人每周购 买 3 次,客单价 11 元计算,对应 805 亿元收入,假设社团毛利率 15%,则每年可确认毛收入(确认佣金收入) 121 亿。

3、快团团&团好货——社群团购工具小程序
3.1 定位及战略意义
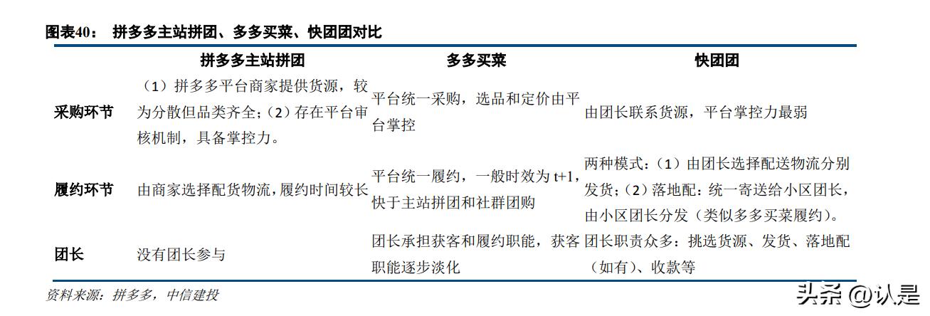
快团团的定位为社群团购工具小程序。目前快团团提供的所有功能全部免费,团长将团品发布到微信群、 朋友圈等,团长和团员通过点击链接建立关系,并提供发布团购、线上统计订单和收款的辅助,帮助社群 成员通过小程序完成购买。快团团的本质是工具,仅作为链接团长、商品和团员的媒介,辅助商家更高效地通 过私域流量卖货,不能像平台一样对团长的商品、发货、售后行为进行约束,并为卖家提供流量。
快团团的模式属于社群团购,与主站拼团、多多买菜存在一定差异。采购环节看,社群团购由团长自行联 系货源,货源既可以来自大团长,也可以由小团长自行联系其他渠道,平台掌控力最弱。履约环节看,社群团 购由团长选择配货模式,可以由团长自行选择配送物流逐一发给各个团员,也可以采取落地配的方法(类似社 区团购履约),统一寄送给小区团长再由团长进行分发。付款环节看,团员在小程序平台付款后,相关款项转入 团长账户,平台仅收取团长账户提现的手续费,大团长一般会给平台交押金,小团长一般不需要。关于团长和 团员(消费者)两个重要参与者,社群团购的团长身份更多样、参与环节也更多,团长可以是厂家、批发商或 者不掌控货源的普通团长,参与的环节也涉及商品挑选、库存管理、发货、收款的全流程。而社群团购的消费 者关联性往往更强,一方面体现在与团长的共同私域关联,另一方面部分落地配的消费者往往在地理位置上也 有较大交集。

主动触达补充社区电商形式,巩固多多买菜团长忠诚度。首先快团团对比拼多多主站而言,加强了私域属 性的联结。拼多多主站主要根据微信好友以及陌生人之间的拼团模式完成交易,而快团团用户与团长之间具备 更强的关系网络和信任联结,“落地配”的用户之间在地理位置上也是具有集中性和相似性的,因此快团团通过 团长这一角色在交易链路中的推动,可以使交易更加顺利地达成。其次,快团团虽然不是标准意义的社区团购, 但是团长在社群团购和社区团购中所承担的部分职责是相似的,可以使团长同时参与两种商业模式,实现平台 和团长的双赢。对于多多买菜来说,原团长加入快团团后,具有更多选择产品的自主性和参与度,团长的收入 会有所增加,这将有效促进团长对多多买菜的参与度和忠诚度,更倾向于同时经营隶属于统一体系的快团团和 多多买菜,而非其他社区团购平台;对于快团团来说,快团团可以从多多买菜的庞大团长中甄别筛选出符合社 群团购定位的头腰部团长,借助其已经发展起来的社区关系网络,高效在快团团中进行展业。
3.2 发展变迁
起自群接龙,升至团好货。拼多多基于群接龙的形式,于 2020 年 3 月推出快团团,形式为微信社群团购小 程序,以期打通私域流量。2020 年、2021 年快团团的 GMV 分别达到 100 亿、600 亿,2021 年团长数量超 200 万,目前快团团已覆盖 80 个行业,拥有 9000 万在售团购、5000 万参团用户。2022 年 3 月“团好货”内测版上 线,此“团好货”区别于美团的“团好货”,由拼多多在 2015 年 9 月注册,美团旗下电商业务“团好货”现已 更名为“美团好货”。团好货作为快团团的 2.0 版本,在原有的帮卖机制上,新增了推客的功能,目标 2022 年 GMV 达到 200 亿,发放佣金 50 亿;目前团好货已有 1 亿顾客、200 万团长、累计补贴 10 亿。此外,因为现在 是内测期间,所以官方做了新老用户的隔离,没有使用过快团团的新用户,是直接进入团好货界面的,老用户 扫码识别以后,是没办法进入团好货界面的。官方对原快团团的帮卖团长、团员进行了隔离:(1)历史上从未在快团团自己开团或者帮卖过的团长才可以进入到新的平台;(2)曾经在快团团下过单的团员将无法登陆该平 台;(3)6 个月内未在快团团上开过团或者下过单的用户才允许注册登陆。
3.3 快团团与团好货的“人、货、场”
人:自由的各类团长身份,团好货补充分销层级。快团团的团长分为商家团长、卖货团长,卖货团长又可 细分为开团团长和帮卖团长,开团团长类似买手,挑选并联系供应链,帮卖团长利用私域资源进行分销,并且 链路上以二级分销为限。区别于其他社交电商,快团团的优势在于商家也可以以团长的身份发起团购,且卖货 团长不必局限于平台统一组织的货源,具备更大的自由度和选择权,不存在组织僵化和躺赚的问题。而团好货 的层级更加类似群买买,分销机制趋于健全,具有正式团长、好货团长、高级团长和推广伙伴四个层级,在收 益上直推团长、佣金率均有所差异,阶梯式的激励制度有助于激发团长的积极性和下游拓展速度。

货:品类丰富度最高,白牌品牌兼有。快团团的品类丰富度极高,会员、话费、酒店、课程、美食、水果、 酒水、盲盒、美妆、电器、医美、母婴均作为售卖品类,比起群买买和多多买菜,品类的丰富度得到极大的拓 展。在货源方面,团好货进一步整合供货大团长和优秀供应链的顶级商品以及拼多多热卖商品,团长的选品难 度有所减小,并有 AI 算法推荐从发货速度,售后率,销量,佣金比例,质量分,综合评估权重五个维度智能推 荐爆品。
场:强工具属性低运营成本,快团团仅收取技术服务费,团好货商业价值更大。本质上快团团和淘宝、拼 多多是类似的,只是由“开店”变成了“开团”,区别在于电商属于平台型,流量分配是需要花钱且取决于平台 规则制定的,而快团团的流量是团长自带的,小程序仅作为工具,为私域顾客和团长提供服务,可以理解为私 域生态下的便捷交易工具。快团团的另一优势在于其所有功能全部免费,不收取佣金,门槛较低,实现 0 成本 创业,对于快团团来说盈利模式是收取技术服务费,当顾客使用快团团支付时微信官方收取 0.6%的支付通道费, 并且 2022 年 11 月 30 日之前快团团官方将予以 0.3%的手续费补贴,总体来说用户增量快、潜在市场大,但是 变现难度也较大。反观团好货,多多商品库的设立使得团长去官方选品库选品开团,团长完成销售官方选品库 的任务则可以获得 0.3%的手续费返还奖励,借助团长的帮卖体系售卖官方产品池,官方对流量的控制和分发权 增大。
3.4 快团团/团好货与相似平台的对比
与团咚咚、群接龙等类似产品相比:目前快团模式的竞争者有群接龙、团咚咚(2022.3 上线)、鹅享团(2022.3)、 上车团(2021)等,未来还会有入局者加入,但由于产品本质为工具属性,垄断市场难度较大,短期增加收费 方式提高变现难度大。快团团的模式与磁力圈、团咚咚等产品较为相似,都是由供应商提供货物,团长自行选 品开团,用户接龙参与团购,最后统一由供应商发货的链路进行交易。但是快团团与之相比的核心优势在于快 团团背靠拼多多,具备海量供应链,除了供应商自行入驻,还有主站的供应商作为导流和补充,团长的选品空 间远远领先其他同质产品。并且,拼多多资金实力更为雄厚,在团好货上投入高额的补贴预算,因此对于团长 的吸引力会更高。第三点因素在于快团团包括团好货的模式丰富度更高,比如团好货加入 S2b2C 属性,使得团 长帮卖的层级更多。因此快团团在业内从现有市场、团队实力、团长生态等方面,优势均十分明显。
与有赞、微盟等 SaaS 平台相比:有赞是通过帮助商家把各大电商平台的订单和数据整合到一个平台上进行 运营,为不具备 IT 基础设施设备与技术的商家可以在各平台搭建自己的网络店铺;微盟也主要在打造个人店铺 和企业店铺上降低门槛。但是这两个平台的买家端、卖家端区分仍然较为明显,对于没有货源但有流量的用户 仍有较高门槛和限制,而快团团中身份转换更加自由,任何人都可以成为供货方、供货团长、帮卖团长以及消 费者。另一大优势在于快团团与团好货的生态圈都根植在微信中,通过微信群、朋友圈、小程序的联动进行全 链路交易,在社群团购中具备显著的优势。 与微商相比:微商代理需要缴纳门槛费,且微商卖的品类较为局限,仅为微商品牌方自己设立的品牌;而 快团团的优势在于团长帮卖不需要门槛,只需要注册账号,从帮卖开始做起,逐步积累用户量和跟团量。同时 在品类的选择上,快团团的选择更为广泛,可以由 1 个团长卖无数个产品,而非无数个团长卖 1 个产品。

预估快团团 2 年内年营收有望突破 10 亿。我们对快团团的收入体量进行简单测算:根据我们对淘系、京东、 拼多多、抖音、快手电商未来三年各自 GMV 的预测汇总得到 2024 年我国电商 GMV 大盘规模约为 21.87 万亿 (暂不考虑其他玩家);当前我国私域电商渗透率约为 12%左右,远低于美国 18%的水平,预计未来仍有望保持 稳健增长,假设 2024 年我国私域电商渗透率有望达到 14%;2021 年快团团在私域电商的渗透率仅为 3%左右, 我们假设 2024 年该比例有望达到 6.5%。根据以上信息可求得 2024 年快团团 GMV 约为 2000 亿,按照现行 0.6% 的收费标准对应收入体量约为 12 亿。作为一个近乎免费的工具平台,快团团的商业化变现仍处在早期阶段,按 当前标准线性外推得到的估值最多几十亿,对于拼多多整体的估值增量有限,但快团团/团好货对拼多多的意义 不仅是几十亿估值或十几亿的营收贡献,更在于其对主站业务的推动和对买菜业务的协同,我们十分看好快团 团未来的发展潜力和空间。
4、群买买——社交代理分销机制下的品牌特卖平台
4.1 定位及战略意义
群买买是拼多多旗下的品牌特卖电商平台,借助微信层级营销、以小程序的形式在微信私域内进行售卖。 自 2020 年底推出以来,背靠拼多多的百万商家积攒下的品牌池、海量补贴以及供应链能力,群买买在市场占据 一席之地。据群买买官方公众号,群买买整个项目预算为千亿规模,上线的品类多为价格适中的品牌产品。作 为主站之外的独立平台,群买买的运营思路主要凭借微信生态优势,依托社交裂变模式,通过社交电商的形式、 微信生态的优势、划算的价格、主站的协同与天猫和京东形成差异化竞争,助力主站的品牌升级之路。 群买买于拼多多的意义在于打通非标品的品牌化之路。拼多多目前主站的商品仍以白牌商品为主,对比淘 系和京东电商平台,尽管百亿补贴之下标品和大单品的品牌化有所起色,但拼多多在服装、鞋包、家装家居等 非标品类的品牌特卖上劣势仍然较为明显。但是,非标品类的市场规模和营销费用都占比庞大,非标品品牌化 是拼多多实现更高收益的重要因素,然而考虑到非标品类在主站的转化率较低、补贴效果不明显,且拼多多主 站用户对于非标品的购物心智尚不成熟,品牌商家也不愿意在拼多多平台上长时间公开破价,因此主站之外的 独立平台群买买应运而生,仿照淘客的形式为拼多多开辟新流量池,强化库存电商领域的竞争优势,以此进军 中高端市场,借助社交电商提升客单价和品牌调性,完成品牌升级的布局。

4.2 群买买的“人、货、场”
人:阶梯式收益激励店主,分销层级拓展销路。分销群买买的使用者可分为店主和用户两类,店主可以同 时在平台上进行自购和推广售卖,而用户仅能进行购买行为,两者的使用界面也有所不同。店主的等级可以详 细分为店主、服务商和合伙人三类,通过自行卖货、拉新商家、收取下级商家佣金的方式赚取收益。店主评级 的标准在于下线店主的拓展个数以及邀请店主在一定时间内的销售额,三类店主享受到的直邀补贴和团队补贴 比例也有所不同,实习店主没有直邀补贴,达标店主和金牌店主分别享有 15%和 25%的下级直邀补贴(由平台 发放,不会从下级佣金比例中扣除),而服务商和合伙人还可分别享有旗下所有店主、服务商以及直属合伙人不 同比例的团队佣金奖励,通过阶梯式的激励形式促进店主个数的裂变和销售额的扩张。
货:主打品牌尾货清仓,品类齐全价格低廉。截至 2021 年 7 月,群买买共有 3000+品牌入驻,知名大牌有 雅诗兰黛、兰蔻、阿迪达斯、安踏等,主要售卖品牌的库存和尾货商品。从分类角度来看,群买买已基本实现 全品类覆盖,服饰、母婴、食品、家居家纺、鞋包、美妆个护、日用百货、数码 3C 等均有售卖,可满足消费者 大部分购物需求。关于价格,由于群买买的售卖主要集中在私域环境,限时特价的优惠形式属于非公开破价, 不会造成品牌方的乱价现象,因此品牌方的参与意愿更高,未来品类丰富度和加盟数量会更高。
场:根植微信生态,丰富营销玩法。群买买的“场”主要依托微信生态,通过微信好友、微信群、朋友圈 进行产品推广与分销,并且由于群买买的形式本身就是微信小程序,因此商品链接在微信中畅通无阻的完成交 易,实现全闭环链路。除了微信生态,群买买的营销活动分为 S 级大促(618、双 11、双 12、年货节)、A 级(月 中、月底大促)和 B 级大促(超级星期三、周五品牌首发日),并推出好货补贴、佣金加码、跨专区满返、抽奖、 比赛等玩法,进一步提升用户粘性和参与的积极程度。

4.3 群买买与相似平台的对比
对比 B2C 库存电商:群买买售卖的商品定位为品牌库存,类似唯品会等库存电商,售卖的品牌商品折扣较 大,但是群买买和唯品会的核心差别在于群买买并非使用工具 APP 进行分销,而是借助微信社交平台,以社交 电商的形式进行分销,可以更好挖掘和借助私域流量,为主站以公域为主的流量进行补充,而唯品会显然没有 充分利用好微信提供的流量入口。 对比 S2b2C 社交电商:群买买因为背靠拼多多,与小型创业公司相比资金链更雄厚,运营更为稳定和靠谱。 除了资金的优势,群买买的另一显著优势在于商家在群买买销售的产品,销量和评价均会按照 1:1 的比例同步 加权至拼多多主站,因此对于商家来说群买买成为了主站外的另一销售渠道,类似淘客对于淘宝的意义,群买 买为商家合理“刷单”,商家在群买买提供更大的折扣,不仅不会破坏主站价格体系并且还会增加销售额,以此 免费获得拼多多站内更多的搜索加权和推荐加权,获得更大的流量和站内曝光,这是云集、贝店、环球捕手、 好衣库、爱库存、运货优选、淘小铺等以自营卖货为核心的社交电商难以企及的巨大优势。
对比淘宝、京东下类似淘客社交代理的平台:群买买的定位也具有较大的独特性。京东平台中自营商品占 据较大份额,且站内曝光度本身较高,因此 3P 商家对于 1:1 销量同步带动流量曝光的积极性将较低,且京东本 身品牌化商品已经较为成熟,额外的品牌特卖平台会将流量分流,平台布局和商家入驻的积极性不及拼多多明 显。而对比淘宝,淘客的逻辑是通过做商品推荐和优惠信息分发,部分平台基于这个逻辑进行展业,如花生日 记、蜜源、好省、美逛、粉象生活等,但是仍与快团团差异化明显,一方面在于淘客的产品并非完全聚焦于品 牌特卖,因为会对天猫生态造成影响;另一方面,淘客的社交电商依靠腾讯的社交软件进行推广和分享时存在 较大的不便,淘口令存在被屏蔽的现象,淘口令过多还容易被封号、封群,因此群买买在微信生态内畅通无阻 的购买链路,将成为未来与淘客形成差异化竞争的重要影响因素。

5、跨境电商 Temu——首站进军美国的全品类电商平台
海外电商渗透率有较大提升空间,电商出海打开国内电商增长空间。中国电商渗透率在全球处在较高水平, 但海外电商渗透率水平较低,未来仍有较大提升空间,电商出海打开了国内电商(平台及卖家)的增长空间, 且受互联网监管政策影响较小。跨境电商可分为平台出海和商品出海,平台出海的主力玩家是互联网巨头,在 国内用户规模趋于见顶的背景下,平台出海打开了用户增长的空间,代表平台如阿里国际站(全球最大的 B2B 跨境电商平台)、阿里跨境出口 B2C 平台全球速卖通(AliExpress)、阿里旗下东南亚电商平台 Lazada 以及拼多 多旗下的 Temu 等。商品出海主要针对商品卖家,具体又可分为独立站卖家和平台卖家,前者数量较少,代表 公司有 Shein 等,后者体量庞大,涉及品类众多,典型上市公司如安克创新(消费电子)、VeSync(小家电)、 致欧科技(家具家居)、子不语(服装鞋履)等。
加码跨境电商赛道,Temu 首站进军美国。Temu 作为拼多多旗下的跨境电商平台,首站面向北美市场,于 2022 年 9 月 1 日正式上线,经历 15 天的测试期后全量开放售卖,目前有 PC 端和 APP 端。关于 Temu 的定位, 根据“Team Up,Price Down”的口号,可以推测 Temu 仍将继续延续拼多多主站“低价”和“性价比”的特 征,促成其在价格方面的核心竞争力,上线初期出现多款 0.99 美元的商品,并为用户发放三张 30%没有最低消 费要求的折扣券。Temu 采取寄售模式,即卖家入驻后,把商品寄到平台做质检,合格后卖家将商品寄到指定 仓库,后续的物流、运营、定价、销售都是由平台来负责。Temu 平台售卖品类较为齐全,目前主要商品分类包 括家居园艺、宠物用品、女士服装、童装、男士服装、鞋包、内衣、电子产品、美妆、运动等 14 个大类,短 期内主要品类聚焦在女装和家居品类,商品丰富度仍待进一步招商并扩充,尚处在完善阶段。

Temu 目前阶段的品类结构和 Shein 较为类似,Shein 的成功经验可以为 Temu 作参考。Shein 作为跨境电 商的成功典范,在亚马逊等一众海外电商巨头的围剿下脱颖而出,我们认为其核心竞争力主要有三方面。首先, Shein 选择亚马逊不擅长的女装品类作为*局破**的切入点,由于服饰品类 sku 繁多、爆款率低、退货率高、库销比 高,和亚马逊的仓储物流体系、流量分发逻辑并不是那么匹配,所以给了 Shein 发展机遇。第二,相比亚马逊、 Temu 这类平台,Shein 本质上是一家纺服零售公司,依托中国强大的供应链能力,叠加小单快返的生产模式, 在快时尚领域实现了相比 ZARA 更便宜、更快速的爆款打造和商品迭代;在物流方面,Shein 并未在美国大规 模布局前置仓,而是在国内备货提高库容,与第三方物流合作实现国内发货,降低履约费用率。第三,Shein 享 受到了海外早期低买量成本红利,依托中国先进的电商运营经验在出海玩家中占得先机。参考 Shein,Temu 的 成功之路也需明确定位、供应链、物流、流量这四个核心因素。
定位:Temu 短期人货场定位与主站存在差异,但长期发展策略殊途同归。(1)关于“人”:不同于拼多多 主站聚焦长尾用户,Temu 的目标用户群体是中端用户。虽然现阶段 Temu 推出首单 20%折扣、满 49 美元免运 费、0.99 美元、30%优惠券等折扣,但我们认为,这只是 Temu 前期吸引关注度、打开市场的策略。由于长期出 海成本较高,海外市场物流成本较高且压缩难度较大,履约成本占件单价的比重将难以降低到极致,长期聚焦 低端用户容易扩大拼多多的亏损。因此,目前 0.99 美元的价格也逐步回升并设置限购等策略,后期异常低廉的 价格会逐步调回,这也更为契合平台聚焦品牌价值而非大单品爆款的策略。(2)关于“货”:在产品的品类方面, Temu 早期首推美妆和家居,但长期希望打造全品类电商,3P 模式也会逐步提高,真正成为“拼多多海外版”, 而非“Shein 平台版”。在定价方面,当前阶段 Temu 定价权掌握在平台手中,并希望供应商的报价足够低,因 此目前更适合工厂作为主要供应商,与拼多多早期发展路径相似。(3)关于“场”:国内电商中,拼多多以单 sku 为核心推荐逻辑,而淘宝将店铺的好评度、销量、店铺等级等作为重要参考因素;海外电商中,亚马逊的策略 与拼多多主站相似,Temu 在官方直播中强调自己全品类的店铺导向,虽与国内“定位殊途”,但店铺导向更易 吸引品牌商品,品牌化上行“终究同归”。
供应链:吸取经验,加强质量问题审核。Temu 在供应链方面也要吸取此前 Wish 的经验教训,需要对虚假 商品信息和货不对版的问题加强审核,一方面保证消费者对平台的信任度和忠诚度,另一方面也为未来的件均 价提升和用户质量上行打下基础,因此目前 Temu 的店铺审核对质量问题处罚力度较大。目前拼多多跨境电商 未开放专卖店等类型,仅允许个人店和企业店中的普通店进行申请,目前招商人员透露,在未来后期经营方面, 非质量问题平台兜底,而质量问题平台将处五倍罚款,体现了平台对质量的严把关和高重视。
流量:买量成本攀升在所难免,美国市场发展难度高于主营东南亚的 TikTok 电商。Shein 成功的天时之一 便是赶上了海外移动互联网流量红利,在 2011 年的起步阶段利用社交网络流量,在 Facebook 等社交媒体上升 阶段又吸引了大量用户,而 Temu 入局时机较晚,买量成本攀升在所难免,类似于国内新入局电商行业的竞争 者,面临获客和买量成本较高的现状。拼多多跨境电商平台以 APP 为主阵地,而欧美电商类 APP 获客成本是 PC 和移动页面端的几倍。且在美国市场,广告投放主要通过 Google 关键词搜索和以 Facebook 为代表的社交媒 体,美国每订单用户成本约 20 美元,远高于东南亚市场的 5-8 美元,对比以东南亚为主要展业地区的 TikTok 电商,Temu 面临的难度无疑更高。

跨境电商中采取第三方平台和独立站模式主要的公司如下,由于全球宏观经济存在不确定性,近年以欧美 为代表的通胀高居不下,消费存在降级趋势,整体增速不会过快,因此我们给予公司 22-25 年保守的增速。参 考 tiktok 电商及业内增速趋势,预计 Temu 在 22-25 年 GMV 有望达到 10/20/54/124 亿美元,给予 25 年 3X P/GMV (参考 Shein P/GMV 水平),对应 25 年 Temu 估值约为 376 亿美元。
(本文仅供参考,不代表我们的任何投资建议。如需使用相关信息,请参阅报告原文。)
精选报告来源:【未来智库】。系统发生错误