会计分录对于会计工作而言是很重要的,但很多新手往往记不住,导致写错凭证、记错账。
其实记忆会计分录是有方法技巧的,并且要根据行业性质分类记忆,这样才能更快掌握住。
给大家整理了六大行业(餐饮、建筑、电商、房地产……)常用的会计分录,全部按照账务处理的流程总结、归纳,清晰全面更方便记忆。
六大行业会计分录
1.餐饮行业



2.房地产行业



3.建筑工程行业


4.电商行业


5.畜牧农业及林业行业


6.事业单位


330个常用会计分录汇总
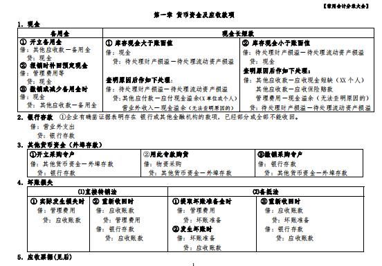
第一章 货币资金及应收款项

第二章 存货

第三章 投资

第四章 固定资产
第五章 无形资产及其他资产
……
【测试小tip】
会计分录习题


篇幅有限,关于会计分录的相关知识就先展示到这里,希望对大家有所帮助。
