
作者:黄荣楠 刘佳迪 赵怡青 詹秋怡
近期来,“全网”公布公众人物的“八卦”往往占据了社交网络的热榜头条。吃瓜群众乐此不疲,公众人物的私生活被反复咀嚼、嘲笑、谴责、抗议。然而,当全网曝光成为一种维权手段时,普通看客都认为是一种必然;而法律人则需要思考,看似正义的“维权”有时却可能因为超过适当的界限而产生不道德、不正义的后果。
基于对上述社会现象的观察和思考,我们从隐私“保护”及“例外”的角度出发,探讨网络曝光隐私的尺度,希望为受害者提供正当维权的思考,也为吃瓜群众提供理性吃瓜的路径。
一、网络曝光涉及的四类信息
尽管网络曝光的“套路”相同,但因曝光方式及内容不同而性质不同。近期一些网络曝光的内容可以分为以下四类:
1、个人间私密聊天记录
例如,某女网红曝光与著名富二代的聊天记录,聊天记录中极尽显示该男富二代对女网红的执着追求。该聊天记录引发全网热烈讨论,该富二代以往作为 “霸道总裁”的形象轰然倒塌,因为一句“想你的夜”引爆舆论热点,而被网友广为调侃。
2、涉嫌违法犯罪的信息
例如,某女网红近日通过网络长文、聊天记录截屏等方式爆料与其曾有过短暂恋情的某顶流男艺人私生活混乱、涉嫌强奸、侵犯未成年人等信息。此事件曝光后,众多品牌方宣布与该男艺人解除代言,且由于性质恶劣在网络上不断发酵并引发警方关注。经警方调查后,对于该男艺人采取刑事拘留措施,近期更被检察机关批准逮捕。
3、不为人知的道德瑕疵
例如,某男艺人的前女友于网络发布长文,爆料该男艺人与其交往期间与他人暧昧;并曝光相关聊天记录,显示该男艺人诋毁同行及参与的节目。该事件曝光后,该男艺人艺德形象坍塌,被迫宣布退出演艺圈,原本由其担任嘉宾的综艺节目也官宣换人。
4、“涉他”的负面信息
例如,还是前述这位前女友,除了曝光与该男艺人之间的情感纠葛外,还将该男艺人在其“兄弟群”与他人的聊天记录曝光,其中也涉及“兄弟群”中他人的观点表达。最终导致“兄弟群”中其他群友被曝光并受到牵连。
上述现象引发我们的思考,以上四类信息是否都可以被曝光?公众人物是否也应当享有隐私权?哪些情况下,隐私权的保护可以被突破?
二、隐私权的两张名片:安宁与私密
尽管《侵权责任法》、《民法总则》都将隐私权列为自然人的基本民事权益,但并未细化立法,导致隐私权的司法保护举步维艰。直到2021年1月1日生效的《中华人民共和国民法典》(下称“《民法典》”),首次赋予“隐私权”明确的法律定义,并列明禁止侵犯隐私的具体方式。根据《民法典》第一千零三十二条,隐私包括私人生活安宁和不愿为他人知晓的私密空间、私密活动、私密信息,法律禁止他人通过“刺探、侵扰、泄露、公开”等方式侵犯他人隐私。
1、隐私权的名片之一:安宁
私人生活安宁一般是指自然人享有的排斥其他人对正常生活的骚扰,保持私人生活安宁和宁静的权利,也会被称为“独处的权利”。例如,非法跟踪、窥探、在他人的信箱中塞满各种垃圾邮件、电话骚扰等,都构成对私人生活安宁的侵害。[1]私人生活安宁而言,一般法院会着重考量权利人个人生活状态是否因为他人具体行为介入而产生变化,及该变化是否给个人生活造成一定程度的侵扰。[2]
就网络曝光而言,如曝光者明知涉及他人隐私而依然采取公开手段,则被曝光者必然会受到网友骚扰甚至网络*力暴**,他的私人生活安宁必然会被侵扰。该等情形下,尽管曝光者本人并未直接侵犯他人的私人生活安宁,但其为第三方侵扰他人之生活安宁提供了帮助,那么其行为也可能构成对他人私人生活安宁的侵犯。
2、隐私权的名片之二:私密
- 私密空间 。私密空间是指私人可以支配的有形或无形的空间与场所。无论是个人合法所有或租借的房屋还是合法支配的空间如会议室、更衣室等临时地点,均可能构成此处的有形的空间与场所。私密空间还包括无形的空间,例如微信群和微信朋友圈等仅对特定人开放的网络空间,也有可能构成私密空间。微信朋友圈发布的一条最新状态、微信聊天群中忠于内心的聊天记录,如未经发布者许可对外截屏流传,也可能构成对他人隐私的侵犯。
- 私密活动 。私密活动主要指与公共利益无关、不愿为他人所知晓的活动。例如,参加私人聚会、与他人之间联络情感、甚至结婚生子,只要不侵害公共利益、不违反法律规范,均可能构成私密活动。公民与他人之间的情感纠葛,无论是否涉及“劈腿”、“分手”,原本仅为个人之间的私密活动,不宜被任意公开。
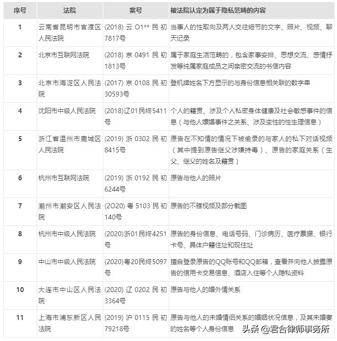
- 私密信息 。私密信息可包含个人的生理信息、身体隐私、财产隐私、家庭隐私、谈话隐私、个人经历隐私、其他有关个人生活的隐私等。[3]私密信息更强调因信息涉及人格利益而不愿为他人知晓的主观意愿。[4]司法实践中,有法院认为“不愿为他人知晓”的“私密性”应强调主观意愿,该主观意愿不完全取决于隐私诉求者的个体意志,应符合社会一般合理认知。而社会一般合理认知,也可能受到地域、文化传统、法律传统、习惯风俗、经济发展状况、社会普遍价值观等因素的影响。
对于何等信息能够构成“私密信息”,我们检索了中国法院现有的审判案例,总结如下:

三、四类信息法律属性之甄别
就我们于上述第一部分总结的四类信息,基于《民法典》关于隐私的规定,对于这些信息是否可能构成个人隐私,我们分析如下:
1、个人间私密聊天记录:构成隐私
值得注意的是,《中华人民共和国宪法》(下称“ 《宪法》 ”)第四十条规定:“中华人民共和国公民的通信自由和通信秘密受法律的保护。除因国家安全或者追查刑事犯罪的需要,由公安机关或者检察机关依照法律规定的程序对通信进行检查外,任何组织或者个人不得以任何理由侵犯公民的通信自由和通信秘密。”可见,通信秘密是公民的基本*权人**,受到《宪法》的保护。
在互联网尚未普及的时代,通信的载体是纸质书信,而互联网、社交软件的发达,使得通信渠道多样化,手机短信、微信、微博私信、QQ聊天等等,个人之间的聊天记录,应当首先受到《宪法》的保护。对于参与聊天的双方而言,聊天对话空间可能构成私密空间,就好比夫妻在家关起门来聊天或吵架,聊天对话空间可以类比“家”,同样构成私密空间,聊天的内容无论是互诉衷肠、甜蜜情话、还是相互指责、斗嘴、责骂,都仅在当事人之间输入及输出。因此,个人之间的私密聊天内容,应当构成个人隐私。司法实践中,也有法院将私密聊天内容认定为个人隐私的案例,如前述表格中案例1、案例2、案例5。
2、涉嫌违法犯罪的信息:不构成隐私
涉嫌违法犯罪的信息无法构成个人隐私。违法犯罪行为必然损害国家、集体或第三人的利益。该等情形下,如给予犯罪嫌疑人隐私保护、蒙蔽公众,必然导致社会公共利益、他人合法利益的损害。因此,如他人涉嫌违法犯罪,如吸毒、*税偷***税漏**、侵害未成年人、强奸、嫖娼等,由于已经侵害到国家利益、社会公众利益或他人利益,举报人对此予以曝光,是正当的行为,不应被认定为构成对隐私权的侵害。当然,如果举报不实,或故意编造事实,损害他人名誉的,也构成会构成对他人名誉权的侵害,甚至可能构成*谤诽**罪。
3、不为人知的道德瑕疵:需区分情况
不为人知的道德瑕疵分为两种:一种为涉及社会公共利益的道德瑕疵;另一种,则不涉及社会公共利益,而仅为私人失德。
第一种信息。例如,公众人物“诈捐”、论文抄袭被挖掘爆料,涉嫌对于社会公共利益侵害、学术规范的违反,该等情形下,应当赋予公众合理的监督权力,而不宜予以隐私权的保护。
第二种信息。对于个人失德,例如第三者插足、“劈腿”传闻等,在尚未侵害公共利益之情形下,宜在一定范围内对于该等失德者进行批评和谴责。但是,如将该等信息直接公之于众,促使不特定的公众对于失德者予以嘲笑和网暴,则超出了合理的限度,可能构成对于失德者隐私的侵犯。司法实践中,亦有法院认定类似的个人失德信息应当给予隐私保护,如前述表格中案例10、案例11。
4、“涉他”的负面信息:构成隐私
每个人内心都可能有一处“隐秘角落”,都有不愿为他人所知、深藏于内心或仅愿意在小范围内与信任的人分享、向特定的友人公开的心境,甚至是“私下的不道德”,如私下对朋友或同事的负面评价。特定的聊天环境中,出于对家人、情侣、朋友的信任,于特定的空间暴露自己内心的想法,或是以调侃、讽刺、批判形式表达观点,是自然人的言论自由,在未公开发布情形下,不构成对他*权人**益的侵害。
自然人于特定的聊天空间中、面向自己信任的人私下发表对他人、他事的负面评价,并无法预见信任的人有朝一日会将这些聊天内容对外公布。如果允许曾经被信任的一方任意将聊天内容、聊天群的对话内容截屏公之于众,不仅会将自然人仅在特定范围内公开的内心之“恶”曝光在公众环境下,更可能造成公众误读,或者造成对于第三方的误伤。而互联网信息传播的负面性在于,信息传播极快、传播范围极广。由于信息不对称,一些吃瓜群众往往基于单方爆料而义愤填膺,爆料的后果往往是引发网络*力暴**。因此,“涉他”的负面信息、聊天截屏等,可能构成隐私,应受法律保护。
四、隐私保护的两种例外情形
涉及公众人物及公共利益的社会事件,公众有权知悉真相,如给予过分的隐私保护,可能会与公共利益背道而驰。
1、公众人物例外,但仍有尺度约束
置于聚光灯下的公众人物,较普通的大众而言,其隐私空间必定是被限缩的。公众人物之所以获得关注,一方面是因其广泛参与公共社会活动,如公开演出、参演影视剧、公开代言、公开演讲,其代表公众形象,成为众人偶像,因而其有责任、有义务树立良好形象、恪守艺德、为公众树立榜样;另一方面,公众人物的收入亦来源于其社会活动,甚至与社会关注流量绑定,公众往往为其良好社会形象买单。因此,公众对于其事业及基本生活情况予以关注,具有一定的正当性。司法实践中普遍认为,公众人物和普通大众的保护应有所区别,对普通大众的保护程度应当更高,保障范围应当更加全面;对社会公众人物的隐私保护应予合理限制以符合公平原则。
然而,这并不意味着“公众人物无隐私”。超越社会公共事务、脱离社会公共利益的私人生活事项、私人生活空间,仍然应当受到隐私的保护。例如,公众人物恋爱、婚嫁或许是公开信息,但公众人物与另一半的情感好坏、如何互动,在其并未准许第三方(包括其恋人、配偶)公布的情形下,仍然属于个人隐私信息。
因此,尽管对于公众人物的隐私保护较普通人更低,然而,对于不涉及社会公共利益、仅涉及其个人的私密信息、私密活动、私密空间,因其并不具有公共属性,仍然受到隐私保护的约束,公众人物以外的第三方未经许可无权以任何方式对外公布。
2、公共利益例外,但绝非无秘之地
如前述分析,对于公众人物涉及的违法犯罪活动、违反基本的社会公序良俗而造成社会公共利益损害的活动无法获得隐私保护。然而,值得注意的是,《民法典》第一千零三十九条明确:“国家机关、承担行政职能的法定机构及其工作人员对于履行职责过程中知悉的自然人的隐私和个人信息,应当予以保密,不得泄露或者向他人非法提供。”
因此,尽管涉及违法犯罪的信息无法获得隐私权的保护,但揭露违法犯罪行动中所掌握的个人私密信息,包括受害人的个人私密信息,显然也应当受到隐私保护。例如,揭露公众人物涉嫌参与侵害*女幼**的违法犯罪活动,自然应当对于受害人的个人信息予以保护。
五、网络曝光应恪守两个合法边界
1、个人:言论自由与侵害隐私之边界
对“爆料者”而言,于互联网发布与自身相关的信息、文字、记录,当然是其言论自由。然而,言论自由的行使,也应当有必要的限度,亦应遵守法律与规范。爆料内容如涉及与他人相关的事实,无论其是否为公众人物,都应当谨慎。对于“被爆料者”而言,个人感情生活的纠葛,仍然属于己方掌握的隐私权之范畴,尽管“爆料者”愿意与他人分享,但未获得“被爆料者”同意的分享,仍然构成对他人隐私权的侵害;特别是,如爆料的内容涉及对公众的误导,“爆料者”还需要承担侵害名誉权的法律后果,甚至需要承担民事或刑事责任。
因此,对于“爆料者”而言,在曝光相关信息之前,应当对于所爆料内容的真实性予以甄别,并对于属于他人私密信息范围内的内容予以剔除;如“爆料者”曝光的内容系涉及己方和“被爆料者”之间的个人情感纠葛,尤其是爆料内容中如包含涉及第三方声誉或隐私的信息,更应当谨慎克制。但是,曝光违法犯罪事实、损害社会公众利益的事实仍然值得鼓励。
2、舆论监督与侵害隐私之边界
媒体应当对其爆料的内容负责。作为媒体,有责任在发布报道前谨慎调查事实,应予以客观甄别、谨慎报道。无论是承担公共利益监督职能的官方媒体,还是自行注册的发布公开信息的“自媒体”,均应当严格恪守这一准则。然而,我们注意到,近些年,不少通过各类公众社交平台注册的自媒体开始广泛关注、转发公众人物、甚至普通人物被爆料的私生活“八卦”事件。这显然是对职业道德的践踏,也是对“被爆料者”的不尊重。
因此,对于媒体而言,应当严格恪守职业道德,基于客观调查发布报道内容,并应当杜绝对于未经核查之内容的任意转发或评价。
结 语
本文虽然是对于隐私权的法律分析,同时也是对于自然人言行道德尺度的探讨。近期互联网上充斥着曾经的恋人、夫妻、朋友之间互相的揭发、爆料,虽引发网络上的一阵阵热度,但又何尝不使旁观者悲凉,今后你有心里话,还能讲与谁听呢?行文至此,想起了钱钟书的那篇《围城》,白月光唐晓芙与方鸿渐分手时,两人各自悉数整理好对方给自己的信件并托人归还,纵使再多的恩怨纠葛,从此不悲不欠。读懂隐私权的法律边界,是一种知识;而真正懂得言论与曝光的尺度,才是人与人之间的体面。
1.参见:《民法典人格权编条文理解与司法适用》,中国审判理论研究会民事审判理论专业委员会编著,2020年法律出版社出版。
2.参见:北京互联网法院(2019)京0491民初16142号判决书,判决作出日期:2020年7月30日。
3.参见:北京互联网法院 (2020)京0491民初16945号判决书,判决作出日期:2020年10月28日。
4.参见:北京互联网法院(2019)京0491民初16142号判决书,判决作出日期:2020年7月30日。
*声 明
《君合法律评论》所刊登的文章仅代表作者本人观点,不得视为君合律师事务所或其律师出具的正式法律意见或建议。如需转载或引用该等文章的任何内容,请注明出处。未经本所书面同意,不得转载或使用该等文章中包含的任何图片或影像。如您有意就相关议题进一步交流或探讨,欢迎与本所联系。