房地产公司销售管理绩效考核 (房地产开发公司销售人员绩效)

销售部、策划部绩效考核与提成管理办法 -房地产

PDF文件请按文末指引索取

房地产开发公司销售人员绩效,房地产销售总监绩效考核方案

房地产开发公司销售人员绩效,房地产销售总监绩效考核方案

房地产开发公司销售人员绩效,房地产销售总监绩效考核方案

房地产开发公司销售人员绩效,房地产销售总监绩效考核方案

房地产开发公司销售人员绩效,房地产销售总监绩效考核方案

房地产开发公司销售人员绩效,房地产销售总监绩效考核方案

说明:客服人员可根据其办理*款贷**、证照等手续的时效性给于考核。

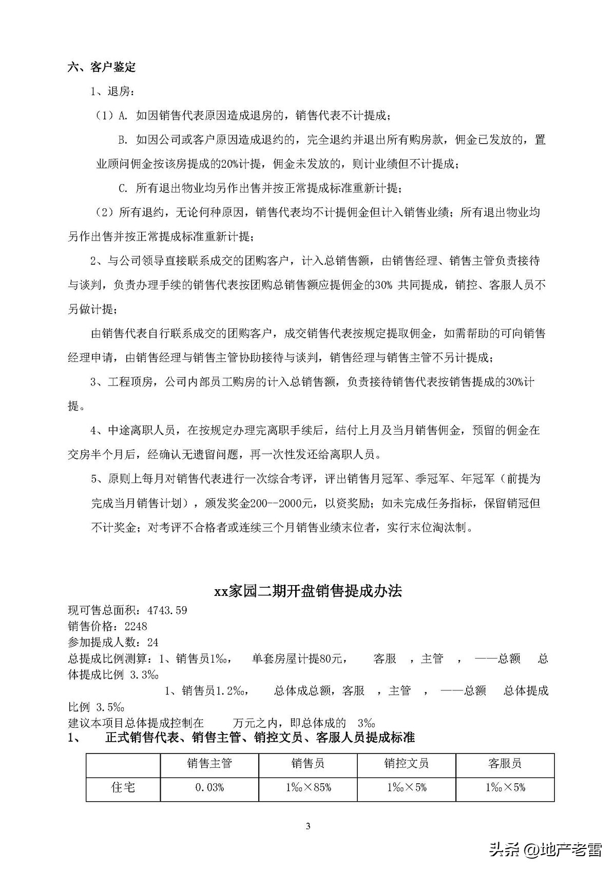
四、提成管理与执行办法

1、提成的计提基准:销售经理、销售主管、高级策划师、助理策划师、销售文员、客服人员为

销售总额,销售代表为个人完成的销售总额。

2、根据公司经营管理目标下达的销售任务指标,制定各项目销售计划,分解任务指标,并分解

制定每季度销售任务指标与每月销售任务指标,各任务指标要分解到个人,报上级主管领导;部

门负责人根据考核情况与实际工作完成情况,进行综合评定后,形成最终考核意见报公司领导、

相关部门,并据此进行佣金发放。佣金发放以销售回款额为基准。

3、销售提成计提标准按月计算,每月发放提成的85%,剩余15%根据项目总体情况分半年/年度/

项目整体完工进行发放。

4、超标的计提标准,仅限超标部分按上浮标准计提。

5、销售代表基本工资分两个阶段:销售期为xx元/月,非销售期xx元/月。

6、试用期销售代表经考核统一上岗接待客户的,其销售业绩计算提成,但要在其转正后一次性

发放;未通过考核没有正式批准接待客户的,其业绩不计算销售提成,可按提成30%的比例发放

奖金。