对模拟电路的掌握分为三个层次。
初级层次是熟练记住这二十个电路,清楚这二十个电路的作用。只要是电子爱好者,只要是学习自动化、电子等电控类专业的人士都应该且能够记住这二十个基本模拟电路。
中级层次是能分析这二十个电路中的关键元器件的作用,每个元器件出现故障时电路的功能受到什么影响,测量时参数的变化规律,掌握对故障元器件的处理方法;定性分析电路信号的流向,相位变化;定性分析信号波形的变化过程;定性了解电路输入输出阻抗的大小,信号与阻抗的关系。有了这些电路知识,您极有可能成长为电子产品和工业控制设备的出色的维修维护技师。
高级层次是能定量计算这二十个电路的输入输出阻抗、输出信号与输入信号的比值、电路中信号电流或电压与电路参数的关系、电路中信号的幅度与频率关系特性、相位与频率关系特性、电路中元器件参数的选择等。达到高级层次后,只要您愿意,受人尊敬的高薪职业--电子产品和工业控制设备的开发设计工程师将是您的首选职业。
一、桥式整流电路

1、二极管的单向导电性:
伏安特性曲线:
理想开关模型和恒压降模型:
2、桥式整流电流流向过程:
输入输出波形:
3、计算:Vo, Io,二极管反向电压。
二、电源滤波器

1、电源滤波的过程分析:
波形形成过程:
2、计算:
滤波电容的容量和耐压值选择。
三、信号滤波器
1、信号滤波器的作用:与电源滤波器的区别和相同点:
2、LC 串联和并联电路的阻抗计算,幅频关系和相频关系曲线。
3、画出通频带曲线。计算谐振频率。

四、微分和积分电路

1、电路的作用,与滤波器的区别和相同点。
2、微分和积分电路电压变化过程分析,画出电压变化波形图。
3、计算:时间常数,电压变化方程,电阻和电容参数的选择。
五、共射极放大电路

1、三极管的结构、三极管各极电流关系、特性曲线、放大条件。
2、元器件的作用、电路的用途、电压放大倍数、输入和输出的信号电压相位关系、交流和直流等效电路图。
3、静态工作点的计算、电压放大倍数的计算。
六、分压偏置式共射极放大电路

1、元器件的作用、电路的用途、电压放大倍数、输入和输出的信号电压相位关系、交流和直流等效电路图。
2、电流串联负反馈过程的分析,负反馈对电路参数的影响。
3、静态工作点的计算、电压放大倍数的计算。
4、受控源等效电路分析。
七、共集电极放大电路(射极跟随器)

1、元器件的作用、电路的用途、电压放大倍数、输入和输出的信号电压相位关系、交流和直流等效电路图。电路的输入和输出阻抗特点。
2、电流串联负反馈过程的分析,负反馈对电路参数的影响。
3、静态工作点的计算、电压放大倍数的计算。
八、电路反馈框图

1、反馈的概念,正负反馈及其判断方法、并联反馈和串联反馈及判断方法、电流反馈和电压反馈及其判断方法。
2、带负反馈电路的放大增益。
3、负反馈对电路的放大增益、通频带、增益的稳定性、失真、输入和输出电阻的影响。
九、二极管稳压电路

1、稳压二极管的特性曲线。
2、稳压二极管应用注意事项。
3、稳压过程分析。
十、串联稳压电源
1、串联稳压电源的组成框图。
2、每个元器件的作用;稳压过程分析。
3、输出电压计算。

十一、差分放大电路
1、电路各元器件的作用,电路的用途、电路的特点。
2、电路的工作原理分析。如何放大差模信号而抑制共模信号。
3、电路的单端输入和双端输入,单端输出和双端输出工作方式。

十二、场效应管放大电路

1、场效应管的分类,特点,结构,转移特性和输出特性曲线。
2、场效应放大电路的特点。
3、场效应放大电路的应用场合。
十三、选频(带通)放大电路

1、每个元器件的作用:
选频放大电路的特点:
电路的作用:
2、特征频率的计算:
选频元件参数的选择:
3、幅频特性曲线:
十四、运算放大电路

1、理想运算放大器的概念:
运放的输入端虚拟短路:
运放的输入端的虚拟断路:
2、反相输入方式的运放电路的主要用途:
输入电压与输出电压信号的相位关系是:
3、同相输入方式下的增益表达式分别是:
输入阻抗分别是:
输出阻抗分别是:
十五、差分输入运算放大电路

1、差分输入运算放大电路的的特点:
用途:
2、输出信号电压与输入信号电压的关系式:
十六、电压比较电路

1、电压比较器的作用:
工作过程是:
2、比较器的输入-输出特性曲线图:
3、如何构成迟滞比较器:
十七、RC振荡电路

1、振荡电路的组成:
振荡电路的作用:
振荡电路起振的相位条件:
振荡电路起振和平衡幅度条件:
2、RC 电路阻抗与频率的关系曲线:
相位与频率的关系曲线:
3、RC 振荡电路的相位条件分析:
振荡频率:
如何选择元器件:
十八、LC振荡电路

1、振荡相位条件分析:
2、直流等效电路图和交流等效电路图:
3、振荡频率计算:
十九、石英晶体振荡电路

1、石英晶体的特点:
石英晶体的等效电路:
石英晶体的特性曲线:
2、石英体振动器的特点:
3、石英晶体振动器的振荡频率:
二十、功率放大电路

1、乙类功率放大器的工作过程:
交越失真:
2、复合三极管的复合规则:
3、甲乙类功率放大器的工作原理分析:
自举过程分析:
甲类功率放大器的特点:
甲乙类功率放大器的特点:
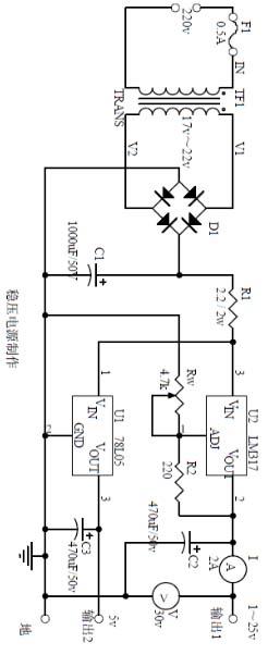
附录一、稳压电源制作电路

一、技术说明:输入交流电压220vV 0.5A。
输出电压5V 和连续可调电压1.5V~30V/1.5A 两组直流。
二、制作说明:
1、成品用金属盒或者塑料盒包装成产品。
2、电压表V、电流表A 和调节电压用的电位器Rw 安装在包装盒的面板上。
3、电源变压器固定在包装盒的底座上,电路板固定在包装盒的底座上。
4、电压调节的三端稳压集成块7805 和317 加装散热器。
5、直流电源输出导线长短不一。
附录二、时钟-闹铃-控制电路制作

说明:1、共阳极四位一体12引脚数码管引脚号是:将数码管的数字面朝向观察者,左下角是第1脚,逆时针方向依次是2、3、4、5、6、7、8、9、10、11、12 脚。
2、如果是单个的数码管或两位一体的数码管,先测出数字显示段控制引脚和公共控制引脚,再将四个数码管的相同的段控制引脚用导线并联连接在一起后(每位数码管共八段即八根连接导线),连接在电阻R5~R13 上,公共控制引脚分别连接到三极管Q1 到Q4 的发射极上。
3、用40 脚的集成块插座焊接在电路板上,集成块AT89C51 写入程序后插入到集成块插座上。
4、自己设计控制程序或用黄有全老师的程序。
5、时钟控制输出由继电器执行,控制启动时间到时,继电器得电,开关k1 闭合去控制相应设备启动;控制停止时间到时,继电器断电,开关k1 断开去控制相应设备停止。具体控制对象由制作者确定,如电灯、电饭煲等等。

说明:本图为数码管是二位一体的共阴极时的电路图。将每个二位一体的数码管的16脚和11脚共四个引脚(对应四个数字的a 段)连接在一起后接到电阻R5 的右端。数码管中数字的其余各段(b,c,d,e,f,g,dp)连接方法依此类推。其他注意事项见四位共阳极LED 的时钟闹钟控制器制作的说明。
时钟-闹钟-时间控制器 调节方法
一、功能: 时钟显示小时、分钟;可调时钟控制输出;三次可调闹铃。
二、调节方法:各种参数调节设定方法:
第一步:按“功能”键,选择功能1,进入调节状态;
第二步:重复按“参数”键,选择要调节的参数代码(左第一、二位)从0 开始依次循环增加1、2、3、……E、F、10 再回到0。
第三步:按“增加”键或“减少”键,相应代码项目(如代码1 表示调节的对象是时钟显示的小时值)的参数值在其取值范围内(例如显示时间的小时取值范围是00~23)循环增加或减少1。左边一位或两位显示参数代码,右边三位或两位显示参数值。重复第二、三步,设置完所需参数。
第三步:按“功能”键,显示代码“0”结束调节参数状态,进入时钟闹钟控制器的正常使用状态。
三、参数代码及其取值范围如下表。

说明:1、设定时钟控制的小时起点为24,则关闭该路时钟控制输出。
2、设定闹铃的小时为24,则关闭该闹铃。
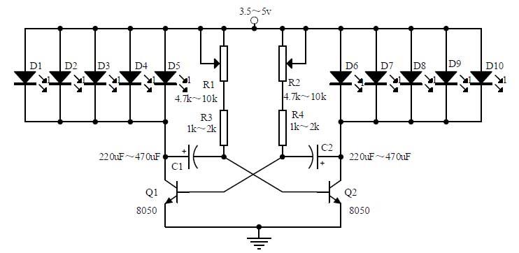
附录三、广告彩灯制作

说明:
1、每个8050 三极管可以驱动十二个到二十四个发光二极管。如果Q1、Q2 改成9013,则驱动的发光二极管数量减半。只有相同发光电压(不同颜色的发光电压一般不同)的发光二极管才可以并联使用。可以将发光二极管接成需要的图案,表达设计者的意图。
2、彩灯闪烁的周期是:T=0.7×(R1+R3)×C2+0.7×(R2+R4)×C1 根据闪烁快慢要求选择R1,R2,R3,R4,C1,C2 的参数。调节电位器R1、R2 的大小,可以改变闪烁速度。
3、电压过高会烧坏发光二极管。工作电压从3v 开始调大,当提供的电源电压高于5v 后应当串入一个2.2~27 欧姆的电阻作为限流电阻,以免烧坏发光二极管。
附录四:可控硅交流调压器制作
可控硅是一种新型的半导体器件,它具有体积小、重量轻、效率高、寿命长、动作快以及使用方便等优点,目前交流调压器多采用可控硅调压器。这里介绍一台电路简单、装置容易、控制方便的可控硅交流调压器,这可用作家用电器的调压装置,进行控制。图中RL 是负载(照明灯,电风扇、电熨斗等)这台调压器的输出功率达100W,一般家用电器都能使用。
1、电路原理:电路图如下
可控硅交流调压器由可控整流电路和触发电路两部分组成,其电路原里图如下图所示。
从图中可知,二极管D1—D4 组成桥式整流电路,双基极二极管T1 构成张弛振荡器作为可控硅的同步触发电路。当调压器接上市电后,220V 交流电通过负载电阻RL 经二极管D1—D4 整流,在可控硅SCR 的A、K 两端形成一个脉动直流电压,该电压由电阻R1 降压后作为触发电路的直流电源。在交流电的正半周时,整流电压通过R4、W1 对电容C 充电。当充电电压Uc达到单结晶体管T1 管的峰值电压Up 时,单结晶体管T1 由截止变为导通,于是电容C 通过T1 管的e、b1 结和R2 迅速放电,结果在R2 上获得一个尖脉冲。这个脉冲作为控制信号送到可控硅SCR 的控制极, 使可控硅导通。可控硅导通后的管压降很低,一般小于1V,所以张弛振荡器停止工作。当交流电通过零点时,可控硅自关断。当交流电在负半周时,电容C又从新充电……如此周而复始,便可调整负载RL 上的功率了。

2、元器件选择
调压器的调节电位器选用阻值为470KΩ 的WH114-1 型合成碳膜电位器,这种电位器可以直接焊在电路板上,电阻除R1 要用功率为1W 的金属膜电阻外,其余的都用功率为1/8W 的碳膜电阻。D1—D4 选用反向击穿电压大于300V、最大整流电流大于0.3A 的硅整流二极管,如2CZ21B、2CZ83E、2DP3B 等。SCR 选用正向与反向电压大于300V、额定平均电流大于1A 的可控硅整流器件,如国产3CT 系列。
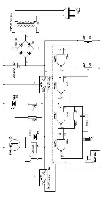
附录五、电源欠压过压报警保护器
一、名称:电源欠压过压报警保护器
二、功能:当电压低于180V 或高于250V 时,可进行声光报警。当外接交流接触器时,可切断电源,保护用电设备。
三、电路图:
四、原理说明:
输入电源电压正常时,Y1A 输出高电平,Y1B 输出低电平,发光二极管LED 及振荡发声电路Y1C、Y1D 和喇叭不工作,控制部件J1 也不工作。当电压高于250V 或低于180V 时,Y1B 输出高电平,发光二极管亮,振荡发声电路工作,发出鸣叫声,控制寄电器J1 闭合,当J1 的常开触点外接交流接触器时,就可控制主电路断开电源。
五、调试方法:
第一步当输入电源电压为250V 时,调节W1 使得Y1A 输出刚好由低电平转为高电平,第二步当输入电压为180V 时调节W2 使得Y1B 的输出由高电平转为低电平。

六、元件表

附录六、音频功率放大电路制作
TDA2030A带音调18W×2 功放板
一、TDA2030A是SGS 公司生产的单声道功放IC,该IC体积小巧,输出功率大, 静态电流小(50mA 以下);动态电流大(能承受3.5A的电流);负载能力强,既可带动4-16Ω的扬声器,某些场合又可带动2Ω甚至1.6Ω的低阻负载;音色中规中举,无明显个性,特别适合制作输出功率中等的高保真功放。
TDA2030A采用5 脚TO-220 塑封结构。IC内部设有完善的保护电路。
TDA2030A可以单电源或双电源工作,本功放板采用双电源。
TDA2030A主要参数:
工作电压:±6~22V
静态电流:<50mA
输出功率:18W,当V=±16V,RL=4Ω时
谐波失真:0.05%,当f=15kHz,RL=8Ω时
闭环增益:26dB,当f=1kHz 时
开环增益:80dB,当f=1kHz 时
频响范围:40~14000Hz
二、电路原理:
TDA2030A 功放板由一个高低音分别控制的衰减式音调控制电路和TDA2030A 放大电路以及电源供电电路三大部分组成,音调部分采用的是高低音分别控制的衰减式音调电路,其中工程师应该掌握的20 个模拟电路的R02,R03,C02,C01,W02 组成低音控制电路;C03,C04,W03 组成高音控制电路;R04 为隔离电阻,W01 为音量控制器,调节放大器的音量大小,C05 为隔直电容,防止后级的TDA2030A直流电位对前级音调电路的影响。放大电路主要采用TDA2030A,由TDA2030A,R08,R09,C066等组成,电路的放大倍数由R08 与R09 的比值决定,C06 用于稳定TDA2030A 的第4 脚直流零电位的漂移,但是对音质有一定的影响,C07,R10 的作用是防止放大器产生低频自激。本放大器的负载阻抗为4→16Ω。

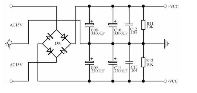
三、TDA2030A 功放板的电源电路如下图所示,为了保证功放板的音质,电源变压器的输出功率不得低于60W,输出电压为2*15V,滤波电容采用2 个3300UF/25V 电解电容并联,正负电源共用4 个3300UF/25V 的电容,两个104 的独石电容是高频滤波电容,有利于放大器的音质。

四、装配与调试:
工具准备:20W 电烙铁一把,最好是可调温的,若需要的话可与站长联系;万用电表一个,尖嘴钳一把,螺丝刀一把,焊锡丝和松香水若干。
准备焊接:焊接时先焊接跳线,再焊接电阻,再焊电容,再焊整流管,再焊电位器,最后焊TDA2030A,焊接TDA2030 前须先把TDA2030A 用螺丝固定在散热片上,否则在最后装散热片时螺丝很难打进去。TDA2030A 与散热片接触的部分必须涂少量的散热脂,以利散热。焊接时必须注意焊接质量,对于初学者,可先在废旧的电路板上多练习几次,然后再正式焊接。
五、调试:本功放板调试特别简单,电路板焊好电子元件后,要仔细检查电路板有无焊错的地方,特别要注意有极性的电子零件,如电解电容,桥式整流堆,一旦焊反即有烧毁元器件之险,请特别注意。接上变压器,放大器的输出端先不接扬声器,而是接万用电表,最好是数显的,万用表置于DC*2V 档。功放板上电注意观察万用电表的读数,在正常情况下,读数应在30MV 以内,否则应立即断电检查电路板。若电表的读数在正常的范围内,则表明该功放板功能基本正常,最后接上音箱,输入音乐信号,上电试机,旋转音量电位器,音量大小应该有变化,旋转高低音旋钮,音箱的音调有变化。
附录七、过压欠压报警器制作说明
1、名称:电源欠压过压报警保护器
2、功能:当电压低于180V 或高于250V 时,可进行声光报警。当外接交流接触器时,可切断电源,保护用电设备。
3、电路图:
4、原理说明:
输入电源电压正常时,Y1A 输出高电平,Y1B 输出低电平,发光二极管LED 及振荡发声电路Y1C、Y1D 和喇叭不工作,控制部件J1 也不工作。当电压高于250V 或低于180V 时,Y1B 输出高电平,发光二极管亮,振荡发声电路工作,发出鸣叫声,控制寄电器J1 闭合,当J1 的常开触点外接交流接触器时,就可控制主电路断开电源。
5、调试方法:
第一步当输入电源电压为250V 时,调节W1 使得Y1A 输出刚好由低电平转为高电平,第二步当输入电压为180V 时调节W2 使得Y1B 的输出由高电平转为低电平。

6、元件表
