忠诚 担当

公正 廉明

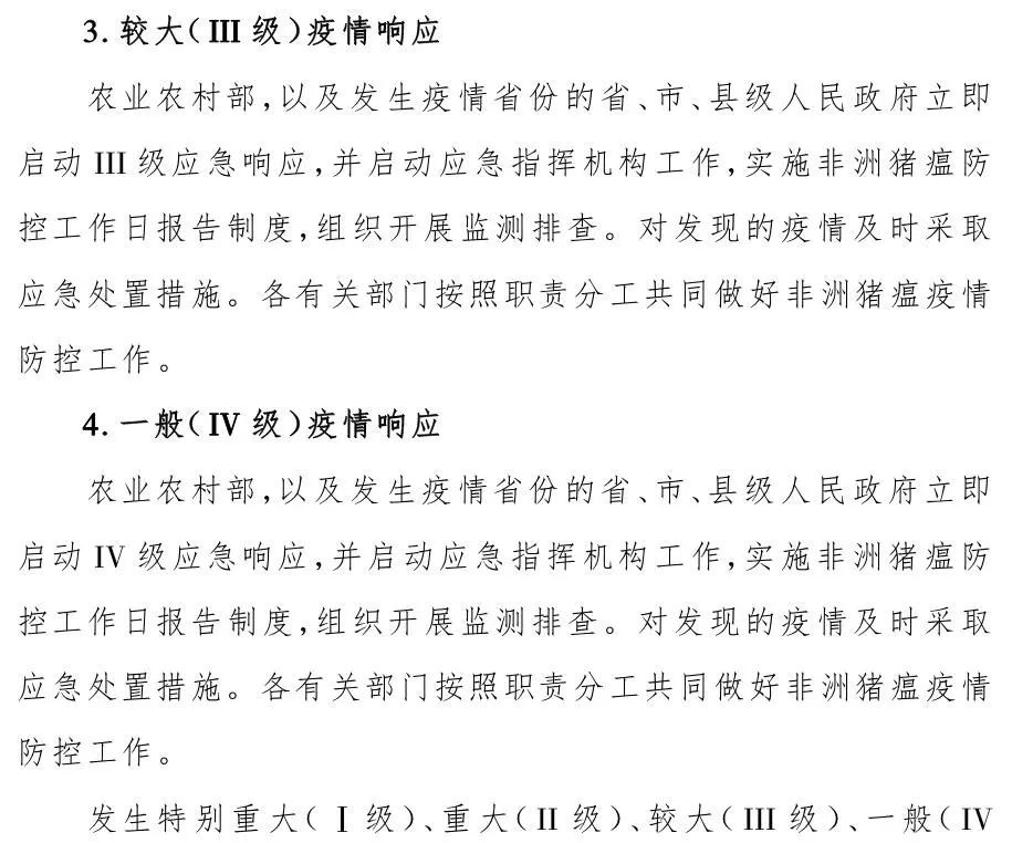
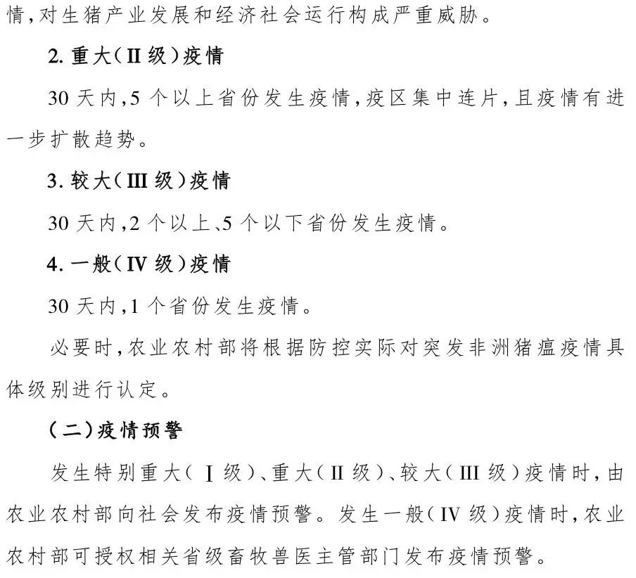
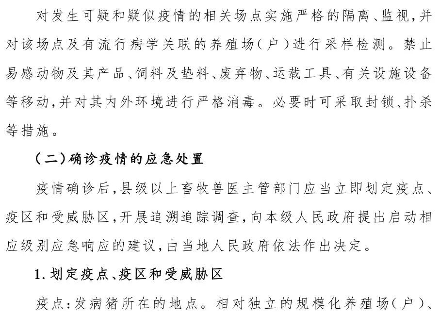
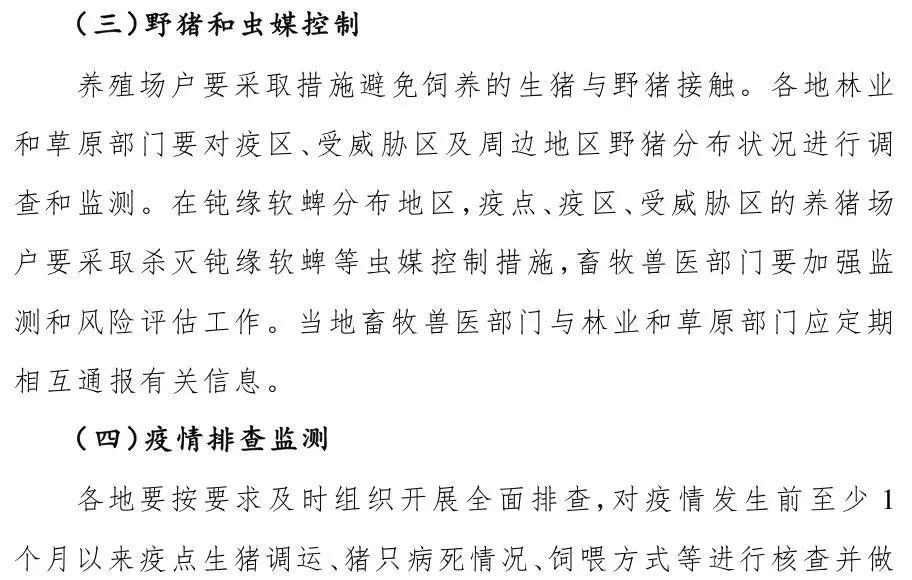
为进一步做好非洲猪瘟疫情应急处置工作,农业农村部根据《中华人民共和国动物防疫法》《重大动物疫情应急条例》《国家突发重大动物疫情应急预案》等有关法律法规规定,组织制定了《非洲猪瘟疫情应急实施方案(2019年版)》,并印发至各有关单位,要求各有关单位遵照执行。《农业部关于印发<非洲猪瘟防治技术规范(试行)>的通知》(农医发〔2015〕31号)和《农业部关于印发<非洲猪瘟疫情应急预案>的通知》(农医发〔2017〕28号)同时废止。
附:

《非洲猪瘟诊断规范》《非洲猪瘟样品的采集、运输与保存要求》《非洲猪瘟消毒规范》《非洲猪瘟无害化处理要求》详情请点击“阅读原文”。
信息来源:农业农村部
屯昌涉黑涉恶举报方式
扫黑除恶,深挖保护伞,人人有责!
欢迎广大群众积极举报黑恶势力及其保护伞,经查证属实,给予举报人最高15万元奖励。举报时列举事实和相关证据,并提供有效联系方式,以便回复处理结果和兑现奖金。提倡实名举报,政法机关将依法保护举报人的个人信息和安全。
屯昌县举报方式:
●举报电话:0898-67812345、0898-67833883、0898-67826683
●电子邮箱:tcxshb6683@163.com
●邮寄地址:屯昌县 昌盛路 县委大楼 4 楼 412 屯昌县扫黑除 恶专项斗争领导小组办公室
●邮政编码:571600
海南省扫黑办举报方式:
●举报电话:0890-12389、0898-68835315
●举报邮箱:hnsshcebgs@163.com
●举报地址:海口 市龙华区滨涯路 9 号海南省扫黑除恶专项斗争领导小组办公室
●邮政编码:570311
●咨询电话:0898—68835315
来源:中国兽医发布
编辑:黄克宝
屯昌县人民法院
请关注我们!
屯昌法院微博:tcfy02@163.com