欧界报道:
4G时代,三大运营商表面一片和谐,背后却剑拔弩张,为了抢夺客户它们也是拼劲全力,不断推出新套餐,满足用户不同的需求。如今5G正在全面建设,然而5G初期建设成本十分昂贵,也由不得三大运营商"胡闹",为了发力下一战场,三大运营商都已经宣布取消不限量流量套餐,摆脱价格战,进一步发力5G,给用户带来更优的套餐和更好的服务。

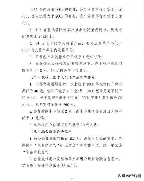
过去,打价格战、送流量都是三大运营商最常见的玩法,一时之间无限流量没了,很多用户都表示接受不了,就像是到嘴的鸭子又飞走了。近日,取消免费宽带一事又闹得沸沸扬扬。网上也有一份最新泄露的移动内部文件,文件显示10月开始将取消58元以下手机套餐免费赠宽带的业务,同时新宽带用户需要交100元左右的安装调试费。该文件的发布主要是为了进一步规范市场竞争,保障产品高质量发展,同时,移动也调整了宽带资费和4G套餐,具体内容如下所示

业内人士称,移动上调4G套餐资费是意料之中,如果联通和电信跟随移动的步伐也没有什么好奇怪的,因为价格战只是短期的玩法,如果想要实现长期的发展还是要靠产品本身。
此前,三大运营商都宣布取消不限流量套餐,电信最先发声,联通移动跟随。虽说无限流量套餐为运营商带来了大量客户,但是在一定程度上也让运营商失去了大量的宽带用户,失去盈利的一大重要支撑。而且部分用户有时占据流量资源,造成网络拥挤,导致其他用户使用体验不佳,影响了运营商的品牌形象,所以运营商们才取消无限流量套餐,此次移动取消免费宽带也是这个道理。

数据显示,8月份移动有线宽带用户总数为1.80815亿,电信及其母公司用户总数为1.78亿,联通宽带用户为8397.5万亿。不难看出,联通的发展比较掉队,而移动用户数量最多,现在要做的就是提供良好的服务稳住自己的用户,所以移动对宽带业务做出调整也是必然。另外业内人士称,取消免费宽带业务并不代表成本增加,因为现在讲究提速降费,宽带单位流量费用其实是在降低,对用户而言或许是好事。
不知道对于运营商们取消免费的宽带业务一事,你有何看法?评论区等你。
来源:线上采编,如涉及版权问题或者寻求报道,请及时联系欧界传媒网 o2ojie.com!
欧界传媒 | Jie Media
七年专注有深度的互联网世界