弥渡县教育体育局
2022 年生源地信用助学*款贷**工作的 公告
根据《国家助学*款贷**操作规程》,为进一步规范生源地信用助学*款贷**工作,确保符合条件的高校家庭经济困难学生能够顺利办理生源地信用助学*款贷**,现将2022年生源地信用助学*款贷**相关事宜通知如下:
一、*款贷**对象
生源地信用助学*款贷**的申请对象为全日制普通本科高校、高等职业学校和高等专科学校(学校名单以教育部公布的为准)的本(含预科生)专科学生、硕士研究生、第二学士学生和五年制大专生(第四、第五年方可申请*款贷**),入学前户籍在弥渡县的家庭经济困难学生。已取得国家助学*款贷**的学生不得再申请生源地信用助学*款贷**。
二、*款贷**条件
1.具有中华人民共和国国籍;
2.诚实守信,遵纪守法;
3.已被根据国家有关规定批准设立、实施高等学历教育的全日制普通本专科高校、高等职业学校和高等专科学校正式录取,取得真实、合法、有效的录取通知书的全日制新生或高校在读的本(含预科生)专科学生、研究生、第二学士学生和五年制大专生(第四、第五年方可申请*款贷**);
4.学生本人入学前户籍、共同借款人户籍均在弥渡县;
5.经有关部门认定,家庭经济困难,家庭经济收入不足以支付学生在校期间完成学业所需的基本费用。符合以下条件之一的优先支持:
①重点监测户,脱贫户,农村特困户和低保户;
②孤儿及残疾人家庭;
③遭受天灾*祸人**,造成重大损失,无力负担学生费用;
④家庭成员患有重大疾病;
⑤家庭主要收入创造者因故丧失劳动能力;
⑥无稳定收入的单亲家庭;
⑦老、少、边、穷及偏远农村的贫困家庭;
⑧父母双方或一方失业的家庭;
⑨家庭年现金总收入低于8000元人民币;
⑩其他贫困家庭。
三、*款贷**额度、期限、利率及本息偿还
1.*款贷**额度
每个学生每年申请的*款贷**额度不低于1000元,不超过12000元,为1000到12000之间的整佰数。研究生申请*款贷**额度不超过16000元,具体金额根据学生学费和住宿费实际需求确定。*款贷**金额必须是100的整数倍。
2.*款贷**期限
*款贷**期限原则上按全日制本专科、研究生学制年限最长加15年确定,借款期限最短不少于5年,最长不超过22年。学生正常学制毕业后满五年(从毕业当年算起)开始按借款合同约定按年度分期偿还*款贷**本金。
3.*款贷**利率
从2022年开始,采用浮动利率减30个基点(即LPR5Y-0.3%),每年12月21日根据最新LPR5Y调整。
4.贴息政策
根据国家助学*款贷**有关规定,原则上学生正常在校期间,助学*款贷**利息由财政全额贴息。学生毕业后*款贷**利息由借款人自行承担。
5.本息偿还
①利息计算
根据积数计息法,以实际天数,按年计收利息。起息日为开发银行发放*款贷**日,结息日为每年度的12月20日(*款贷**最后一年结息日为9月20日)。计算方式如下:
利息=累计计息积数×日利率,其中:
日利率=年利率÷360
累计计息积数=每日余额合计数。
未按约定期限归还*款贷**的,根据实际逾期金额和逾期天数计收罚息,罚息利率为正常借款利率的130%,不计复利。
②正常还本付息
学生应自毕业当年9月1日起开始按年度偿还利息。当借款学生按照就读学校管理规定结业、肄业、休学、退学、出国、被开除学籍,且未还清全部*款贷**的,自办理有关手续之日的下月1日起,由借款学生自行承担利息。实行学分制后,财政部门按借款学生就读学校及专业的正常学制贴息,超过正常学制后的利息由借款学生自行承担。
每年12月20日为固定还款日,包括利息和分期偿还的本金(最后一笔本金和利息于合同到期日偿还)。学生毕业后当年开始自付利息,5年宽限期内只需偿还利息,(如*款贷**期限小于剩余学年加5年,则宽限期为剩余*款贷**期限),宽限期满后按等额本金方式分期偿还*款贷**本金。宽限期满当年12月20日偿还第一笔本金。
③提前还款
每月15日前在学生在线系统提交提前还款申请,当月20日前将款项充值到支付宝账户,21日系统会自动扣款,或携带银行卡、身份证到弥渡县教育局学生资助中心刷卡还款,也可在云南省省内任何一个县市级教育局学生资助中心就近刷卡还款。还款后第二个月,可到弥渡县学生资助中心领取结清凭证。
四、网络预约
预约注意事项如下:
1、办理时间预约在收到《录取通知书》之后;
2、预约成功后,按时到现场办理。
五、 在线申请
1.*款贷**学生预约成功后,登录学生在线系统进行网上申请。网址:https://sls.cdb.com.cn
2.首次*款贷**学生在线注册,学生准确填写个人基本信息,就学信息、家庭信息等信息。
3.学生个人信息注册完后,在线填写*款贷**申请信息。
4.导出并打印《国家开发银行生源地*款贷**申请表》、《认定表》(首次申请*款贷**且未做预申请学生提交)。
5.续贷学生办理前需要登录学生在线系统提交本人续贷声明,并且每年至少两次登录学生在线系统(系统会自动记录有关登录信息)。
六、 现场 签订*款贷**合同
1.办理地点:8月1日-8月26日在弥城一小(地址:弥城镇天桥路3号),8月29日之后在弥渡县教育体育局学生资助管理中心(教体局一楼)。
2.材料审查。
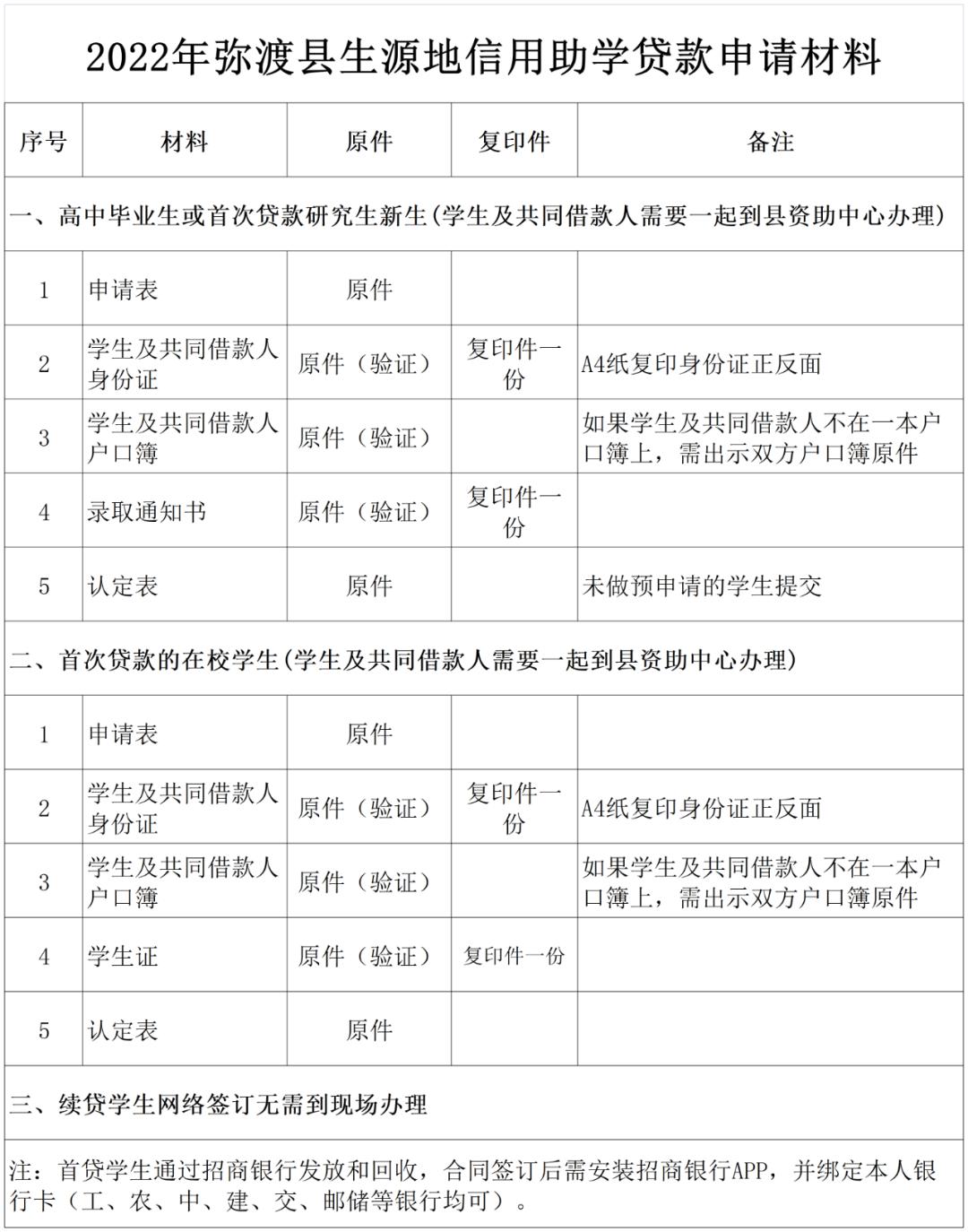
新贷学生需提交:申请表、身份证原件(借款学生及共同借款人)、身份证复印件(借款学生及共同借款人)、户口本原件(借款学生及共同借款人)、高校录取通知书(在校生持学生证)原件和复印件、认定表(首次申请*款贷**且未做预申请的学生提交);
续贷学生建议选择网络签订*款贷**合同,如确需现场办理的需提交:申请表、身份证原件(借款学生或共同借款人)。
3.签订*款贷**合同。借款合同学生、共同借款人各持一份。合同必须有学生和共同借款人共同签字,县资助中心负责人签字盖章,国家开发银行审批通过后正式生效。
4.合同签订完成后,学生资助中心为学生发放《国家开发银行生源地信用助学*款贷**受理证明》,学生持受理证明到高校登记回执,10月10日前学校未录入回执的,视为学生自动放弃*款贷**。
七、 网络签订*款贷**合同
续贷学生提交*款贷**申请后,选择网络签订*款贷**合同。操作方法详见附件2(《2022年生源地信用助学*款贷**续贷远程受理工作要点和操作方法》)。
八、 *款贷**发放
国家开发银行审批通过后,将*款贷**发放到学生个人账户,续贷学生继续使用原支付宝账户,首贷学生通过招商银行发放和回收,学生办理助学*款贷**后需安装招商银行APP,并绑定学生本人的银行卡(工、农、中、建、交、邮储等银行均可),招商银行会将欠缴学校的费用从个人账户转账到学校帐户,剩余资金留存学生个人账户用于生活费。
九 、个人信息变更
学生基本信息变更须在学生在线系统更改并提交。就学信息变更需到弥渡县学生资助管理中心现场办理。
十 、新冠疫情防控
在常态化新冠疫情防控状态下,弥渡县教育体育局已启动了生源地信用助学*款贷**疫情防控应急预案。为确保今年的助学*款贷**受理工作平稳有序,现场办理的学生及家长进入办理点须佩戴口罩、出示“健康绿码”,并接受体温监测。对于体温异常和监测发现身体状况异常的需经医务人员进行专业评估,评估合格后方可进入现场办理。
十一、咨询电话
0872-8384003
17387274425
附件:1.《弥渡县2022年生源地信用助学*款贷**申请材料一览表》

2.《2022年生源地信用助学*款贷**续贷远程受理工作要点和操作方法》
2022年7月19日
编辑/许亚青
责编/向晓英