近日, 微信针对视频号小店结算规则、橱窗发货管理规则以及命名规则,陆续发布3份修订公告, 专注加强商家货款结算、发货期限和店铺名称的管理能力。
《视频号小店结算规则说明》修订公告, 取消了商家48小时的售后审核时效,改为收货后的7天内, 给予商家更多时 间处 理退款、退换货等售后问题。
《视频号橱窗发货管理规则》修订公告, 新增了非预售商品的默认发货时间为48小时,强调预售商品发货时效最多延长至15天,并取消预售超过15天的商品上架规则。
《视频号小店命名规则》修订公告,则针对视频号与视频号小店的绑定要求和命名规则,进行修订,比如 非官方旗舰店绑定的视频号,不得命名含“官方”、“官号”字眼。
为打造健康的电商生态,视频号持续开展管理措施、完善商家店铺生态体系,不断提升商家管理能力。
加强商家服务管理规范
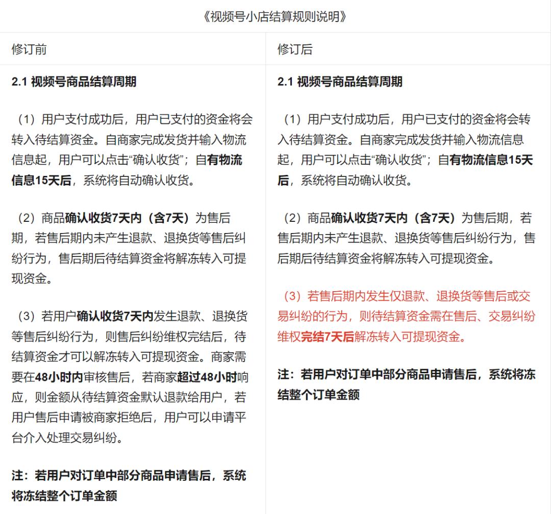
取消48小时售后审核时效
2月10日,视频号官方公布《视频号小店结算规则说明》修订公告,并于2月18日生效,适用于视频号小店商家和视频号橱窗达人。
修订公告中保留“自有物流信息15天后,系统自动确认收货”和“商品7天内(含7天)售后期,未产生退(换)货等售后纠纷行为,结算资金将解冻转入可提现资金”这两条规则说明。

但针对售后纠纷维权完结,待结算资金解冻转入可提现资金的期限,进行了修订。修订后,商家和达人需要处理完纠纷维权的7天后,才能解冻转入可提现资金。同时, 公告删掉“商家需要在48小时内审核售后,若商家超过48小时响应,则金额从待结算资金默认退款给用户,若用户售后申请被商家拒绝后,用户可以申请平台介入处理交易纠纷”的规则。
这意味商家处理售后问题的48小时时效,被放宽至收货后7天内。商家可以有更充裕的时间处理退款、退换货等售后问题,改善经营情况。延迟7天解冻结算资金,在一定程度上也保障了用户的消费权益。
平台通过加强商家服务治理规范,方便视频号小店商家和达人,陆续健全电商发展生态。
预售商品最长时效为15天
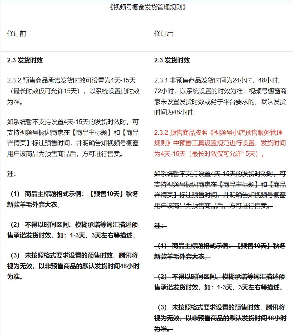
非预售商品默认48小时发货
2月1日,视频号官方公布《视频号橱窗发货管理规则》修订公告,并于2月9日生效,适用于视频号小店商家和视频号橱窗达人。

针对发货时效,修订公告保留了“预售商品发货时效可设置为4天-15天,最长时效为15天”的规则说明,但剔除了“不支持4天-15天发货时效的商品,可支持在【商品主标题】和【商品详情页】标注预售时间,告知用户为预售商品可售卖”的规则说明。(过去商家可自行标注预售)
如今,电商预售已成为一种销售“新玩法”,但同时也存在一些商家利用预售,割消费者“韭菜”,占用用户预付金,甚至出现不退预付金、不退换等不公平条款。取消过长时间的商品预售,能引导商家合规经营,完善电商生态,同时保障用户权益。
另外, 修订公告也新增了非预售商品发货时间,分别为24小时、48小时、72小时,以系统设置的时效为准。 视频号橱窗商家未设置发货时效或劣于平台要求的,默认发货时间为48小时。为营造视频号良好的电商环境,平台设置预售商品最长时效为15天的规则,以及新增非预售商品的发货时间,更能保障买家权益,以及减少商家发货和违规行为。
账号命名规范“官方”字眼
涉及品牌名称需获得授权
2月3日,视频号官方公布《视频号小店命名规则》修订公告,并于2月11日生效,适用于视频号小店商家和视频号橱窗达人。

为维护视频号橱窗的正常经营秩序,平台对视频号小店的绑定要求和命名规则,进行了部分修订。
修订前,官方旗舰店绑定视频号的命名要求,公司全称需和营业执照保持一致,或品牌名需加上官方帐号。
修订后,有关联绑定视频号小店的视频号,如帐号昵称涉及店铺类型的,需与绑定的视频号小店店铺类型一致。
另外,非官方旗舰店、旗舰店、卖场旗舰店绑定的视频号,视频号名称不允许含“官方”、“官号”等字眼;普通企业店、个体店绑定的视频号,视频号名称不允许含 “官方”、“旗舰”、“专卖”、“专营”、“卖场” 等字眼。
同时,有关联绑定视频号小店的视频号,如帐号昵称涉及品牌名称的,需提供品牌权利人或授权资质。
平台强调,对于命名不符合规定要求的视频号,腾讯有权对视频号帐号昵称进行隐藏关键词、清空帐号的处理措施。
规范店铺命名规则,视频号小店商家和用户都可以获得更加优质的体验,避免没有经过授权的商家诱导用户消费,保障商家和用户的权益。
