作家六六投诉京东后续 (京东卖家评论六六事件)

记得昨天是3月14日白色情人节的小伙伴

知道今天是什么日子吗?

.

今天就是315国际消费者权益日

可市场上的“假货”却依旧不消停

尤其是网购,买到假货后想维权

那只能说累累累了。

这像南哥今天要说的人

即使是名人

维权起来也是不容易

而另一位主角是号称“假一赔十”的京东全球购。

- 1 -

六六发长文替友维权

3月13日

知名女作家六六在其微信公号发文《无赖京东》

文中称其一位朋友

在京东全球购购物时遭遇商家售假

在向京东客服和消协投诉后

都未得到合理的处理结果。

文章发布后,阅读量迅速上了10万+。

据悉,事情的起因是因为

六六的朋友程茉在京东全球购上

买了美国Comfort U护腰枕

而京东的商家则寄给了程茉的是

一个标识为Contour U的护腰枕。

注意,一个是Comfort,一个是Contour

两者根本不一样!

文中提到

Comfort U护腰枕美国官网售价109.95美元

折合人民币七百多元

但京东却标价人民币1489元。

而商家发来的Contour U护腰枕

在美国官网售价只有33.6美元。

也就是说,京东商家用一个人民币212元的枕头

冒充人民币700多元的枕头

再以人民币1489元卖给了消费者。

起初交涉时,面对质问

商家仍不承认售假,还拒绝退货退款。

光从对方截屏的销售列表可以看出

这款货不对板的护腰枕

已经让不少消费者落入圈套。

随后,该名消费者登陆美国网站

*载下**了Comfort U枕头和Contour U枕头的介绍发给商家

商家看到证据确凿才放弃继续狡辩

说可以退货退款。

有意思的是

之前还坚称东西绝对是正品的商家

却又改口称是他们发错货了。

不管你们信不信,反正程茉是不信的。

程茉联系了京东客服想要投诉,

并将与商家交流的所有信息资料发给了京东客服专员。

文中指出京东客服专员直接表明

“商家说发错货了,你可以申请退款。”

当程茉对京东客服专员的处理结果表示不满时

该员工无所谓道

“无论你怎样投诉,最终还是会回到我这里来的”。

“假一罚十”一直是京东全球购的宣传口号

但程茉表示当其向京东客服询问

“京东承诺假一罚十

是罚商家,还是罚京东?”这一问题时

客服的回答都是“不知道”。

此后,京东客服给程茉的回复其都是

“商家说是发错货了,你可以退货。”

此外,程茉在文中称,

她与商家的信息对话,商家欺骗人的部分

被都京东数据后台处理抹掉了

商家的虚假广告信息也被抹掉。

六六的文章迅速引来了大量网友的跟帖。

不少网友站队消费者

认为商家这是妥妥的欺骗。

(图片来自:六六微信公众号)

不少网友讲述了自己与文中消费者相似的购物遭遇

对京东的客服售后态度差表示认同。

(图片来自:六六微信公众号、微博)

但也有网友认为,这是淘宝的公关文。

(图片来自:六六微信公众号)

- 2 -

东客服发声明驳斥

京东客服官博于3月14日中午发的回应声明

让这一购物纠纷一下变成了罗生门。

在声明中

京东依旧坚持称是商家“在发货过程出现了失误”。

涉事商家两款商品都有售:

美国Comfort U品牌护腰枕

和Bluestone品牌型号为Contour U的护腰枕

所以假货的说法并不存在。

(图片来自:微博)

而针对投诉文中关于消费者与京东客服沟通的内容

声明称

“经过调取录音和其他原始资料发现

内容存在多处严重不实

已经涉嫌夸大编造和*谤诽**!”

如“你再怎么投诉,就是这个结果”等不当言辞

经过京东方面的通话录音核实

根本子虚乌有

并表示随时可以公开通话录音。

对于消费者所说的聊天记录被抹掉的情况

京东表示也是不存在的

还告诉消费者如何在移动端和PC端查找聊天记录。

这份声明再次引来了网友跟帖评论。

评论区主要分为两派

一派是力挺京东,认为六六方理亏。

(图片来自:微博)

而另一派则是“倒京东”派

认为发错货的理由不能接受

京东在售假问题上早已是劣迹斑斑。

(图片来自:微博)

而针对京东客服发出的这份声明,六六方面目前未作出任何回应。

- 3 -

名人网络维权

事实上

这已经不是六六第一次跟京东杠上了

2015年7月

六六就曾经因为网购水果但收货质量不佳

且多次要求退款无果在微博上公开讨伐京东。

然而,经过六六的微博曝光后

京东旗下的天天果园立马致电六六

说可以全额退款。

(图片来自:微博)

接到退款电话的六六

对天天果园的特权维权才有效并不满意

继续发微博称

“我微博一说立刻就要退款给我

你们存在就为糊弄欺负老百姓的吗?

钱我不要了

放在微博上当花钱买教训。”

而王思聪当年也是力挺六六,神助攻了一波。

在“国民老公”王思聪回应了这件事之后

京东给王思聪道了歉。

- 4 -

“海淘”争议不断

大家都认为质量有保证的海淘

其实都一直争议不断。

今年2月7日

中消协发布了2017年“双11”网络购物调查体验情况通报会

其中提到,“海淘”商品涉嫌仿冒较多

聚美优品、网易考拉海购、蜜芽网

拼多多、贝贝网、国美在线、京东、淘宝

的相关店铺均被发现涉嫌销售假货

部分售假还出自该电商自营店铺

中消协相关负责人表示

“海淘”商品实现“无理由退货”难度大

且涉嫌假冒情况较多;

-化妆品-

11个样品为正品,8个样品涉嫌仿冒

- 鞋 -

7个样品为正品,3个样品涉嫌仿冒。

- 箱包 -

4个样品为正品,5个样品涉嫌仿冒。

“海淘”商品七日无理由退货难

此外

体验人员对通过跨境电商平台销售的“海淘”样本

是否支持七天无理由退货情况进行了查验。

统计结果显示

本次调查体验的100个“海淘”样本中

62个样本明确在显示页面或采购页面标识

不支持七日无理由退货。

不仅如此

即使标注支持七天无理由退货的

由于退货所产生的运费与税费较高

消费者选择退货往往得不偿失。

部分平台回应:海外版本与国内版本存在差异

2月7日下午

网易考拉海淘通过官方微博作出回应

已第一时间下架该商品

海外销售版本与国内版本存在差异

正在积极配合中消协进行进一步调查:

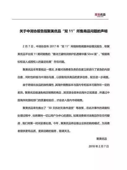
据新浪科技消息,聚美优品发布声明称,

聚美优品极速免税店销售的商品

其货源全部来自海外正规渠道

并通过中国海关部门和国检部门的质量检验后,才会进入国内市场销售。

同时聚美优品在声明中表示

已进行内部自查,同时将与中消协沟通

以获取更多相关商品的更多信息

配合进一步调查。

写到这里,南哥不禁在想

六六如果不是大v,而是普通人

这个问题能得到商家的重视吗?

能享受到这种“应得的待遇”吗?

我等吃瓜群众,还是考虑下遇到假货咋办

- 5 -

全国12315互联网平台上线

在12315互联网平台上

消费者可以24小时进行投诉举报

并且有望在线完成纠纷解决。

除了官方网站和App

本次升级中,12315的官方小程序还首度登陆支付宝

消费者用自己熟悉的App

点点手机就能随时维权。

打开支付宝后

进入“城市服务”或在首页搜索“12315”

就可以打开国家工商总局官方的12315小程序

(支付宝截图)

点击“我要投诉”或者“我要举报”

然后输入要投诉举报的公司名称

最后提交要投诉举报的信息就能完成

(支付宝截图)

如果消费者不知道企业的注册名称

还可以通过在电子地图上点击选择的方式

由系统自动确定企业,匹配管辖机关。

投诉时,你还可以选择优先让企业介入

企业处理时长最多不超过10个工作日

如果你对企业的处理结果不满意

一键就能转交给企业所在地的工商和市场监管部门

不是大v网红的小伙伴,赶紧记下

南哥相信有一天,你会用上

- END -

· 值 班 女 助 ·

小小二

· 来 源 ·

IT时报 IT时代网 易简财经 我在大蓝鲸 新浪微博 TechWeb