作者:亚马逊的蝴蝶(Butterfly_of_Amazon)

小米公司于2015年11月推出小米平板2,至今已经5年多,该款平板虽然已可归为老机型,但以高分辨率的屏幕、美观大方的外形、支持双系统的x86架构,以及硬件可魔改升级的特点,至今依然得到大批粉丝的喜爱。
我去年开始与一群爱好者共同研究小米平板2双系统刷机方法,研制的刷机包和配套教程成为网上传播最广、用户最多的的双系统安装工具。在这个过程中,我对小米平板2的启动过程和双系统切换机制有了一定的了解,通过这篇文章进行简单的总结。
我将结合遇到问题、解决问题的过程来讲述,没有什么专业术语。关注我的公众号的朋友们中,有很多是小米平板的用户,你们既然花了这么多时间来刷机,那就再花点儿时间来了解你手中的这台机器吧。
小米平板2采用了目前主流的 UEFI 引导管理机制,具备安全、灵活的特点,也为用户自行定制提供了基础。
一、启动过程
小米平板2加电后完成硬件自检与 BIOS 引导,然后将控制权交给 UEFI 。UEFI 的运行过程可以简单理解为:访问 U盘或硬盘里 Fat32 格式的EFI系统分区(ESP),调用后缀为 .efi 的系统启动文件(OS Loader),通过启动文件加载 MIUI 或 Win10 等操作系统,最后把控制权交给新启动的系统,完成启动过程。
但是平板中可能有很多启动文件,UEFI 怎么知道该调用哪个呢?原来,调用过程遵守“按启动序列中的顺序依次调用启动项”的原则。
平板中有两个全局变量,一个存放所有启动项,一个存放启动顺序,这两个变量共同定义了启动序列。UEFI 获得控制权后会先访问这两个变量,以决定下一步的操作。用户可以修改这两个变量的内容,增加自己的启动项,调整启动顺序,以达到优先调用用户的启动文件,启动用户想要的系统的目的。
但有个问题:如果由于用户失误,设置了无法正常启动的文件,那么每次开机时平板都先调用有问题的启动项,导致系统无法正常进入操作系统,那岂不进入了无法控制的状态,导致所谓的“变砖”?
小米平板2设计者充分考虑了这个情况,内置了另一个机制:只要平板识别到 U盘,就会检查 U盘中是否有 Fat32 格式的分区,如果有,则在这个分区中查找 \EFI\Boot\Bootx64.efi 文件。如果找到了,就会自动把这个文件添加到启动项中,并把它设置为启动顺序中的第一个,然后启动该启动项。因此,只要 U盘的这个启动文件正常,你就可以以它为入口,进入某个系统,比如PE,获得控制权去修正之前犯下的错误。因为对 U盘的控制权在你的手里,你可以随时重做 U盘,甚至更换 U盘,因此只要你把 U盘做好,你就一定能取回对平板的控制权。
这就是我经常安慰机友的原因:“小米平板2变砖并不容易,只要屏幕能亮,U口没坏,平板就变不了砖”。平板启动失败后一般会不断尝试重启,即使有时刚开机或强行重启时不识读 U盘,也没有关系,等它自动重启(不通过按电源键重启)后,一般都能恢复识读。
二、安全机制
使用 UEFI 的计算机普遍启用了安全启动选项(UEFI Secure Boot),用于避免非授权启动文件的运行。小米平板2也不例外,并且更甚一步,不但启用了安全启动,而且即使用户进入 BIOS 手工把安全启动关闭,一段时间后平板会把它自动打开。

因此,小米平板2的安全启动机制是做得比较严格的,但在保证安全的同时,也降低了用户 DIY 的灵活度。也就有了那个梗:有用户对“游戏尘间”(最早制作小米平板2双系统切换功能的那位高手)吐槽切换操作不方便时,“游戏尘间”建议用户“致电雷军”。
UEFI Secure Boot 的存在,导致只有两种 efi 文件可以成为小米平板2的启动文件:一种是小米公司自己制作的 efi,它可以使用小米平板2最底层的一些机制获得合法运行权,这个文件就是我们在安装 MIUI 后,在 ESP 分区中看到的那个 \EFI\Boot\Bootx64.efi 文件;另一种就是获得了微软CA认证的文件。因为 Secure Boot 最初是由微软公司推出的,多年来微软利用其自身地位强行推广,已经形成广泛使用的既成事实,目前基本上所有使用 UEFI 的计算机主板都集成了微软的 CA 证书,主流的 Linux(如:Ubuntu、Redhat)等操作系统通过取得微软的证书签名,得以在使用 UEFI 的计算机上合法运行。
目前各大操作系统厂商之所以甘于屈居微软的认证体系之下,一是由于反抗即成事实的代价太大,二是微软用实力和信誉做担保,至少到目前做到了公平。但在极端情况下,比如中美脱钩,微软是否还能保证公平,UEFI 是否会成为中国公司的一个软肋,已经成为国内业界的热门话题。这个留到以后再说。
在小米平板2双系统刷机过程中,共涉及三个启动文件,第一个是前面说到的MIUI 的 Bootx64.efi,第二个是 Win10 的启动文件 Bootmgfw.efi,第三个是 Shimx64.efi。后面这两个属于取得微软证书签名的第二种文件,但 Shimx64.efi 不是操作系统的启动文件,它与 rEFInd 共同为用户提供选择界面,让用户决定下一步启动哪个系统。关于 Shimx64.efi 我会在后面详细讲解。
看到这里,你大概能明白小米平板2的双系统开机切换功能为什么不容易实现了:由于安全启动的存在,导致第三方开发者的选择非常有限,只能在狭窄的缝隙中寻找腾挪空间。
三、选择机制
在小米平板2上安装双系统,实现双系统切换功能,实际就是要给用户以选择权,让用户能自主决定进入哪个系统。我们使用了 rEFInd 提供的选择机制来实现这个目标。
rEFInd 是一个被广泛用于 UEFI 多系统启动场景的解决方案,最大特点是平台无关和操作简便。它最初被“游戏尘间”用于实现小米平板2刷机和双系统切换,我们继承了“游戏尘间”的思路,将其用于目前这版广泛流传的刷机工具和双系统开机切换方案中。

图1
rEFInd 与 Shimx64.efi 相结合,完美地在刷机和开机时给用户提供了美观、易操作的选择界面,并在一定程度上减少了 UEFI Secure Boot 对用户 efi 的限制。
Shimx64.efi 使用了 Secure Boot 的链式认证机制。前面已经说过,Shimx64.efi 已经取得微软CA认证签名,可以在小米平板2开机时合法运行,链式认证机制允许 Shimx64.efi 对 rEFInd 的 grubx64.efi 进行合法性认证,只要认证通过就可以被 Shimx64.efi 调用。grubx64.efi 的主要功能是给用户提供选择菜单(图1),用户选择某一菜单的操作实际也是调用某个 efi 文件,grubx64.efi 对用户选择的 efi 认证通过后授权其运行。通过这种链式授权方式,减少了 UEFI Secure Boot 对 efi 的限制,未直接获得微软认证的软件只要能由这种链式授权认证通过,也将被允许运行,因此简化了认证过程,用户可以使用的 efi 大为增加。
那么什么样的 efi 能通过这种方式获得授权呢?Shimx64.efi 调用 grubx64.efi 时,会对比小米平板2主板中存放的个人证书(注意:是个人证书,不是微软发布的正式证书),如果 grubx64.efi 已经获得该证书的签名,则认证通过予以运行,否则弹出“验证失败,拒绝访问”的报错。

然后要求用户导入 cer 证书,如果用户能导入对应的 cer 证书文件,则允许 grubx64.efi 运行,否则退出。

用户在 grubx64.efi 提供的选择菜单调用的某个 efi 文件,也是通过这种方法进行认证。因此,用户如果能保证 cer 证书正确导入平板,并且除 Bootx64.efi、Bootmgfw.efi 和 Shimx64.efi 这三个文件外的所有其它 efi 都经过该证书签名,就可以在小米平板2上通过这种链式认证方式得以合法运行。
我们制作的刷机包中提供了个人证书,也就是上图中的 Butterfly_of_Amazon.cer,刷机包中的各个 efi 文件也用该证书进行了签名,因此只要按教程把这个证书导入平板,就可以正常使用刷机包和它提供的开机切换功能。
第一次使用刷机包进行刷机时,由于证书尚未导入,所以需要进入 BIOS 手工关闭安全启动选项,等完成证书导入后就可以省略这个步骤了。
证书是存放在主板上的,导入一次永久有效,哪怕将硬盘中所有分区都删除,也不会影响已导入的证书。但重刷 BIOS 会清除证书,因此每次刷完 BIOS 都会出现蓝色窗口让用户重新导入。
四、双系统切换功能的实现
前面讲了小米平板2的启动过程、安全机制和选择机制,有了这些基础,下面说说我们是怎么实现双系统切换功能的。
我们制作的刷机工具提供了两种双系统切换方法:一键切换和开机切换。
1. 一键切换
一键切换的原理相对简单:(1)用户在 MIUI 系统中运行 And2Win,这个 APP 会将 Win10 的 Bootmgfw.efi 改名为 Bootx64.efi,复制到平板的 ESP 分区中替换 MIUI 启动文件 \EFI\Boot\Bootx64.efi,然后重启平板。平板启动时调用 \EFI\Boot\Bootx64.efi,而此时这个文件实际是 Bootmgfw.efi,因此实际启动的将是 Win10;(2)由 Win10 切换到 MIUI 系统的过程类似,用户在 Win10 中运行 Android 快捷方式,它将 MIUI 启动文件 Bootx64.efi 复制回 ESP 分区的 \EFI\Boot\ 中,替换掉 Bootmgfw.efi,然后重启平板,平板启动还是调用 \EFI\Boot\Bootx64.efi,而此时这个文件是 MIUI 的启动文件,因此平板将启动 MIUI 系统。
原理详见下图:

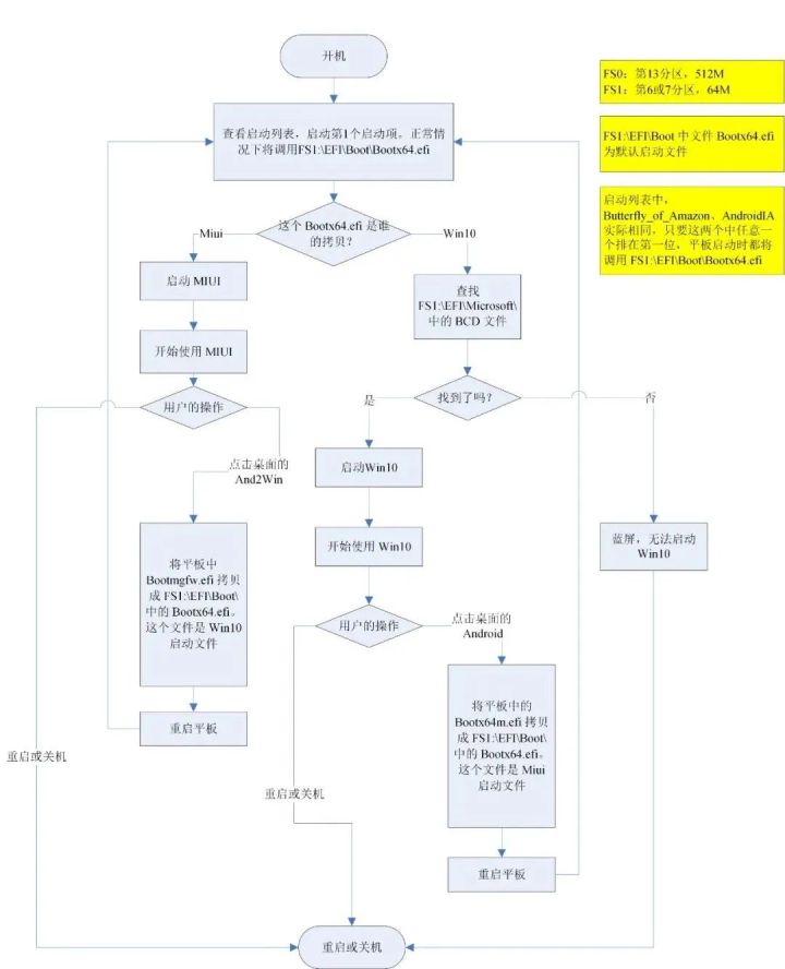
2. 开机切换
如果你安装的是开机切换功能,那么每次启动平板时,会出现下图的系统选择菜单:

左边大图标为进入 Win10 系统,右边大图标为进入MIUI 系统。
原理详见下图:

理论这层窗户纸捅破后,其实很简单。我动笔前觉得这篇文章需要写好几天,可写了3500 字后,却发现画完上面两张流程图后就可以收尾了。
实际在刷机包的研发过程中,我和小伙伴们克服了无数的困难,比如:PE 分辨率太高字体太小问题、安装 Win10 经常异常问题、Win10 映像的驱动集成问题、Remix 和 Lineage、RR 的硬盘克隆问题、第三方 REC 刷入 zip升级包问题、安卓系统下如何自动恢复 rEFInd 启动文件问题、个人证书更换问题、BIOS 刷入工具移植问题、Win10 启动序列自动更改问题、开机切换图标用户DIY问题、ESP 序号变化导致一键切换失效问题、开机切换多按一下确认键问题、启动分区过小导致 Win10 引导文件生成失败问题、Win10 启动分区容量不足导致升级失败问题,等等。每一个问题的解决都花费了我们诸多的心血。由这个项目,我深深体会了将理论知识转换为工程成果需要经历多少艰苦的工作,但这些工作却又无法写进文章,否则显得太过琐碎和庞杂。
现在这个刷机包虽然得到这么多用户的喜欢,但我知道远没有达到完美,比如:安装 Win10 时对异常情况的提示和处理还很不完善,存在很多个例情况不能自动处理,初次使用者容易感到困惑,等等。限于精力,只能以后有时间再慢慢完善了。有愿意进一步了解的朋友欢迎加我微信探讨。