前言:
《淘宝规则》中“发布未经准入商品”等相关规则变更公示通知(已于2月24日正式生效)>>点此查看
淘宝卖家们,好几日不见了,最近我跟着团子去四海八荒走访,好久没见,有点想你们,哈哈哈。正好前些日子走访,跟一个商家讨论了”发布未经准入商品”和“*证假**”是什么?今天我就给大家还原下我们的对话(中间省略很多对白,截取关键部分哦)。
淘宝卖家:什么是发布未经准入商品?
淘大户:亲爱的,发布未经准入商品,是指会员未经淘宝备案或审查,发布需要准入类目或准入品牌所属的商品或信息。
简而言之,就是您在淘宝网销售食品、书籍等准入商品前,需要在国家/地方机构办理相关证照并通过淘宝网资质审核后才可以哦。
淘宝卖家:这个是你们淘宝自己管的还是国家有规定的?
淘大户:亲,当然是国家相关部门要求的哦,准入的法规请看下面:
1、食品安全法:https://www.sfda.gov.cn/WS01/CL1196/118041.html
2、网络食品安全违法行为查处办法:https://www.sda.gov.cn/WS01/CL0053/159060.html
3、出版物市场管理规定:https://www.gov.cn/gongbao/content/2016/content_5109343.htm
4、医疗器械经营监督管理办法:https://www.sda.gov.cn/WS01/CL1101/103760.html
淘宝卖家:哪些商品是需要准入的呢?
淘大户:包含行业:食品、保健食品、医疗器械、出版物等
准入类目(包括但不限于):

准入品牌:
白酒的部分品牌商品,包括53度Moutai/茅台飞天、52度五粮液(普五)、洋河蓝色经典系列、泸州老窖国窖1573系列、剑南春52(水晶剑)。
淘宝卖家:那么具体的资质需要什么呢?
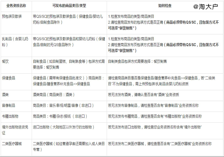
淘大户:不同的“业务资质”对应可以发布商品的类型如下:

注:目前农药也需要资质准入,需要农药-营业执照哦!
淘宝卖家:如果我的商品是需要准入的,我该去哪里*证办**?怎么*证办**?我又应该去哪里备案呢?
淘大户:亲爱的,线下*证办**需要您去找到当地对应的行政机构哦,比如:营业执照需去工商行政管理局或市场监督管理局办理,食品经营许可证、二类医疗器械经营许可证需去食品药品监督管理局办理,出版物经营许可证需去文化广电新闻出版局办理哦
办理好之后等证书下来了,您可以登录资质备案页面:https://scportal.taobao.com/quali/portal.htm进行备案。备案通过您就可以正常发布商品了呢。
淘宝卖家:那如果我的商品没有备案的,还想继续销售,会被处罚么?
淘大户:这一定会处罚的,这个行为绝对是不允许的,上面也说过这些都是国家法规,没有是触犯法条的。
其实未经准入主要核心是:销售国家法规及平台规则要求需备案的商品,则必须提供对应资质才可以销售。
给您举两个栗子~
①商家销售乐器,但是附赠教材书籍,如图:


千万要注意,这个是绝对不可以的哦。咱们卖 乐器/吉他/钢琴/配件的商家也记住,千万不要附赠出版物哦,除非是您有相关的资质哦~
②商家销售的是书籍,但是发布至其他类目进行销售,如图:

书籍出版物商品应该放置在:书籍/杂志/报纸类目。通过类目错放/属性错放来发布未经准入的商品也是会处罚的哦!
淘宝卖家:好的,我知道了,那么会如何处罚呢?
淘大户:亲爱的,这个处罚还是比较严肃的哦,发布未经准入商品的首日是删除宝贝,不扣分,但是第二次(第二日之后)就是删除宝贝扣严重违规12分哦。
注:发布未经准入的出版物违规要限制发布商品数量!限制发布商品数量规则,确认第四次违规(包括预处罚自检自查),全店在线商品数量100件。
淘宝卖家:好的,明白了,顺便问一下,前段时间我朋友被“*证假**” 处罚了,这个又是什么呢?
淘大户:亲爱的,*证假**行为是指资质准入的证照造假或伪造/变造证照,比如营业执照造假等;
*证假**的处罚:
处罚之日起,将对您的店铺进行30天的监管
如您已办理出新的证照,请务必在处罚之日后30-90天内提交真实有效且与店铺主体一致的证照进行准入,若您准入通过后且30天监管期已过,3-5个工作日内您的店铺将会恢复正常经营;若自处罚之日起,90天内未通过准入,您的店铺将会执行B48处置;
若您当前的营业执照及特种行业资质真实有效,请在30天内点击卖家中心-体检中心-我要申诉,60天内提交材料进行申诉(提供*证办**机关出具的档案材料,包括办理该营业执照及经营许可证/备案时的相关审批材料及最终审批结果。)
淘宝卖家:怎么处罚这么重啊,看来以后还是要好好看下规则,如果不能卖的就不卖,我可不要犯法呢?
淘大户:嗯,真棒,其实淘宝网也不想这么严肃的处罚商家的,但是这些都是国家法规,希望我们的淘宝卖家也能知道淘宝网处置的原因。另外,如果没有相关的资质许可证千万不要销售了,大家可千万不要为了一点库存的小便宜吃了大亏。
常见问题:
1、*证办**周期长,*证办**期间怎么办?
亲,根据国家法规和平台要求,*证办**期间,您不能在线销售此类商品的,请您在办理好相关证照并通过平台资质准入后,再销售相关商品哦~
2、为什么说我是*证假**,平台都已经审核通过了?
亲,卖家必须对提交证照的真实性和有效性负责,不得提供伪造、假冒证照,对于特定市场提供*证假**照的行为,依据淘宝规则应予以严重违规48分店铺冻结处罚。
3、我的证是通过淘宝平台办的,为什么说是*证假**,你们为什么不管好源头?
亲,销售/购买/使用*证假**均为违法行为,亲,您可反馈*证假**来源,提供线索,平台核实后将根据规则处置。