
一、案例背景:银行云化转型进程持续加速
2021年中国金融云市场规模达到394亿元,预计未来4年复合增长率为28.6%,2025年我国金融云市场规模将有望突破千亿。
2022年央行发布的《金融科技发展规划2022-2025》提出,要求加快云计算技术规范应用,稳妥推进信息系统向多节点并行运行、数据分布存储、动态负载均衡的分布式架构转型,为金融业务提供跨地域数据中心资源高效管理、弹性供给、云网联动、多地多活部署能力,实现敏态与稳态双模并存,分布式与集中式互相融合。
从服务类型上分,云服务可以分为IaaS、PaaS和SaaS三种类型,分别对应只提供基础设施、提供完整开发环境和提供成品云端软件三种服务方式;从部署模型上分,主要有公共云、社区云(行业云)、私有云和混合云,公有云是第三方提供者拥有的可公共访问的云环境,社区云(行业云)则仅供一组社区成员访问的云环境,私有云是仅供一个组织所拥有的云环境,混合云则是采用以上两种或多种部署模型组合部署的云环境。
目前国内传统金融机构使用云计算技术主要采用私有云和行业云两种部署模型。对于传统金融机构,尤其是银行业来说,主要采用私有云和行业云的方式,这与银行业的监管高度重视紧密相关。银行上云如今已是大势所趋,但不同类型的金融机构对云计算的应用路径存在较大差异。
国有大行和股份制银行基于业务和数据的规模效应,在云计算等数字技术应用上处于领先地位。工商银行、建设银行、农业银行等国有大行均在年报中明确提出了全行级的云服务架构,其他国有大行也正在加速云平台建设。一些领先的股份制银行在积极部署云计算的同时,还通过银行金融科技子公司向外输出。
二、案例引入:宁波银行首次发布“宁行云”品牌
2023年6月28日,宁波银行在宁波举办“科技革新金融——‘宁行云’发布会”,首次展现宁波银行数字化赋能综合云端载体——“宁行云”的金融科技实力,这也是国内城商行首个云品牌发布。
三、宁波银行“宁行云”品牌产品功能
(一)宁波银行“宁行云”品牌产品功能分析

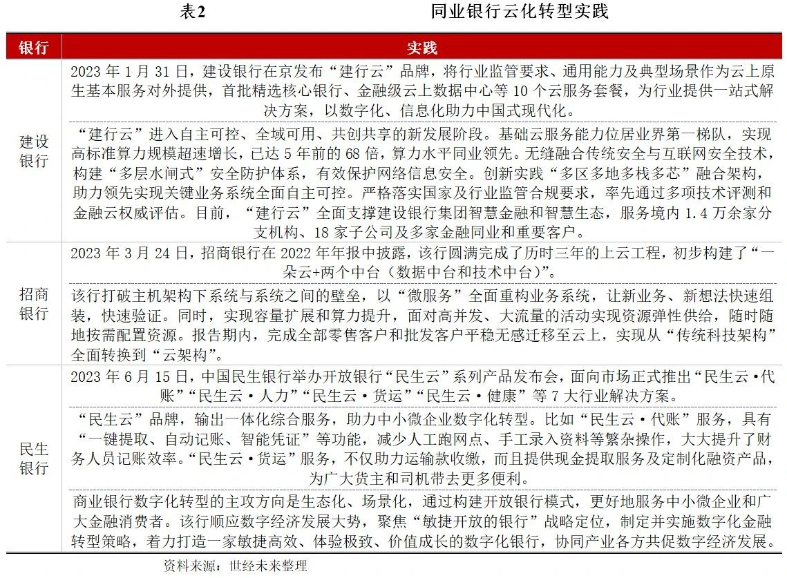
(二)同业银行云化转型实践

四、案例拓展:中国金融云存量市场发展机会
(一)信创浪潮革新底层基础设施,国产自主技术路线成为采用趋势
我国金融行业IT转型早期,以VMware为首的虚拟化服务受到广大金融机构的青睐。2015年左右,以Open Stack为代表的云计算开源项目的持续火热,使云端的强大服务能力得到进一步释放,国内大量基于云计算开源项目的服务商相继涌现。但近年来,伴随国际上核心技术“卡脖子”事件的频繁发生,以及我国金融信创试点的不断深化,外资服务商提供的闭源虚拟化服务及云计算服务,成为金融云行业存量市场的转型重点。自主研发、自主可控的国内技术路线被金融机构逐渐采纳成为大势所趋,为我国金融机构云化发展提供稳定持续的动能。
(二)云原生成为重要战略技术趋势,驱动资源云化解耦至业务云化
云原生作为一套先进架构理念与管理方法的集合,已被越来越多的金融机构作为下一代核心技术架构的重点方向。伴随实践应用的逐渐成熟,企业对云原生的运用呈现出从容器、服务网格、无服务器环环相扣的阶梯式发展。容器作为云原生架构的底层技术,可以实现毫秒级的弹性响应和异构环境部署的一致性,为上层服务交付与应用开发作良好铺垫。云原生将云端资源层层抽象,将通用技术能力模块化下沉至云平台,使云服务的重心更加聚焦于上层业务的逻辑实现,使业务开发人员可以更加专注于高价值的业务开发。云原生轻量化、松耦合、强韧性等特点,大幅降低了金融机构上云、用云的心智负担,极大地释放云端的发展红利,使未来应用可以更多地在云上进行开发。
(三)跨云机制不断完善,共建金融行业内外部多层级云云协同生态
单一云平台往往无法满足金融机构的所有业务需求,多云战略部署以及跨云生态连接已经逐渐成为行业共识。一方面,金融机构内部公有云、私有云、专有云等部署模式的多云互联,以及不同厂商云平台的统一纳管,有助于金融机构动态调整上云、用云策略,并提高对优质云端资源的使用效率;金融行业内部的云生态聚合,可以扩大金融云服务的集群效应,使更多中小金融机构也可以享受云端发展红利。另一方面,金融机构对于金融云的期盼将不再仅仅局限于底层的能力支撑,而是希望依托金融云为触手,联结产业链上下游生态,在挖掘细分场景市场机会的同时,消除金融机构与实体经济间的信息鸿沟。未来,伴随政策指引、标准保障、技术能力的不断完善,金融行业内外部的跨云协同壁垒将被逐渐打破,以“金融生态云”为中心的多层级协同互联体系有望建成。
五、案例指引:商业银行云化转型建议
(一)行业云是助力中小银行转型理想、高效的部署模式
对于中小银行而言,在上云时往往会面临三大挑战:一是业务压力大,大银行上线的信息系统中小银行也要上线,但是自身的信息化建设能力却不足;二是“缺钱少人”,中小银行没有国有大型银行以及各大股份制银行的雄厚财力和充沛人力资源;三是运行维护难,越来越多的信息系统上线,带来了运行维护难度的提升,同时管理和整合的难度也加大,风险控制面临的挑战也与日俱增。
行业云是助力中小银行转型理想、高效的部署模式。运营成本上,行业云不需要像私有云那样投入大量的人力、物力,充分体现了云计算按需、弹性的特性,中小银行能够以相对低廉的“月租服务费”的方式投资,不占用过多的运营资金。其次,中小银行不用为了上云而配备专业的IT运维人员,并可同时享受到先进的应用技术。此外,与公有云相比,行业云也符合金融行业监管合规要求。
(二)选择合适的应用模式是云化阶段的重要考量
大型银行具有较强的研发实力,在云化过程中往往采用自建私有云的方式,在这种模式下,IaaS则是其实施云计算较好的切入点,在规模效应下,可以节约大量成本;同时,有效解决传统数据中心面临的资源管理复杂、运维操作风险高和服务响应慢的难题。
金融行业是一个受到高度监管的行业,数据安全是公有云应用最大的障碍。不同国家数据监管制度不同,导致公有云在不同地区应用也有较大差异。国际上常见的做法是:将不涉及核心交易数据的应用运行在公有云上,例如网银WEB系统、内部开发测试环境,以及电子邮件和办公系统等,公有云按需购买的模式可以很大程度上节省初期投入。
目前各家银行的业态存在差异化,在转型演进过程中,需围绕自身实际情况、战略发展规划、价值创造要求来运用云原生相关技术,结合具体业务场景需要、技术掌控能力来选择合适的技术路线。大型商业银行有必要加强核心技术的自主可控能力,围绕自身实际情况,构建云原生数字基建,提升金融科技的服务供给能力和创新效能,并通过产品或服务输出,与中小银行共享技术红利。