中国(绥芬河)跨境电子商务综合试验区
截至2022年底,国家批复的跨境电子商务综合试验区城市合计七批,165个城市(区域)。经过杭州跨境综试区的先行先试及第二、三批综试区城市的在跨境电子商务企业对企业(B2B)方式相关环节的技术标准、业务流程、监管模式和信息化建设等方面先行先试,为后期批复的综试区城市提供可借鉴、可落地的一揽子服务方案,更好地推动跨境电子商务产业健康发展,实现新模式新业态的稳步发展。
第四批跨境电子商务综合试验区要复制推广前三批综合试验区成熟经验做法,对跨境电子商务零售出口试行增值税、消费税免税等相关政策,积极开展探索创新,推动产业转型升级,开展品牌建设,推动国际贸易自由化、便利化和业态创新,为推动全国跨境电子商务健康发展探索新经验、新做法,推进贸易高质量发展。
第四批跨境电子商务综合试验区要因地制宜,突出本地特色和优势,突出重点,创新驱动,充分发挥市场配置资源的决定性作用。按照鼓励创新、包容审慎的原则,坚持问题导向,深入调查研究,创新政策措施,加强沟通协作,进一步为综合试验区发展营造良好的环境。
第四批跨境电子商务综合试验区分布在石家庄市、太原市、赤峰市、抚顺市、珲春市、绥芬河市、徐州市、南通市、温州市、绍兴市、芜湖市、福州市、泉州市、赣州市、济南市、烟台市、洛阳市、黄石市、岳阳市、汕头市、佛山市、泸州市、海东市、银川市。
小编将按照上述的城市顺序依次进行分析说明。
今天将对中国(绥芬河)跨境电子商务综合试验区进行分析。
一、中国(绥芬河)跨境电子商务综合试验区概况
(一)批复时间
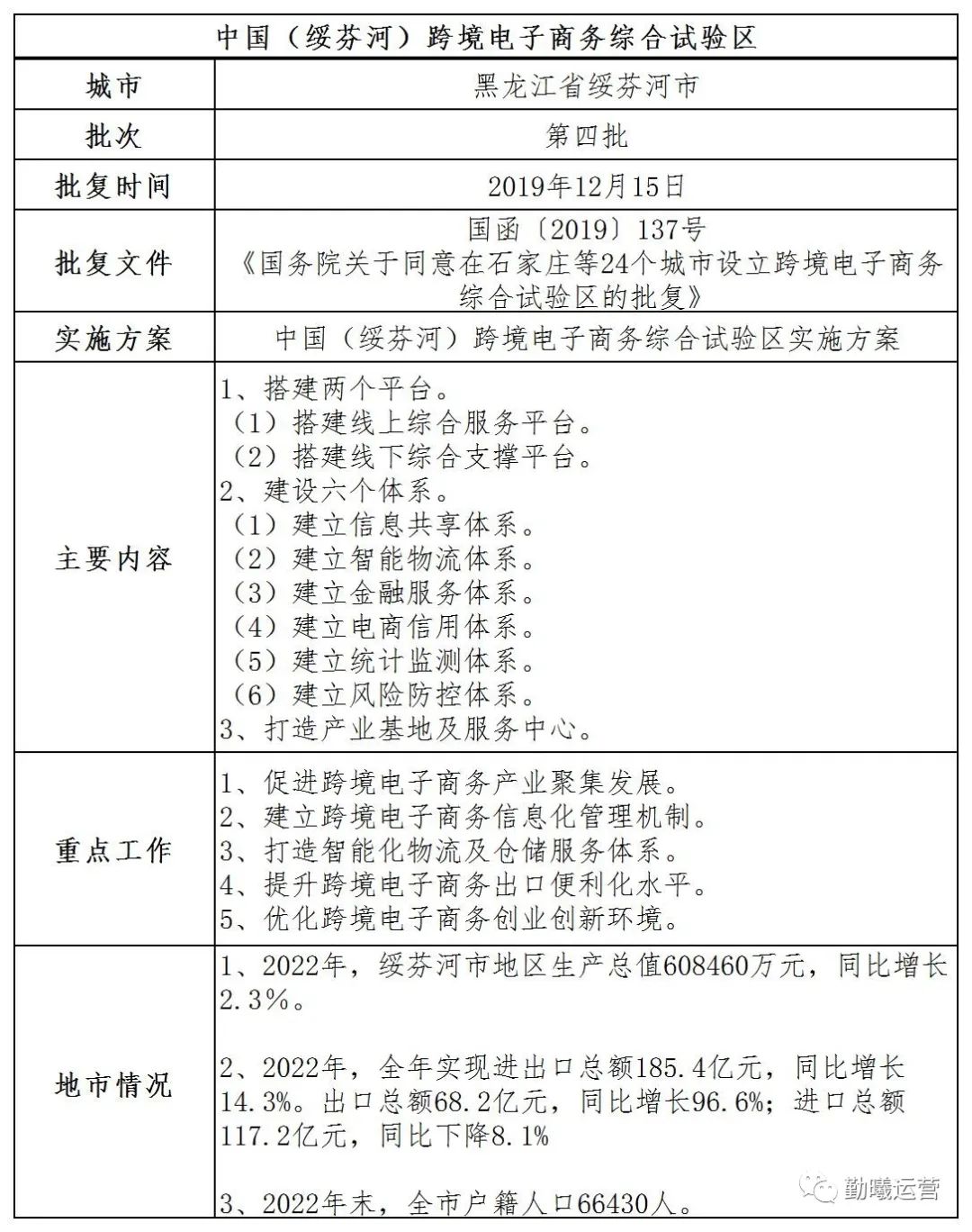
2019年12月15日。
(二)批复文号
国函〔2019〕137号《国务院关于同意在石家庄等24个城市设立跨境电子商务综合试验区的批复》
直达链接:国函〔2019〕137号《国务院关于同意在石家庄等24个城市设立跨境电子商务综合试验区的批复》.docx
(三)综试区简介
中国(绥芬河)跨境电子商务综合试验区“打造一个窗口、建设四个区”战略发展定位及绥芬河市委、市政府打造东北亚区域性国际化口岸名城战略布局,推动绥芬河市跨境电子商务与经济社会各领域深度融合。围绕绥芬河市“一港、一园、五主体”电商发展定位,进一步提升绥芬河市跨境电子商务产业发展水平,着力优化营商环境,培育外贸竞争新优势。
中国(绥芬河)跨境电子商务综合试验区的设立是适应产业革命新趋势,复制推广前三批跨境电子商务综合试验区成熟经验做法,积极开展探索创新,推动产业转型升级,开展品牌建设,推动国际贸易自由化、便利化和业态创新,推进贸易高质量发展的重要战略部署。
(四)基本原则
坚持市场主导与政府引导相结合。遵循市场经济发展规律,尊重企业主体地位,发挥政府在制度创新及营商环境领域的建设性作用,激发调动企业的积极性和创造性。
坚持创新驱动与规范发展相结合。按照在发展中规范、在规范中发展的要求,推动“关、税、汇、商、物、融、信”一体化发展,形成适应跨境电子商务发展的监管服务模式和制度体系。
坚持开放合作与转型升级相结合。结合中国(黑龙江)自由贸易试验区绥芬河片区(以下简称绥芬河自贸片区)建设,推动跨境电子商务产业成为促进绥芬河市经济发展的重要发力点,成为助推外贸企业增效能、降成本的落脚点,成为对俄合作的新亮点。
(五)发展目标
通过绥芬河综试区的先行先试,建立起线上交易、线上监管、线上服务、线下支撑的跨境电子商务体系。全面提升跨境电子商务通关服务水平,将绥芬河市打造成为贸易投资便利、政府服务高效、环境宽松有序的对俄及东北亚跨境电子商务运营中心、物流中心、金融中心和创新中心。
(六)地市情况
2022年,绥芬河市地区生产总值608460万元,同比增长2.3%。
2022年,全年实现进出口总额185.4亿元,同比增长14.3%。出口总额68.2亿元,同比增长96.6%;进口总额117.2亿元,同比下降8.1%。
2022年末,全市户籍人口66430人。

二、中国(绥芬河)跨境电子商务综合试验区实施方案摘要
(一)工作任务
1、搭建两个平台。
(1)搭建线上综合服务平台。
(2)搭建线下综合支撑平台。
2、建设六个体系。
(1)建立信息共享体系。
(2)建立智能物流体系。
(3)建立金融服务体系。
(4)建立电商信用体系。
(5)建立统计监测体系。
(6)建立风险防控体系。
3、打造产业基地及服务中心。
以重点产业为主体,打造俄罗斯商品销售、对俄轻纺制品出口、食用菌生产销售以及自俄进口和加工木材与煤炭等产业基地。通过构建跨境电子商务服务体系,打造同城配送、网红培训、双创孵化、监管通关、商贸金融、邮政物流等服务中心。
(二)工作重点
1、促进跨境电子商务产业聚集发展。
2、建立跨境电子商务信息化管理机制。
3、打造智能化物流及仓储服务体系。
4、提升跨境电子商务出口便利化水平。
5、优化跨境电子商务创业创新环境。
三、中国(绥芬河)跨境电子商务综合试验区实施方案
关于“中国(绥芬河)跨境电子商务综合试验区实施方案”一键直达:中国(绥芬河)跨境电子商务综合试验区实施方案.docx
在杭州综试区进行先行先试后,商务部等14部门关于复制推广跨境电子商务综合试验区探索形成的成熟经验做法,一键直达:商务部等14部门关于复制推广跨境电子商务综合试验区探索形成的成熟经验做法的函(商贸函〔2017〕840号).pdf
四、中国(绥芬河)跨境电子商务综合试验区基本概况表

五、跨境电子商务综合试验区评估分析
跨境小课堂——NO.5 跨境电商综试区,详细介绍综试区是什么,综试区是干什么的,及跨境综试区的政策汇总。
跨境小课堂——NO.33 跨境电商综试区的申报、建设,主要详细介绍跨境电商综试区的申请条件、必备载体及建设内容。
2021年跨境综试区的考核评估已经圆满结束,详情请点击:
商务部“2021年跨境电子商务综合试验区评估”结果出炉
2022年商务部跨境综试区的考核评估结果已出,“成效明显”的10个跨境综试区城市出炉,详情请点击:
2022年度跨境电子商务综合试验区商务部综合评估“成效明显”城市情况汇总
针对跨境综试区申报、建设、评估的详情,请参照下面的脑图。
脑图一:跨境电子商务综合试验区申建、考核分析图

图源:《跨境电子商务服务总则》
脑图二:跨境电子商务综合试验区建设(商业端+监管端)分析图

图源:《跨境电子商务服务总则》
备注:
1、全国跨境电子商务综合试验区分析每周二、周四更新;
2、以上数据来源:政府官网、海关总署等;
3、发布的批次内各跨境电子商务综合试验区城市分析排名不分先后;
4、若上述信息有误或涉及侵权的情况,请联系我们进行修改或删除;
5、图片均来源于网络(备注除外)。